GaussDB(DWS)实践系列-性能优化最佳实践
GaussDB(DWS)性能优化最佳实践
一、摘要
项目交付过程中可能会遇到系统响应慢、用户体验差等性能问题,影响客户感知和工作效率。系统性能优化的目的是通过调整系统软硬件配置、参数优化、架构优化、SQL优化等手段,使系统能高效的运行,提升用户的满意度,本文旨在通过常规手段的介绍给大家提供一些思考和启发。
二、系统卡慢原因分析
引起系统性能卡慢的常见原因有以下几点:

(1)部分业务实现逻辑存在问题:例如系统存在很多冗余逻辑,额外增加了系统的复杂度和资源消耗。
(2)SQL代码质量不高:例如缺少索引、子查询过多、不合理递归等。
(3)数据库内核对个别场景的支撑能力不足:例如TP型数据库在AP场景处理方面存在不足。
(4)服务器硬件资源配置不足:例如客户部分老系统运行10年以上,前期规划的硬件资源因为数据膨胀等原因已经不堪重负,出现硬件资源瓶颈。
(5)无法进行合理的资源管控:因为业务要求或者数据库能力等原因,无法进行合理的资源管控,导致业务高峰期资源抢占严重,大面积业务出现卡慢甚至不可用。
(6)应用厂商测试不充分,生产存在大量漏测场景:因为应用厂商的能力和态度等原因,在前期性能测试时场景考虑不充分,遗漏大量可能的高并发场景,导致系统上线后出现性能瓶颈。
(7)其他包括云平台和微服务等配置因素:因为云平台和微服务等配置不当(过小),导致系统整体性能下降。
(8)日常运维工作不到位:例如生产环境周期性的进行垃圾和统计信息更新,并且针对历史数据进行归档,为系统减负。
三、系统性能优化浅谈
系统性能优化往往需要结合客户要求、业务场景、多管齐下制定系统性能优化方案。可通过以下几点优化方向综合考量,并制定合理的优化策略。

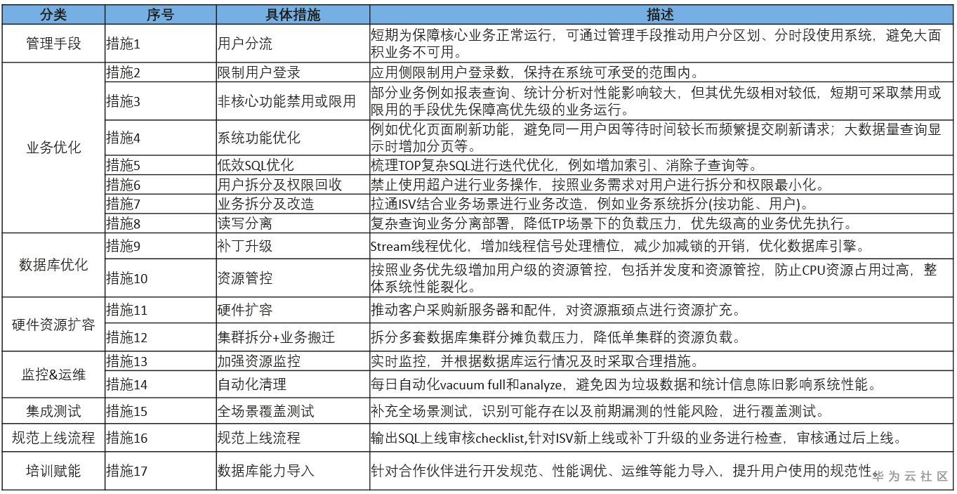
优化策略如下表所示:

详细措施和实施策略如下:



资源管控配置参考:资源管控方案技术实战分享 https://bbs.huaweicloud.cn/blogs/174637





标准参考SQL语句上线验收指导相关内容:https://bbs.huaweicloud.cn/blogs/188162

四、参考链接
SQL语句上线验收指导:
https://bbs.huaweicloud.cn/blogs/188162
数据仓库自动化清理功能实现:
https://bbs.huaweicloud.cn/blogs/175440
数据仓库日常巡检策略总结:
https://bbs.huaweicloud.cn/blogs/175009
资源管控方案技术实战分享:
https://bbs.huaweicloud.cn/blogs/174637
华为云社区论坛链接:
https://bbs.huaweicloud.cn/forum/forum-598-1.html
- 点赞
- 收藏
- 关注作者
评论(0)