10钛丝驱动技术(NiTiDrivetech)-电路驱动设计(下)
钛丝驱动技术(NiTiDrivetech)的可靠性设计
【前言】
形状记忆合金(Shape memory alloy, SMA),也叫形态记忆合金、肌肉丝、镍钛记忆合金,它是由Ni(镍)- Ti(钛)材料组成,经过多道工序制成的丝,财哥简称钛丝,可以通过电路驱动钛丝发生运动。相比于传统的电机、电磁铁动力,钛丝是一种新型的动力元件。钛丝驱动技术(nitidrivetech)目前已经在航空航天、医疗、无人机、手机、汽车、机器人等科技领域投入使用。
本文通过公开分享、科普钛丝驱动技术的可靠性设计经验,方便大家在机械电子工业设计等领域快速有效地转化为科技成果。
九、驱动电路设计(下)
续接上篇,驱动电路的设计方案除了上篇说到行程开关驱动控制、恒压驱动控制、恒流驱动控制、恒功驱动控制外,进一步还有驱动保持控制、环境温度的补偿设计、温度闭环控制设计、任意定位驱动控制、矩阵式驱动控制等。
在讲解前,我们需要引入软件设计控制中的一个常见的设计应用:PWM驱动,电子工程师和软件工程师都非常熟悉这个驱动模式。
本文中提及的各种参数均为案例举例,不是实际参考数据。
另外财哥在前面的计算列表中的Q驱动=Q加热功+Q散热,在EXCEL的计算公式中写成了Q驱动=J加热+Q散热,所以导致了前面参数列表部分数据错误,可能给大家造成的困扰,请见谅。
6.【驱动保持控制】
有些产品的功能要求我们的驱动机构在驱动后,还要保持驱动后的状态。此时,需要在我们在恒功驱动电路方案的基础上,进一步做软件设计。

工作原理:
驱动保持控制的两个步骤:
1)恒功驱动,我们通过热功方程计算结果并对钛丝通电驱动,让执行机构完成执行动作。
2)驱动保持,根据产品实际的结构空间情况,计算或测量温度的损失,做温度补偿电流控制,使其驱动机构内的钛丝的温度始终维持在100°,波动区间在10°的范围。
例如规格:∅0.15mm,长度100mm的钛丝,从环境温度20°,通过0.5S的响应时间,达到驱动温度100°,假定对流系数是150w/(mm2.k),带入前面章节的公式计算。我们得到需要的驱动电流是714mA,这个时候我们的驱动机构完成了第一步的驱动执行动作。
接着,在假定的流系数150w/(mm2.k)的前提下,带入计算得到规格∅0.15mm,长度100mm的钛丝所需保持电流约333mA。

这个时候,我们通过改变PWM的占空比,即可得到我们所需的电流值,达到驱动保持的目的。
注意事项:不同的产品实际的结构空间的密闭性、空间大小、温度落差不一样,空气的比热容值会有所偏差,我们需要结合产品本身的实际情况来调整这个值。
应用案例:手机镜头防抖、云台防抖、机器人、无人机拓展功能、汽车风路控制、汽车流体控制。
7.【环境温度的补偿设计】
我们在第6章中提到钛丝驱动需要考虑环境温度补偿设计,可以通过电路设计和软件控制来消除环境温度对钛丝的驱动带来的影响。

工作原理:
我们在恒功驱动的基础上,增加一个普通的电阻和NTC热敏电阻,这样就可以做到简单有效的环境温度的补偿设计。
考虑到节能的问题,我们需要MCU提供一个端口,提供高电平作为环境温度检测的供电系统,当NTC热敏电阻伴随环境温度变化而发生变化时,MCU还需提供一个ADC脚来采集NTC变化的电压。我们再通过软件的计算补偿,实时的调整PWM的输出占空比,消除环境温度的偏差,达到对钛丝稳定驱动的闭环效果。
例如规格:∅0.15mm,长度100mm的钛丝,从环境温度20°,通过0.5S的响应时间,达到驱动温度100°,假定对流系数是150w/(mm2.k),需要的驱动电流是714mA。
当环境温度降低10°,我们得到需要的驱动电流是 749mA。
当环境温度提升10°,我们得到需要的驱动电流是 677mA。
通过环境温度补偿设计,就可以消除环境温度的差异对驱动机构带来的影响,进一步提升了钛丝驱动的可靠性和稳定性。
注意事项:软件工程师一般情况下,会考虑经济问题,充分利用MCU的端口,如需做环境温度的补偿设计,需要预留2个端口,一个ADC,一个任意可以提供高电平的端口。
应用案例:手机镜头防抖、云台防抖、机器人、无人机拓展功能、汽车风路控制、汽车流体控制。
8.【温度闭环控制设计】
在一些可靠性要求较高的产品应用当中,需要对钛丝驱机构实现温度监测反馈和闭环控制。驱动钛丝极小的线径导致了一般的温度检测传感器难以准确测量钛丝的实际温度,我们可以结合钛丝的物理特性,通过测量钛丝的电压和电阻,同样可以达到闭环监测目的。

工作原理:
我们在恒功驱动的基础上,将钛丝置于MOS对地的位置,通过钛丝靠近MOS的一端采集电压数据给到MCU的ADC,由于钛丝本身的电阻是随温度的变化而变化,这样就可以实时监控钛丝的驱动过程中的对应温度变化情况。
例如规格:∅0.15mm,长度100mm的钛丝,我们根据《表2钛丝电阻计算表》R=ρL/S,通过带入电阻率计算得:
奥氏体状态下的电阻值是5.66Ω
马氏体状态下的电阻值是4.53Ω
我们在第6节中提到,钛丝的相变温度是个范围值,且存在逆向滞后的现象,且有大约20°的温度区间。我们需要理解:
从95°上升到115°完成完整的位移驱动(大约20°的温度区间)
5.66Ω—>4.53Ω
从105°下降到85°以后,开始位移恢复(大约20°的温度区间)
4.53Ω—>5.66Ω
通过实时监测驱动钛丝的电阻值,就可以间接反馈驱动机构的温度和位移是否达标,再结合软件算法,实时动态修正和调整驱动机构的电流和温度,同时实现驱动机构的交互式反馈,确保钛丝驱动稳定工作。
注意事项:无
应用案例:手机镜头防抖、云台防抖、机器人、无人机拓展功能、汽车风路控制、汽车流体控制。
9.【任意定位驱动控制】

工作原理:
任意定位驱动控制是在温度闭环控制设计的基础上,做更加精细的软件控制思路实现位移或定位的精准控制。
注意事项:
我们做任意位置驱动或任意位移点的精准控制,就需要精确知道:
奥氏体—>马氏体(95°—>115°)5.66Ω—>4.53Ω
马氏体—>奥氏体(105°—>85°)4.53Ω—>5.66Ω
采用任意定位驱动控制电路和配套软件算法,通过监测电阻,实时调节电流和温度,就可以实现驱动钛丝位移或定位的精准、实时动态控制状态。
应用案例:手机镜头防抖、云台防抖、机器人、无人机拓展功能、汽车风路控制、汽车流体控制。
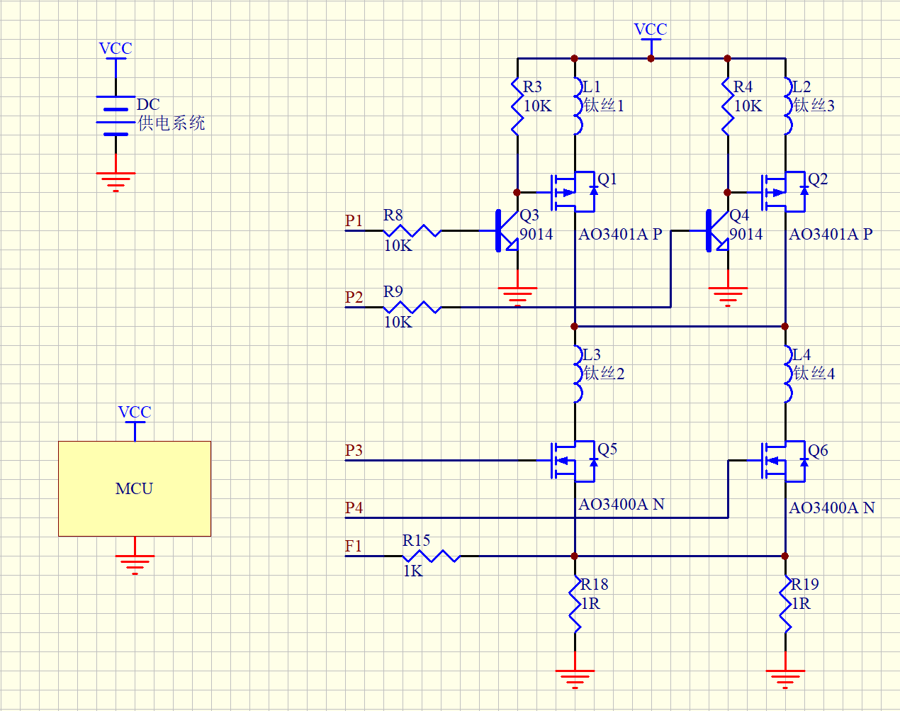
10.【矩阵式驱动控制】
矩阵式驱动一般应用于数量较多或大规模的钛丝驱动机构的情况下。
矩阵式驱动有很多种类,电子工程师一般都可以根据自己的实际情况灵活调整,本案例给出其中一种表现形式,供大家参考。
矩阵式驱动的重点是结合MCU本身的资源能力,给出最有效的矩阵设计思路,软件工程师通过矩阵的数量设定合适的周期和对应的占空比。

工作原理:
本例依然采用PWM恒功驱动的设计方案,驱动4组钛丝驱动机构。
通过软件控制:
P1、P2、P3、P4实现:
驱动钛丝的L1、L2或L3、L4 或L1、L4或 L2、L3的4种驱动状态,达到矩阵控制和交叉矩阵控制的目的。
本例中的软件控制可以采用4组PWM,也可以采用2组PWM ,我们的软件工程师需要结合MCU的资源去灵活调整。
注意事项:
矩阵式驱动方案需要足够的供电系统的支持,我们需要考虑同时驱动多少数量的钛丝。单片机的频率是否满足扫描周期的占空比控制。
应用案例:手机镜头防抖、云台防抖、机器人、无人机拓展功能、汽车风路控制、汽车流体控制。
作者 财哥说钛丝
- 点赞
- 收藏
- 关注作者
评论(0)