低代码选择分化:选对了原地加速交付,选错了就是无底黑洞
低代码带来的交付效率差异,往往在产品选型阶段就已埋下伏笔。
部分低代码产品围绕明确边界和工程约束设计,能够在限定复杂度的前提下缩短交付周期;而另一些产品则以“覆盖更多场景”为导向,将复杂性前置隐藏,结果是在后续迭代与维护中持续放大成本压力。
不同选择背后,反映的是对业务复杂度、系统演进需求以及组织工程能力的不同判断,也直接影响低代码最终是加速交付,还是演变为成本黑洞。
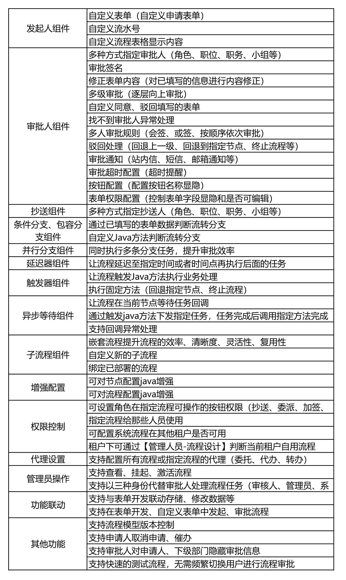
可视化工作流
流程功能

流程功能清单

流程使用示例
系统界面
流程参数设置
流程示例
流程设计(请假申请)
流程设计(主管审批)
流程设计(完整请假流程)
可视化开发:应用构建技术分析
1.组件化架构:模块化设计与系统性复用
在低代码系统中,组件化首先是一种控制复杂度的技术手段,其价值并不体现在组件数量的增加,而体现在组件边界是否能够在持续使用中保持稳定。当界面呈现、业务逻辑与状态处理被拆分为相互独立但可组合的单元时,系统才具备在规模扩展过程中避免结构失序的可能。若缺乏明确的约束机制,组件化反而会在频繁复用中放大隐性耦合。

- 组件库的体系化构建:从技术使用角度看,组件库需要承担“使用约束器”的角色。基础组件(如表单、列表、图表)应聚焦于高频、稳定的交互模式;业务组件(如权限控制、审批机制)则需要直接对应领域模型,并与后端接口保持一致性。组件通过参数与事件进行组合,其工程前提是行为可预测、依赖可追踪,否则组合灵活性会迅速转化为维护负担。
- 复用机制与扩展边界:组件是否具备跨项目复用价值,并不取决于抽象程度的高低,而取决于接口契约是否具备长期稳定性。插件化扩展机制在提升灵活性的同时,也提高了系统被误用的风险,尤其是在缺乏版本隔离与依赖治理时,扩展点往往成为复杂性失控的入口。
- 依赖治理与耦合分析:通过对组件依赖关系进行建模与持续分析,可以将使用过程中逐步积累的耦合关系显性化。这类分析有助于提前识别循环依赖、性能放大链路以及结构性技术负债,为架构调整提供依据。
2.实时渲染引擎与动态预览
实时渲染能力改变了低代码系统的使用方式,使开发过程从阶段性交付转向持续反馈。然而,这种即时性本身对渲染机制提出了更高要求,尤其是在页面结构复杂、交互频繁的场景下,任何未经控制的状态更新都会直接反映为性能问题。

- 高效数据绑定与更新:双向数据绑定在降低使用门槛的同时,也引入了状态传播不可见的问题。当应用规模扩大时,必须通过差分计算、依赖追踪或响应式代理机制,对更新范围进行约束,否则渲染成本会随着使用频率呈非线性增长。
- 跨端自适应的渲染策略:跨端渲染的技术难点并不在于样式适配,而在于组件行为在不同终端环境中的一致性。若缺乏统一的抽象模型,适配逻辑往往以条件分支的形式散落在各处,增加系统理解和维护难度。
- 渲染性能优化:虚拟DOM、分层渲染、异步调度和批量更新等技术,本质上都是在限制高频使用对主线程的冲击。在动画密集或计算复杂的场景中,引入并行处理机制,是维持交互响应稳定性的必要手段。
- 交互模拟与验证环境:通过对真实操作行为的模拟,并结合实际或构造数据进行验证,可以在开发阶段评估系统在高强度使用下的表现,提前发现性能瓶颈与交互异常。
3.可视化业务逻辑编排
可视化逻辑编排的核心意义不在于“减少代码”,而在于改变业务规则被使用和维护的方式。当业务流程被建模为结构化逻辑,其复杂度、依赖关系以及变更影响便可以被分析与控制。

- 节点化的事件与数据流:通过节点表示事件触发、数据处理、条件判断与服务调用,并以连接关系明确执行顺序,使业务逻辑在技术层面具备可追踪的执行路径,有助于识别关键节点和高风险依赖。
- 条件逻辑与流程控制:多分支与循环结构的可视化配置降低了修改成本,但在高频调整场景下,容易导致逻辑网络膨胀。因此,需要配套的冲突检测和执行路径分析机制,以防止使用便利性掩盖结构问题。
- 可复用的流程模板与自动化任务:将稳定流程抽象为模板,可以在重复使用中积累工程收益。结合定时调度、事件触发或接口调用的自动化执行方式,有助于减少人为操作的不确定性。
- 跨职能协作与审计:可视化流程为不同角色提供了统一的技术表达形式,但其有效性依赖于严格的版本控制、变更记录与权限管理,否则流程在频繁演进中将难以回溯。
4.分布式协同开发支撑体系
分布式协同直接影响技术资产在长期使用中的一致性和可控性,其关键不在于是否支持多人同时操作,而在于是否具备对变更过程的系统化约束。

- 基于模块的版本治理:以组件或业务模块为粒度进行版本管理,可以在并行开发中明确责任边界,降低不同团队在技术使用上的相互干扰,是规模化协作的基础。
- 细粒度变更追踪与智能冲突化解:通过对配置、模型与代码变更进行全链路记录,可以在并发修改时快速定位冲突来源,并将影响范围限制在局部,从而降低集成阶段的风险。
- 可定制的权限与访问控制模型:基于角色或属性的权限控制机制,使不同成员在使用系统时具备明确操作边界,有助于防止误用对整体系统造成影响。
- 跨地域同步与状态一致性保障:在分布式使用场景下,需要在实时协同与一致性之间进行技术权衡,通过一致性仲裁与异步同步策略,避免网络异常导致的数据偏差与配置漂移。
6.完整表单开发案例
下面将通过一个完整的表单开发案例,具体说明低代码在实际工程中的作用。该案例涉及字段配置、规则约束、权限控制与流程联动等常见需求,能够直观体现低代码如何将分散在代码中的结构性问题集中建模,从而提升系统的可维护性与调整效率。

可视化开发通过组件化设计、实时渲染、业务逻辑可视化、分布式协作和自动化部署,极大简化了应用构建和迭代流程。模块化、可复用组件与流程化逻辑配置使非专业开发者也能参与开发,跨团队协作更高效。结合容器化与分布式事务管理,在高并发、多模块业务场景下保持系统稳定性与可靠性,为企业级应用的快速交付提供坚实保障。
核心引擎:支撑高效开发的技术体系
低代码平台是否真正具备“加速交付”的能力,并不取决于界面是否易用,而取决于其底层是否构建了一套可承载复杂业务与持续演进的工程级引擎体系。所谓“引擎”,并非单一组件,而是一组围绕数据、逻辑、界面、可视化与系统治理协同运作的技术中枢。
1.SQL引擎:声明式查询与分布式数据处理核心
SQL引擎是现代低代码平台的数据抽象层与计算中枢,其核心价值在于将声明式查询语言转化为高效、稳定、可扩展的数据操作执行计划,并为上层应用提供统一且可靠的数据服务。

- 智能查询优化与执行:基于成本的优化器(CBO)综合数据统计信息、索引结构与集群状态,动态生成最优执行计划。通过谓词下推、查询重写、物化视图路由等高级策略,应对复杂连接、多层嵌套查询及大规模聚合等场景,确保在混合负载下的极致性能。
- 混合计算与弹性扩展:引擎内置对批处理与流式计算模式的支持,并能依据数据分布与查询特征,智能拆解计算任务。通过多线程并行、向量化计算及跨节点分布式执行框架,充分利用现代硬件资源,实现计算能力的水平弹性伸缩。
- 事务一致性与并发控制:提供ACID事务保证,集成多版本并发控制(MVCC)与高效锁机制以平衡隔离性与并发吞吐。在分布式场景下,通过优化的两阶段提交(2PC)或最终一致性协议,保障跨分片数据操作的语义正确性。
- 分层缓存与智能预取:构建由内存缓存、SSD缓存构成的多级缓存体系,并基于访问模式预测进行智能数据预取与热点识别。此举旨在最小化磁盘I/O与网络延迟,显著提升高频查询与即席分析的响应速度。
2.功能引擎:基于微内核的模块化业务能力中台
功能引擎是业务能力的组装与调度平台,采用微内核架构与动态服务治理模型,旨在实现业务功能的即插即用、弹性伸缩与全生命周期管理。

- 标准化模块封装与依赖治理:将通用业务能力(如身份认证、流程驱动、消息通知)封装为高内聚、接口标准的独立模块。通过清晰的依赖声明与反转控制(IoC)容器,实现模块间的松耦合集成与按需组合,支撑系统的快速迭代与架构演进。
- 动态服务注册发现与流量治理:集成服务网格能力,支持模块的动态注册、健康检查与优雅启停。结合负载均衡、熔断降级与全链路超时控制,实现对服务间调用的精细化治理,保障分布式环境下系统的可用性与韧性。
- 可配置规则引擎与决策流:内嵌强大的规则引擎(如Drools、Aviator),支持通过可视化界面或DSL定义复杂的业务规则与决策流。实现业务策略与核心代码的解耦,使业务逻辑的变更能够实时生效,大幅提升业务敏捷性。
- 运行时度量与自适应弹性:通过深度集成可观测性体系,实时采集模块性能、资源利用率及业务指标。基于预设策略或AI预测,动态调整实例副本数、资源配额,实现系统的自适应弹性伸缩与成本优化。
3.模板引擎:高性能声明式视图渲染架构
模板引擎构建了用户界面的声明式描述与高效渲染桥梁,其目标是以接近原生代码的性能,将数据模型转化为动态交互界面,并保障大规模复杂视图的流畅体验。

- 响应式数据绑定与差分更新:建立声明式模板与响应式数据源之间的双向绑定。核心采用虚拟DOM与高效的差异化算法,在状态变更时精准计算出最小化的DOM更新操作集,实现界面的瞬时局部刷新,避免全局重排重绘带来的性能损耗。
- AOT编译与静态优化:在构建时(Ahead-of-Time)将声明式模板预编译为高度优化的渲染函数或指令代码。此过程执行静态分析、常量提升与死代码消除,大幅削减运行时解释开销,并生成更利于JavaScript引擎优化的代码。
- 基于插槽的组件化组合系统:提供强大且灵活的基于插槽的组件模型,支持作用域插槽、渲染函数等高级特性。允许开发者通过组合与继承的方式,构建出高度复用且结构清晰的界面层次,统一设计语言与交互规范。
- 条件渲染与异步模块加载:原生支持基于数据的条件分支与列表渲染语法。深度结合现代前端打包工具的代码分割能力,实现路由级或组件级的异步懒加载,优化应用启动速度与运行时内存占用。
4.图表引擎:面向大规模数据的交互式可视化框架
图表引擎专为复杂数据分析场景设计,致力于在浏览器环境中实现海量数据的高性能、高保真可视化渲染,并提供深度交互与探索能力。

- GPU加速与并行渲染管线:底层优先采用WebGL/WebGPU,将几何生成、变换与着色计算卸载至GPU并行处理。针对散点云、地理轨迹、流式网络等超大规模数据集,提供稳定帧率的实时渲染能力,突破Canvas2D的性能瓶颈。
- 增量渲染与分层缓存策略:实施数据与渲染分离的架构。对静态元素(如坐标轴、标注)进行缓存复用,对动态数据层采用流式增量更新。通过脏区标记与差异对比,仅对数据变化影响的视觉元素进行重绘,极致优化交互响应的流畅度。
- 声明式语法与可扩展视觉编码:提供一套声明式的可视化语法,允许用户直观地将数据字段映射到视觉通道(位置、大小、颜色、纹理、透明度等)。同时,引擎架构开放,支持通过自定义渲染器或插件机制扩展全新的图表类型与交互手势。
- 高精度交互与流畅动画过渡:内置基于空间索引(如R-tree)的高性能事件拾取系统,确保在数据密集区域也能实现精准的点击、框选、悬停等交互。动画系统基于物理弹簧模型或自定义缓动函数,平滑地呈现数据状态变迁与视图转换,增强分析过程的直觉性。
5.切面引擎:非侵入式的系统可观测性与治理基座
切面引擎是系统级横切关注点的统一治理框架,它通过动态织入技术,以非侵入方式为应用注入可观测性、安全、事务等能力,是构建高可维护、高可观测、高韧性系统的关键基础设施。

- 基于元编程的切面定义与织入:提供注解、DSL或配置化等多种方式定义切面逻辑。在应用启动或运行时,通过动态代理(JDK/CGLIB)或字节码增强(如ByteBuddy,ASM)技术,将切面逻辑精准织入目标方法的连接点(JoinPoint),实现功能的透明增强。
- 统一的可观测性数据采集:作为可观测性体系的自动埋点中心,在关键切面(如入口、出口、数据库调用)自动注入追踪ID、记录跨度日志、采集性能指标。实现链路追踪、指标监控与日志记录的“三位一体”,为分布式诊断提供完整上下文。
- 集中式韧性模式实施:通过定义全局异常处理、限流、熔断、降级等切面,将韧性模式作为横切关注点进行统一管理和配置。当系统出现异常或达到阈值时,自动触发预设的韧性策略,将故障隔离在局部,保障核心链路的可用性。
- 运行时审计与安全策略执行:集成安全切面,在方法执行前后进行权限校验、参数过滤、敏感操作审计。所有安全相关的检查与日志记录通过集中配置的切面完成,确保安全策略的一致性、可维护性与可审计性。
模型驱动开发:全流程自动化与智能化
1.多目标代码生成:基于模板的模型转换引擎
引擎将UML类图、状态机、BPMN流程等高层模型,通过可配置的模板与转换规则,编译为面向不同技术栈的生产级代码,实现从业务设计到系统实现的语义无损传递。

- 多语言目标生成:内置针对Java(Spring生态)、Go(微服务架构)、Python(数据分析栈)等语言的深度优化生成器。每个生成器不仅输出语法正确的代码,更融合了目标语言的最佳实践,如Go的接口设计、Python的类型提示与异步模式,确保生成代码具备工程级可维护性。
- 动态模板与上下文感知生成:代码模板支持宏指令、条件分支和组合继承。生成引擎能依据外部输入的架构决策(如微服务边界、数据库选型),动态组合不同的模板片段,输出适配单体、微服务或无服务器架构的差异化代码结构。
- 模型验证与早期缺陷预防:在生成前,对领域模型进行形式化验证,检查属性约束、状态迁移的完备性与业务规则的互斥性。结合模型检查(ModelChecking)技术,可自动发现并发安全、死锁等深层设计缺陷,并提供重构建议,从源头提升系统质量。
- 资产库与版本化协作:将经过验证的模型、模板及转换规则作为可复用资产,进行版本化库管理。支持资产的语义化版本控制、跨项目引用与差异比对,确保在分布式团队协作中,核心设计的变更可控、可追溯且能平滑同步。
2.智能代码优化:全生命周期质量增强系统
该系统集成静态分析、动态剖析与预测性优化,在开发、测试及运行阶段持续对代码质量、性能与安全进行洞察与自动化干预。

- 多层次程序分析与洞察:结合静态分析(数据流、控制流、污点分析)与动态剖析(CPU火焰图、内存分配热力图),构建从代码结构到运行时行为的全景质量画像,精准定位冗余代码、性能瓶颈及内存泄漏风险。
- 并发架构与异步模式优化:基于运行时剖析数据,智能推荐并发模型重构方案,如将阻塞式I/O改为异步非阻塞,或将粗粒度锁拆分为细粒度锁或乐观锁。引擎可自动调整线程池参数,优化任务调度策略,以提升系统在高并发下的吞吐量与延迟指标。
- 自动化重构与性能热点修复:不仅能诊断问题,更能基于规则库与机器学习模型,提供具体的代码重构建议(如算法替换、循环展开、查询优化)或自动实施安全的重构操作。对于JIT不友好的代码模式,能给出重写建议以提升运行时编译效率。
- 韧性模式与资源治理:通过分析异常传播路径与资源生命周期,自动识别未处理的异常和资源泄露风险。可集成熔断、降级、限流等韧性模式的代码骨架,并确保数据库连接、文件句柄等关键资源被正确管理与释放。
3.环境抽象与无缝部署:云原生自适应交付
构建独立于基础设施的应用抽象层,实现一次建模,多处无差异部署与运行,并支持高级发布策略保障演进过程的平滑与可控。

- 声明式云原生封装:采用Kubernetes原生资源定义(如Deployment,Service,Ingress)对应用进行标准化封装。与CI/CD管道及服务网格(如Istio)深度集成,实现基于自定义指标(如业务QPS、95分位延迟)的自动弹性伸缩与精细流量治理。
- 环境感知与动态配置注入:通过配置中心与Secret管理,实现应用配置与代码分离。系统能根据部署环境(AWS、阿里云、私有化)自动注入相应的服务端点、认证凭据与调优参数,确保应用行为的自适应一致性。
- 可移植性抽象层(PortabilityLayer):在操作系统接口、文件系统与网络通信之上构建统一抽象层,对外提供稳定的API。使业务逻辑完全与底层云厂商或操作系统特性解耦,显著降低跨环境迁移的成本与风险。
- 渐进式交付与自动化回滚:支持蓝绿部署、金丝雀发布等策略,实现零停机更新。部署后自动进行健康检查与业务指标(如错误率、交易成功率)验证。一旦指标异常,自动触发回滚流程,将故障影响范围与恢复时间(MTTR)降至最低。
数据处理能力优化:高并发与智能化数据支撑平台
作为系统的核心,该平台通过统一的数据抽象、实时流处理框架与智能数据治理,为上层应用提供高性能、高一致性与高灵活性的数据服务能力。
1.统一数据访问层:异构数据源抽象与智能路由
构建于JDBC/ODBC之上的统一数据访问层,对应用屏蔽底层数据库的异构性,并提供智能化的查询优化与路由能力。

- 标准化数据操作接口:提供类似JPA(JavaPersistenceAPI)的通用Repository模式与DSL查询接口,支持关系型数据库、文档数据库、缓存及数据仓库的透明访问。开发者使用同一套API,由框架驱动根据元数据自动适配具体方言。
- 自适应查询优化器:内置智能优化器,可依据实时统计信息(表大小、索引选择性)对查询进行重写,如将子查询转换为连接、下推过滤条件。结合预处理语句缓存与连接池健康度感知,动态选择最优执行路径与数据源实例。
- 透明分片与读写分离路由:为分库分表与读写分离场景提供透明的数据路由功能。根据SQL语义、分片键及事务上下文,自动将请求定向至正确的数据库节点。支持基于权重、延迟或故障状态的动态负载均衡策略。
- 分布式事务协调:集成轻量级分布式事务管理器,支持AT(自动补偿)、TCC(尝试-确认-取消)等模式。在跨库更新时,自动协调全局事务,保障业务的最终一致性,同时通过优化锁机制减少对性能的影响。
2.实时流处理引擎:事件驱动的低延迟计算框架
专为处理无界数据流设计,提供高吞吐、低延迟的实时计算能力,并具备弹性伸缩与精确一次(Exactly-Once)处理语义。

- 分布式流处理架构:基于ApacheFlink或类似架构,提供事件时间处理、状态管理和窗口计算等核心能力。支持在节点故障时自动恢复状态,确保计算结果的准确性与连续性。
- 复杂事件处理与模式匹配:支持CEP(ComplexEventProcessing)引擎,允许用户定义复杂的事件序列模式(如“在10分钟内连续登录失败5次”),并在流数据中实时检测与告警。
- 弹性计算与动态资源调度:处理引擎可根据输入数据速率的变化,动态调整算子的并行度与计算资源分配。与Kubernetes集群集成,实现计算任务层的自动扩缩容,平衡性能与资源成本。
3.自动化数据清洗与转换:规则驱动与智能辅助
高质量的数据是支持智能决策与深度业务分析的基石。自动化清洗与智能转换功能,通过可配置的规则引擎与AI辅助技术,有效提升数据准确性与处理效率,确保数据在进入分析流程前已达到可用状态。

- 全流程自动化处理:涵盖从数据提取、格式转换、规则清洗到加载落地的完整流程,最大限度减少人工干预,降低因手动操作引发的错误风险。
- 规则引擎驱动:提供灵活的可视化规则配置界面,支持数据标准化、异常值检测与修复、缺失值智能补全等常见清洗操作,确保数据处理过程规范可控。
- 智能辅助优化:系统能够学习历史数据模式,自动识别潜在异常并预测数据质量问题,动态调整清洗策略与参数,实现从“基于规则”到“基于智能”的演进。
- 实时数据验证与反馈:在数据流动过程中持续实施质量监测,及时发现不一致、不完整等问题并发出预警,确保进入下游分析与决策系统的数据具备高度的可信度与一致性。
4.虚拟字段与灵活统计配置:动态建模与多维分析
该模块提供高度灵活的数据建模与统计配置能力,使系统能够敏捷响应业务逻辑的变化,并支持从多维度、多视角开展数据分析与可视化呈现。

- 虚拟字段机制:允许用户在无需修改物理数据表结构的情况下,按需动态创建业务字段,极大提升了应对临时分析需求与快速业务迭代的能力。
- 多维统计与自定义报表:支持按不同业务维度自由组合、指标灵活聚合以及条件筛选,快速生成符合复杂业务场景的统计报表,满足运营、管理等多层次分析需要。
- 交互式数据可视化:借助丰富的图表组件,如仪表盘、热力图、趋势图等,实现数据的实时图形化展示与交互探查,显著增强用户对数据内在规律的洞察效率。
- 动态模型更新:数据模型可随业务规则的变化自动同步更新,确保报表和统计分析结果始终与最新业务状态保持一致,帮助决策者及时获取有效信息并迅速响应。
5.底层组件支持:高性能架构与模块化设计
底层组件与模块化设计是保障系统高性能、易维护与可扩展的核心基础。通过异步架构、事件驱动及多项优化机制,系统能够在高负载环境下保持稳定运行,并具备良好的技术演进适应性。

- 事件驱动与异步架构:依托事件总线与发布/订阅机制,实现业务逻辑与数据处理之间的解耦,支持高并发场景下的异步任务调度与并行处理,提升系统整体吞吐能力。
- 跨数据库优化:针对不同类型的数据存储(如关系型、非关系型数据库),系统可自动生成适配的查询执行计划,并结合索引优化、缓存策略等手段,实现高效的数据读写操作。
- 高可用与扩展机制:通过组件冗余部署、消息重试机制及异常自动恢复策略,保障系统持续稳定运行。同时,支持插件化模块扩展,方便后续引入新功能或集成第三方服务,灵活适应业务发展与技术迭代需求。
AI增强引擎:数据驱动的智能研发生态
AI并非孤立功能,而是深度融入平台架构各层的增强系统。它通过将机器学习、大语言模型与软件工程知识图谱结合,构建了一个从需求、编码、测试到运维的自我演进闭环,将传统经验驱动的工作流升级为数据驱动的智能协同。
1.智能代码合成:从意图到可执行代码的语义编译
基于大语言模型的代码合成引擎,其本质是将高阶业务意图(自然语言、草图)编译为符合项目规范与架构约束的可执行代码,实现开发范式的根本性变革。

- 语义理解与上下文感知生成:引擎不仅解析字面需求,更能结合项目上下文(技术栈、现有模块、架构模式)进行语义消歧与逻辑补全。生成的代码包含精确的类型注解、符合团队约定的错误处理、资源管理语句及单元测试骨架,确保“开箱即用”。
- 实时静态分析与安全内嵌(Security-by-Generation):在生成同时,集成引擎进行实时数据流分析、依赖安全检查与常见漏洞模式扫描。生成代码自动避免SQL注入、XSS等风险模式,并内置合理的日志与监控点,使安全与可观测性成为默认属性。
- 多模态输入与增量式精炼:支持结合自然语言描述、UI草图、API文档片段作为复合输入。开发者可通过对话式交互对生成代码进行迭代精炼(如“改用异步方式”、“增加重试逻辑”),引擎能理解增量意图并保持代码结构的一致性。
- 依赖与可移植性保障:引擎内嵌广泛的第三方库知识图谱,能自动识别并解决版本冲突,为生成的代码推荐最稳定、兼容的依赖版本。同时,针对容器化、Serverless等不同目标环境,生成适配的配置代码与部署描述符。
2.预测性运维与根因分析:从被动响应到主动免疫
构建基于可观测性数据的故障预测与自愈系统,通过时序异常检测、拓扑因果推理与图谱学习,实现问题的提前预警、精准定位与自动化修复。

- 多维度指标异常检测与关联:基于历史数据建立服务、资源、业务的动态基线模型。运用流式异常检测算法,对偏离基线的指标(延迟、错误率、资源使用率)进行实时告警,并自动关联相关日志、链路与变更事件,形成初步事件报告。
- 基于服务拓扑的根因定位:整合分布式链路追踪与服务依赖拓扑,应用因果推断算法。当故障发生时,系统能快速排除关联现象,定位到根本原因的服务实例、代码方法或基础设施组件,并提供影响范围评估。
- 故障自愈与预案自动化执行:对于已知模式的故障(如数据库连接池耗尽、缓存雪崩),系统可自动执行预定义的修复预案,如重启实例、清理缓存、切换流量。同时,基于对修复动作效果的持续学习,优化自愈策略。
- 容量预测与瓶颈仿真:利用时序预测模型,分析业务增长趋势与资源消耗关系,提前预警容量瓶颈。可结合流量录制与回放技术,在仿真环境中验证扩容方案或架构调整的有效性。
3.上下文感知的智能推荐系统
这是一个深度理解项目上下文与开发者行为的推荐引擎,为技术决策提供数据支撑,降低认知负荷与选择成本。

- 架构模式与组件智能匹配:分析项目领域模型、技术栈及非功能需求,从资产库中推荐经过验证的架构模式(如CQRS、事件溯源)、设计模式实现及可复用的业务微服务模块。
- 代码片段与依赖库推荐:根据当前编辑的代码上下文,实时推荐相关的代码片段、算法实现、第三方库API用法及最佳实践示例。推荐权重综合考量社区活跃度、安全记录与项目兼容性。
- 运行时配置与调优建议:监控应用在生产环境的真实表现,结合业务负载特征,智能推荐JVM参数、数据库索引、缓存策略、线程池配置等调优方案,并评估变更的潜在收益与风险。
- 个性化与团队知识传承:系统学习团队及个人的编码风格、常用工具链与成功解决方案,使推荐结果逐渐个性化。同时,能将团队内部沉淀的优秀实践(代码模式、重构案例)转化为可复用的推荐知识,促进经验传承。
4.自然语言交互层:意图驱动的开发界面
将自然语言作为一等公民的交互协议,为开发者、产品经理乃至业务专家提供直观的问题求解与系统构建界面。

- 对话式需求分析与原型生成:用户可通过自然语言描述业务场景或功能需求,系统通过多轮对话澄清模糊点,最终生成可运行的应用原型、API接口定义甚至初始的数据模型,极大加速需求对齐与概念验证。
- 交互式调试与诊断助手:在调试时,开发者可用自然语言描述异常现象,助手自动分析堆栈、日志与相关代码,定位可能原因,并提供修复建议或直接生成补丁。支持“为什么这段代码慢?”等分析性问答。
- 运维指令的语义化执行:将复杂的运维指令(如“查看A服务在过去一小时的错误日志,并按原因分类”)转化为对监控、日志系统的联合查询与可视化展示,降低运维操作门槛。
- 知识检索与文档生成:基于向量化知识库,实现精准的项目内部知识(如“B模块是如何处理支付超时的?”)与外部技术文档检索。可自动为新增代码生成或更新对应的API文档与架构说明。
5.自主化测试与质量演进
AI测试引擎将测试从预定义脚本的验证活动,转变为基于系统行为学习与探索的持续质量评估与演进过程。

- 基于模型与变更的测试用例生成:分析应用接口契约、状态模型及代码变更集(Diff),自动生成覆盖核心路径、边界条件与集成场景的测试用例。运用模糊测试与符号执行技术,探索未知的缺陷空间。
- 智能测试预言与结果验证:对于非确定性输出或复杂业务逻辑,AI引擎通过学习历史正确执行轨迹来构建“测试预言”,自动判断测试结果的正确性,减少人工断言编写与维护。
- 自适应测试策略与风险定位:根据代码变更频率、缺陷历史、复杂度分析以及生产环境监控数据,动态计算各模块的故障风险系数,并据此智能分配测试资源与确定回归测试范围,实现测试效能最大化。
- 自愈性测试套件维护:当UI结构或接口发生变更时,测试引擎能自动识别失败的测试用例,分析根因,并尝试自主修复定位器或更新测试步骤,大幅降低测试套件的维护成本。
6.数据驱动的系统自优化与协同进化
这是AI增强层的元管理模块,通过持续采集研发全链路数据,驱动开发流程、资源配置与团队协作模式的系统性优化。

- 研发效能度量与瓶颈洞察:匿名化分析代码流、构建流水线、部署频率等数据,建立团队效能基线。通过关联分析,识别阻碍交付的共性瓶颈(如冗长的代码审查、不稳定的测试环境),并给出流程改进建议。
- 资源预测与成本优化:分析开发、测试、构建环境的资源使用模式,预测未来需求。自动实施资源的弹性调度与闲置回收,在保障研发体验的同时,优化云资源成本。
- 技术债量化与重构时机推荐:通过静态代码分析与变更历史,量化代码复杂度、重复率、依赖混乱度等指标,构建技术债热力图。结合业务迭代规划,智能推荐重构的优先级与最佳介入时机。
- 策略持续演进与个性化适配:所有AI模型与推荐策略均建立反馈学习闭环。系统根据用户采纳率、后续代码质量、问题解决效率等反馈信号,持续优化其模型与策略,使其越来越适配特定团队的技术栈、业务领域与文化,实现与组织的共同进化。
插件生态:覆盖多行业场景
插件化架构为系统提供高度可扩展和可定制的能力,使能够针对不同行业和业务场景灵活扩展功能,同时保证核心系统的稳定性与性能。通过插件机制,开发者可以快速集成特定功能模块,实现复杂业务需求的快速响应。

- 实时数据流处理插件:基于Kafka和Flink的插件支持大规模低延迟数据流处理,实现事件驱动的数据采集、聚合和实时分析。结合分区和状态管理机制,可保障高并发环境下的数据一致性与可靠性。
- AI模型训练与部署插件:集成TensorFlow、PyTorch等主流机器学习框架,支持快速开发、训练和部署AI模型,提供模型版本管理、推理优化和自动化调优机制。
- 智能图像处理插件:提供OCR、图像识别和视频分析功能,利用GPU加速和批量处理机制,提高图像和视频处理效率及准确性。
- 自然语言处理插件:支持语义分析、情感分析、多语言处理及文本向量化,实现高精度文本理解和智能化信息处理。
- 容器化部署插件:支持Docker与Kubernetes,实现应用及依赖打包、弹性扩缩容与跨部署,提升资源利用率和系统可移植性。
- 边缘计算插件:在边缘设备执行数据处理任务,降低延迟、减轻中心节点负载,并确保高实时性和稳定性。
- 低代码RPA插件:通过自动化流程执行,提升操作效率、减少重复性人工干预,实现业务流程的自动化管理。
- API网关插件:提供接口聚合、负载均衡、访问控制及版本管理,优化系统性能、提高服务可靠性,并便于多服务协同。
- 数据安全与隐私保护插件:支持数据加密、访问控制、隐私合规检查及敏感信息脱敏,确保数据在存储、传输及处理中的安全性。
- 业务流程建模插件:基于BPMN标准,实现业务流程快速建模、优化和自动化执行,提高流程透明度和协作效率。
- 数据可视化插件:提供丰富图表、仪表板及交互分析工具,实现数据的直观展示和多维分析支持。
- 数据集成与ETL插件:支持多源数据采集、清洗、转换及集成,保证数据完整性与一致性,同时减少人工操作和数据处理时间。
- 智能推荐系统插件:结合协同过滤与深度学习算法,实现个性化推荐,提升用户体验及业务决策支撑能力。
- 表单生成插件:支持动态表单设计、快速配置及条件逻辑绑定,降低开发门槛并提高表单管理效率。
- 智能客服插件:基于NLP与对话管理技术,实现自动问答、工单生成与问题分类,提高客户响应速度与准确性。
- 安全审计与日志分析插件:采集、解析系统日志,提供异常检测、事件追踪及合规报告,实现智能化安全监控。
- 身份认证与访问管理插件:支持多因素认证、单点登录与权限分级管理,提升系统安全性和访问控制精度。
- 增强搜索与推荐插件:通过语义搜索、向量检索及个性化推荐机制,提高信息检索效率和相关性。
- 智能运维插件:结合AIOps技术,实现故障诊断、性能监控、异常预测及自动化运维,提高系统可靠性和运维效率。
插件生态的核心价值在于按需扩展、灵活组合和技术可演进,使能够同时满足多行业差异化需求和复杂业务场景,而无需对核心系统进行大幅改造。
开放架构:高性能与开源生态的深度融合
开放架构并非特性的集合,而是一套以模块化与生态兼容性为核心的设计哲学。它通过定义清晰的边界契约与分层抽象,将高性能微服务内核、经过验证的开源生态、可复用的业务资产及系统级的弹性能力深度融合,构建出一个可持续演进、支持高效协作与二次创新的技术基座。
1.微内核与分布式服务架构
采用基于领域驱动设计(DDD)的微内核架构,将系统拆分为自治的、围绕业务能力组织的服务单元。每个服务作为独立的限界上下文,拥有专属的数据模型与技术栈决策权,通过轻量级通信机制协作,实现系统在复杂性增长下的可维护性、独立部署与精准弹性伸缩。

- 同步与异步通信范式:提供基于HTTP/gRPC的同步API调用,用于强实时性交互;同时,基于消息中间件(如ApachePulsar,RocketMQ)构建事件驱动backbone,实现服务的彻底解耦、异步化与最终一致性数据同步。
- 分布式事务与数据一致性策略:根据业务场景特征,提供多层次一致性解决方案。核心交易采用TCC或基于消息队列的可靠事件模式;长周期业务流程则采用Saga编排/协同模式,通过补偿事务保证最终一致性,并由平台提供事务状态机管理与可视化监控。
- 服务网格与可观测性内建:集成服务网格(如Istio,Linkerd)作为基础设施层,无侵入地提供流量管理(金丝雀发布、故障注入)、安全策略(mTLS)与遥测数据收集。结合分布式追踪、指标和日志,构建端到端的可观测性,实现性能瓶颈的快速定位与故障根因分析。
- 基于策略的弹性伸缩与调度:在Kubernetes之上,构建应用感知的弹性伸缩器(KEDA)。不仅支持基于CPU/内存的指标,更可基于自定义业务指标(如订单队列长度、活跃会话数)进行动态扩缩容,实现资源利用率与业务吞吐量的最优平衡。
2.基于开源的标准化软件生产线
选择成熟、活跃的开源框架作为技术基底,并非简单集成,而是以此构建一条标准化的、高质量的软件生产流水线,在享受生态红利的同时,确保交付物的可靠性、安全性与可维护性。

- 框架化的开发约束与最佳实践内嵌:基于SpringBoot、Quarkus等框架提供预配置的工程模板,内嵌分层架构、异常处理、日志规范及健康检查等最佳实践。开发者在此“黄金路径”上工作,能天然产出符合团队规范与生产要求的代码。
- 深度集成的开发者工具链:CI/CD流水线深度集成代码质量扫描(SonarQube)、安全依赖检查(OWASPDependency-Check)、自动化测试(单元、集成、API契约测试)及容器镜像构建。将质量管控与安全检查左移,形成自动化的质量门禁。
- 可扩展的插件体系与生态集成:核心框架通过清晰的SPI(ServiceProviderInterface)暴露扩展点。支持以插件形式集成开源或自研的中间件客户端、认证授权方案、监控代理等,并能通过统一配置中心进行管理,实现技术组件的“即插即用”。
- 主动的供应链安全与可持续性治理:建立开源软件(OSS)的供应链安全管理流程,通过软件物料清单(SBOM)追踪所有依赖,利用自动化工具持续扫描漏洞与许可证风险。设立内部curation机制,对关键依赖进行评审、加固与版本锁定,保障基座的长期安全与稳定。
3.多样化组件库
超越传统的UI组件库,构建一个涵盖交互模式、业务逻辑与视觉规范的原子化设计系统。它将通用的业务能力封装为高内聚、低耦合的前后端模块,是实现快速组装与一致体验的核心资产。

- 跨框架的组件内核与适配层:采用WebComponents或框架无关的纯逻辑层(HeadlessUI)构建组件核心逻辑与状态管理。在此基础上,为React、Vue、Angular等主流框架提供薄适配层,实现一次开发、多处复用,并保持跨框架交互逻辑的一致性。
- 业务模块的领域模型封装:将常见的业务领域(如用户管理、订单处理、通知中心)抽象为独立的微前端或后端微服务模块。每个模块封装其完整的领域模型、API接口与管理界面,支持通过配置进行权限、流程和数据的个性化适配。
- 设计令牌与主题化系统:基于CSS自定义属性(CSSVariables)或设计令牌(DesignTokens)定义完整的视觉语言(色彩、间距、字体、圆角等)。支持运行时动态切换主题,并能通过构建工具生成针对不同品牌的设计变量文件,实现视觉风格的快速定制与全局一致。
- 模块化发布、版本与依赖管理:每个组件与业务模块均独立打包、版本化发布至私有仓库。通过包管理器的依赖解析能力,实现模块的按需引用与版本控制。结合语义化版本(SemVer)和变更日志,清晰地管理模块的演进与兼容性。
4.纵深性能优化与弹性能力体系
性能与弹性是内建于架构各层的非功能属性。通过从用户请求入口到数据持久层的全链路优化,并结合智能的弹性策略,构建一个能够应对不确定性负载、具备韧性的高可用系统。

- 全局负载均衡与边缘加速:在云原生环境下,利用IngressController、ServiceMesh及CDN构建智能流量路由。实现基于地理位置、延迟和实例健康状态的全局负载均衡,并将静态资源、API响应进行边缘缓存,降低骨干网络压力与访问延迟。
- 多层次缓存与数据访问优化:构建包括客户端缓存、反向代理缓存、应用层缓存(Caffeine,Redis)及数据库缓存(如MySQLQueryCache,Redis作为二级缓存)的立体缓存体系。通过缓存预热、一致性哈希及分布式锁机制,平衡缓存命中率与数据一致性。
- 存储分层与查询智能路由:根据数据冷热特征,实施分层存储策略(热数据存于SSD/内存,温数据存于高性能云盘,冷数据归档至对象存储)。对于分析型查询,通过联邦查询引擎或将查询智能路由至专用的OLAP系统(如ClickHouse,Doris),避免对OLTP主库造成冲击。
- 混沌工程与韧性测试:将混沌工程(ChaosEngineering)实践集成到测试与预发环境,主动注入故障(如网络延迟、服务宕机、资源耗尽),验证系统的容错能力、自愈机制与降级策略的有效性,从而持续提升系统的整体韧性。
企业功能增强:从开发工具到智能决策支持
企业功能增强不仅关注开发效率,也强调业务逻辑的智能化、数据操作的高效性与决策支持能力。通过组件化、规则引擎、可视化逻辑配置和多租户安全机制,能够支撑复杂企业场景的高效运营,同时保持系统可扩展性和安全性。
1.数据增删查改:高效灵活的数据操作
企业数据管理能力是业务系统的核心。通过提供声明式的数据操作组件、基于元数据驱动的动态绑定机制以及优化后的批量处理能力,实现高效、直观且错误率低的数据交互,显著降低开发与长期维护的复杂度及成本。

- 可视化操作:提供一系列与后端数据模型自动绑定的UI组件(如智能表单、数据表格)。开发者通过拖拽配置即可完成对数据库记录的创建、读取、更新与删除(CRUD)操作,无需手动编写SQL与对应API接口,极大降低了操作数据库的技术门槛并减少了手写代码可能引入的错误。
- 动态数据绑定:采用响应式编程模型,实现UI组件状态与后端数据模型的实时双向同步。任何一方的数据变更都会自动、高效地同步至另一端,并可按需触发相关的数据验证、业务规则计算或副作用事件,确保了数据的准确性与操作的即时反馈性。
- 高效数据处理:底层集成批量操作API、异步任务队列(如RabbitMQ,Kafka)与多级缓存策略(本地缓存与分布式缓存)。结合自动化索引推荐与查询优化器,确保系统在高并发读写场景下仍能保持毫秒级响应,同时通过连接池管理、事务隔离级别控制保障操作的稳定性与数据一致性。
2.图表创建一键直达:交互式可视化与高性能渲染
数据可视化是企业分析决策的关键环节。通过提供高度抽象的图表配置语法、统一的数据协议以及利用现代浏览器图形加速能力的高性能渲染引擎,使大规模数据的实时可视化分析与交互式探索变得简单高效。

- 抽象化组件与动态联动:提供涵盖统计图表(柱、线、饼图)、关系图、地理信息图及高级图表(如热力图、桑基图)的完整组件库。所有图表遵循统一的数据输入规范,并内置事件总线,支持跨图表的数据筛选、联动钻取与全局状态共享,实现动态、连贯的分析体验。
- 高性能渲染引擎:底层基于Canvas或WebGL等高性能图形库构建渲染引擎。针对海量数据点,采用数据抽样、分层渲染、视窗内增量更新与GPU加速绘制等技术,实现流畅的缩放、平移与实时数据刷新交互,克服浏览器渲染性能瓶颈。
- 自适应可视化与多终端支持:图表组件具备完整的响应式设计能力,可自动适配不同屏幕尺寸与分辨率。支持将交互式图表嵌入多端应用(Web、移动端H5),并提供数据导出、截图、定时刷新等辅助功能,为业务决策提供随时可用的精准数据视图。
3.灵活的业务逻辑配置:响应式编程与事件驱动
为管理复杂且多变的业务规则,提供了基于响应式数据流与事件驱动架构的可视化逻辑编排工具。这使得业务专家或开发者能够以直观、可控的方式定义、测试和迭代业务流程,提升业务系统的适应性与可维护性。

- 响应式编程与双向绑定:业务逻辑可通过可视化工具编排,形成由数据节点、条件判断、函数处理组成的“工作流”。该工作流基于响应式原理,当源数据变化时,变更会自动沿定义好的依赖关系图传播并重新计算,其结果可即时绑定至UI组件,实现逻辑的实时验证与效果预览。
- 事件驱动与交互增强:系统内的任何用户交互、数据更新或API调用均可抽象为标准化事件。支持通过图形化界面配置复杂的事件监听器与响应链,例如根据表单提交事件触发数据校验、后台异步处理及结果通知,从而构建动态、响应迅速的用户界面与业务流程。
- 流程自动化与策略模板:内置常见业务流程模板(如审批流、工单派发、状态机),并提供可复用的逻辑函数模块库。用户可通过组合与配置这些预制模块,快速构建符合自身需求的自动化流程,大幅降低从业务设计到技术实现的复杂度与时间成本,并支持模板的跨项目复用。
4.自定义公式与规则引擎:简化计算与智能执行
为应对企业业务中频繁出现的复杂计算与动态规则判断需求,内置了强大的公式编辑器与规则引擎。该引擎支持以接近自然语言的语法定义业务逻辑,并由系统自动、可靠地执行,减少对硬编码的依赖。

- 多样化公式与实时验证:提供功能丰富的公式库,支持数学运算、逻辑判断、字符串处理、日期计算及对数据模型字段的引用。公式编辑器提供语法高亮、自动补全与实时计算预览,确保逻辑正确性,并能将复杂公式封装为可重用的自定义函数。
- 智能规则引擎:集成基于Rete等高效算法的规则引擎。允许用户通过界面定义一系列“条件-动作”规则。当关联的数据满足预定条件时,引擎将自动触发相应的操作,如赋值、发送消息、调用API或启动工作流,实现业务逻辑的声明式管理与智能化执行。
- 公式模板与复用机制:支持将经过业务验证的公式与规则集保存为模板,并纳入企业级知识库进行统一版本管理。在新项目或类似场景中,可直接引用或微调这些模板,确保最佳实践的快速推广与业务逻辑的一致性,加速新业务的上线流程。
5.虚拟字段与多租户权限管理:灵活与安全并重
企业级应用需要平衡数据模型的敏捷性与系统安全性。通过虚拟字段机制实现数据层的灵活扩展,同时通过体系化的多租户与权限模型确保数据的严格隔离与受控访问。

- 虚拟字段与动态数据模型:支持在不修改物理数据库schema的前提下,通过元数据定义“虚拟字段”。这些字段的值可通过SQL表达式、公式计算或远程API调用动态生成,从而快速响应新增业务指标或计算逻辑的变化,保持核心数据模型的稳定。
- 多租户数据隔离:提供schema隔离、行级数据隔离等多种多租户数据隔离策略。系统在数据访问层自动注入租户上下文,确保每个租户的操作严格限定于自身数据空间内,从底层机制上保障不同客户或组织间数据的隐私与安全。
- 精细权限控制:实现基于角色(RBAC)或属性(ABAC)的细粒度访问控制模型。可对菜单、操作按钮、数据行乃至特定字段的读写权限进行精细化配置,满足企业内部职责分离(SoD)及外部合规性(如GDPR,HIPAA)的严格要求。
- 动态审计与操作追踪:全的关键操作(如数据变更、登录、权限调整)均被自动记录至不可篡改的审计日志中。提供完整的操作链追溯界面,支持根据时间、用户、操作类型等多维度进行检索与分析,为企业安全审计、故障排查与合规报告提供坚实的数据基础。
结束语
整体来看,现代低代码的技术体系已经超越了“可视化拖拽”的表面概念,形成了以模型驱动、组件化、AI智能辅助和分布式架构为核心的高性能开发框架。
无论是数据处理能力、业务逻辑编排,还是跨兼容与多租户安全管理,都通过技术手段实现了开发效率、系统可靠性与业务灵活性的综合优化。同时,插件生态和开放架构提供了面向复杂企业场景的扩展能力,使得系统既能快速迭代,又能适应不断变化的业务需求。
可以预见,未来低代码技术的发展将更多依赖于智能化、自动化与系统化的技术融合,从而在保证质量和可维护性的前提下,为企业数字化转型提供坚实的技术支撑。
- 点赞
- 收藏
- 关注作者






评论(0)