钛丝驱动应用案例(NiTiDrivetech)-仿生机器人-手
钛丝驱动应用案例(NiTiDrivetech)
【前言】
形状记忆合金(Shape memory alloy, SMA),也叫形态记忆合金、肌肉丝、镍钛记忆合金,它是由Ni(镍)- Ti(钛)材料组成,经过多道工序制成的丝,财哥简称钛丝,可以通过电路驱动钛丝发生运动。相比于传统的电机、电磁铁动力,钛丝是一种新型的动力元件。钛丝驱动技术(nitidrivetech)目前已经在航空航天、医疗、无人机、手机、汽车、机器人等科技领域投入使用。
财哥将以往设计的一些应用案例公开分享给大家,方便大家一起学习和参考。希望大家能够在自己的领域获得一定的启发和收获。
仿生机器人
一、手的案例
1、结构设计

驱动介绍:
可以实现任意手指的万向运动,完全模仿人手的灵活性,接触力柔和可控,碰撞时可形变卸力,无刚性冲击。

驱动原理:以钛丝相变实现 “收缩 - 恢复”,连续柔顺,可模拟肌肉蠕动 / 弯曲带动手关节弯曲和伸展。
2、实物形态

覆膜一副硅胶仿真手套,就可以实现功能、外观的仿生效果了。
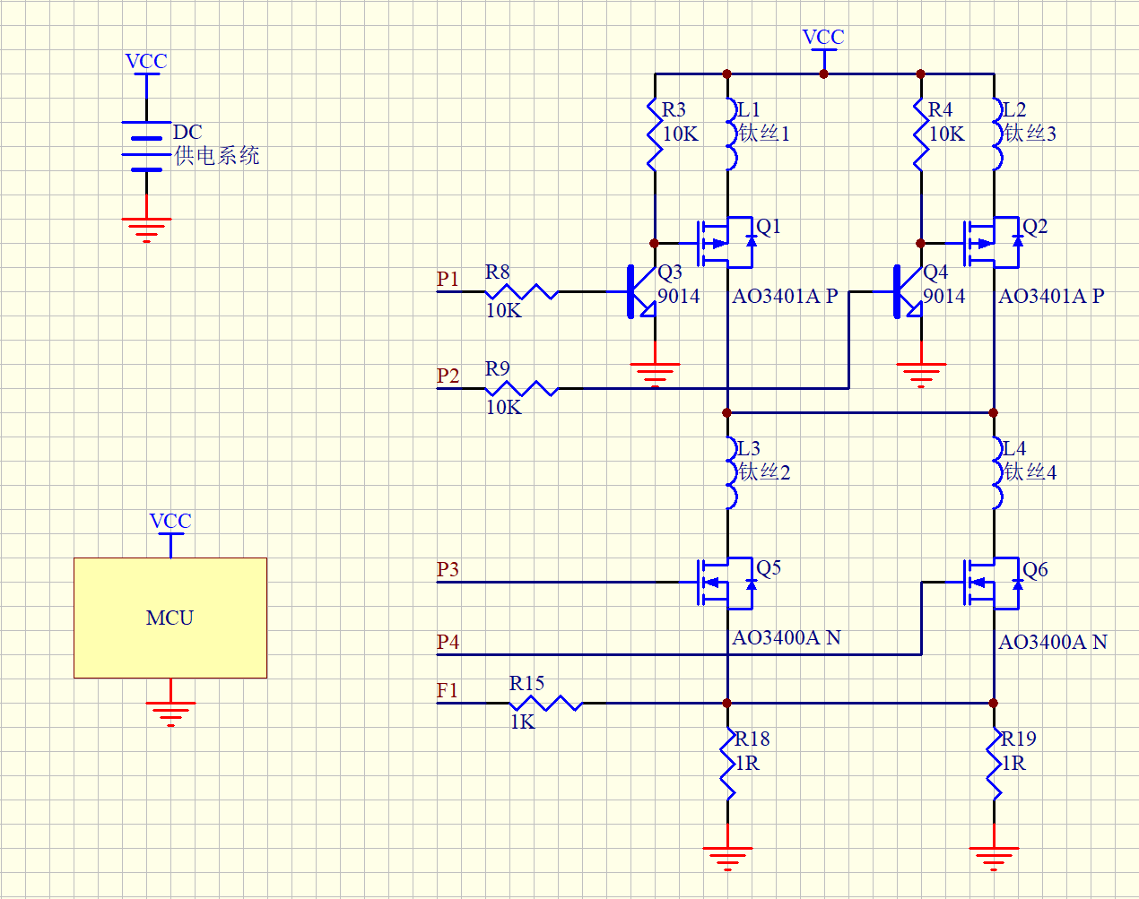
3、驱动电路设计和控制
驱动原理:每个手指配置4线钛丝驱动即可完全模仿人手的灵活性,共计20线,可以采用4*5或2*10路的矩阵扫描驱动方案,具体设计原理可以翻看财哥前面的驱动电路设计文章。

4、技术特点
材料本征驱动
通电加热引发马氏体→奥氏体相变,实现3%–5% 可控应变的直接收缩,无需中间传动,从原理上简化动力链。
无磨损驱动与超弹性
可承受百万次循环无损伤,超弹特性在碰撞时可形变卸力,无刚性冲击。
驱动与感知一体化
电阻随相变过程实时变化,可直接作为内置位置 / 力传感器,减少外部传感配置,降低系统复杂度。
多单元协同易扩展
钛丝可阵列化、串并联组合,实现 “分布式肌肉驱动”,精准复现生物肢体的多自由度协同运动。
(本案例来源:深圳市钛丝科技有限公司,如有侵权请联系财哥删除)
作者 财哥说钛丝
- 点赞
- 收藏
- 关注作者
评论(0)