什么样的低代码,才能真正落地?
在企业级应用开发实践中,低代码已从强调开发效率的工具形态,逐步进入对其工程可行性与长期价值的现实检验阶段。不同组织在引入低代码平台后的落地效果存在明显差异:
部分场景中,低代码能够稳定支撑业务演进;而在另一些复杂环境下,则暴露出扩展性不足、性能瓶颈与治理能力缺失等问题。这种差异并不取决于是否采用低代码技术本身,而更多源于其底层架构设计、工程化能力与演进机制是否成熟。
在这一背景下,有必要回到技术与工程实践层面,系统分析什么样的低代码,才能真正支撑真实业务场景的持续运行与演进,并厘清其适用边界与落地条件。
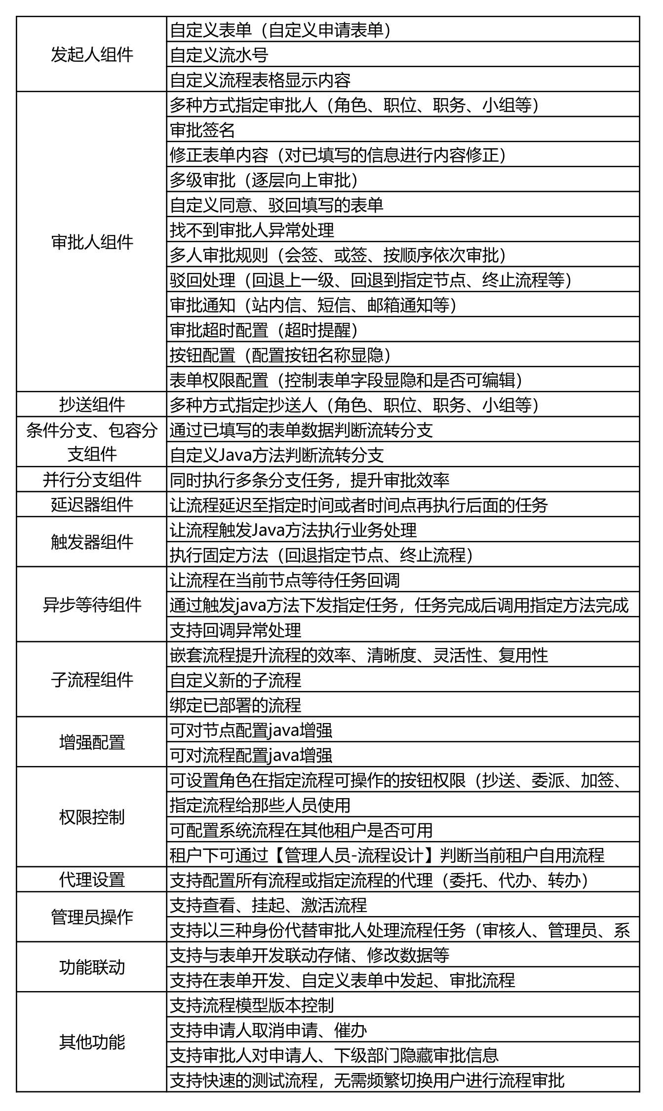
可视化工作流
流程功能

流程功能清单

流程使用示例
系统界面

流程示例

流程设计(请假申请)

流程设计(主管审批)

流程设计(完整请假流程)

可视化开发:应用构建技术分析
1.组件化设计:模块化与工程复用的基础能力
组件化设计构成了可视化开发体系的核心基础,其关键不在于“拖拽本身”,而在于对界面呈现、业务逻辑与数据处理能力进行职责清晰、边界明确的工程化拆解。

分层架构与封装策略:组件库按抽象层级分层,包含基础交互组件与承载业务语义的领域组件。通过参数化配置实现灵活调整,并在通用性与可扩展性间取得平衡,支撑跨项目复用。
复用与扩展机制:通过严格的接口契约、版本控制与依赖隔离保障跨项目复用的稳定性;插件化扩展需与核心运行时保持低耦合,防止扩展失控影响系统整体。
依赖分析与架构治理:对组件依赖关系进行结构化建模与可视化分析,持续监测高耦合结构与性能瓶颈,为架构拆分、版本演进及技术债务控制提供决策依据。
2.实时渲染与动态预览:快速反馈机制的工程实现
实时渲染与动态预览能力是可视化开发体系中保障高效迭代的重要技术支撑,其核心目标在于缩短“配置—反馈—修正”的循环路径。

数据绑定与高效更新机制:采用双向数据绑定保障界面与模型同步,并融合增量更新、虚拟DOM等技术对变更进行精确控制,避免全量刷新带来的性能损耗。
跨平台渲染与一致性适配:通过响应式布局与组件自适应机制,确保多终端交互逻辑一致;针对不同平台优化布局计算、资源加载与绘制策略。
性能优化与交互验证:运用分层缓存、批量渲染、GPU加速与异步调度提升渲染性能;在动态预览环境中模拟交互并验证业务逻辑,提前发现流程与体验问题。
3.可视化业务逻辑编排:业务语义的结构化表达
可视化业务逻辑编排通过流程图、节点配置与规则描述,对业务执行逻辑进行结构化建模,使复杂业务规则能够在统一视图中被理解、调整与验证。

节点化建模与流程设计:以节点形式显式定义事件触发、数据流与条件依赖,直观呈现业务路径与执行顺序,降低逻辑理解门槛。
模板化与自动化执行:将通用流程封装为可复用模板,支持事件或定时触发,提升业务调整的一致性、效率与可控范围。
复杂度控制与协作治理:对条件分支、逻辑冲突与循环依赖进行校验与控制;配合权限、版本与变更追踪机制,支撑多角色安全协作与流程的可控演进。
4.分布式协作支持:规模化开发的基础保障
分布式协作能力直接决定了低代码平台在多团队、多项目场景下的可扩展性,其核心在于通过模块化、版本控制与权限体系设计,保障并行开发条件下的稳定性。

模块化版本与变更管理:支持模块级分支管理与并行迭代,降低合并冲突;完整记录配置与逻辑变更,结合冲突检测与回滚机制,提升过程可追溯性与安全性。
细粒度权限与访问控制:基于角色、部门或项目维度实施精细权限管理,明确责任边界,满足合规与审计需求,减少误操作风险。
分布式协同与冲突解决:为远程、多地域协作设计合理的同步策略与冲突解决机制,降低因分布带来的不确定性与协作成本。
5.无缝部署与事务管理:稳定交付的工程保障
无缝部署与事务管理机制是保障低代码应用在多环境下稳定运行的关键能力,其目标是在提升交付效率的同时控制系统风险。

容器化与自动化交付:通过容器技术统一环境,结合CI/CD管道实现快速、可靠的发布与回滚,显著降低环境差异风险。
事务一致性与版本管理:在分布式场景下引入事务协调机制,权衡一致性、性能与扩展性;通过多版本并行与灰度发布策略,可控验证新版本,降低升级风险。
全链路监控与智能运维:持续监测服务状态与性能指标,结合告警与动态调度机制,及时识别并应对运行风险,提升系统整体稳定性与可运维性。
6.完整表单开发案例
表单作为常见业务形态,能够集中体现低代码平台在数据建模、组件映射与运行态生成等方面的实现逻辑。下图展示了一个表单从数据结构定义到界面生成的过程。该过程中,表单结构基于数据模型生成,字段规则与交互逻辑通过配置方式统一描述,并在运行时动态解析与渲染。

由此可见,表单开发过程并非单纯的界面拼装,而是多项底层机制在同一流程中的综合体现,为系统的扩展性与可维护性提供了基础支撑。
核心引擎:支撑高效开发的技术体系
1.SQL引擎:智能查询与高性能数据处理
SQL引擎是低代码平台处理大规模、高并发数据的核心,需保障查询效率、事务一致性与系统稳定。其核心能力包括:

智能查询优化:基于表结构、索引、数据分布及历史统计,通过成本模型动态生成高效执行计划,优化复杂联接、聚合与高频查询。
并行与分布式执行:通过数据分区、算子并行与节点协同,充分利用多核与分布式资源,结合缓存与异步调度实现高并发负载均衡。
事务与一致性控制:采用多版本并发控制(MVCC)与分布式事务协调,通过快照读、锁策略与隔离级别保障数据一致性,减少并发冲突。
智能缓存与预取:对热点数据缓存并结合访问模式预取,减少磁盘I/O,提升实时分析与报表等场景的响应速度。
2.功能引擎:模块化运行与扩展能力管理
功能引擎负责业务能力的组织与调度,支持快速集成与灵活扩展,同时保持系统清晰可维护。关键机制包括:

模块化封装与组合:业务能力以标准化模块或插件形式封装,通过接口解耦,支持按需组合、替换与扩展。
动态服务与依赖管理:通过服务注册、依赖注入与按需加载,统一管理模块生命周期与实例调度,提升资源利用与系统弹性。
规则引擎集成:集成可视化规则配置与执行能力,实现业务逻辑的配置化调整,降低代码修改与维护成本。
服务监控与弹性扩展:持续监测服务链路、状态与资源消耗,支持实例动态扩缩容,保障高可用与容错能力。
3.模板引擎:界面解耦与高效渲染机制
模板引擎实现界面结构与数据的解耦,支持快速生成与灵活调整。核心技术包括:

动态数据绑定:建立界面与数据模型的映射,结合虚拟DOM等机制实现数据变更的精准局部更新。
模板编译与渲染优化:编译阶段进行静态分析与依赖预处理,运行时采用增量更新与差异化渲染,减少重复计算。
模板继承与复用体系:通过模板继承、嵌套与参数化配置,分离通用布局与业务差异,支持多层级复用。
条件渲染与异步加载:按需渲染与组件级异步加载,优化首屏响应并减轻初始渲染压力。
4.图表引擎:高性能可视化与交互支撑
图表引擎将数据转化为可视化表达,保障大数据量下的渲染性能与交互体验。核心支撑包括:

GPU加速渲染:将图形计算任务移交GPU,提升复杂图表在大数据量下的渲染效率与实时性。
分层缓存与增量更新:区分静态元素与动态数据层,结合增量更新减少重复绘制,提升渲染流畅度。
多维图表扩展:提供标准接口与插件机制,支持多种图表类型及自定义可视化组件。
交互与动画控制:统一管理交互事件,控制动画复杂度与触发频率,平衡体验与性能。
5.切面引擎:横切能力治理与系统级优化
切面引擎基于AOP思想,将日志、监控、安全等横切关注点与业务逻辑分离,实现集中治理。主要功能包括:

AOP能力集中管理:通过统一切面配置集中处理通用功能,提升一致性并减少重复代码。
代理机制与透明调用:结合动态/静态代理,在保证调用透明的同时实现功能增强。
自动化运维与诊断:与监控、诊断工具集成,持续监测关键执行路径,简化运维与问题定位。
统一异常与日志治理:集中捕获异常与管理日志,结合告警策略及时识别系统风险。
模型驱动开发:全流程自动化与智能化支撑
1.自动化代码生成:多语言支持与深度定制
自动化代码生成将高层业务模型映射为可执行代码,以提升效率并确保一致性。

多语言生成与运行时适配:基于统一模型生成Java、Python、Go等代码,并适配各语言并发、内存与异常处理等特性,保证跨技术栈的行为一致与性能可控。
动态模板与模块定制:通过参数化模板、条件规则与组件拼装,实现功能模块、接口及逻辑的精细控制,在保持架构统一的同时支持灵活调整。
模型校验与纠错:生成前校验模型结构、依赖与逻辑一致性,结合静态分析与预置测试,减少运行阶段错误,提升代码稳定性与可测试性。
跨项目复用与版本管理:支持模板与模型的跨项目复用,并通过版本控制实现演进式更新与回溯,降低重复建设成本。
2.智能优化引擎:性能与质量双重保障
智能优化引擎通过动静结合分析及运行时调优,持续提升代码性能、结构合理性与系统稳定性。

动静联合分析:静态分析代码结构、控制流与复杂度,动态采集执行路径、内存及调用指标,识别冗余逻辑与低效点,实现精准优化。
并发与异步优化:根据负载动态调整线程池、任务调度与优先级,优化异步任务拆分与阻塞调用,提升系统吞吐与响应稳定性。
自动化性能调优:集成性能剖析与监测,对热点路径持续观测并基于历史数据生成优化建议或自动调参,形成优化闭环。
安全与稳定性增强:自动识别资源泄漏、死锁及异常传播风险,结合预定义策略进行干预,降低系统失效概率。
3.无缝跨平台兼容:迁移与适配的便捷体验
通过环境抽象、容器化封装与运行时适配,实现一次构建、多环境稳定运行与快速迁移。

容器化与云原生部署:基于容器统一封装应用、依赖与配置,支持弹性扩缩容、自动化部署及故障自愈,提升生产环境可控性与高可用性。
环境自适应与抽象:通过环境探测与配置映射,自动适配不同运行时资源与负载;抽象操作系统、数据库等底层差异,提供统一访问接口,降低迁移与适配成本。
安全迁移与多端扩展:支持版本化部署、渐进迁移与快速回滚,保障升级过程连续与安全;生成的代码可运行于桌面、移动及微服务架构,并支持横向扩展与新模块平滑接入。
数据处理能力优化:高性能与智能化支撑
1.跨数据库兼容性:动态负载均衡与智能执行
通过标准化接口屏蔽底层差异,兼容关系型与非关系型数据库,降低对具体存储的依赖。核心在于智能连接器与动态调度:

智能路径选择:基于实时负载、历史模式与数据分布,动态选择最优查询执行路径。
动态负载均衡:根据请求压力与资源状态分配计算与存储任务,优化整体吞吐,避免局部瓶颈。
跨库事务保障:采用分布式事务协议(如2PC或Saga),在保证数据一致性的同时控制性能开销。
2.实时流处理:低延迟计算与弹性扩展
面向高频数据流提供稳定在线计算,核心是保障低延迟与弹性资源调度。

分布式流架构:通过流分区、状态管理与并行计算,支撑高吞吐连续处理。
事件驱动与异步处理:采用发布/订阅模式,结合非阻塞策略降低端到端延迟。
复杂事件处理:支持多种时间窗口,实现实时聚合、模式匹配与异常检测。
弹性调度:根据流量波动自动调整计算节点规模与资源分配,保持性能稳定。
3.自动化数据清洗与转换:规则驱动与智能辅助
通过规则引擎与智能机制,自动化提升数据质量与处理效率。

全流程自动化:覆盖数据采集、清洗、转换与加载(ETL/ELT)全链路,实现配置化处理。
规则驱动治理:通过可配置规则标准化数据,支持批处理与实时场景,确保一致性与可追溯。
智能质量优化:结合历史模式预测异常(如重复值、格式偏差),并动态调整清洗策略。
实时验证与反馈:持续监控质量指标,通过告警与可视化仪表盘提供量化评估依据。
4.虚拟字段与灵活统计:动态建模与多维分析
通过运行时建模支持快速响应业务变化,赋能多维分析与敏捷决策。

虚拟字段与计算:无需修改底层表结构,即可动态定义计算字段或临时业务字段,支持复杂表达式。
多维统计与OLAP:支持基于多维度、指标聚合与条件筛选的灵活统计,结合OLAP实现高性能分析。
交互式可视化:通过多种图表形式实时呈现结果,结合GPU加速与分层加载,保障海量数据下的流畅体验。
动态模型一致性:支持模型随业务规则动态更新,并通过依赖管理确保分析口径一致。
5.底层组件支持:高性能与高可用架构
为系统提供高性能、可维护与可扩展的基础支撑。

事件驱动与异步架构:通过事件总线解耦业务逻辑,提升并发能力与模块独立性。
统一数据访问优化:针对异构存储生成差异化执行策略,结合索引、分区与多级缓存提升访问效率。
高可用与模块化扩展:通过组件冗余、负载均衡与插件化设计,提升系统容错能力与功能扩展灵活性。
智能监控与自愈:集成性能监控与异常检测,支持故障自动修复与资源重调度,提升系统可靠性与可运维性。
AI深度融合:智能驱动的开发体系
1.智能代码助手:自然语言驱动的高效开发
智能代码助手通过自然语言理解、语义解析与结构化代码生成机制,将开发者的业务意图直接映射为可执行程序,覆盖从代码生成、结构优化到运行环境适配的完整开发链路,显著提升开发效率与代码质量。

语义解析与代码生成:基于深度学习模型解析自然语言意图,生成结构化的抽象语法树(AST)与可执行代码,支持条件、循环、函数及接口调用。
智能优化与安全增强:通过静态与运行时分析,自动识别冗余计算、性能瓶颈及安全风险,并提供函数内联、并行化等优化策略。
环境适配与协同设计:自动适配不同依赖版本、操作系统与运行时环境,降低兼容风险;同时分析模块依赖与数据流,辅助解耦高耦合逻辑,提升可维护性。
2.智能故障排查:精准定位与提前干预
智能故障排查模块通过行为建模、异常检测与因果分析机制,对系统运行状态进行持续感知与分析,实现从被动告警向主动定位和提前干预的转变,显著提升系统稳定性与可运维性。

实时监控与异常检测:基于系统行为模型与历史日志,实时监控性能波动与逻辑异常,提前捕获风险信号。
根因分析与链路追踪:通过调用链追踪、依赖分析与事件时序建模,构建完整事件传播路径,精准定位问题根源。
预测维护与闭环优化:利用机器学习预测故障概率,并主动干预资源调度与逻辑路径;结合多维诊断模型,形成自反馈的运维闭环。
3.场景化推荐:上下文驱动的智能辅助
场景化推荐机制基于上下文建模与多源数据分析,对组件、模板及业务逻辑配置进行智能提示与排序,旨在减少开发过程中的重复决策成本与无效试错行为。

上下文感知与语义建模:整合项目结构、数据模型与历史行为,对开发场景进行语义化描述,实现组件与配置的精准推荐。
多目标优化与动态调权:在推荐中综合权衡性能、资源、安全与可维护性;并根据运行时数据与用户反馈动态调整推荐策略。
依赖校验与一致性保障:通过依赖图分析,确保推荐内容在逻辑链路中具备可组合性与执行一致性,避免结构冲突。
4.自然语言接口与智能交互:降低操作复杂度
自然语言接口通过将复杂的系统操作抽象为对话式交互,使开发者能够以更低认知成本完成编码、调试与系统配置任务,从而降低平台使用门槛并提升整体开发效率。

指令解析与任务映射:基于自然语言理解,将用户输入转化为结构化操作序列或函数调用,覆盖常见开发行为。
上下文感知的智能辅助:结合当前开发上下文,实时提供代码补全、性能优化建议及冲突提示。
多轮交互与策略自适应:支持带状态记忆的多轮对话,复杂操作可分步执行;并通过学习用户行为持续优化交互策略。
5.AI驱动自动化测试:智能生成与动态优化
AI驱动的自动化测试模块通过引入智能生成、动态调度与质量分析机制,将测试过程从静态脚本执行提升为持续演进的质量保障体系,显著提高测试覆盖率与系统可靠性。

智能测试用例生成:基于代码静态分析与路径覆盖算法,自动生成覆盖正常、边界及异常场景的测试用例,包括压力模拟。
动态调度与执行优化:根据实时测试结果与资源负载,动态调整测试顺序、并行度与资源分配,提升测试效率。
缺陷可视化与回归闭环:通过热力图、依赖链等形式可视化呈现缺陷;并在代码变更后自动触发智能回归测试,形成质量验证闭环。
6.自适应学习与持续优化:让系统智能进化
自适应学习与持续优化模块通过持续感知开发行为、系统运行状态与运维反馈,实现对开发、测试与运行策略的动态调整,使系统能够在长期使用过程中不断优化自身表现与决策质量。

行为分析与效率优化:识别团队开发模式,自动优化任务分配、资源调度与代码建议,提升研发效率。
动态资源与性能自调节:根据实时负载与性能指标,动态调整并发、缓存与计算资源,保持系统稳定与资源利用率。
趋势预测与策略自演化:基于历史数据预测性能瓶颈与技术风险,提前生成优化建议;并通过闭环反馈机制,持续迭代各类策略,实现系统自主演进。
插件生态:覆盖多行业场景
插件化架构为系统提供高度可扩展和可定制的能力,使平台能够针对不同行业和业务场景灵活扩展功能,同时保证核心系统的稳定性与性能。通过插件机制,开发者可以快速集成特定功能模块,实现复杂业务需求的快速响应。

实时数据流处理插件:基于Kafka和Flink的插件支持大规模低延迟数据流处理,实现事件驱动的数据采集、聚合和实时分析。结合分区和状态管理机制,可保障高并发环境下的数据一致性与可靠性。
AI模型训练与部署插件:集成TensorFlow、PyTorch等主流机器学习框架,支持快速开发、训练和部署AI模型,提供模型版本管理、推理优化和自动化调优机制。
智能图像处理插件:提供OCR、图像识别和视频分析功能,利用GPU加速和批量处理机制,提高图像和视频处理效率及准确性。
自然语言处理插件:支持语义分析、情感分析、多语言处理及文本向量化,实现高精度文本理解和智能化信息处理。
容器化部署插件:支持Docker与Kubernetes,实现应用及依赖打包、弹性扩缩容与跨平台部署,提升资源利用率和系统可移植性。
边缘计算插件:在边缘设备执行数据处理任务,降低延迟、减轻中心节点负载,并确保高实时性和稳定性。
低代码RPA插件:通过自动化流程执行,提升操作效率、减少重复性人工干预,实现业务流程的自动化管理。
API网关插件:提供接口聚合、负载均衡、访问控制及版本管理,优化系统性能、提高服务可靠性,并便于多服务协同。
数据安全与隐私保护插件:支持数据加密、访问控制、隐私合规检查及敏感信息脱敏,确保数据在存储、传输及处理中的安全性。
业务流程建模插件:基于BPMN标准,实现业务流程快速建模、优化和自动化执行,提高流程透明度和协作效率。
数据可视化插件:提供丰富图表、仪表板及交互分析工具,实现数据的直观展示和多维分析支持。
数据集成与ETL插件:支持多源数据采集、清洗、转换及集成,保证数据完整性与一致性,同时减少人工操作和数据处理时间。
智能推荐系统插件:结合协同过滤与深度学习算法,实现个性化推荐,提升用户体验及业务决策支撑能力。
表单生成插件:支持动态表单设计、快速配置及条件逻辑绑定,降低开发门槛并提高表单管理效率。
智能客服插件:基于NLP与对话管理技术,实现自动问答、工单生成与问题分类,提高客户响应速度与准确性。
安全审计与日志分析插件:采集、解析系统日志,提供异常检测、事件追踪及合规报告,实现智能化安全监控。
身份认证与访问管理插件:支持多因素认证、单点登录与权限分级管理,提升系统安全性和访问控制精度。
增强搜索与推荐插件:通过语义搜索、向量检索及个性化推荐机制,提高信息检索效率和相关性。
智能运维插件:结合AIOps技术,实现故障诊断、性能监控、异常预测及自动化运维,提高系统可靠性和运维效率。
插件生态的核心价值在于按需扩展、灵活组合和技术可演进,使平台能够同时满足多行业差异化需求和复杂业务场景,而无需对核心系统进行大幅改造。
开放架构:高性能与开源生态的深度融合
1.微服务架构:模块化、弹性与高可维护性
微服务架构通过将复杂系统拆分为职责单一、边界清晰的服务单元,并结合异步通信与服务治理机制,在高并发和复杂业务场景下实现系统的稳定运行、弹性扩展与持续演进。

服务治理与通信机制:基于事件总线或消息队列实现服务间异步解耦,保障消息可靠传递;通过服务注册、发现与健康检查,支持服务的动态上线与生命周期管理。
弹性调度与事务一致性:采用动态负载均衡与智能任务调度,支持弹性扩缩容;通过2PC、TCC或Saga等模式保障分布式事务一致性,并结合幂等设计与补偿机制控制风险。
全链路可观测与自调节:集成服务网格、分布式追踪与指标采集,实现请求链路可视化与性能瓶颈定位;依据监控数据自动调整路由与资源策略,提升系统鲁棒性。
2.开源框架支持:稳定基础与创新扩展
在低代码体系中,开源框架的作用并非提供“现成功能”,而是作为代码生成、运行与扩展的工程基础,决定平台能力的上限与演进成本。

生成逻辑的工程化载体:将低代码配置与模型映射为可维护的工程代码,依赖框架提供稳定的运行语义与分层结构,保障生成结果的可读性、可调试性与长期维护性。
可控扩展与工程能力继承:通过框架的标准扩展点与插件机制,在生成代码与手写代码间建立明确分工;复用主流开源生态的测试、构建与CI/CD工具,融入规范化软件交付体系。
技术演进的同步约束:平台代码生成策略与运行模型需随底层框架演进同步调整,使低代码发展始终对齐主流软件工程范式,避免技术脱节与随意性。
3.多样化组件库:模块化、可扩展与行业适配
在低代码体系中,组件库并非单纯的界面资源集合,而是将业务模型、交互逻辑与生成规则封装为可组合单元的核心基础。组件设计的颗粒度与扩展方式,直接决定了低代码平台能够覆盖的业务复杂度范围。

面向生成的模块化封装:组件内嵌数据绑定、事件规则等生成逻辑,通过模块化设计实现跨项目业务语义复用;需在可视化建模灵活性与生成代码规范性间取得平衡。
跨技术栈适配与可控扩展:通过统一描述模型适配不同前端框架或服务接口,降低技术锁定风险;组件通过受限扩展点支持二次开发,保障行为可预测性与平台可治理性。
版本与依赖治理:实施严格的组件版本管理,明确定义依赖关系与升级策略,控制多项目并行演进中的一致性风险与回滚成本。
4.高性能支撑:低延迟与大规模处理
在低代码体系中,性能问题不仅来源于运行期负载,还与模型抽象、配置密度和生成策略高度相关。高性能支撑的核心目标,是在可视化建模和自动生成前提下,维持系统在高并发和大规模数据场景中的可预测性与稳定性。

模型驱动的缓存与优化:对模型解析、规则计算等结果进行内存级缓存,避免配置复杂度的性能放大效应;对配置驱动的数据访问路径进行预编译与索引协同优化。
弹性部署与运行时调度:基于生成服务的标准化形态,实施容器化弹性伸缩;结合模型复杂度与历史负载特征,动态调度请求优先级与资源配额,防止局部压力影响整体稳定。
结构化的容错与异步处理:在生成阶段嵌入标准化异常处理、降级与重试策略;将高频同步操作拆解为事件驱动或批处理流程,在保证业务一致性的前提下提升系统吞吐与韧性。
5.开放接口与生态互联:跨系统协同与可持续演进
在低代码体系中,开放接口的目标是解决模型生成系统如何在保持可控性的前提下,与外部系统协同演进的问题。接口与生态设计需要在灵活性与平台治理之间取得平衡。

模型驱动的接口抽象与治理:基于数据模型、流程规则统一抽象并生成稳定的访问契约;在生成阶段即对接口调用的参数、频率及依赖进行约束与校验,从源头控制集成风险。
插件化扩展与安全内嵌:通过标准化扩展点以受控方式接入外部能力,避免破坏核心生成逻辑;将身份认证、权限校验等安全策略与业务模型同步定义并自动生效,提升合规可维护性。
面向演进的生态兼容策略:通过接口版本化、能力分级与依赖解耦设计,支持在不影响既有应用的前提下平滑引入新技术或服务,保障系统在长期演进中的可持续性。
企业功能增强:从基础数据操作到智能决策支撑
1.数据增删查改:配置驱动下的高效数据操作
数据的增删查改能力是低代码应用运行的基础,其关键不在于操作本身,而在于如何通过配置与模型驱动实现高频、可控且一致的数据交互。

配置化建模与自动生成:通过表单、列表等可视化组件封装数据操作,开发者通过属性绑定与规则配置即可完成业务逻辑,底层代码由平台自动生成,确保一致性与开发效率。
高性能与弹性执行:在生成逻辑中内置批量处理、异步机制与缓存策略,并优化索引与访问路径,以适配高并发与大数据量场景,保障运行时性能。
事务控制与安全治理:针对跨模块或跨数据源操作,在生成阶段嵌入事务管理、幂等约束与一致性校验,结合实时访问模式动态优化缓存与查询策略,确保数据安全与业务稳定。
2.图表创建一键直达:交互式可视化与高性能渲染
在低代码环境中,数据可视化的核心价值在于通过配置快速构建可交互、可复用的分析视图,并兼顾数据规模与渲染性能。

配置化图表与交互联动:将常见图表封装为标准组件,通过绑定数据源、配置维度指标即可生成视图,并支持基于事件的图表间联动分析,无需编写交互代码。
高性能渲染与动态优化:引入分层渲染、增量更新与硬件加速机制,减少全量重绘;根据数据规模与系统负载动态调度渲染任务,保障大规模数据下的流畅交互。
自适应呈现与可扩展体系:通过响应式布局适配多终端,确保一致的视觉分析体验;提供可扩展的渲染策略,避免可视化组件对整体系统性能造成过度负担。
3.灵活的业务逻辑配置:响应式编程与事件驱动
在低代码场景中,业务逻辑的复杂性体现在规则依赖与异步协同上,需通过响应式与事件驱动模型实现可控且易维护的逻辑配置。

响应式与事件驱动模型:以数据状态为核心,状态变化自动触发关联业务规则执行;通过事件机制清晰解耦界面交互、数据变更等触发源,简化异步与复杂依赖管理。
流程模板化与逻辑复用:将通用业务流程封装为可配置模板,支持跨场景复用,统一规则表达方式,降低协作成本与实现偏差。
逻辑验证与冲突约束:在配置阶段对条件组合、事件链路进行静态校验,识别循环依赖、路径冲突等问题,提前规避运行时异常,提升系统可预测性。
4.自定义公式与规则引擎:简化计算与智能执行
自定义公式与规则引擎将业务计算与决策逻辑从代码中抽离,实现配置化表达与智能化执行,是承载业务灵活性的关键。

多类型公式与规则建模:支持数学、逻辑、文本等多类表达式,并可扩展自定义运算符;在配置阶段完成语法与语义校验,确保计算逻辑的准确性与确定性。
模板化与复用机制:将常见计算逻辑抽象为公式模板,支持集中管理与跨项目复用,显著减少重复配置,提升维护效率。
冲突分析与执行优化:对并行规则进行依赖分析与优先级校验,识别潜在冲突;在运行期结合实时数据与系统负载动态调度执行,平衡计算性能与响应效率。
5.虚拟字段与多租户权限管理:灵活性与安全并重
在企业级低代码系统中,需通过运行期机制协同平衡业务灵活性与数据安全,虚拟字段与多租户权限管理共同构成此能力的核心。

虚拟字段与动态数据建模:无需修改物理表结构,即可在运行时动态定义计算字段、派生指标等虚拟属性,将数据建模能力延伸至运行阶段,快速响应业务变化。
多租户隔离与细粒度权限:在数据、配置与资源层实施逻辑隔离与配额管理,确保租户间安全与性能独立;提供基于角色、组织及上下文的细粒度访问控制,适配复杂管理需求。
全链路审计与自适应安全:完整记录关键操作与权限变更,支持全方位审计分析;结合访问模式与风险特征动态调整安全策略强度,实现安全与灵活性的动态平衡。
结束语
低代码平台通过模块化架构、运行期引擎与模型驱动机制的协同设计,在提升开发效率的同时兼顾了系统性能、可维护性与业务复杂性的治理需求。各技术模块在统一运行模型下形成相互支撑的技术体系,使企业能够在高并发、大数据量及多变业务规则的场景中实现稳定运行与持续演进。

随着智能引擎与自动化能力的不断增强,低代码已不再局限于开发工具层面的效率提升,而是逐步承担起业务建模、规则执行与系统治理的重要角色。在这一过程中,人工智能、云原生架构与开放接口体系的融合,使低代码具备更强的适应性和扩展空间。从长期视角看,低代码的核心价值正在从“降低开发门槛”转向“支撑复杂系统的持续构建与演化”。其意义不仅体现在开发方式的改变,更体现在为企业数字化建设提供了一种兼顾灵活性、规范性与可持续性的技术路径。
- 点赞
- 收藏
- 关注作者

评论(0)