当低代码进入成熟期:如何平衡开发效率与降低成本的路径分析
低代码曾被视为“快速开发的万能工具”,如今,它正在进入一个更加务实的阶段。
企业开始关注的不再是它能多快上线一个界面,而是它能为组织带来什么样的成本价值:在快速响应业务需求的同时,合理降低人力投入和开发支出。
低代码的优势正在从速度扩展到成本控制、效率优化和组织协作,让企业在数字化转型中更稳健、更可持续。
理解低代码真正能节约的,不只是时间,更是企业运营的硬成本,这才是它最核心的价值。
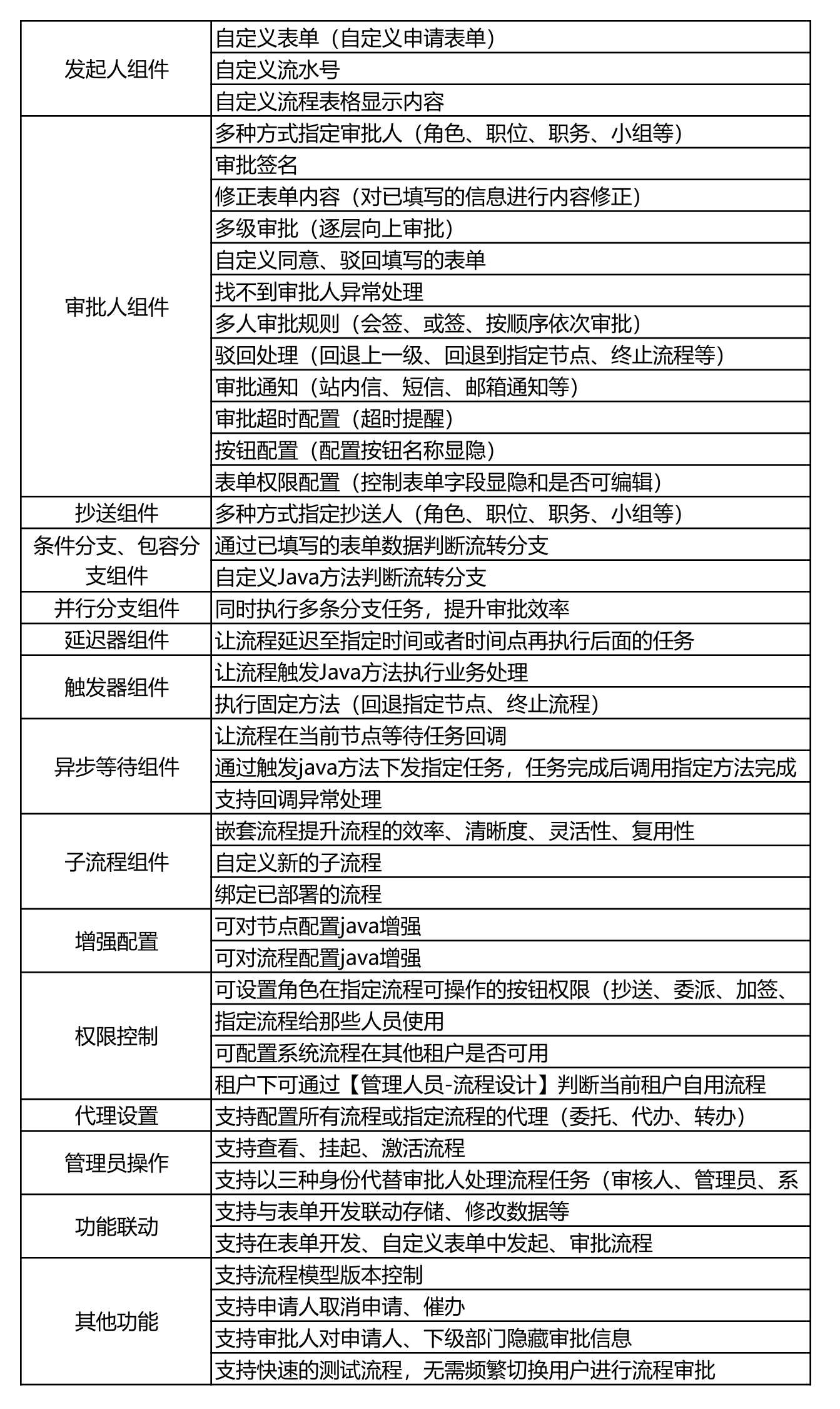
可视化工作流
流程功能

流程功能清单

流程使用示例
系统界面
流程参数设置
流程示例
流程设计(请假申请)
流程设计(主管审批)
流程设计(完整请假流程)
可视化开发:应用构建技术分析
可视化开发并不等同于界面层的构建,其实现依赖多类底层技术机制的协同运作。围绕应用构建过程,可视化开发涉及数据操作、状态管理、界面渲染与交互控制等多个技术环节。这些机制通过统一的配置模型与执行约束,将分散的开发行为组织为可组合、可追踪的构建流程。在此过程中,数据模型、渲染策略与逻辑执行路径之间的协同关系,构成了可视化开发得以稳定运行的技术基础。
1.组件化设计:模块化与复用
组件化设计是可视化开发的核心基础,通过将界面元素、业务逻辑和数据处理拆解为独立、可组合单元,实现开发效率、可维护性和系统复用性的提升。现代可视化开发平台不仅关注前端呈现,还需兼顾数据接口、状态管理、跨模块依赖及服务调用。

- 组件库构建与分类:组件库通常分为基础组件(表单、列表、图表等通用模块)和行业组件(如权限管理、审批流程、财务统计等特定业务模块)。组件通过参数化和属性绑定实现高度可配置化,可组合成更复杂的业务功能模块。组件库设计需在通用性与可扩展性间取得平衡,否则跨项目复用效果受限,并可能增加维护成本。
- 复用与扩展机制:组件可在不同项目或应用间复用,但其效率依赖接口标准化、版本控制、依赖管理及兼容性策略。插件化机制为扩展功能提供便利,但必须控制耦合度,避免对核心组件产生不可预期的副作用。
- 依赖管理与耦合分析:通过可视化依赖图或自动分析工具展示组件关系,可以识别潜在耦合、性能瓶颈及维护风险。这类分析支持架构优化、模块解耦、版本迭代策略制定,同时有助于技术债务控制。
2.实时渲染与动态预览
实时渲染与动态预览是可视化开发的重要技术保障,可即时呈现界面及数据变化,显著缩短调试周期并提升迭代效率。面对大数据量或复杂业务逻辑时,性能优化和渲染策略成为设计核心。

- 数据绑定策略:双向数据绑定确保界面与数据模型同步,但在高复杂度场景下需结合增量更新、脏检查或虚拟DOM策略,降低不必要的渲染开销,提高渲染效率。
- 跨终端适配:响应式布局与组件自适应机制可保证在不同屏幕尺寸和输入方式(触控、鼠标、键盘)下的交互一致性。同时需关注高分辨率屏幕和多平台设备的渲染性能差异。
- 渲染优化技术:虚拟DOM、分层缓存、批量渲染及异步事件队列控制可以有效降低操作开销。在复杂交互或动画场景中,结合GPU加速和异步计算策略,可避免界面阻塞和帧率下降。
- 交互模拟与验证:支持点击、拖拽、输入等操作模拟,结合真实数据场景进行性能和逻辑验证,确保复杂业务流程的完整性和操作路径覆盖率。
3.可视化业务逻辑编排
可视化业务逻辑编排通过流程图、节点拖拽或规则引擎界面呈现业务规则,实现复杂逻辑的直观管理和快速迭代。它降低了开发门槛,同时增强业务流程可控性和团队协作效率。

- 节点化事件管理:使用节点表示事件触发、数据流和条件依赖,开发者能够直观理解业务执行顺序及逻辑关系,支持业务规则的调试与优化。
- 条件逻辑与分支控制:可视化条件工具支持多分支逻辑配置,可有效减少手工编码错误。在复杂规则集下仍需关注逻辑冲突、性能开销及节点间依赖循环。
- 自动化任务与流程模板:支持任务序列配置、定时执行及事件触发,模块化封装可复用业务流程模板,提高一致性和可维护性,同时便于业务部门快速迭代。
- 跨角色协作与审查机制:可视化流程图让非开发角色参与审查和设计,提高透明度。但必须结合权限控制、版本管理与变更追踪,避免多人协作冲突。
4.分布式协作支持
分布式协作技术是跨地域、多团队开发的基础,依赖模块化管理、版本控制、冲突解决和权限体系保障开发效率与安全性。在企业级应用开发中,这直接影响项目的可控性和上线周期。

- 版本控制与模块管理:分布式版本控制支持模块独立开发、分支管理和并行迭代,降低合并冲突概率。
- 变更追踪与冲突解决:自动记录修改历史,结合冲突检测、回滚和审计策略,确保协作安全与项目可追溯。
- 权限与访问控制:通过按角色、部门或项目划分操作权限,实现任务责任清晰和数据安全,满足企业合规及审计要求。
- 跨地域同步机制:远程同步与实时共享支持全球团队协同,但需优化网络延迟、数据一致性策略以及冲突处理机制,确保协作顺畅。
5.无缝部署与事务管理
部署与事务管理技术保证应用在多环境下的稳定运行和数据一致性,是企业应用可靠性的核心环节。高效部署不仅缩短上线周期,也降低潜在故障风险。

- 容器化部署与自动化运维:基于容器的打包与部署实现环境一致性,结合CI/CD工具链可减少人为干预,加速上线与回滚流程。
- 跨模块事务一致性:分布式事务协议(如2PC、Saga等)保证多服务操作的数据完整性,但协议选择需兼顾性能和可扩展性。
- 版本管理与灰度发布:支持多版本并行部署及渐进式灰度发布,降低上线风险并便于回滚。
- 实时运维与监控:结合服务监控、性能指标采集和异常告警,动态调度负载均衡,实现快速故障恢复与系统稳定性保障。
6.完整表单开发案例
在完整表单开发中,低代码能力的差异并不体现在界面搭建速度,而在于其对数据结构、校验逻辑与交互约束的技术承载方式。

一个业务表单往往同时涉及字段级规则、跨字段依赖以及状态驱动的行为变化。如果这些能力仅以界面配置的形式存在,复杂性会在后续迭代中被不断放大;而具备更高技术成熟度的低代码方案,通常通过统一的数据模型与可组合的规则机制,将表单行为内化为系统层的稳定能力,从而避免技术债务的隐性积累。
核心引擎:支撑高效开发的技术体系
现代低代码平台的高效开发能力,离不开多层核心引擎的协同支撑。通过数据处理、功能管理、界面渲染、可视化分析和系统运维等引擎的协作,平台能够在保证性能与可扩展性的同时,实现快速迭代和企业级应用部署。
1.SQL引擎:智能查询与高性能计算
SQL引擎是数据处理的核心组件,其设计目标是在大规模数据环境下实现高效查询、一致性保障及事务安全。智能优化和并行计算策略,使业务系统能够在复杂数据场景中稳定运行。

- 智能查询优化:高级查询优化器基于表结构、索引、数据分布及查询历史,动态生成执行计划。结合查询重写、索引推荐和成本模型分析,实现对复杂联接、聚合操作及高频查询的高效处理。
- 多线程与分布式处理:数据分区、节点并行计算、内存缓存与异步任务调度策略,使引擎能够充分利用多核CPU与分布式资源,实现高并发处理和负载均衡。
- 事务管理与一致性:结合多版本并发控制(MVCC)、两阶段提交(2PC/Saga)和快照读机制,实现跨表、跨节点数据一致性,同时降低并发冲突风险。
- 智能缓存与数据预取:热点数据缓存和预取策略减少磁盘I/O并提升响应速度,在实时分析、决策支持和报表计算场景中体现明显价值。
2.功能引擎:模块化架构与扩展能力
功能引擎通过模块化封装、服务化管理和动态扩展,实现业务功能的快速集成和定制化,同时保持系统灵活性和可维护性。

- 模块化封装:核心功能(权限控制、审批流程、报表管理等)被标准化封装为可组合插件,降低模块间耦合,支持按需构建系统。
- 动态服务注册与依赖管理:依赖注入与按需加载机制保证服务实例的动态管理,优化资源分配,并在高负载情况下保持性能稳定。
- 规则引擎集成:提供可配置规则接口,支持可视化规则设计及自动执行,满足复杂业务逻辑定制需求,同时确保可维护性和扩展性。
- 服务监控与弹性扩展:结合负载监控和调用分析,动态调整服务实例,实现高可用、容错和弹性扩容,保证系统在突发流量下的稳定性。
3.模板引擎:解耦设计与高效渲染
模板引擎通过前后端解耦和动态渲染优化,实现界面快速生成和高效迭代,同时兼顾性能和可复用性。

- 动态数据绑定:虚拟DOM与双向绑定技术确保前端界面与后台数据同步,加速界面迭代和状态更新。
- 编译优化:模板编译器采用静态分析和增量更新策略,减少重复渲染,提高性能稳定性,降低复杂界面延迟。
- 模板继承与复用:多层继承、嵌套组合和参数化模板设计提升模板复用性,减少重复开发成本。
- 条件渲染与异步加载:按需渲染和异步组件加载优化首屏响应时间,改善用户体验并降低初始渲染压力。
4.图表引擎:高性能可视化与交互
图表引擎通过GPU加速渲染、分层缓存和扩展接口,实现大规模数据的实时可视化和交互分析。

- GPU加速渲染:借助图形处理单元进行高并发绘制,实现复杂动态图表在大数据场景下的实时响应。
- 分层缓存与增量更新:静态与动态图层分离减少重复绘制,提高渲染效率和界面流畅度。
- 多维扩展接口:提供丰富图表类型及可插拔接口,支持自定义可视化方案,满足企业多维分析需求。
- 交互事件与动画:鼠标、触控事件绑定及动画效果,实现数据变化的实时反馈,同时兼顾性能负载和响应延迟。
5.切面引擎:面向切面编程与系统优化
切面引擎通过面向切面编程(AOP)和代理模式,将横切关注点与核心业务逻辑解耦,实现模块化、可维护性和性能优化。

- AOP框架管理:集中处理日志、性能监控、安全验证等横切关注点,提高代码复用性和统一管理效率。
- 代理模式支持:结合运行时动态代理和编译时静态代理优化性能与资源利用,同时支持跨模块调用的透明化管理。
- 自动化维护工具:集成自动化测试、监控和诊断工具,降低运维复杂度,及时发现并修复系统问题。
- 统一异常处理:集中捕获异常和日志,结合实时告警和智能分析,增强系统鲁棒性与可预测性。
低代码平台的核心引擎体系,通过SQL引擎保障数据计算性能、功能引擎实现业务灵活性、模板引擎与图表引擎优化界面渲染与交互体验、切面引擎提供统一运维与管理机制。整体架构实现了高性能、高可扩展性、低运维成本和快速业务迭代的平衡,为企业数字化转型提供了稳健技术支撑。未来可进一步结合AI驱动的智能优化、自动化运维、预测分析及多云环境部署,提升平台整体技术厚度与应用价值。
模型驱动开发:全流程自动化与智能化支撑
模型驱动开发(Model-DrivenDevelopment,MDD)通过将业务模型与系统实现紧密绑定,实现开发流程的标准化、自动化与智能化。它不仅提升开发效率和代码质量,也增强了系统的可维护性、可复用性及跨平台适配能力。核心技术环节包括自动化生成、智能优化和跨平台部署,同时兼顾性能与稳定性,为企业级应用提供稳健支撑。
1.自动化代码生成:多语言支持与深度定制
自动化代码生成是MDD的关键环节,将抽象业务模型转换为可执行代码。该过程不仅提高开发效率,还保证系统结构规范和逻辑一致性,降低人为编码错误的风险。

- 多语言生成:平台可根据抽象模型自动生成Java、Python、Go等多种语言的代码,同时针对不同运行时特性进行优化,如垃圾回收策略、内存分配和并发执行。
- 动态模板与模块定制:通过参数化配置、条件分支和组件化生成,支持模块级灵活开发,满足复杂业务场景的多样化需求。模板可根据业务规则和界面布局动态调整,保证开发效率与逻辑一致性。
- 模型验证与自动纠错:自动检测逻辑冲突、语法错误及依赖异常,提前发现潜在问题。结合静态分析与单元测试模板,可降低调试成本,提升生成代码可靠性。
- 跨项目复用与版本管理:模板和模型可在不同项目间复用,结合版本控制机制实现多版本管理与快速迭代,为团队协作和长期开发提供技术保障。
2.智能优化引擎:性能与质量双重保障
智能优化引擎通过静态分析、动态分析和运行时调优,实现代码性能、逻辑精简度和系统可靠性的全面提升,尤其适用于高并发和大规模数据应用。

- 静态与动态分析:分析代码结构、循环逻辑、未使用变量及依赖关系,同时监控运行时行为。通过自动化内存管理、函数调用优化和冗余逻辑剔除,降低性能瓶颈和系统负载。
- 多线程与异步优化:动态调整线程池、任务调度策略及执行优先级,提高并发环境下的吞吐量和响应速度,使系统能适应复杂业务负载。
- 自动化性能检测:集成性能分析与剖析工具,对关键路径和热点函数进行评估,自动生成优化方案,实现持续性能改进。
- 安全与稳定性增强:自动检测资源泄漏、死锁或未捕获异常,并提供智能修复策略,确保系统在高负载、复杂场景下的安全性与稳定性。
3.无缝跨平台兼容:迁移与适配的便捷体验
跨平台兼容能力通过抽象化技术、容器化部署及环境适配,实现生成代码在多环境下的高效运行与快速适配,简化部署流程,提升系统可用性和可维护性。

- 容器化与云原生部署:利用容器技术实现代码及依赖一键打包,支持跨环境部署、弹性扩缩容及自动化运维,保证高可用性和可控性。
- 多环境适配器:自动识别运行环境,动态调整数据库、缓存及服务配置,实现资源优化和系统稳定运行。
- 环境抽象与统一接口:屏蔽操作系统、数据库和网络差异,提供统一接口,降低跨平台开发复杂性,便于系统平滑迁移。
- 迁移与回滚机制:支持版本化部署、快速迁移及智能回滚,减少业务中断风险,确保系统平稳演进。
- 多终端支持与可扩展性:生成代码可在桌面端、移动端及微服务环境中运行,支持横向扩展及新模块接入,为企业级应用提供长期可持续发展能力。
模型驱动开发通过自动化生成、智能优化和跨平台适配,实现开发效率、代码质量和系统可维护性的多维提升。在企业实践中,它不仅缩短了开发周期,也降低了技术门槛和运维成本,同时确保系统在复杂业务负载下的稳定性和安全性。结合AI驱动的智能优化、预测分析及云原生部署,MDD的技术价值和战略意义将进一步增强,成为企业数字化转型和应用快速迭代的重要支撑。
数据处理能力优化:高性能与智能化支撑
数据处理能力是现代企业级系统的核心能力,直接决定系统在高并发、大数据量及复杂业务场景下的可靠性和响应速度。本模块通过跨数据库兼容、实时流处理、自动化清洗与转换、灵活建模和底层架构优化,实现高性能与智能化的数据处理支撑,为企业分析和决策提供稳健基础。
1.跨数据库兼容性:动态负载均衡与智能执行
跨数据库操作能力保证系统在多数据库环境下高效运行,同时维护事务一致性与数据完整性。通过智能连接、负载调度和执行路径优化,系统可动态适应访问模式和业务负载。

- 多数据库无缝切换:统一访问接口,兼容关系型(如MySQL、PostgreSQL)与非关系型(如MongoDB、Redis、Cassandra)数据库,实现操作统一化,降低开发和运维复杂度。
- 智能数据连接器:结合实时负载、历史访问模式和数据分布信息,自动选择最优查询路径。结合分区、索引优化与缓存策略,可提升大数据量场景下的查询效率。
- 负载均衡与自适应调优:动态分配计算和存储请求,优化资源利用率,提高系统吞吐量。在高并发场景下,通过请求队列优先级、热点数据缓存和连接池管理,实现系统稳定性。
- 跨库事务支持:基于分布式事务协议(如Two-PhaseCommit或Saga模式),保证跨数据库操作一致性,降低事务冲突风险,满足企业级金融、电商等场景的严格数据完整性需求。
2.实时流处理:低延迟计算与弹性扩展
实时流处理模块针对高速数据流提供连续计算能力,通过事件驱动机制和动态资源调度,实现毫秒级响应和弹性扩展。

- 分布式流处理:支持大规模数据流实时接收、聚合、分发和存储,保证数据连续性和高吞吐。结合Kafka、Flink、SparkStreaming等组件,可处理百万级事件/秒的流量。
- 事件驱动机制:采用异步事件传递和订阅/发布模式,实现低延迟响应,适用于高频交易、实时监控、用户行为分析及工业IoT场景。
- 复杂事件处理(CEP):支持滚动窗口、滑动窗口和会话窗口,实现秒级聚合、模式识别和异常检测,满足复杂事件分析需求。
- 弹性计算与动态资源调度:根据流量波动和计算负载动态调整节点数量,自动分配计算资源,确保高峰期系统稳定性和处理性能。
- 智能流优化:结合AI模型预测流量模式,提前准备计算资源和缓存策略,降低延迟并提升处理效率。
3.自动化数据清洗与转换:规则驱动与智能辅助
高质量数据是智能决策和业务分析的基础。自动化清洗与智能转换通过规则引擎和AI辅助技术,提高数据准确性和处理效率。

- 全流程自动化处理:覆盖数据采集、抽取、清洗、转换和加载(ETL/ELT),减少人工干预,降低出错率。
- 规则引擎驱动:通过规则配置实现数据标准化、异常值处理、缺失值补全、数据类型转换等操作。支持批量和实时处理,保证数据一致性。
- 智能辅助优化:结合历史数据模式预测异常情况,如重复记录、异常增长趋势、格式偏差,自动调整清洗策略,实现智能化数据处理。
- 实时数据验证与反馈:持续监控数据质量,提供即时反馈和告警。结合仪表盘和统计指标,可量化数据准确率、完整性和延迟。
4.虚拟字段与灵活统计配置:动态建模与多维分析
灵活的数据建模与统计配置能力使系统能够快速响应业务变化,同时支持多维分析和可视化决策。

- 虚拟字段机制:无需修改底层数据库即可动态添加计算字段、派生字段或业务临时字段,实现快速迭代和临时分析需求。
- 多维统计与自定义报表:支持按维度组合、指标聚合及条件筛选生成报表,满足复杂业务分析需求。结合OLAP技术,可实现大数据量下高性能聚合计算。
- 交互式数据可视化:通过仪表盘、热力图、动态图表实现实时可视化,提升业务洞察能力。结合GPU加速渲染,可在海量数据下保持平滑体验。
- 动态模型更新:数据模型随业务逻辑和规则变化自动更新,保证报表和分析结果与业务状态一致,提高决策响应速度。
5.底层组件支持:高性能架构与模块化设计
底层组件和模块化设计是高性能、可维护、可扩展系统的核心支撑。通过事件驱动架构、异步处理、缓存策略和优化机制,实现系统稳健运行和可持续演进。

- 事件驱动与异步架构:通过事件总线和发布/订阅模式,实现业务逻辑与数据处理解耦,支持高效异步任务处理和模块化管理。
- 跨数据库优化:针对不同数据库类型生成优化执行策略,结合索引、分区和缓存策略,实现高性能数据操作。
- 高可用与扩展机制:通过组件冗余、消息重试、异常恢复和负载均衡保障系统稳定性,同时支持插件化模块扩展,灵活应对业务变化和技术迭代。
- 智能监控与自愈:集成性能监控、异常检测、自动告警和自愈机制,可在节点故障或数据异常时自动修复,提升系统可靠性。
通过跨数据库兼容、实时流处理、自动化清洗、动态建模和底层架构优化,本模块实现了高性能、低延迟和智能化的数据处理能力。它不仅支撑企业级系统在复杂业务和大数据场景下稳定运行,还为业务分析、实时决策和智能化应用提供坚实基础。结合AI智能优化、预测分析、多云环境部署及自愈机制,数据处理能力的技术厚度和战略价值进一步增强,成为企业数字化转型的核心支撑。
AI深度融合:智能驱动的开发体系
AI深度融合通过自动化、智能分析和自适应优化,贯穿开发、测试与运维全流程,为高复杂度系统提供高效、可靠和可持续的技术支撑。其核心目标在于减少重复劳动、优化代码结构、保障系统性能与可维护性,并实现开发流程的智能化决策能力。
1.智能代码助手:自然语言驱动的高效开发
智能代码助手通过自然语言理解、语义解析与结构化代码生成,将开发者意图直接映射为可执行程序,覆盖从代码生成到优化的全流程。

- 意图解析与结构化生成:通过深度学习的语义理解模型,将自然语言需求映射为抽象语法树(AST),自动生成模块化代码片段,支持条件逻辑、循环、函数封装及接口调用。
- 性能与安全智能优化:结合静态分析和动态分析模型,自动识别冗余计算、循环复杂度和潜在安全漏洞,并提出优化路径,如函数内联、循环展开或并行化处理。
- 版本兼容与环境适配:在生成代码时,自动解析依赖库版本、操作系统和运行环境差异,提供动态调整方案,降低迁移和上线风险。
- 协同逻辑与模块解耦:通过智能分析模块依赖和数据流,自动拆解耦合逻辑,保证跨模块调用的稳定性和可维护性。
2.智能故障排查:精准定位与提前干预
智能故障排查模块基于行为建模、异常检测和因果分析,实现系统问题的快速识别与定位。

- 异常检测与实时监控:基于行为分析模型和历史日志的模式识别,快速捕获性能异常、逻辑冲突和潜在安全漏洞。
- 根因分析与事件链追踪:通过事件链追踪和依赖分析,将异常信号与具体模块、函数或数据库操作关联,实现精准定位。
- 预测性维护与策略优化:利用机器学习预测潜在故障发生概率,并通过模拟调整资源分配或逻辑路径,提前干预,降低风险。
- 多维诊断与反馈闭环:将监控指标、代码依赖和异常模式整合,形成多维度故障分析模型,并提供自动化修复建议和优化策略。
3.场景化推荐:上下文驱动的智能辅助
场景化推荐模块通过上下文感知和数据分析,实现智能组件、模板和逻辑的推荐,降低重复决策和试错成本。

- 上下文感知算法:结合项目结构、代码依赖和历史使用模式,对可用组件、模块调用和配置选项进行优先排序。
- 多目标优化推荐:综合考虑执行性能、资源消耗、维护成本及安全性,生成权衡推荐列表。
- 动态规则与反馈闭环:根据实时负载、业务变化和开发行为,持续调整推荐策略,实现动态优化和自我学习。
- 依赖关系建模:通过静态分析和依赖图构建,保证推荐模块在逻辑链中保持一致性和可执行性。
4.自然语言接口与智能交互:降低操作复杂度
自然语言接口允许开发者通过对话形式完成编码、调试和优化操作,将系统操作复杂度抽象化。

- 指令解析与任务映射:基于自然语言理解模型,将用户输入映射为操作序列或函数调用,覆盖数据操作、逻辑控制和模块配置。
- 智能补全与优化提示:分析当前模块上下文和代码结构,提供代码补全、性能优化和潜在逻辑冲突提示。
- 多轮交互与状态记忆:支持对话历史追踪和上下文关联,实现复杂任务拆分和逐步执行,同时保证状态一致性。
- 交互优化策略:结合操作频率和用户行为,动态调整提示策略,减少干扰并提升执行效率。
5.AI驱动自动化测试:智能生成与动态优化
自动化测试模块利用AI生成测试用例、优化执行策略并实时反馈质量信息,实现高覆盖率和持续改进。

- 智能生成测试用例:通过代码静态分析和路径覆盖算法,自动生成功能、接口及性能测试用例,包括边界条件、异常场景和负载测试。
- 动态执行优化:结合实时测试结果,动态调整执行顺序、并行度及资源分配,实现测试过程高效运行。
- 缺陷分析与可视化:通过异常分布分析、依赖追踪和热力图呈现缺陷影响范围,辅助开发者理解系统弱点。
- 持续回归与智能验证:每次代码变更自动触发回归测试,AI分析异常趋势,调整测试策略,实现智能化验证闭环。
6.自适应学习与持续优化:让系统智能进化
自适应学习模块通过持续监控开发行为和系统状态,实现开发、测试及运维策略的动态优化。

- 行为模式识别:分析团队操作数据,识别高效和低效开发模式,自动优化任务分配、资源调度和代码生成策略。
- 动态资源管理:根据实时负载和系统指标调整并发策略、缓存配置和计算节点分配,提高性能和资源利用率。
- 趋势预测与前瞻优化:基于历史数据和操作日志预测潜在需求变化或技术挑战,并生成优化方案。
- 策略自演化机制:系统在使用过程中不断学习和调整开发、测试及运维策略,使平台适应动态业务环境,实现长期稳定性和效率提升。
插件生态:覆盖多行业场景
插件化架构为系统提供高度可扩展和可定制的能力,使平台能够针对不同行业和业务场景灵活扩展功能,同时保证核心系统的稳定性与性能。通过插件机制,开发者可以快速集成特定功能模块,实现复杂业务需求的快速响应。

- 实时数据流处理插件:基于Kafka和Flink的插件支持大规模低延迟数据流处理,实现事件驱动的数据采集、聚合和实时分析。结合分区和状态管理机制,可保障高并发环境下的数据一致性与可靠性。
- AI模型训练与部署插件:集成TensorFlow、PyTorch等主流机器学习框架,支持快速开发、训练和部署AI模型,提供模型版本管理、推理优化和自动化调优机制。
- 智能图像处理插件:提供OCR、图像识别和视频分析功能,利用GPU加速和批量处理机制,提高图像和视频处理效率及准确性。
- 自然语言处理插件:支持语义分析、情感分析、多语言处理及文本向量化,实现高精度文本理解和智能化信息处理。
- 容器化部署插件:支持Docker与Kubernetes,实现应用及依赖打包、弹性扩缩容与跨平台部署,提升资源利用率和系统可移植性。
- 边缘计算插件:在边缘设备执行数据处理任务,降低延迟、减轻中心节点负载,并确保高实时性和稳定性。
- 低代码RPA插件:通过自动化流程执行,提升操作效率、减少重复性人工干预,实现业务流程的自动化管理。
- API网关插件:提供接口聚合、负载均衡、访问控制及版本管理,优化系统性能、提高服务可靠性,并便于多服务协同。
- 数据安全与隐私保护插件:支持数据加密、访问控制、隐私合规检查及敏感信息脱敏,确保数据在存储、传输及处理中的安全性。
- 业务流程建模插件:基于BPMN标准,实现业务流程快速建模、优化和自动化执行,提高流程透明度和协作效率。
- 数据可视化插件:提供丰富图表、仪表板及交互分析工具,实现数据的直观展示和多维分析支持。
- 数据集成与ETL插件:支持多源数据采集、清洗、转换及集成,保证数据完整性与一致性,同时减少人工操作和数据处理时间。
- 智能推荐系统插件:结合协同过滤与深度学习算法,实现个性化推荐,提升用户体验及业务决策支撑能力。
- 表单生成插件:支持动态表单设计、快速配置及条件逻辑绑定,降低开发门槛并提高表单管理效率。
- 智能客服插件:基于NLP与对话管理技术,实现自动问答、工单生成与问题分类,提高客户响应速度与准确性。
- 安全审计与日志分析插件:采集、解析系统日志,提供异常检测、事件追踪及合规报告,实现智能化安全监控。
- 身份认证与访问管理插件:支持多因素认证、单点登录与权限分级管理,提升系统安全性和访问控制精度。
- 增强搜索与推荐插件:通过语义搜索、向量检索及个性化推荐机制,提高信息检索效率和相关性。
- 智能运维插件:结合AIOps技术,实现故障诊断、性能监控、异常预测及自动化运维,提高系统可靠性和运维效率。
插件生态的核心价值在于按需扩展、灵活组合和技术可演进,使平台能够同时满足多行业差异化需求和复杂业务场景,而无需对核心系统进行大幅改造。
开放架构:高性能与开源生态的深度融合
开放架构通过模块化设计、微服务拆分和开源生态深度结合,实现系统高可扩展性、高性能以及跨团队协作能力。该架构不仅保障系统的稳定性和可维护性,同时兼顾开发效率、二次扩展能力和技术可持续演进,为企业级平台提供稳健基础。
1.微服务架构:模块化、弹性与高可维护性
微服务架构通过将系统拆分为独立的服务模块,采用异步通信和服务治理机制,实现高并发场景下的稳定性与可扩展性。

- 事件驱动与异步通信:基于事件总线或消息队列的异步通信降低服务耦合度,通过事件追踪与订阅机制确保消息可靠性,并提供服务调用链可观测性。
- 分布式负载均衡与任务调度:采用动态调度算法(如一致性哈希、轮询、最小连接数)对服务请求和计算任务进行分配,实现高并发下的负载均衡和弹性扩展。
- 分布式事务与一致性保障:通过2PC(两阶段提交)、TCC(Try-Confirm-Cancel)或Saga模式保障跨服务数据一致性,同时结合幂等性设计降低并发冲突风险。
- 服务监控与智能调度:集成服务网格、分布式追踪(如OpenTelemetry)和性能指标采集,实现请求路径可视化、瓶颈定位及自动调度优化,提高系统鲁棒性。
- 服务注册与发现机制:动态注册、健康检查与服务发现结合策略路由,实现模块动态上线、下线和滚动升级,支持持续集成与高可用部署。
2.开源框架支持:稳定基础与创新扩展
开源框架和社区生态为开放架构提供稳定技术基石,同时通过插件接口和标准化协议支持创新开发与二次定制。

- 框架完整性与标准化:提供全栈支持的开源框架(包含前端、后端和中间件组件),结合详细技术文档和最佳实践降低学习和实施成本。
- 自动化测试与持续集成:集成单元测试、集成测试、CI/CD流水线,实现代码质量保障和迭代效率优化。
- 插件化生态与模块扩展:开源社区提供丰富插件接口,可快速接入自定义功能模块,实现系统灵活扩展与持续更新。
- 技术可持续性与安全保障:开源社区定期发布安全补丁和性能优化方案,通过标准化接口支持系统长期演进,降低自研成本与技术债务。
- 跨语言与跨平台适配:框架支持多语言运行时与多操作系统环境,结合统一接口和抽象层降低二次开发难度。
3.多样化组件库:模块化、可扩展与行业适配
组件库通过模块化、插件化和可扩展设计,实现跨项目复用、快速业务适配和技术灵活性。

- 模块化设计与复用:核心组件(表单、数据表格、图表、权限控制等)可二次开发和组合,降低重复开发成本。
- 跨框架兼容性:组件支持多种前端框架和微服务接口,实现前后端分离与统一数据交互协议。
- 自定义扩展与主题设计:支持界面主题定制、布局调整和多终端适配,保证品牌一致性和用户体验一致性。
- 交互优化与响应式设计:通过动态渲染和响应式布局,实现界面高性能刷新与多终端一致交互体验。
- 版本管理与依赖控制:组件支持版本化管理和依赖追踪,保证跨项目升级可控性和系统稳定性。
4.高性能支撑:低延迟与大规模处理
高性能设计通过架构优化、智能调度和资源管理,实现海量数据与高并发请求下的系统稳定与响应性能。

- 内存级缓存优化:结合多级缓存(本地缓存、分布式缓存)降低磁盘I/O,提高数据访问速度,保证低延迟业务执行。
- 容器化与弹性部署:利用Docker/Kubernetes进行微服务容器化部署,支持自动扩缩容、滚动升级及资源弹性调度。
- 大数据访问优化:通过批处理、流处理和索引优化策略,提高海量数据查询、聚合与分析性能。
- 智能监控与调度:动态监控节点负载、请求分布和资源使用情况,结合自适应调度算法优化任务分配。
- 容错与高可用机制:采用服务冗余、消息重试、熔断与降级策略,保障系统在节点故障或负载峰值情况下的连续运行。
- 异步事件与批处理优化:通过异步事件处理和批量数据操作降低高并发压力,提高整体吞吐量与响应稳定性。
5.开放接口与生态互联:跨系统协同与可持续演进
开放架构不仅关注系统内部性能,也通过标准化接口和协议与外部生态系统互联,提升平台长期价值。

- 标准化API与接口协议:提供RESTful、GraphQL、gRPC等接口标准,保证跨系统数据交换与服务调用一致性。
- 可扩展插件与适配器机制:通过插件化接口实现第三方系统接入与功能扩展,降低集成复杂度。
- 安全性与审计支持:接口层集成身份认证、访问控制、数据加密及操作审计机制,保证企业合规性和安全性。
- 生态兼容与技术演进:通过模块化和标准接口保证系统能够适配新兴技术、开源组件和第三方服务,实现长期技术可持续性。
企业功能增强:从基础数据操作到智能决策支撑
企业功能增强模块旨在通过技术手段提升业务系统的灵活性、数据操作效率及智能化处理能力,实现开发与运维的高度协同。核心在于组件化设计、可视化逻辑配置、规则引擎驱动、权限安全控制及高性能渲染,保障复杂企业场景下的系统稳定性、扩展性和决策支持能力。
1.数据增删查改:高效灵活的数据操作
企业数据管理是系统核心能力,其效率直接影响业务响应速度和可靠性。通过可视化组件、动态数据绑定和高性能处理机制,实现操作直观、灵活和安全。

- 可视化操作与配置化组件:界面组件可通过拖拽、属性配置完成数据增删查改操作,自动生成底层操作逻辑,降低开发门槛。
- 双向数据绑定与事件自动触发:组件与数据库实时同步,支持双向更新,触发依赖逻辑与事件流,保证数据一致性和即时性。
- 高性能数据处理机制:集成批量操作、异步任务队列、智能缓存和索引优化,提升高并发场景下的查询、更新和事务处理速度,同时保障系统稳定性。
- 数据完整性与事务保障:通过分布式事务协议、多版本并发控制(MVCC)和幂等操作机制,确保跨模块或跨库操作一致性。
- 动态数据策略优化:实时监控数据访问模式并自动调整缓存、索引和预取策略,降低延迟和系统负载。
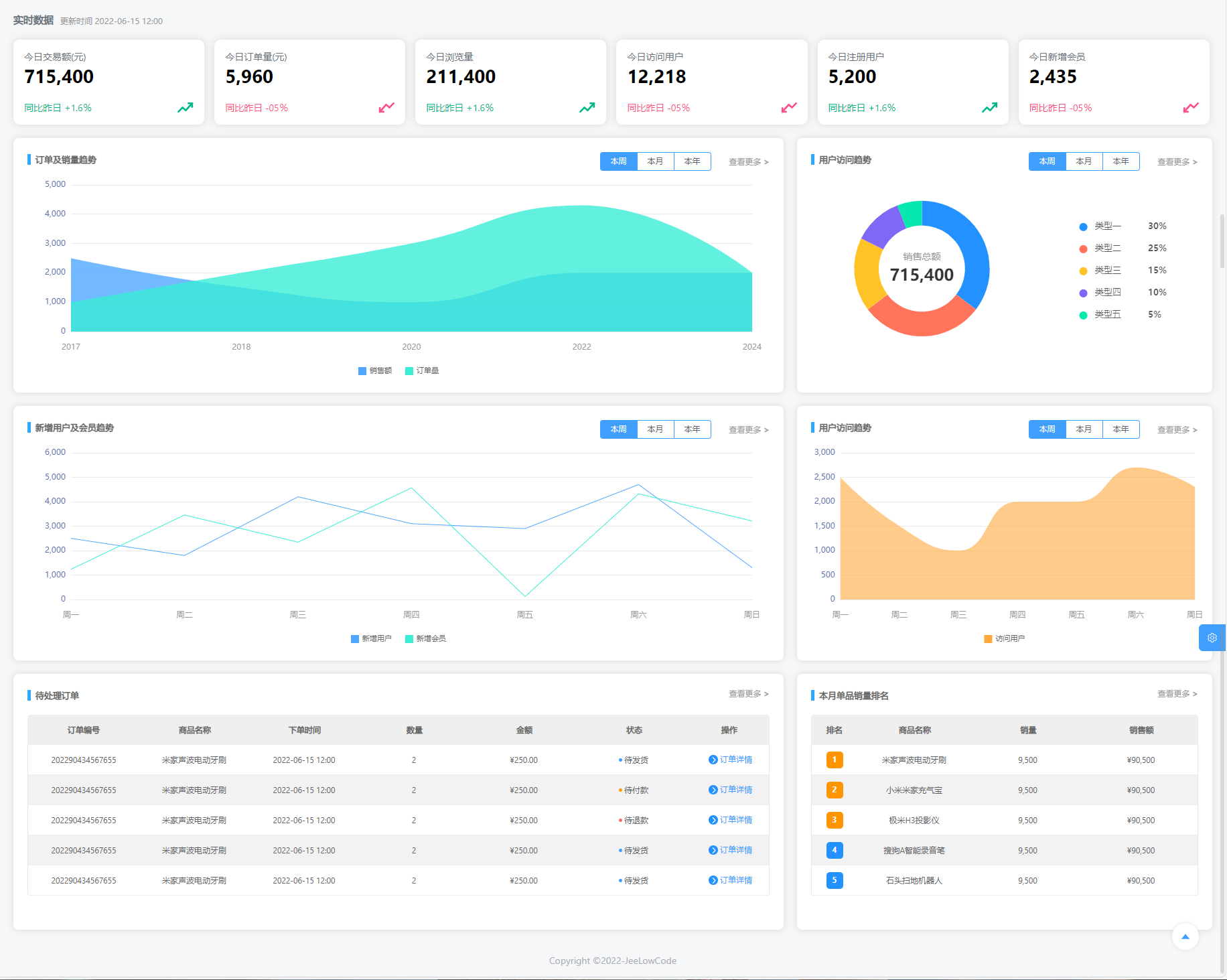
2.图表创建一键直达:交互式可视化与高性能渲染
数据可视化是企业决策的技术基础,高性能渲染引擎和抽象化图表组件提供实时分析能力和交互控制。

- 抽象化图表组件:支持多类型图表(柱状、折线、饼图、热力图等),通过事件驱动实现组件间数据联动和动态刷新。
- 高性能渲染引擎:采用分层缓存、增量更新、GPU加速和虚拟DOM策略,实现海量数据实时渲染,保证交互流畅性。
- 多维交互与自适应设计:响应式布局和跨终端适配支持数据钻取、筛选和多维报表生成,保证数据洞察能力。
- 可扩展渲染策略:动态调整图表渲染优先级和计算策略,根据数据规模与系统负载自动优化性能。
3.灵活的业务逻辑配置:响应式编程与事件驱动
企业复杂业务规则的管理需要可控、透明、可迭代的机制,响应式编程与事件驱动设计为业务逻辑提供高可控性和智能化管理能力。

- 响应式编程与双向绑定:业务数据在组件间自动流动,条件逻辑通过可视化工具实时配置和验证,减少手工编码错误。
- 事件驱动机制:通过事件触发业务逻辑,实现动态界面响应、异步任务和条件控制逻辑,支持复杂依赖关系管理。
- 流程模板与任务复用:内置可复用业务流程模板和任务模块,支持快速配置与跨项目应用,实现业务逻辑标准化和可迭代优化。
- 逻辑验证与冲突检测:实时分析条件逻辑和事件链,检测潜在冲突或执行异常,提供优化建议。
4.自定义公式与规则引擎:简化计算与智能执行
规则引擎和公式管理是企业业务智能化的核心,实现条件判断、自动计算和流程控制的高效化与可维护性。

- 多样化公式支持:覆盖数学、逻辑、文本、日期和自定义运算,公式可即时验证,确保业务逻辑精确执行。
- 智能规则引擎:自动执行条件判断、任务调度、事件触发和流程控制,提升复杂业务处理效率与可靠性。
- 公式模板与复用机制:支持跨项目、跨版本复用和统一管理,简化新业务场景部署与迭代。
- 规则冲突检测与优化:分析多规则交互和依赖关系,自动识别潜在逻辑冲突并提供优化方案。
- 动态策略调整:根据实时系统状态和数据负载动态优化规则执行顺序和资源分配,保证性能和响应速度。
5.虚拟字段与多租户权限管理:灵活性与安全并重
企业系统必须在保证灵活性和高扩展性的同时确保数据隔离、安全与审计能力。

- 虚拟字段与动态数据模型:无需修改底层数据库即可新增字段、计算逻辑或衍生指标,快速响应业务变化。
- 多租户数据隔离:通过独立数据空间、访问策略和资源隔离机制,保障不同租户间的数据安全和隐私保护。
- 精细权限控制:基于用户、角色、部门和资源维度管理访问权限,满足复杂企业安全和合规要求。
- 动态审计与操作追踪:记录所有操作和数据变更,提供实时审计、问题追踪及异常分析能力。
- 安全策略自适应:根据操作频率、数据敏感度和风险等级动态调整权限策略,实现安全与灵活性的平衡。
结束语
低代码平台通过模块化架构、智能引擎、模型驱动开发和AI深度融合,实现了开发效率、系统性能与业务智能的高度协同。各技术模块相辅相成,为企业在高并发、大数据量和复杂业务场景下提供了稳定、高效且可持续的支撑。

随着平台不断优化和智能化能力的提升,低代码正在从工具型应用转向企业数字化建设的战略支撑力量。未来,它将更好地融合人工智能、云原生和开放生态,为企业快速响应业务需求、提升决策效率、实现持续创新提供可靠保障。
低代码的价值正在逐步显现,它不仅让开发更高效,也在推动企业数字化进程中形成新的可能与机遇。
- 点赞
- 收藏
- 关注作者






评论(0)