系统开发成本为何居高不下:低代码的工程化降本路径
在企业信息系统建设中,开发成本长期处于高位,往往并非源于单一技术选择,而是由需求不确定性、交付周期拉长、重复性开发以及后期维护复杂化等多重因素共同叠加所致。传统定制开发模式在复杂业务场景下,容易陷入人力密集、协同成本高企和工程可控性不足的问题。
低代码并非通过简化操作来“替代”工程能力,而是尝试以模型驱动、自动化生成与结构化配置为核心,重构系统开发与交付的工程路径。在这一框架下,成本的降低更多体现在重复劳动的压缩、交付链条的收敛以及系统演进过程的可控化,而非单纯的开发速度提升。
理解低代码在工程体系中的作用边界与技术前提,是判断其是否具备真实降本能力的关键。
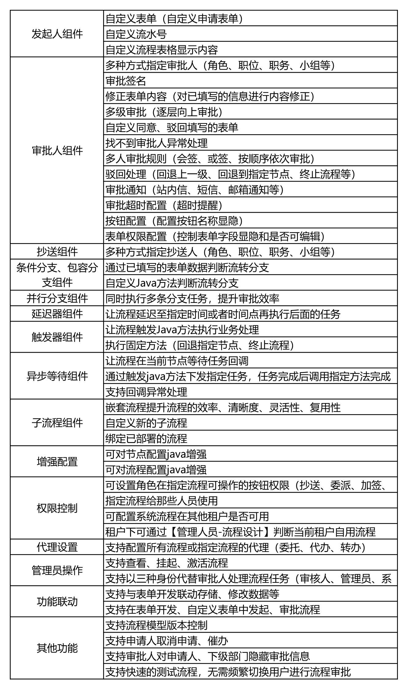
可视化工作流
流程功能

流程功能清单

流程使用示例
系统界面
流程参数设置
流程示例
流程设计(请假申请)
流程设计(主管审批)
流程设计(完整请假流程)
可视化开发:应用构建技术分析
1.组件化设计:模块化与复用
组件化设计是可视化开发的核心基础,通过将界面元素与业务逻辑拆解为独立可组合单元,实现开发效率、可维护性和系统复用性的提升。在实际应用中,组件化不仅涉及前端展示,还需考虑数据接口、状态管理和跨模块依赖。

- 组件库构建与分类:基础组件包括表单、列表、图表等通用模块,行业组件如权限管理、审批流程可按业务需求扩展。组件通过参数化和属性绑定进行配置,可组合形成更复杂功能模块。组件库的设计需平衡通用性和扩展性,否则跨项目复用效果受限。
- 复用与扩展机制:组件可在不同项目间复用,但复用效率依赖接口标准化、版本管理及依赖控制。插件化机制允许功能扩展,但需关注兼容性和耦合风险。
- 依赖管理与耦合分析:通过可视化工具或分析方法展示组件关系,有助于识别潜在耦合、性能瓶颈和维护成本,支持结构优化和版本迭代策略。
2.实时渲染与动态预览
实时渲染与动态预览技术使开发者可以即时观察界面和数据变化的结果,从而缩短调试周期和提高迭代效率。然而,在大数据量和复杂业务逻辑下,性能管理和渲染优化是设计的关键点。

- 数据绑定策略:双向绑定保证界面与数据模型同步,但高复杂度场景下需采用增量更新或脏检查机制,降低不必要的渲染开销。
- 跨终端适配:响应式布局确保在不同屏幕尺寸和输入方式下保持交互一致性,设计时需兼顾触控、鼠标及键盘操作差异。
- 渲染优化技术:虚拟DOM、分层缓存及批量渲染策略减少操作开销。在复杂交互场景中,可结合异步计算与事件队列控制渲染顺序,避免界面阻塞。
- 交互模拟与验证:支持点击、拖拽、输入等操作模拟,用于验证逻辑完整性、操作路径覆盖及性能瓶颈,但必须结合真实数据场景。
3.可视化业务逻辑编排
业务逻辑可视化编排通过流程图或节点拖拽呈现业务规则,实现复杂逻辑的直观管理和快速迭代。该机制不仅降低了编码门槛,也增强了业务流程的可控性和团队协作能力。

- 节点化事件管理:通过节点表示事件触发、数据流和条件依赖,开发者可以清晰理解业务流程执行顺序与逻辑关系。
- 条件逻辑与分支控制:可视化条件工具支持多分支逻辑配置,减少手工编码错误,但在复杂规则集下仍需关注逻辑冲突和性能开销。
- 自动化任务与流程模板:支持任务序列配置、定时执行和事件触发,模块化封装可复用业务流程模板,提高一致性与可维护性。
- 跨角色协作与审查机制:可视化流程图使非开发角色参与审查和设计,提高透明度,但需要结合权限控制与版本管理避免冲突。
4.分布式协作支持
分布式协作能力是支撑多成员、多地域并行开发的基础设施,其核心不在于协同工具本身,而在于对开发对象、变更过程与责任边界的工程化管理。在跨地域、跨部门的开发场景中,协作机制的成熟度直接影响系统结构的稳定性、交付节奏以及上线风险的可控程度。

- 版本控制与模块化管理机制:分布式版本控制体系支持以模块为粒度进行独立开发与迭代,通过分支策略隔离不同开发任务,降低并行开发过程中相互干扰的概率。模块级提交与合并机制使变更范围保持可追踪状态,有助于在复杂系统中控制演进节奏并减少集成阶段的不确定性。
- 变更追踪与冲突处理机制:系统对配置、结构及逻辑层面的修改进行持续记录,形成完整的变更链路。在并发修改场景下,通过差异比对与冲突检测机制识别潜在不一致问题,并结合回滚与重放策略,将冲突处理限定在局部范围内,避免影响整体系统稳定性。
- 权限模型与访问控制策略:协作过程中引入基于角色、组织或项目维度的权限控制,对不同人员开放差异化的操作范围。关键模块、核心配置与发布操作可被严格限制,从机制上防止误操作或越权修改,同时满足企业在合规审计与责任追溯方面的要求。
- 跨地域同步与一致性保障:在多地域协作环境中,系统通过远程同步与状态共享机制支持分布式团队并行作业。针对网络延迟与同步不确定性问题,通常引入异步同步策略与一致性校验机制,在保证协作实时性的同时,避免配置漂移与状态不一致对开发和交付造成影响。
5.无缝部署与事务管理
部署与事务管理机制用于保障应用在多环境、多版本条件下的稳定运行,并对跨模块操作的数据一致性进行约束。这一层能力直接关系到系统从开发态向运行态过渡时的风险控制水平。

- 容器化部署与自动化交付流程:通过容器化方式对应用及其依赖进行封装,使运行环境具备高度一致性。结合持续集成与持续交付流程,实现从构建、测试到部署的自动化执行,减少人工干预对交付稳定性的影响,并缩短版本发布周期。
- 跨模块事务一致性控制机制:在涉及多模块或多服务协同操作的场景下,引入分布式事务协调机制,对跨边界的数据变更进行一致性约束。根据业务特性选择合适的事务模型(如强一致或最终一致),在保证数据完整性的同时,控制事务协议对系统性能与并发能力的影响。
- 版本管理与渐进式发布策略:系统支持多版本并行运行,通过灰度发布、分批切换等方式逐步引入新版本能力。在运行过程中可根据监控结果动态调整流量分配,当发现异常时支持快速回滚,将影响范围控制在最小单元内。
- 运行态监测与动态调度机制:部署完成后,通过服务监控、性能指标采集与异常告警机制持续感知系统运行状态。结合动态调度与负载均衡策略,对资源分配和请求路径进行实时调整,在高负载或节点异常场景下实现快速恢复,保障系统整体可用性。
6.完整表单开发案例
下面将通过一个完整的表单开发案例,具体说明低代码在实际工程中的作用。该案例涉及字段配置、规则约束、权限控制与流程联动等常见需求,能够直观体现低代码如何将分散在代码中的结构性问题集中建模,从而提升系统的可维护性与调整效率。

可视化开发通过组件化设计、实时渲染、业务逻辑可视化、分布式协作和自动化部署,极大简化了应用构建和迭代流程。模块化、可复用组件与流程化逻辑配置使非专业开发者也能参与开发,跨团队协作更高效。结合容器化与分布式事务管理,在高并发、多模块业务场景下保持系统稳定性与可靠性,为企业级应用的快速交付提供坚实保障。
核心引擎:支撑高效开发的技术体系
1.SQL引擎:智能查询与高性能计算
SQL引擎是数据处理的核心,通过智能优化和并行计算保障在大规模数据环境下的查询效率与一致性,同时为业务系统提供可靠的数据支撑。其设计需要兼顾性能、可扩展性和事务安全性。

- 智能查询优化:高级优化器根据表结构、索引和数据分布动态生成执行计划,结合查询重写、索引推荐及成本模型分析,实现大数据量下的高效查询。设计时需考虑复杂联接、聚合操作和查询频率差异对执行计划的影响。
- 多线程与分布式处理:支持数据分区、节点并行计算及缓存策略优化,充分利用多核CPU和分布式资源,实现高并发处理和计算负载均衡。
- 事务管理与一致性:通过多版本并发控制(MVCC)、两阶段提交等协议保证跨表、跨节点的数据一致性,并结合快照读与锁机制降低并发冲突风险。
- 智能缓存与数据预取:结合内存缓存和预取策略,加速热点数据访问,减少磁盘I/O,提高响应速度与系统吞吐量,尤其在分析型查询和实时决策场景中体现价值。
2.功能引擎:模块化架构与扩展能力
功能引擎通过模块化封装和动态服务管理,支撑业务功能快速集成和定制化,实现系统灵活性和可扩展性。其关键在于模块依赖管理、服务弹性及规则自动化执行。

- 模块化封装:核心功能如权限控制、审批流程、报表管理等被标准化封装为可组合插件,支持按需组合和快速系统构建,同时降低模块间耦合。
- 动态服务注册与依赖管理:依赖注入和按需加载机制保证服务实例和资源分配的动态管理,减少冗余消耗,并可在高负载下保证性能稳定性。
- 规则引擎集成:提供可配置规则接口,支持可视化规则设计和自动执行,满足企业对复杂业务逻辑的个性化需求,同时兼顾可维护性。
- 服务监控与弹性扩展:结合负载监控和调用分析,动态调整服务实例和资源分配,实现高可用、容错和弹性扩容,确保系统在突发流量下稳定运行。
3. 模板引擎:声明式视图与编译时优化
模板引擎通过声明式语法分离视图呈现与业务逻辑,并借助编译时优化与高效的运行时更新策略,实现界面的快速生成与状态同步。其设计需综合考量开发效率、渲染性能与组件复用能力,尤其注重大规模动态内容的流畅更新。

- 动态数据绑定与差异化更新:基于虚拟DOM(Virtual DOM)与差异化(Diffing)算法,在视图模板与数据状态之间建立响应式关联。当数据变化时,引擎通过计算最小化DOM操作序列进行精准更新,避免界面整体重绘,从而实现高效的局部刷新与流畅交互。
- 预编译与静态优化:在构建阶段将声明式模板转换为高性能的渲染函数。此过程包含静态内容提取、常量折叠、基于AST的树形结构优化等编译时策略,显著减少运行时的解析与计算开销,并为后续的增量更新(Incremental DOM)提供基础,提升复杂界面的渲染稳定性。
- 模块化继承与组合复用:支持基于布局(Layout)和局部(Partial)的模板继承机制,允许通过嵌套与组合构建层次化界面结构。通用UI模式可抽象为可复用的基础模板或组件,显著减少重复代码,同时维护跨项目界面的一致性。
- 条件分支与异步加载:支持基于数据状态的动态条件渲染与列表渲染。结合代码分割(Code Splitting)与懒加载(Lazy Loading)机制,实现按需加载界面模块,优化应用首屏加载时间与资源使用效率。
4. 图表引擎:实时渲染与交互式分析
图表引擎致力于实现海量数据的高性能可视化,其关键技术挑战包括维持大规模数据集下的渲染帧率、保障数据流更新的实时性,并提供可灵活扩展的视觉编码与交互体系。

- GPU加速并行绘制:底层基于WebGL或Canvas 2D API,将几何计算、着色渲染等任务移交图形处理单元(GPU)并行处理。该方式特别适用于散点图、热力图等包含数万至百万级数据点的动态图表,可确保复杂场景下的高帧率渲染与实时响应。
- 分层缓存与差异重绘:采用动静分离的渲染架构,将静态图层(如坐标轴、图例)与动态数据层分离。静态内容可被缓存复用,引擎通过脏检查(Dirty Checking)或流式差异识别,仅对变化的数据子集执行增量重绘,从而最大限度减少绘制开销,提升交互流畅度。
- 可插拔视觉编码接口:提供丰富的内置图表类型,并暴露一套完整的视觉编码(Visual Encoding)配置接口。开发者可通过该接口自定义数据到图形属性(位置、尺寸、颜色、形状)的映射逻辑,或通过插件机制扩展新的图表类型与交互行为,满足定制化分析需求。
- 高精度事件处理与平滑动画:内置基于事件委托(Event Delegation)的高精度交互系统,支持在数据密集区域实现准确的鼠标、触控事件响应。同时集成基于时序或物理模型的动画过渡(Transition)系统,平滑呈现数据状态变化,在保证性能的前提下增强分析体验的直观性。
5. 切面引擎:横切关注点与系统可观测性
切面引擎运用面向切面编程(AOP)范式,将日志、监控、事务、安全等横切关注点从核心业务逻辑中解耦。其主要目标在于提升代码模块化程度、增强系统可维护性,并为运行时诊断与韧性设计提供统一基础设施。

- 声明式切面管理与织入:提供基于注解或配置的声明式切面定义方式,通过切入点(Pointcut)表达式精确定位目标连接点(如方法执行、异常抛出)。框架统一管理切面逻辑的执行顺序与生命周期,实现横切行为的集中配置与高效复用。
- 动态代理与字节码增强机制:支持JDK动态代理与CGLIB字节码增强两种织入方式。前者基于接口代理,后者通过修改类字节码实现对类的直接增强。可根据具体场景(如对final类的处理、性能要求)灵活选用或结合,以无侵入方式实现功能增强。
- 可观测性数据自动注入:框架可与分布式追踪、指标收集及日志聚合系统深度集成。在关键切面自动注入追踪标识、记录执行耗时与调用链关系,并输出结构化日志,为系统性能分析、故障定位与审计提供完整数据支撑。
- 统一异常处理与韧性策略集成:通过全局异常处理切面集中捕获和处理系统异常。该机制不仅支持结构化的错误日志与实时告警,还可集成熔断、降级、限流等韧性模式,将异常转化为受控的系统行为,从而提升整体系统的鲁棒性与可预测性。
模型驱动开发:全流程自动化与智能化
模型驱动开发通过将业务模型与系统实现紧密绑定,实现开发流程的标准化、自动化和智能化,是提升开发效率和代码质量的重要技术手段。其核心在于自动化生成、智能优化和跨适配,兼顾可复用性、性能与稳定性。
1. 自动化代码生成:模型驱动与多目标编译
自动化代码生成基于模型驱动工程(MDE)理念,将形式化定义的业务模型(如领域模型、状态机、流程定义)作为单一事实来源,通过可配置的转换规则与模板引擎,输出符合目标技术栈规范的生产级代码。这一过程不仅提升了开发效率,更从源头保障了系统架构的规范性与逻辑的一致性。

- 多目标语言生成:引擎内置支持面向Java、Python、Go等多种语言的生成器。每个生成器包含针对该语言特性的代码结构组织、惯用法实现及运行时优化策略(如对Go的协程模型、对Python的异步IO模型进行针对性适配),确保生成代码在性能、可读性和可维护性上达到工程标准。
- 动态模板与条件化生成:代码模板支持参数化配置、条件分支逻辑和模块化组合。通过外部输入的配置参数(如架构风格、选用的框架、部署环境),引擎能够动态选择并组合不同的模板片段,生成适配微服务、单体或Serverless等不同架构的代码,满足复杂场景的差异化需求。
- 模型验证与语义检查:在生成前,系统对输入的业务模型进行形式化验证,包括检查实体关系的完整性、状态转移的逻辑闭环、接口契约的一致性等。此阶段可发现潜在的逻辑冲突与设计缺陷,结合预定义的规则集提供自动修复建议或重构方案,从源头降低缺陷引入率。
- 资产复用与版本化协作:生成的代码模板、转换规则及业务模型本身可作为可复用资产进行版本化库管理。支持跨项目引用与差异化管理,结合语义化版本控制,确保在长期迭代和团队协作中,资产变更可追溯、可回滚,并能平滑同步至下游依赖项目。
2. 智能优化引擎:全生命周期代码质量增强
智能优化引擎贯穿于从编码、构建到运行的全生命周期,通过集成静态程序分析、动态剖析(Profiling)与机器学习技术,对代码质量、性能瓶颈及资源使用进行持续洞察与自动化调优,为高并发、高可用的生产系统提供底层保障。

- 多层次静态与动态分析:静态分析:在编译前对源代码进行控制流分析、数据流分析及依赖关系扫描,识别未使用的变量、不可达的代码分支、潜在的并发竞争条件及不安全的API调用模式。
- 动态剖析:在测试或预发环境中运行时,采集函数调用栈、CPU热点、内存分配/回收及I/O等待时间等细粒度指标,构建精确的性能画像。
- 并发与异步执行优化:基于动态剖析数据,引擎可智能调整线程池核心参数(大小、队列类型、拒绝策略)、优化异步任务的调度优先级与分组策略,并识别可并行化的串行逻辑。对于I/O密集型操作,自动推荐或应用非阻塞与协程模型,最大化系统在并发负载下的吞吐量与响应速度。
- 自动化性能诊断与优化建议:集成先进的性能剖析工具(如Async Profiler, pprof),自动识别关键执行路径中的热点函数与资源瓶颈。引擎不仅报告问题,更能结合历史优化案例库与算法模型,生成具体的优化建议,如算法替换、缓存引入、数据结构调整或JIT(即时编译)友好性重构。
- 资源安全与稳定性加固:通过静态内存安全分析与动态内存泄漏检测,定位潜在的资源未释放问题。同时,分析线程锁的获取顺序与超时设置,预警死锁风险。引擎还能识别未捕获的异常路径,并建议增强的错误处理与恢复机制,系统性提升应用在极限压力下的韧性与稳定性。
3. 无缝跨环境兼容:抽象部署与平滑演进
该能力旨在通过基础设施抽象、统一API契约与智能化的发布策略,使生成的应用能够无缝部署与运行在多样化的环境中,并支持安全、可控的版本演进与规模化扩展。

- 声明式容器化与云原生集成:采用声明式配置(如Dockerfile, Helm Charts)定义应用及其依赖的运行环境。与Kubernetes等编排系统深度集成,支持基于自定义指标(如QPS、应用内业务指标)的弹性伸缩(HPA)、服务网格治理与自动化滚动更新,保障高可用性。
- 环境感知与自适应配置:通过配置中心与环境变量注入,使应用能自动识别其运行环境(开发、测试、生产、不同云厂商)。系统动态适配数据库连接池、缓存客户端、消息中间件等组件的配置参数,实现资源的最优利用与环境的隔离性。
- 统一抽象层与可移植接口:在操作系统调用、文件系统访问、网络通信等底层操作上构建可移植的抽象层(Portability Layer)。对外提供一套与环境无关的统一编程接口,使业务代码无需关注底层基础设施的差异,显著降低跨平台开发的复杂度。
- 蓝绿部署与智能回滚机制:支持蓝绿部署、金丝雀发布等高级发布策略,实现新版本的零停机上线与实时流量切换。内置的健康检查与业务指标监控可在发布后自动验证新版本稳定性,一旦发现问题,可触发一键式智能回滚,将业务中断风险与恢复时间降至最低。
数据处理能力优化:高性能与智能化支撑
数据处理能力是企业级系统核心能力之一,直接决定系统在高并发、大数据量和复杂业务场景下的可靠性与响应速度。本模块通过跨数据库兼容、实时流处理、自动化清洗与转换、灵活建模和底层架构优化,实现高性能与智能化的数据处理支撑。
1.跨数据库兼容性:动态负载均衡与智能执行
跨数据库操作能力使系统能够在异构数据存储环境中保持高性能与一致性。其核心在于通过智能的数据访问层,对物理存储差异进行抽象,并提供动态优化的执行路径。

- 统一数据访问接口:提供与具体数据库产品解耦的通用数据操作接口(类似扩展的JPA或通用Mapper),支持关系型(MySQL, PostgreSQL)、NoSQL(MongoDB, Redis)及数据仓库等多种数据源。开发者使用同一套API进行交互,底层驱动由框架根据配置自动适配。
- 智能连接器与执行优化:数据访问层内置智能连接管理器,可基于实时监控指标(如连接池状态、查询响应时间)和历史访问模式,动态选择最优的数据源节点或副本。结合查询重写、索引提示下推及预处理语句缓存,显著提升高频查询的执行效率。
- 自适应负载均衡与调度:对于读写分离或分库分表场景,框架提供透明的负载均衡与路由功能。根据SQL语义(读/写)、事务上下文及分片键,自动将请求路由至正确的数据库实例。支持基于权重、轮询或最小连接数的动态调度策略,优化整体集群吞吐量。
- 分布式事务协调:在跨库操作需要事务保证时,框架集成轻量级分布式事务解决方案(如Seata的AT模式、基于消息的最终一致性方案)。它管理全局事务上下文,协调各参与库的本地提交与回滚,在满足业务一致性的同时,尽可能降低对性能的影响与锁冲突风险。
2.实时流处理:低延迟计算与弹性扩展
实时流处理模块为高速、持续涌入的数据流提供稳定、不间断的计算能力。该模块基于事件驱动机制与动态资源调度策略,能够在毫秒级别内完成数据响应,并依据实时负载实现系统的弹性伸缩,确保在高并发场景下依然保持优异的处理性能。

- 分布式流处理:具备接收、聚合与分发大规模实时数据流的能力,通过分布式架构保障数据处理的连续性、高吞吐与低延迟,有效应对数据流量突增的场景。
- 事件驱动机制:采用异步事件传递模型,大幅降低任务触发与执行之间的延迟,尤其适用于对时效性要求极高的高频交易、实时监控、用户行为即时分析等业务。
- 复杂事件处理:支持滚动窗口、滑动窗口及会话窗口等多种时间窗口模型,可在秒级时间内完成数据聚合与复杂模式识别,帮助用户从流数据中及时发现事件规律与异常状态。
- 弹性计算与动态资源调度:系统能够根据实时流量波动与计算负载情况,自动调整计算节点数量与资源配比,在业务高峰期间保持系统稳定,并在负载下降时自动释放资源,实现成本与性能的平衡。
3. 自动化数据清洗与转换:规则驱动与智能辅助
高质量的数据是支持智能决策与深度业务分析的基石。自动化清洗与智能转换功能,通过可配置的规则引擎与AI辅助技术,有效提升数据准确性与处理效率,确保数据在进入分析流程前已达到可用状态。

- 全流程自动化处理:涵盖从数据提取、格式转换、规则清洗到加载落地的完整流程,最大限度减少人工干预,降低因手动操作引发的错误风险。
- 规则引擎驱动:提供灵活的可视化规则配置界面,支持数据标准化、异常值检测与修复、缺失值智能补全等常见清洗操作,确保数据处理过程规范可控。
- 智能辅助优化:系统能够学习历史数据模式,自动识别潜在异常并预测数据质量问题,动态调整清洗策略与参数,实现从“基于规则”到“基于智能”的演进。
- 实时数据验证与反馈:在数据流动过程中持续实施质量监测,及时发现不一致、不完整等问题并发出预警,确保进入下游分析与决策系统的数据具备高度的可信度与一致性。
4. 虚拟字段与灵活统计配置:动态建模与多维分析
该模块提供高度灵活的数据建模与统计配置能力,使系统能够敏捷响应业务逻辑的变化,并支持从多维度、多视角开展数据分析与可视化呈现。

- 虚拟字段机制:允许用户在无需修改物理数据表结构的情况下,按需动态创建业务字段,极大提升了应对临时分析需求与快速业务迭代的能力。
- 多维统计与自定义报表:支持按不同业务维度自由组合、指标灵活聚合以及条件筛选,快速生成符合复杂业务场景的统计报表,满足运营、管理等多层次分析需要。
- 交互式数据可视化:借助丰富的图表组件,如仪表盘、热力图、趋势图等,实现数据的实时图形化展示与交互探查,显著增强用户对数据内在规律的洞察效率。
- 动态模型更新:数据模型可随业务规则的变化自动同步更新,确保报表和统计分析结果始终与最新业务状态保持一致,帮助决策者及时获取有效信息并迅速响应。
5. 底层组件支持:高性能架构与模块化设计
底层组件与模块化设计是保障系统高性能、易维护与可扩展的核心基础。通过异步架构、事件驱动及多项优化机制,系统能够在高负载环境下保持稳定运行,并具备良好的技术演进适应性。

- 事件驱动与异步架构:依托事件总线与发布/订阅机制,实现业务逻辑与数据处理之间的解耦,支持高并发场景下的异步任务调度与并行处理,提升系统整体吞吐能力。
- 跨数据库优化:针对不同类型的数据存储(如关系型、非关系型数据库),系统可自动生成适配的查询执行计划,并结合索引优化、缓存策略等手段,实现高效的数据读写操作。
- 高可用与扩展机制:通过组件冗余部署、消息重试机制及异常自动恢复策略,保障系统持续稳定运行。同时,支持插件化模块扩展,方便后续引入新功能或集成第三方服务,灵活适应业务发展与技术迭代需求。
AI深度融合:重塑开发体验
AI深度融合为开发流程提供智能化支撑,不仅减少手工操作量,还通过自动化分析和优化提升代码质量与系统可靠性。通过智能代码生成、故障排查、场景推荐、自然语言交互、自动化测试及自适应学习,在高复杂度项目中实现效率和可维护性的双重提升。
1. 智能代码助手:自然语言驱动的高效开发
智能代码助手将开发者用自然语言表述的业务意图,精准转化为高质量、可执行的代码。它深度融合了静态分析、模式识别与机器学习技术,不仅确保代码的功能正确性,更在生成阶段即同步进行性能瓶颈分析、安全漏洞扫描与架构可扩展性评估,实现“开发即优化”的闭环。

- 意图解析与生成:基于深层语义理解模型,将非结构化的需求描述映射为结构化的代码逻辑,支持包括条件分支、循环控制、异步处理及多模块接口调用在内的复杂场景。自动生成的代码包含符合规范的注释与接口文档,显著提升代码的可读性与长期维护性。
- 自动优化与反馈:在编码过程中实时进行代码扫描,智能识别冗余计算、低效算法及潜在的内存泄漏风险。同时,结合上下文分析函数调用链与资源消耗模式,主动提示性能瓶颈与安全缺陷,并提供经过验证的重构建议,加速开发迭代。
- 版本兼容与可移植性分析:在代码生成与集成阶段,自动检测项目依赖库的版本冲突、目标运行环境(如操作系统、容器镜像、运行时版本)的差异,并给出具体的依赖调整、API适配或环境配置方案,有效降低跨部署与系统迁移的技术风险。
2. 智能故障排查:提前识别风险,缩短修复周期
智能故障排查系统通过整合实时指标监控、多维日志分析与机器学习预测,构建了从异常感知、根因定位到修复验证的全链路诊断能力,旨在将平均故障修复时间(MTTR)降至最低。

- 实时异常检测:建立系统与服务的行为基线模型,结合历史故障模式库,对性能指标突变、错误率飙升、业务逻辑矛盾及安全审计日志中的异常序列进行毫秒级识别与告警,实现从“被动响应”到“主动发现”的转变。
- 诊断与可视化:自动关联异常事件相关的日志、链路追踪(Trace)与资源监控数据,生成结构化的故障分析报告。报告清晰界定受影响的功能模块、业务服务及用户范围,并基于图谱分析技术推荐最优修复路径,支持开发与运维团队协同定位。
- 预测性维护:利用时序预测与异常检测算法,分析系统关键指标(如响应时间、队列长度、资源利用率)的长期趋势,提前预警潜在的容量瓶颈或组件失效风险,并生成预防性的扩容、重启或配置优化方案,从而减少非计划停机。
- 根因追踪与智能提示:基于分布式链路追踪与事件因果关系推导技术,将复杂的故障表象还原为清晰的事件传播链,精准定位问题源头(如某个微服务、数据库查询或网络节点)。系统同时提供涉及代码、配置或架构的优化建议,并支持跨系统模块的关联影响分析。
3. 场景化推荐:上下文驱动的开发决策支持
场景化推荐模块通过对项目上下文、技术栈特征及团队历史行为的深度分析,为开发者在技术选型、组件复用与架构设计等关键环节提供精准、个性化的智能建议。

- 组件智能推荐:分析当前项目的技术架构、业务领域及已引入的依赖,从组件库中智能匹配功能相符、接口兼容且经过生产验证的UI控件、服务模块或第三方集成方案,减少开发者的搜索与评估成本。
- 业务逻辑模板:提供涵盖通用业务流程(如CRUD操作、多级审批、数据报表生成)的可配置模板。这些模板内置了最佳实践与可复用的逻辑单元,开发者可直接套用并根据具体业务规则进行快速调整,显著提升常见场景的开发速度。
- 算法与配置优化:实时监测应用的运行时状态(如并发量、响应延迟、资源消耗),结合业务负载特征,智能推荐数据库索引优化策略、缓存配置参数、线程池大小及微服务超时设置等,助力实现系统调优。
- 动态上下文感知:系统持续学习项目演进路径与开发者的操作习惯,使推荐模型能够动态适应技术债的累积、新需求的引入以及团队偏好的变化,从而确保推荐结果的时效性与精准度,提升开发体验与产出质量。
4. 自然语言接口与智能交互:降低操作门槛,提升构建效率
自然语言接口通过对话式交互,将复杂的开发、调试与运维操作转化为直观的指令描述,极大降低了使用门槛,让开发者能更专注于核心业务创新。

- 对话式代码生成:开发者可使用自然语言描述功能需求(如“创建一个用户登录接口,需要验证密码并记录日志”),系统将理解其意图,生成包含错误处理、安全校验等完整逻辑的代码骨架或具体函数,并支持后续通过对话进行细节调整。
- 交互式问题解决:在调试过程中,开发者可以描述遇到的问题现象,系统通过交互式问答澄清上下文,自动分析日志与代码,定位可能的原因(如空指针异常、API版本不匹配),并直接生成修复代码片段或配置修改建议。
- 灵活交互与操作简化:将重复性的项目初始化、依赖管理、构建部署等操作封装为简单的自然语言命令,支持多步骤任务的自动化执行。同时,该接口设计支持团队内不同角色(如产品经理、测试人员)以低门槛方式参与原型验证与需求确认。
- 上下文智能提示:系统实时感知开发者当前所处的编辑环境、活跃的项目模块及近期操作历史,主动提供相关的代码示例、API文档摘要、最佳实践提醒或下一步操作建议,形成沉浸式的智能辅助体验。
5. AI驱动自动化测试:提高质量保障能力
AI驱动自动化测试通过智能生成、优化和执行测试资产,构建了自适应、高覆盖的质量防护网,确保软件在快速迭代中的可靠性。

- 自动生成测试用例:基于对需求文档、接口定义(如OpenAPI Spec)及源代码的静态分析,自动生成覆盖核心业务流程、API契约及关键用户路径的测试用例。同时,运用强化学习技术生成边界值、异常输入和并发场景等复杂测试数据。
- 动态策略优化:根据实时测试反馈(如通过率、缺陷检出率、执行耗时),动态调整测试套件的执行顺序、测试环境的资源分配以及回归测试的范围与优先级,实现测试资源的最优利用与缺陷的快速收敛。
- 可视化质量分析:提供交互式的质量仪表盘,通过热力图直观展示缺陷在不同模块、不同版本的分布密度与严重程度。结合关联分析,清晰呈现缺陷的影响范围与修复紧迫性,为质量改进决策提供数据洞察。
- 持续回归与智能验证:与CI/CD流水线深度集成,每次代码提交或合并自动触发智能回归测试。系统能分析历史缺陷数据与代码变更关联性,精准确定回归测试范围,并利用机器学习识别测试失败模式,有效降低缺陷逃逸至生产环境的概率。
6. 自适应学习与持续优化:让系统越用越懂团队
自适应学习模块是的智慧中枢,它通过持续分析项目数据、团队行为与系统表现,驱动工具链、资源配置和协作流程的自我进化,使能力与团队成长同步。

- 行为模式分析:匿名化采集与分析团队的开发效率数据(如代码提交频率、构建成功率、代码审查时长),识别高效的工作模式与常见的效率瓶颈,进而自动推荐或应用流程改进措施,如优化提交规范、预置代码审查清单等。
- 动态资源调度:实时监控集成开发环境、测试沙箱及构建服务器的负载情况,运用预测算法预判资源需求峰值,自动弹性调度计算、存储与网络资源,在保障研发流畅度的同时实现基础设施成本的最优控制。
- 需求趋势预测:基于历史项目数据、行业技术动态及团队技能图谱,分析并预测团队未来可能面临的技术挑战(如新框架引入、性能扩容)或业务功能需求,提前提供技术调研简报、培训资源或架构升级预案,赋能前瞻性技术决策。
- 自我优化与策略演进:的核心策略(如代码生成模型、测试用例生成算法、故障预测参数)并非固定不变,而是作为一个持续学习的系统,根据实际使用效果反馈进行迭代优化。这使得能够不断适应业务复杂度的提升与技术栈的演进,真正成为与团队共同成长的智能伙伴。
插件生态:覆盖多行业场景
插件化架构为系统提供高度可扩展和可定制的能力,使能够针对不同行业和业务场景灵活扩展功能,同时保证核心系统的稳定性与性能。通过插件机制,开发者可以快速集成特定功能模块,实现复杂业务需求的快速响应。

- 实时数据流处理插件:基于Kafka和Flink的插件支持大规模低延迟数据流处理,实现事件驱动的数据采集、聚合和实时分析。结合分区和状态管理机制,可保障高并发环境下的数据一致性与可靠性。
- AI模型训练与部署插件:集成TensorFlow、PyTorch等主流机器学习框架,支持快速开发、训练和部署AI模型,提供模型版本管理、推理优化和自动化调优机制。
- 智能图像处理插件:提供OCR、图像识别和视频分析功能,利用GPU加速和批量处理机制,提高图像和视频处理效率及准确性。
- 自然语言处理插件:支持语义分析、情感分析、多语言处理及文本向量化,实现高精度文本理解和智能化信息处理。
- 容器化部署插件:支持Docker与Kubernetes,实现应用及依赖打包、弹性扩缩容与跨部署,提升资源利用率和系统可移植性。
- 边缘计算插件:在边缘设备执行数据处理任务,降低延迟、减轻中心节点负载,并确保高实时性和稳定性。
- 低代码RPA插件:通过自动化流程执行,提升操作效率、减少重复性人工干预,实现业务流程的自动化管理。
- API网关插件:提供接口聚合、负载均衡、访问控制及版本管理,优化系统性能、提高服务可靠性,并便于多服务协同。
- 数据安全与隐私保护插件:支持数据加密、访问控制、隐私合规检查及敏感信息脱敏,确保数据在存储、传输及处理中的安全性。
- 业务流程建模插件:基于BPMN标准,实现业务流程快速建模、优化和自动化执行,提高流程透明度和协作效率。
- 数据可视化插件:提供丰富图表、仪表板及交互分析工具,实现数据的直观展示和多维分析支持。
- 数据集成与ETL插件:支持多源数据采集、清洗、转换及集成,保证数据完整性与一致性,同时减少人工操作和数据处理时间。
- 智能推荐系统插件:结合协同过滤与深度学习算法,实现个性化推荐,提升用户体验及业务决策支撑能力。
- 表单生成插件:支持动态表单设计、快速配置及条件逻辑绑定,降低开发门槛并提高表单管理效率。
- 智能客服插件:基于NLP与对话管理技术,实现自动问答、工单生成与问题分类,提高客户响应速度与准确性。
- 安全审计与日志分析插件:采集、解析系统日志,提供异常检测、事件追踪及合规报告,实现智能化安全监控。
- 身份认证与访问管理插件:支持多因素认证、单点登录与权限分级管理,提升系统安全性和访问控制精度。
- 增强搜索与推荐插件:通过语义搜索、向量检索及个性化推荐机制,提高信息检索效率和相关性。
- 智能运维插件:结合AIOps技术,实现故障诊断、性能监控、异常预测及自动化运维,提高系统可靠性和运维效率。
插件生态的核心价值在于按需扩展、灵活组合和技术可演进,使能够同时满足多行业差异化需求和复杂业务场景,而无需对核心系统进行大幅改造。
开放架构:高性能与开源生态的深度融合
开放架构强调系统的模块化、可扩展性和生态兼容性,通过微服务设计、开源框架支持、多样化组件库和高性能优化,实现高效开发与运维能力的深度结合。该架构不仅关注系统性能与稳定性,还兼顾开发效率、二次扩展能力以及跨团队协作。
1. 微服务架构:高可维护性与弹性伸缩
微服务架构将单体应用拆分为一组松耦合、独立部署的细粒度服务。每个服务围绕特定业务能力构建,拥有独立的数据存储与技术栈选择权。该架构通过明确的服务边界和异步通信范式,显著提升了系统的可维护性、可测试性,并允许对特定服务进行独立的弹性伸缩,以应对高并发压力与复杂的业务变化。

- 事件驱动架构:服务间通过事件总线(如基于消息队列的发布/订阅模型)进行异步通信,彻底解耦生产者和消费者。事件溯源与CDC(变更数据捕获)技术被用于确保关键业务事件的可追溯性与最终一致性,同时为故障复盘与业务审计提供完整的数据链路。
- 任务分发与负载均衡:采用智能的分布式任务调度器(如基于Kubernetes的HPA策略或自定义的弹性算力池),实时监控各服务实例的CPU、内存及请求队列深度等指标,动态进行任务路由与负载再分配,实现毫秒级的弹性扩缩容与高并发流量承载。
- 分布式事务一致性:根据业务场景的强一致性与最终一致性需求,灵活选用分布式事务解决方案。例如,对于强一致性要求高的核心交易,可采用TCC(Try-Confirm-Cancel)模式;对于长流程业务,则选用Saga事务模式,通过补偿机制保证最终一致性,有效管理跨服务的数据状态同步与冲突解决。
- 服务监控与智能调度:集成服务网格(如Istio)提供无侵入的流量管理、熔断与遥测数据收集。结合分布式链路追踪(如OpenTelemetry),实现全链路性能可视化、慢请求根因分析及智能故障注入测试。基于监控数据的动态服务降级与快速重启机制,保障了系统的整体鲁棒性与高可用性。
2. 开源框架支持:快速创新与二次开发
基于成熟且活跃的开源技术栈构建,为系统提供了经过大规模验证的稳定核心。同时,开放的架构设计允许团队在开源生态的基础上进行深度定制、功能增强与安全加固,平衡了技术先进性与自主可控需求。

- 完整框架与文档:系统建立在如Spring Cloud、Quarkus等微服务框架,或React/Vue等前端框架之上,提供完整的、符合现代工程标准的代码结构与详尽的架构设计文档、API参考及部署指南,大幅降低团队的上手与集成成本。
- 自动化测试与持续集成:深度集成JUnit、Testcontainers等单元与集成测试框架,确保核心逻辑的可靠性。CI/CD流水线内置代码质量门禁(如SonarQube扫描)、自动化构建(Maven/Gradle)与容器镜像打包流程,保障从代码提交到交付物的高质量与可重复性。
- 社区与插件生态:核心模块遵循模块化与扩展点设计原则,对外提供清晰的SPI(服务提供者接口)或插件契约。开发者可便捷地引入或自研插件,复用开源社区的丰富组件(如认证授权、消息通知等),实现功能的快速组合与业务场景的定制化适配。
- 技术可持续性与演进:通过依赖管理工具(如Dependabot)持续跟踪上游开源组件的安全更新与版本演进。建立内部的安全漏洞扫描与兼容性评估流程,确保基础技术栈能够持续获得安全补丁、性能优化与新特性,降低长期维护的潜在风险与技术债务。
3. 多样化组件库:模块化与行业适配
采用原子化设计与模块化构建理念,提供一套功能完整、体验一致且高度可复用的前端与后端组件集合。这些组件不仅封装了通用的交互逻辑与业务模式,更通过严谨的设计系统规范其视觉与行为,确保跨项目、跨团队的一致性。

- 全面业务覆盖:组件库涵盖从基础的表单控件、数据表格、可视化图表,到复杂的业务流程组件(如审批流、仪表盘、权限管理模块)。设计时参考了金融、零售、医疗等行业的典型交互模式,确保开箱即用的组件能够满足大部分业务场景的界面与逻辑需求。
- 跨框架兼容:核心组件逻辑采用与框架解耦的纯JavaScript/TypeScript编写,并通过适配层提供对主流前端框架(如React、Vue、Angular)的本地化支持。这种设计确保了业务逻辑的高度可移植性,并允许团队根据技术栈偏好灵活选择。
- 模块化复用与定制:每个组件均独立发布、版本化管理,支持按需引入。组件提供丰富的props/events/slots接口,并暴露关键的生命周期钩子与内部方法,支持深度的样式主题覆盖与行为逻辑扩展,满足个性化的业务定制需求。
- 可扩展主题与样式:基于CSS-in-JS或CSS变量等技术,构建完整的设计令牌(Design Tokens)系统。支持在运行时或构建时动态切换主题,轻松实现品牌化定制。所有组件遵循响应式设计原则,确保在从桌面到移动设备的不同屏幕尺寸上均具备良好的可用性。
- 交互优化与响应式设计:组件内部集成虚拟滚动、懒加载、异步数据绑定等性能优化策略。采用响应式函数式编程理念,组件状态与视图自动同步,简化了复杂交互状态的管理,提升了开发效率与应用性能。
4. 高性能支撑:低延迟与大规模处理
通过贯穿应用层、缓存层、数据层及基础设施层的系统性优化策略,确保在应对海量数据读写、高并发用户访问及复杂实时计算时,仍能保持低延迟、高吞吐与线性扩展能力。

- 内存级缓存加速:构建多层次缓存体系,包括应用内本地缓存、分布式缓存(如Redis)及数据库查询缓存。智能缓存策略根据数据热度、一致性要求(通过失效或发布/订阅机制保障)动态管理缓存内容,将热点数据的访问延迟降至亚毫秒级,显著减轻后端持久化存储压力。
- 容器化与弹性部署:基于Docker容器化封装,利用Kubernetes编排引擎实现服务的自动化部署、副本管理、滚动更新与弹性伸缩。通过自定义的HPA指标(如基于业务QPS或自定义业务指标)或定时策略,实现计算资源的精准、动态供给,从容应对流量波峰波谷。
- 大数据查询优化:针对海量数据分析场景,结合运用批量离线计算与实时流处理。通过预聚合物化视图、智能索引推荐、查询重写优化及向量化执行等技术,大幅提升复杂查询的效率。同时支持将实时分析查询下推至OLAP数据库(如ClickHouse),实现交互式多维分析。
- 系统监控与智能调度:建立全方位的监控指标采集体系(包括基础设施、JVM、应用性能、业务指标),通过时序数据库存储与可视化分析。智能调度系统依据实时监控数据,动态调整异步任务队列的消费者数量、数据库连接池大小及内部线程池参数,实现系统资源的自适应最优配置。
- 容错与高可用机制:采用无状态服务设计、数据库主从/多活部署、负载均衡器健康检查等多重高可用保障。关键链路实现熔断、降级、限流与自动重试机制。通过幂等性设计、消息队列持久化与死信队列处理,确保在部分节点故障或网络异常时,系统数据不丢失,核心业务持续可用。
企业功能增强:从开发工具到智能决策支持
企业功能增强不仅关注开发效率,也强调业务逻辑的智能化、数据操作的高效性与决策支持能力。通过组件化、规则引擎、可视化逻辑配置和多租户安全机制,能够支撑复杂企业场景的高效运营,同时保持系统可扩展性和安全性。
1. 数据增删查改:高效灵活的数据操作
企业数据管理能力是业务系统的核心。通过提供声明式的数据操作组件、基于元数据驱动的动态绑定机制以及优化后的批量处理能力,实现高效、直观且错误率低的数据交互,显著降低开发与长期维护的复杂度及成本。

- 可视化操作:提供一系列与后端数据模型自动绑定的UI组件(如智能表单、数据表格)。开发者通过拖拽配置即可完成对数据库记录的创建、读取、更新与删除(CRUD)操作,无需手动编写SQL与对应API接口,极大降低了操作数据库的技术门槛并减少了手写代码可能引入的错误。
- 动态数据绑定:采用响应式编程模型,实现UI组件状态与后端数据模型的实时双向同步。任何一方的数据变更都会自动、高效地同步至另一端,并可按需触发相关的数据验证、业务规则计算或副作用事件,确保了数据的准确性与操作的即时反馈性。
- 高效数据处理:底层集成批量操作API、异步任务队列(如RabbitMQ, Kafka)与多级缓存策略(本地缓存与分布式缓存)。结合自动化索引推荐与查询优化器,确保系统在高并发读写场景下仍能保持毫秒级响应,同时通过连接池管理、事务隔离级别控制保障操作的稳定性与数据一致性。
2. 图表创建一键直达:交互式可视化与高性能渲染
数据可视化是企业分析决策的关键环节。通过提供高度抽象的图表配置语法、统一的数据协议以及利用现代浏览器图形加速能力的高性能渲染引擎,使大规模数据的实时可视化分析与交互式探索变得简单高效。

- 抽象化组件与动态联动:提供涵盖统计图表(柱、线、饼图)、关系图、地理信息图及高级图表(如热力图、桑基图)的完整组件库。所有图表遵循统一的数据输入规范,并内置事件总线,支持跨图表的数据筛选、联动钻取与全局状态共享,实现动态、连贯的分析体验。
- 高性能渲染引擎:底层基于Canvas或WebGL等高性能图形库构建渲染引擎。针对海量数据点,采用数据抽样、分层渲染、视窗内增量更新与GPU加速绘制等技术,实现流畅的缩放、平移与实时数据刷新交互,克服浏览器渲染性能瓶颈。
- 自适应可视化与多终端支持:图表组件具备完整的响应式设计能力,可自动适配不同屏幕尺寸与分辨率。支持将交互式图表嵌入多端应用(Web、移动端H5),并提供数据导出、截图、定时刷新等辅助功能,为业务决策提供随时可用的精准数据视图。
3. 灵活的业务逻辑配置:响应式编程与事件驱动
为管理复杂且多变的业务规则,提供了基于响应式数据流与事件驱动架构的可视化逻辑编排工具。这使得业务专家或开发者能够以直观、可控的方式定义、测试和迭代业务流程,提升业务系统的适应性与可维护性。

- 响应式编程与双向绑定:业务逻辑可通过可视化工具编排,形成由数据节点、条件判断、函数处理组成的“工作流”。该工作流基于响应式原理,当源数据变化时,变更会自动沿定义好的依赖关系图传播并重新计算,其结果可即时绑定至UI组件,实现逻辑的实时验证与效果预览。
- 事件驱动与交互增强:系统内的任何用户交互、数据更新或API调用均可抽象为标准化事件。支持通过图形化界面配置复杂的事件监听器与响应链,例如根据表单提交事件触发数据校验、后台异步处理及结果通知,从而构建动态、响应迅速的用户界面与业务流程。
- 流程自动化与策略模板:内置常见业务流程模板(如审批流、工单派发、状态机),并提供可复用的逻辑函数模块库。用户可通过组合与配置这些预制模块,快速构建符合自身需求的自动化流程,大幅降低从业务设计到技术实现的复杂度与时间成本,并支持模板的跨项目复用。
4. 自定义公式与规则引擎:简化计算与智能执行
为应对企业业务中频繁出现的复杂计算与动态规则判断需求,内置了强大的公式编辑器与规则引擎。该引擎支持以接近自然语言的语法定义业务逻辑,并由系统自动、可靠地执行,减少对硬编码的依赖。

- 多样化公式与实时验证:提供功能丰富的公式库,支持数学运算、逻辑判断、字符串处理、日期计算及对数据模型字段的引用。公式编辑器提供语法高亮、自动补全与实时计算预览,确保逻辑正确性,并能将复杂公式封装为可重用的自定义函数。
- 智能规则引擎:集成基于Rete等高效算法的规则引擎。允许用户通过界面定义一系列“条件-动作”规则。当关联的数据满足预定条件时,引擎将自动触发相应的操作,如赋值、发送消息、调用API或启动工作流,实现业务逻辑的声明式管理与智能化执行。
- 公式模板与复用机制:支持将经过业务验证的公式与规则集保存为模板,并纳入企业级知识库进行统一版本管理。在新项目或类似场景中,可直接引用或微调这些模板,确保最佳实践的快速推广与业务逻辑的一致性,加速新业务的上线流程。
5. 虚拟字段与多租户权限管理:灵活与安全并重
企业级应用需要平衡数据模型的敏捷性与系统安全性。通过虚拟字段机制实现数据层的灵活扩展,同时通过体系化的多租户与权限模型确保数据的严格隔离与受控访问。

- 虚拟字段与动态数据模型:支持在不修改物理数据库 schema 的前提下,通过元数据定义“虚拟字段”。这些字段的值可通过SQL表达式、公式计算或远程API调用动态生成,从而快速响应新增业务指标或计算逻辑的变化,保持核心数据模型的稳定。
- 多租户数据隔离:提供 schema 隔离、行级数据隔离等多种多租户数据隔离策略。系统在数据访问层自动注入租户上下文,确保每个租户的操作严格限定于自身数据空间内,从底层机制上保障不同客户或组织间数据的隐私与安全。
- 精细权限控制:实现基于角色(RBAC)或属性(ABAC)的细粒度访问控制模型。可对菜单、操作按钮、数据行乃至特定字段的读写权限进行精细化配置,满足企业内部职责分离(SoD)及外部合规性(如GDPR, HIPAA)的严格要求。
- 动态审计与操作追踪:全的关键操作(如数据变更、登录、权限调整)均被自动记录至不可篡改的审计日志中。提供完整的操作链追溯界面,支持根据时间、用户、操作类型等多维度进行检索与分析,为企业安全审计、故障排查与合规报告提供坚实的数据基础。
结束语
整体来看,现代低代码的技术体系已经超越了“可视化拖拽”的表面概念,形成了以模型驱动、组件化、AI智能辅助和分布式架构为核心的高性能开发框架。无论是数据处理能力、业务逻辑编排,还是跨兼容与多租户安全管理,都通过技术手段实现了开发效率、系统可靠性与业务灵活性的综合优化。同时,插件生态和开放架构提供了面向复杂企业场景的扩展能力,使得系统既能快速迭代,又能适应不断变化的业务需求。

可以预见,未来低代码技术的发展将更多依赖于智能化、自动化与系统化的技术融合,从而在保证质量和可维护性的前提下,为企业数字化转型提供坚实的技术支撑。
- 点赞
- 收藏
- 关注作者






评论(0)