【详解】Hive操作语句整理
Hive操作语句整理
Apache Hive 是一个基于 Hadoop 的数据仓库工具,可以将结构化的数据文件映射为一张数据库表,并提供简单的 SQL 查询功能,可以将 SQL 语句转换为 MapReduce 任务进行运行。本文将对常用的 Hive 操作语句进行整理,帮助初学者快速掌握 Hive 的基本使用方法。
1. 创建数据库
在 Hive 中,可以通过以下命令创建数据库:
CREATE DATABASE IF NOT EXISTS database_name
[COMMENT 'database_comment']
[LOCATION 'hdfs_path']
[WITH DBPROPERTIES (property_name=property_value, ...)];
-
IF NOT EXISTS:如果数据库已存在,则不会执行创建操作。 -
COMMENT:给数据库添加注释。 -
LOCATION:指定数据库在 HDFS 上的存储位置。 -
WITH DBPROPERTIES:给数据库添加属性。

2. 删除数据库
删除数据库的命令如下:
DROP DATABASE [IF EXISTS] database_name [CASCADE | RESTRICT];
-
IF EXISTS:如果数据库不存在,则不会抛出错误。 -
CASCADE:级联删除,即删除数据库及其所有表。 -
RESTRICT(默认):如果数据库中有表,则不允许删除数据库。
3. 创建表
创建表的基本语法如下:
CREATE [EXTERNAL] TABLE [IF NOT EXISTS] table_name
[(col_name data_type [COMMENT col_comment], ...)]
[COMMENT table_comment]
[PARTITIONED BY (col_name data_type [COMMENT col_comment], ...)]
[CLUSTERED BY (col_name, col_name, ...) [SORTED BY (col_name [ASC|DESC], ...)] INTO num_buckets BUCKETS]
[ROW FORMAT row_format]
[STORED AS file_format]
[LOCATION hdfs_path]
[TBLPROPERTIES (property_name=property_value, ...)];
-
EXTERNAL:创建外部表,删除表时不会删除数据。 -
PARTITIONED BY:分区表,用于提高查询效率。 -
CLUSTERED BY:桶表,用于进一步优化查询性能。 -
ROW FORMAT:指定行格式。 -
STORED AS:指定存储格式。 -
LOCATION:指定表在 HDFS 上的存储位置。 -
TBLPROPERTIES:给表添加属性。
4. 删除表
删除表的命令如下:
DROP TABLE [IF EXISTS] table_name;
-
IF EXISTS:如果表不存在,则不会抛出错误。
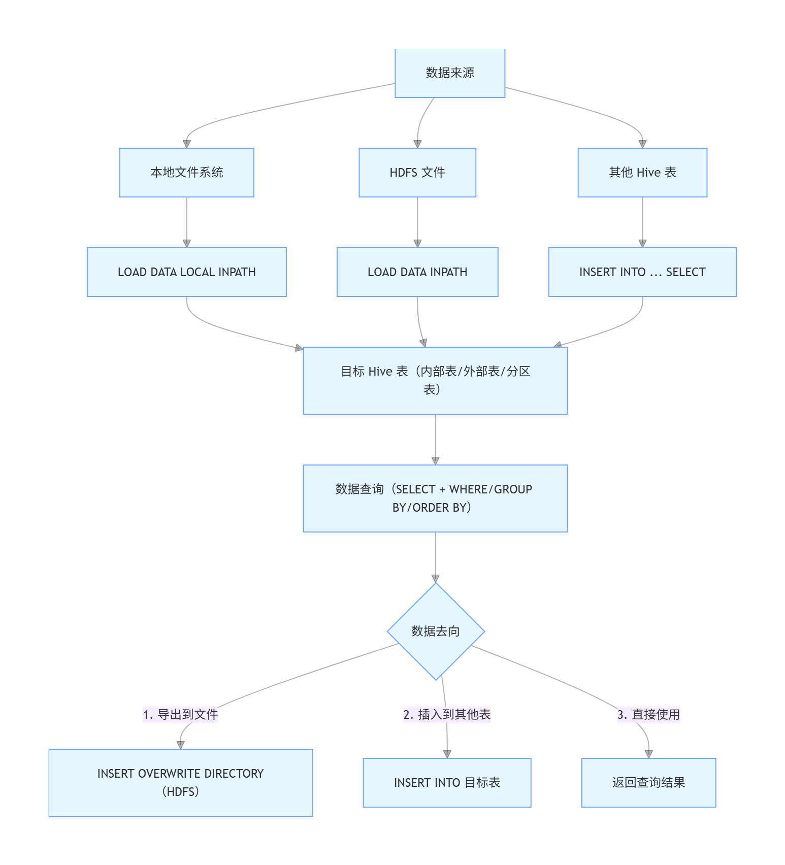
5. 加载数据
加载数据到表中的命令如下:
LOAD DATA [LOCAL] INPATH 'filepath' [OVERWRITE] INTO TABLE table_name [PARTITION (partcol1=val1, partcol2=val2,...)];
-
LOCAL:从本地文件系统加载数据。 -
OVERWRITE:覆盖表中已有的数据。 -
PARTITION:指定分区信息。
6. 查询数据
查询数据的基本语法如下:
SELECT [ALL | DISTINCT] select_expr, select_expr, ...
FROM table_reference
[WHERE boolean_expression]
[GROUP BY col_list]
[HAVING boolean_expression]
[ORDER BY col_list [ASC | DESC]]
[LIMIT number];
-
ALL(默认):返回所有匹配的行。 -
DISTINCT:返回唯一不同的行。 -
WHERE:指定查询条件。 -
GROUP BY:按指定列分组。 -
HAVING:对分组后的结果进行过滤。 -
ORDER BY:按指定列排序。 -
LIMIT:限制返回的行数。
7. 插入数据
插入数据到表中的命令如下:
INSERT INTO TABLE table_name [PARTITION (partcol1=val1, partcol2=val2,...)]
VALUES (value1, value2, ...), (value1, value2, ...), ...;
-
PARTITION:指定分区信息。
8. 修改表结构

修改表结构的命令如下:
ALTER TABLE table_name ADD COLUMNS (col_name data_type [COMMENT col_comment], ...);
ALTER TABLE table_name RENAME TO new_table_name;
ALTER TABLE table_name ADD PARTITION (partcol1=val1, partcol2=val2,...) LOCATION 'hdfs_path';
ALTER TABLE table_name DROP PARTITION (partcol1=val1, partcol2=val2,...);
-
ADD COLUMNS:添加新列。 -
RENAME TO:重命名表。 -
ADD PARTITION:添加分区。 -
DROP PARTITION:删除分区。
9. 查看表信息
查看表信息的命令如下:
DESCRIBE [EXTENDED|FORMATTED] table_name;
SHOW CREATE TABLE table_name;
-
DESCRIBE:显示表的列信息。 -
SHOW CREATE TABLE:显示创建表的 SQL 语句。
10. 数据导出
将查询结果导出到文件的命令如下:
INSERT OVERWRITE DIRECTORY 'hdfs_path'
ROW FORMAT DELIMITED FIELDS TERMINATED BY ','
SELECT * FROM table_name;
-
DIRECTORY:指定导出的目录。 -
ROW FORMAT DELIMITED:指定行格式。
Apache Hive 是一个基于 Hadoop 的数据仓库工具,用于处理大规模数据集。下面是一些常见的 Hive 操作语句及其在实际场景中的应用示例。
1. 创建数据库
在开始任何数据操作之前,通常需要创建一个数据库来组织表和数据。
CREATE DATABASE IF NOT EXISTS sales;
2. 使用数据库
选择要操作的数据库。
USE sales;
3. 创建表
创建一个表来存储销售数据。
CREATE TABLE IF NOT EXISTS sales_data (
sale_id INT,
product_id INT,
customer_id INT,
sale_date DATE,
quantity INT,
price DECIMAL(10, 2)
)
ROW FORMAT DELIMITED
FIELDS TERMINATED BY ','
STORED AS TEXTFILE;
4. 加载数据
将外部数据文件加载到表中。

LOAD DATA INPATH '/user/hadoop/sales_data.csv' INTO TABLE sales_data;
5. 查询数据
查询表中的数据。
SELECT * FROM sales_data LIMIT 10;
6. 过滤数据
根据条件过滤数据。
SELECT * FROM sales_data WHERE sale_date BETWEEN '2023-01-01' AND '2023-12-31';
7. 分组和聚合
对数据进行分组并计算总销售额。

SELECT product_id, SUM(quantity * price) AS total_sales
FROM sales_data
GROUP BY product_id
ORDER BY total_sales DESC;
8. 连接表
假设有一个产品表 products,包含 product_id 和 product_name,我们可以将两个表连接起来。
CREATE TABLE IF NOT EXISTS products (
product_id INT,
product_name STRING
)
ROW FORMAT DELIMITED
FIELDS TERMINATED BY ','
STORED AS TEXTFILE;
-- 加载产品数据
LOAD DATA INPATH '/user/hadoop/products.csv' INTO TABLE products;
-- 连接表并查询
SELECT p.product_name, s.total_sales
FROM (
SELECT product_id, SUM(quantity * price) AS total_sales
FROM sales_data
GROUP BY product_id
) s
JOIN products p ON s.product_id = p.product_id
ORDER BY s.total_sales DESC;
9. 插入数据
向表中插入新数据。
INSERT INTO sales_data (sale_id, product_id, customer_id, sale_date, quantity, price)
VALUES (1001, 2001, 3001, '2023-01-01', 5, 100.00);
10. 更新数据
更新表中的数据(Hive 不支持直接更新,但可以通过插入新数据来实现)。
INSERT OVERWRITE TABLE sales_data
SELECT sale_id, product_id, customer_id, sale_date,
CASE WHEN sale_id = 1001 THEN 10 ELSE quantity END AS quantity,
price
FROM sales_data;
11. 删除数据
删除表中的数据(Hive 不支持直接删除,但可以通过插入新数据来实现)。
INSERT OVERWRITE TABLE sales_data
SELECT sale_id, product_id, customer_id, sale_date, quantity, price
FROM sales_data
WHERE sale_id != 1001;
12. 删除表
删除不再需要的表。
DROP TABLE IF EXISTS sales_data;
Apache Hive 是一个基于 Hadoop 的数据仓库工具,可以将结构化的数据文件映射为一张数据库表,并提供简单的 SQL 查询功能,可以将 SQL 语句转换为 MapReduce 任务进行运行。下面是一些常用的 Hive 操作语句的整理和解释:
1. 创建数据库
CREATE DATABASE db_name;
- 说明:创建一个新的数据库
db_name。
2. 使用数据库
USE db_name;
- 说明:选择当前操作的数据库为
db_name。
3. 创建表
3.1 创建内部表(Managed Table)
CREATE TABLE table_name (
column1 datatype,
column2 datatype,
...
) STORED AS file_format;
- 说明:创建一个内部表
table_name,并指定列名和数据类型,以及存储格式(如 TEXTFILE, ORC, PARQUET 等)。 - 特点:Hive 管理数据的生命周期,删除表时会删除数据。
3.2 创建外部表(External Table)
CREATE EXTERNAL TABLE table_name (
column1 datatype,
column2 datatype,
...
) LOCATION 'hdfs_path';
- 说明:创建一个外部表
table_name,并指定列名和数据类型,以及数据在 HDFS 上的位置。 - 特点:数据不由 Hive 管理,删除表时不会删除数据。
4. 加载数据
4.1 从本地文件加载数据
LOAD DATA LOCAL INPATH 'local_path' INTO TABLE table_name;
- 说明:从本地文件系统中加载数据到表
table_name 中。
4.2 从 HDFS 加载数据
LOAD DATA INPATH 'hdfs_path' INTO TABLE table_name;
- 说明:从 HDFS 中加载数据到表
table_name 中。
5. 插入数据
5.1 插入单行数据
INSERT INTO table_name (column1, column2, ...) VALUES (value1, value2, ...);
- 说明:向表
table_name 中插入一行数据。
5.2 插入多行数据
INSERT INTO table_name (column1, column2, ...)
VALUES (value1_1, value1_2, ...),
(value2_1, value2_2, ...);
- 说明:向表
table_name 中插入多行数据。
5.3 从查询结果插入数据
INSERT INTO table_name SELECT * FROM source_table WHERE condition;
- 说明:将
source_table 中满足条件的数据插入到 table_name 中。
6. 查询数据
SELECT column1, column2, ... FROM table_name WHERE condition;
- 说明:从表
table_name 中查询满足条件的数据。
7. 更新数据
Hive 不支持直接更新数据,但可以通过以下方式实现类似的效果:
INSERT OVERWRITE TABLE table_name
SELECT column1, column2, ...
FROM table_name
WHERE condition;
- 说明:通过
INSERT OVERWRITE 语句覆盖表中的数据。
8. 删除数据
Hive 不支持直接删除数据,但可以通过以下方式实现类似的效果:
INSERT OVERWRITE TABLE table_name
SELECT column1, column2, ...
FROM table_name
WHERE NOT condition;
- 说明:通过
INSERT OVERWRITE 语句过滤掉不需要的数据。
9. 删除表
DROP TABLE [IF EXISTS] table_name;
- 说明:删除表
table_name。如果表不存在且使用了 IF EXISTS,则不会报错。
10. 显示表信息
10.1 显示所有表
SHOW TABLES;
- 说明:显示当前数据库中的所有表。
10.2 显示表结构
DESCRIBE table_name;
- 说明:显示表
table_name 的结构信息。
11. 分区表
11.1 创建分区表
CREATE TABLE table_name (
column1 datatype,
column2 datatype,
...
)
PARTITIONED BY (partition_column datatype)
STORED AS file_format;
- 说明:创建一个分区表
table_name,并指定分区列 partition_column 和存储格式。
11.2 添加分区
ALTER TABLE table_name ADD PARTITION (partition_column='value');
- 说明:为表
table_name 添加一个新的分区。
11.3 删除分区
ALTER TABLE table_name DROP PARTITION (partition_column='value');
- 说明:删除表
table_name 中的一个分区。
12. 桶表
12.1 创建桶表
CREATE TABLE table_name (
column1 datatype,
column2 datatype,
...
)
CLUSTERED BY (bucket_column) INTO num_buckets BUCKETS
STORED AS file_format;
- 说明:创建一个桶表
table_name,并指定桶列 bucket_column 和桶的数量 num_buckets。
13. 视图
13.1 创建视图
CREATE VIEW view_name AS SELECT column1, column2, ... FROM table_name WHERE condition;
- 说明:创建一个视图
view_name,视图是基于查询结果的虚拟表。
13.2 删除视图
DROP VIEW [IF EXISTS] view_name;
- 说明:删除视图
view_name。
这些是 Hive 中常用的一些操作语句。希望这些内容对你有帮助!如果你有任何具体的问题或需要进一步的解释,请随时告诉我。
- 点赞
- 收藏
- 关注作者
评论(0)