【详解】Maven打包编译出现Fileencodinghasnotbeenset问题
Maven打包编译出现File encoding has not been set问题
在使用Maven进行项目构建时,有时会遇到File encoding has not been set的错误提示。这个问题通常出现在Maven尝试编译Java源文件时,由于没有明确指定文件编码格式,导致编译器无法正确读取文件内容,从而引发错误。
本文将详细介绍该问题的原因、解决方法以及如何避免类似问题再次发生。

1. 问题描述
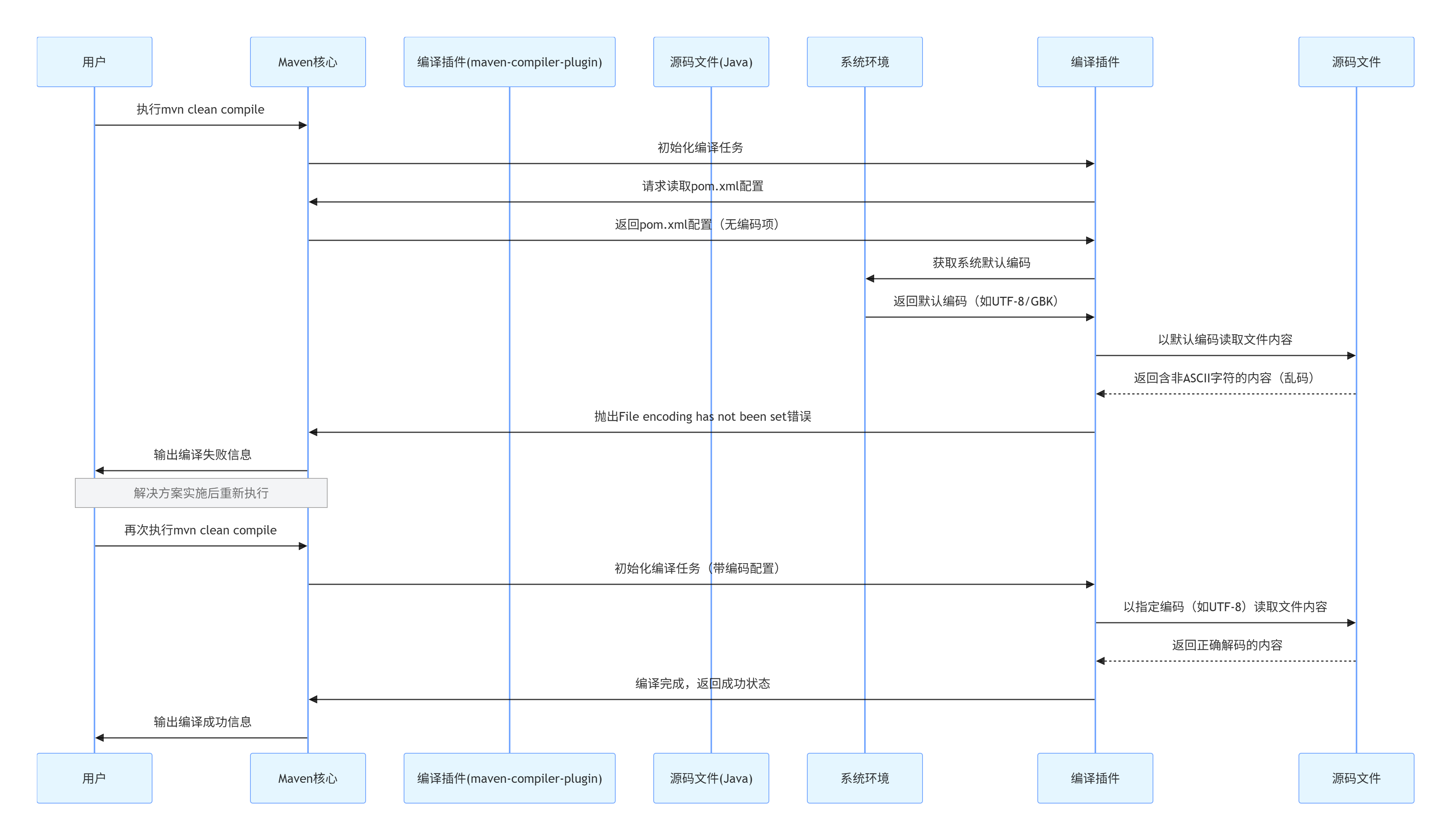
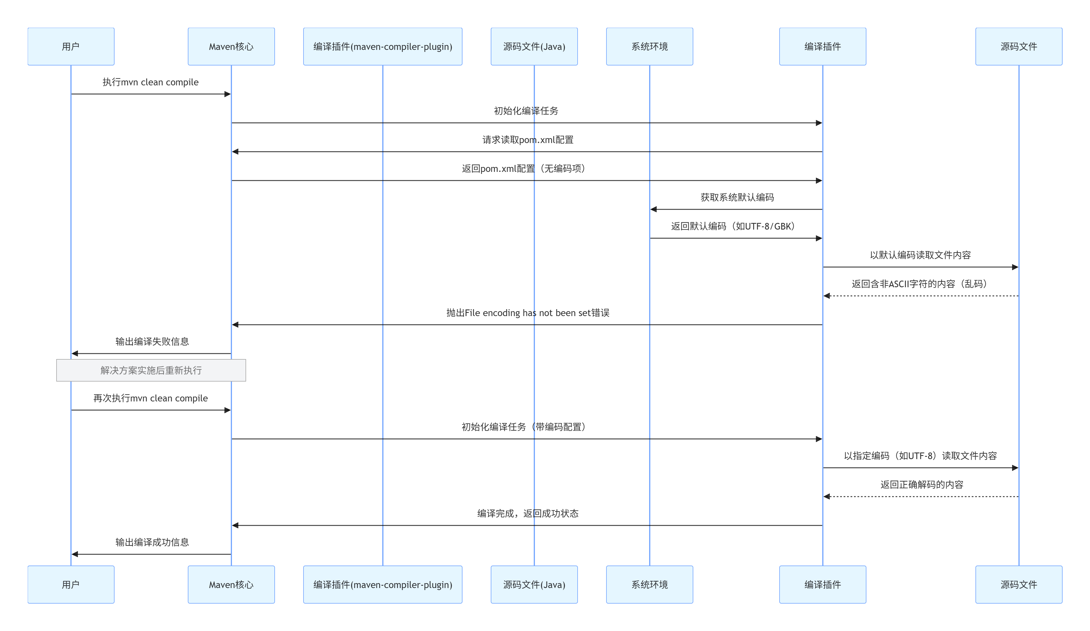
当你运行Maven命令(如mvn clean install)来构建项目时,如果项目中包含非ASCII字符(例如中文),而Maven没有设置正确的文件编码,可能会看到如下错误信息:
[ERROR] Failed to execute goal org.apache.maven.plugins:maven-compiler-plugin:3.8.1:compile (default-compile) on project my-project: Compilation failure
[ERROR] File encoding has not been set, using platform default UTF-8, instead of GBK as in maven-compiler-plugin configuration.
[ERROR] -> [Help 1]
这个错误表明Maven正在使用平台默认的编码(在这个例子中是UTF-8),但是你的项目配置或某些文件可能使用了不同的编码(例如GBK)。
2. 原因分析
2.1 编码不一致
最直接的原因是Maven编译插件(maven-compiler-plugin)使用的编码与项目文件的实际编码不匹配。当Maven尝试读取和编译这些文件时,由于编码设置不当,导致读取失败或乱码,进而编译失败。
2.2 配置缺失
另一个常见原因是项目中的POM文件没有正确配置编译器的文件编码。Maven允许通过POM文件中的配置来指定编译时使用的文件编码,如果没有设置,Maven将使用系统默认的编码,这可能导致跨平台开发时的问题。
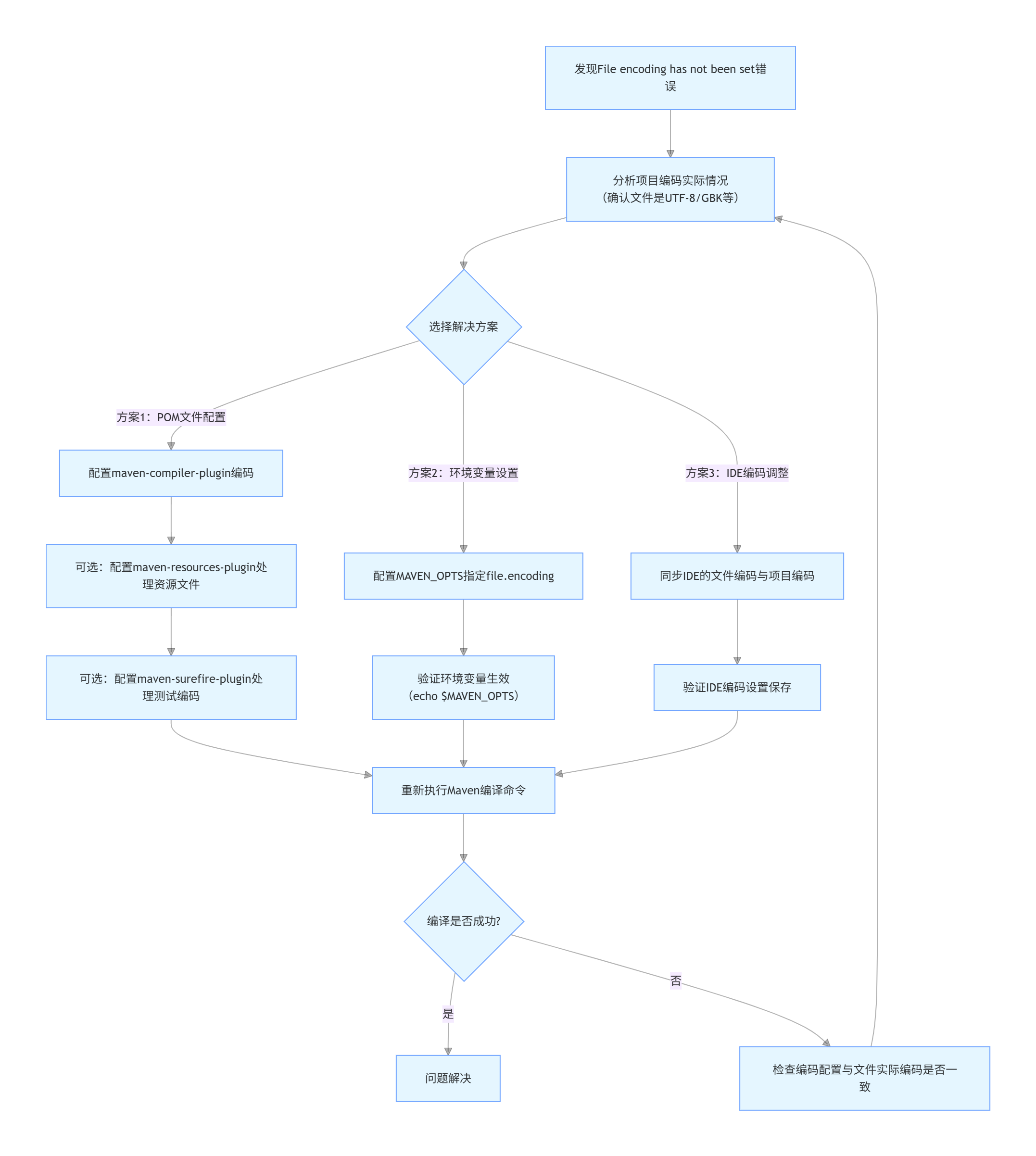
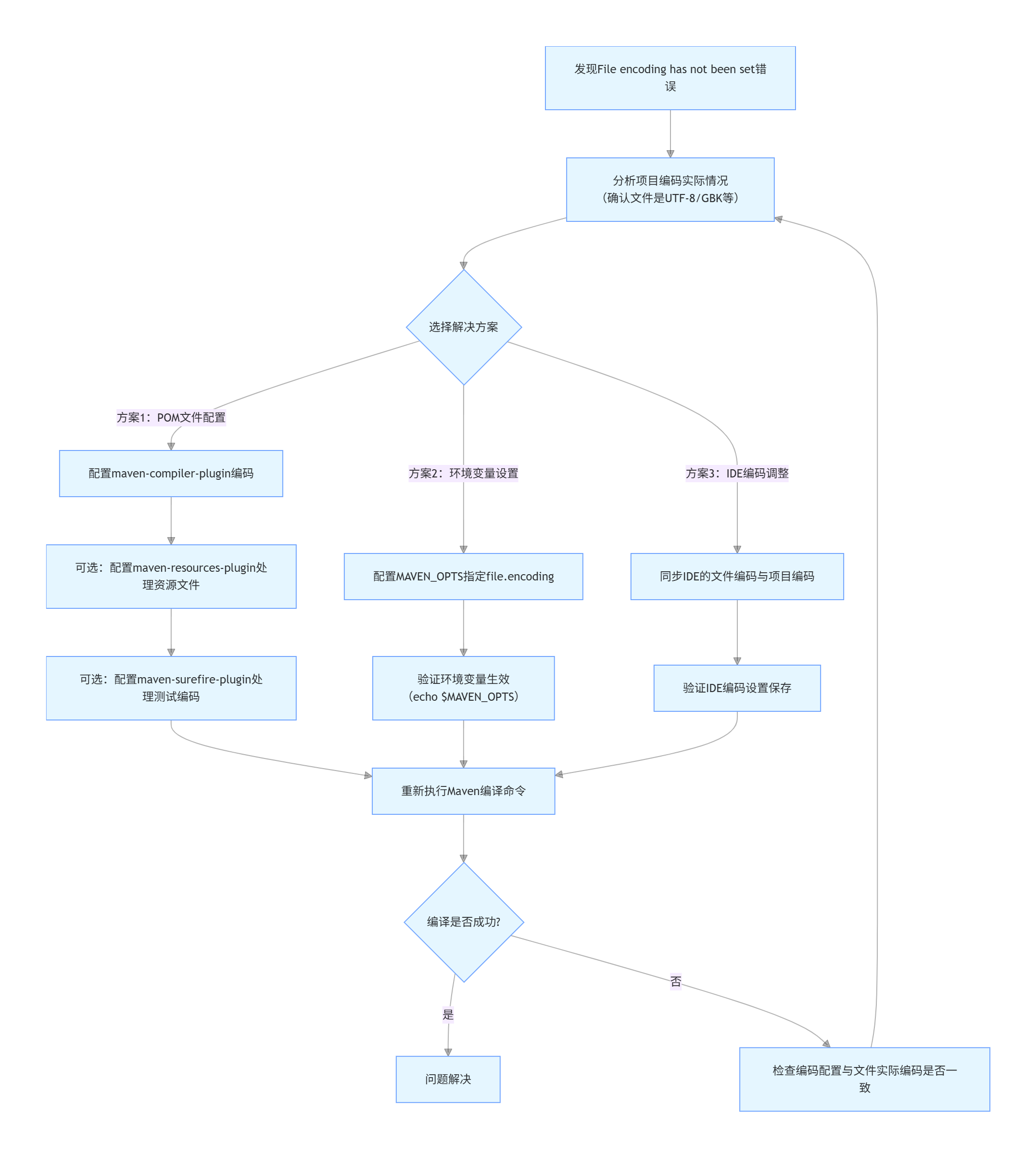
3. 解决方案
3.1 在POM文件中设置文件编码
最直接有效的解决方法是在项目的pom.xml文件中显式地设置文件编码。通过配置maven-compiler-plugin插件,可以确保编译时使用正确的编码。
<project>
...
<build>
...
<plugins>
<plugin>
<groupId>org.apache.maven.plugins</groupId>
<artifactId>maven-compiler-plugin</artifactId>
<version>3.8.1</version>
<configuration>
<source>1.8</source>
<target>1.8</target>
<encoding>UTF-8</encoding> <!-- 设置文件编码 -->
</configuration>
</plugin>
</plugins>
...
</build>
...
</project>
3.2 设置环境变量
除了在POM文件中设置外,还可以通过设置环境变量MAVEN_OPTS来指定文件编码,这样可以影响所有使用Maven构建的项目。
export MAVEN_OPTS="-Dfile.encoding=UTF-8"
3.3 检查IDE设置
如果你使用的是IDE(如IntelliJ IDEA或Eclipse),确保IDE的文件编码设置与Maven配置保持一致。例如,在IntelliJ IDEA中,可以通过以下路径设置文件编码:
File -> Settings -> Editor -> File Encodings
4. 验证解决方案
修改配置后,重新运行Maven构建命令,检查是否还存在编码问题。如果一切正常,应该能够成功完成编译过程。
这个问题通常出现在Maven编译插件(如maven-compiler-plugin)没有正确设置文件编码的情况下。当项目中的源代码文件包含非ASCII字符(如中文、日文等)时,如果Maven没有正确识别这些文件的编码格式,就可能会导致编译失败。

示例场景
假设你有一个简单的Java项目,其中包含一个源文件HelloWorld.java,该文件中有一行注释是中文的。如果你直接使用默认配置的Maven来编译这个项目,可能会遇到上述的文件编码问题。
示例代码
1. HelloWorld.java
public class HelloWorld {
public static void main(String[] args) {
// 这是一个测试程序
System.out.println("Hello, World!");
}
}
2. pom.xml
为了确保Maven在编译时能够正确处理文件编码,你需要在pom.xml中配置maven-compiler-plugin,明确指定文件编码为UTF-8。
<project xmlns="http://maven.apache.org/POM/4.0.0"
xmlns:xsi="http://www.w3.org/2001/XMLSchema-instance"
xsi:schemaLocation="http://maven.apache.org/POM/4.0.0 http://maven.apache.org/xsd/maven-4.0.0.xsd">
<modelVersion>4.0.0</modelVersion>
<groupId>com.example</groupId>
<artifactId>hello-world</artifactId>
<version>1.0-SNAPSHOT</version>
<build>
<plugins>
<plugin>
<groupId>org.apache.maven.plugins</groupId>
<artifactId>maven-compiler-plugin</artifactId>
<version>3.8.1</version>
<configuration>
<source>1.8</source>
<target>1.8</target>
<encoding>UTF-8</encoding> <!-- 设置文件编码 -->
</configuration>
</plugin>
</plugins>
</build>
</project>
解释
-
<source> 和 <target>: 指定JDK版本。 -
<encoding>: 设置编译时的文件编码为UTF-8。这是解决File encoding has not been set问题的关键配置。

编译项目
在命令行中运行以下命令来编译项目:
mvn clean compile
如果配置正确,Maven应该能够成功编译项目,而不会出现文件编码相关的问题。
这个错误通常出现在Maven编译插件(如maven-compiler-plugin)没有正确配置文件编码的情况下。当Maven尝试编译项目中的Java文件时,如果这些文件包含非ASCII字符(例如中文、日文等),而Maven不知道应该使用哪种编码来读取这些文件,就会抛出这个错误。
解决方法
要解决这个问题,可以通过在pom.xml文件中明确设置文件编码。以下是一些常见的配置方法:
1. 配置maven-compiler-plugin
在<build>标签下的<plugins>部分添加或修改maven-compiler-plugin的配置,指定源码和目标编码为UTF-8(或其他你需要的编码):
<build>
<plugins>
<plugin>
<groupId>org.apache.maven.plugins</groupId>
<artifactId>maven-compiler-plugin</artifactId>
<version>3.8.1</version>
<configuration>
<source>1.8</source>
<target>1.8</target>
<encoding>UTF-8</encoding> <!-- 设置文件编码 -->
</configuration>
</plugin>
</plugins>
</build>
2. 配置maven-resources-plugin
如果你还需要确保资源文件(如配置文件、文本文件等)也被正确地编码处理,可以在pom.xml中配置maven-resources-plugin:
<build>
<plugins>
<plugin>
<groupId>org.apache.maven.plugins</groupId>
<artifactId>maven-resources-plugin</artifactId>
<version>3.2.0</version>
<configuration>
<encoding>UTF-8</encoding> <!-- 设置资源文件编码 -->
</configuration>
</plugin>
</plugins>
</build>
3. 使用maven-surefire-plugin
如果你的项目中包含单元测试,并且测试类中也使用了非ASCII字符,那么你可能还需要配置maven-surefire-plugin以确保测试运行时也能正确处理文件编码:
<build>
<plugins>
<plugin>
<groupId>org.apache.maven.plugins</groupId>
<artifactId>maven-surefire-plugin</artifactId>
<version>3.0.0-M5</version>
<configuration>
<argLine>-Dfile.encoding=UTF-8</argLine> <!-- 设置测试运行时的文件编码 -->
</configuration>
</plugin>
</plugins>
</build>
总结
通过上述配置,你可以确保在Maven编译、资源复制以及测试执行过程中都使用了正确的文件编码,从而避免“File encoding has not been set”错误。这些配置可以放在项目的根pom.xml文件中,也可以放在子模块的pom.xml文件中,具体取决于你的项目结构和需求。
- 点赞
- 收藏
- 关注作者
评论(0)