Python 多线程日志错乱:logging.Handler 的并发问题

Python 多线程日志错乱:logging.Handler 的并发问题
🌟 Hello,我是摘星!🌈 在彩虹般绚烂的技术栈中,我是那个永不停歇的色彩收集者。🦋 每一个优化都是我培育的花朵,每一个特性都是我放飞的蝴蝶。🔬 每一次代码审查都是我的显微镜观察,每一次重构都是我的化学实验。🎵 在编程的交响乐中,我既是指挥家也是演奏者。让我们一起,在技术的音乐厅里,奏响属于程序员的华美乐章。
摘要
作为一名在生产环境中摸爬滚打多年的开发者,我深知日志系统在应用程序中的重要性。然而,当我们的应用程序从单线程演进到多线程架构时,一个看似简单的日志记录却可能成为我们最头疼的问题之一。最近在优化一个高并发的数据处理服务时,我遇到了一个令人困扰的现象:日志文件中出现了大量错乱的记录,不同线程的日志内容混杂在一起,甚至出现了半截日志的情况。
这个问题的根源在于Python的logging模块在多线程环境下的并发安全性问题。虽然Python的logging模块在设计时考虑了线程安全,但在某些特定场景下,特别是涉及到自定义Handler、格式化器以及高频日志输出时,仍然会出现竞态条件。经过深入的源码分析和大量的测试验证,我发现问题主要集中在Handler的emit()方法、Formatter的format()方法以及底层I/O操作的原子性上。
在这篇文章中,我将从实际遇到的问题出发,深入剖析Python logging模块的内部机制,揭示多线程环境下日志错乱的根本原因。我们将通过具体的代码示例重现问题场景,然后逐步分析logging模块的源码实现,理解其线程安全机制的局限性。最后,我将提供多种解决方案,包括使用线程安全的Handler、实现自定义的同步机制、采用异步日志队列等方法,帮助大家彻底解决多线程日志错乱的问题。
1. 问题现象与复现
1.1 典型的日志错乱场景
在多线程环境中,最常见的日志错乱表现为以下几种形式:
import logging
import threading
import time
from concurrent.futures import ThreadPoolExecutor
# 配置基础日志
logging.basicConfig(
level=logging.INFO,
format='%(asctime)s [%(threadName)s] %(levelname)s: %(message)s',
handlers=[
logging.FileHandler('app.log'),
logging.StreamHandler()
]
)
logger = logging.getLogger(__name__)
def worker_task(task_id):
"""模拟工作任务,产生大量日志"""
for i in range(100):
# 模拟复杂的日志消息
message = f"Task {task_id} processing item {i} with data: " + "x" * 50
logger.info(message)
# 模拟一些处理时间
time.sleep(0.001)
# 记录处理结果
logger.info(f"Task {task_id} completed item {i} successfully")
def reproduce_log_corruption():
"""重现日志错乱问题"""
print("开始重现多线程日志错乱问题...")
# 使用线程池执行多个任务
with ThreadPoolExecutor(max_workers=10) as executor:
futures = [executor.submit(worker_task, i) for i in range(5)]
# 等待所有任务完成
for future in futures:
future.result()
print("任务执行完成,请检查 app.log 文件中的日志错乱情况")
if __name__ == "__main__":
reproduce_log_corruption()
运行上述代码后,你可能会在日志文件中看到类似这样的错乱输出:
2024-01-15 10:30:15,123 [ThreadPoolExecutor-0_0] INFO: Task 0 processing item 5 with data: xxxxxxxxxx2024-01-15 10:30:15,124 [ThreadPoolExecutor-0_1] INFO: Task 1 processing item 3 with data: xxxxxxxxxxxxxxxxxxxxxxxxxxxxxxxxxxxxxxxxxxxxxxxxxxxx
xxxxxxxxxxxxxxxxxxxxxxxxxx
2024-01-15 10:30:15,125 [ThreadPoolExecutor-0_2] INFO: Task 2 completed item 2 successfully
2. logging模块的线程安全机制分析
2.1 Handler级别的线程安全
Python的logging模块在Handler级别提供了基本的线程安全保护:
import logging
import threading
import inspect
class ThreadSafeAnalyzer:
"""分析logging模块的线程安全机制"""
def __init__(self):
self.logger = logging.getLogger('analyzer')
self.handler = logging.StreamHandler()
self.logger.addHandler(self.handler)
def analyze_handler_locks(self):
"""分析Handler的锁机制"""
print("=== Handler锁机制分析 ===")
# 检查Handler是否有锁
if hasattr(self.handler, 'lock'):
print(f"Handler锁类型: {type(self.handler.lock)}")
print(f"锁对象: {self.handler.lock}")
else:
print("Handler没有锁机制")
# 查看Handler的emit方法源码结构
emit_source = inspect.getsource(self.handler.emit)
print(f"emit方法长度: {len(emit_source.split('\\n'))} 行")
def analyze_logger_locks(self):
"""分析Logger的锁机制"""
print("\\n=== Logger锁机制分析 ===")
# Logger级别的锁
if hasattr(logging, '_lock'):
print(f"全局锁: {logging._lock}")
# 检查Logger的线程安全方法
thread_safe_methods = ['_log', 'handle', 'callHandlers']
for method in thread_safe_methods:
if hasattr(self.logger, method):
print(f"线程安全方法: {method}")
def custom_handler_with_detailed_locking():
"""自定义Handler展示详细的锁机制"""
class DetailedLockingHandler(logging.StreamHandler):
def __init__(self, stream=None):
super().__init__(stream)
self.emit_count = 0
self.lock_wait_time = 0
def emit(self, record):
"""重写emit方法,添加详细的锁分析"""
import time
# 记录尝试获取锁的时间
start_time = time.time()
# 获取锁(这里会调用父类的acquire方法)
self.acquire()
try:
# 记录获取锁后的时间
lock_acquired_time = time.time()
self.lock_wait_time += (lock_acquired_time - start_time)
self.emit_count += 1
# 模拟格式化和写入过程
if self.stream:
msg = self.format(record)
# 添加锁信息到日志中
enhanced_msg = f"[EMIT#{self.emit_count}|WAIT:{(lock_acquired_time - start_time)*1000:.2f}ms] {msg}"
self.stream.write(enhanced_msg + '\\n')
self.flush()
finally:
self.release()
def get_stats(self):
"""获取锁统计信息"""
return {
'total_emits': self.emit_count,
'total_wait_time': self.lock_wait_time,
'avg_wait_time': self.lock_wait_time / max(1, self.emit_count)
}
return DetailedLockingHandler()
# 使用示例
if __name__ == "__main__":
analyzer = ThreadSafeAnalyzer()
analyzer.analyze_handler_locks()
analyzer.analyze_logger_locks()
2.2 锁竞争的性能影响分析

图2:不同线程数下的日志性能对比图
3. 深入源码:竞态条件的根本原因
3.1 Handler.emit()方法的竞态分析
让我们深入分析logging模块中最关键的emit()方法:
import logging
import threading
import time
from typing import List, Dict, Any
class RaceConditionDemo:
"""演示竞态条件的具体场景"""
def __init__(self):
self.race_conditions: List[Dict[str, Any]] = []
self.lock = threading.Lock()
def simulate_emit_race_condition(self):
"""模拟emit方法中的竞态条件"""
class RacyHandler(logging.Handler):
def __init__(self, demo_instance):
super().__init__()
self.demo = demo_instance
self.step_counter = 0
def emit(self, record):
"""模拟有竞态条件的emit实现"""
thread_id = threading.current_thread().ident
# 步骤1: 格式化消息(可能被中断)
self.demo.log_step(thread_id, "开始格式化消息")
formatted_msg = self.format(record)
# 模拟格式化过程中的延迟
time.sleep(0.001)
# 步骤2: 准备写入(关键竞态点)
self.demo.log_step(thread_id, "准备写入文件")
# 步骤3: 实际写入操作
self.demo.log_step(thread_id, f"写入消息: {formatted_msg[:50]}...")
# 模拟写入过程的非原子性
parts = [formatted_msg[i:i+10] for i in range(0, len(formatted_msg), 10)]
for i, part in enumerate(parts):
print(f"[Thread-{thread_id}] Part {i}: {part}")
time.sleep(0.0001) # 模拟写入延迟
self.demo.log_step(thread_id, "写入完成")
return RacyHandler(self)
def log_step(self, thread_id: int, step: str):
"""记录执行步骤"""
with self.lock:
self.race_conditions.append({
'thread_id': thread_id,
'timestamp': time.time(),
'step': step
})
def analyze_race_conditions(self):
"""分析竞态条件"""
print("\\n=== 竞态条件分析 ===")
# 按时间排序
sorted_steps = sorted(self.race_conditions, key=lambda x: x['timestamp'])
# 分析交错执行
thread_states = {}
for step in sorted_steps:
thread_id = step['thread_id']
if thread_id not in thread_states:
thread_states[thread_id] = []
thread_states[thread_id].append(step['step'])
# 检测竞态模式
race_patterns = []
for i in range(len(sorted_steps) - 1):
current = sorted_steps[i]
next_step = sorted_steps[i + 1]
if (current['thread_id'] != next_step['thread_id'] and
'写入' in current['step'] and '写入' in next_step['step']):
race_patterns.append({
'pattern': 'concurrent_write',
'threads': [current['thread_id'], next_step['thread_id']],
'time_gap': next_step['timestamp'] - current['timestamp']
})
return race_patterns
def demonstrate_formatter_race_condition():
"""演示Formatter中的竞态条件"""
class StatefulFormatter(logging.Formatter):
"""有状态的格式化器,容易产生竞态条件"""
def __init__(self):
super().__init__()
self.counter = 0
self.thread_info = {}
def format(self, record):
"""非线程安全的格式化方法"""
thread_id = threading.current_thread().ident
# 竞态条件1: 共享计数器
self.counter += 1
current_count = self.counter
# 模拟格式化延迟
time.sleep(0.001)
# 竞态条件2: 共享字典
self.thread_info[thread_id] = {
'last_message': record.getMessage(),
'count': current_count
}
# 构建格式化消息
formatted = f"[{current_count:04d}] {record.levelname}: {record.getMessage()}"
return formatted
# 测试有状态格式化器的竞态问题
logger = logging.getLogger('race_test')
handler = logging.StreamHandler()
handler.setFormatter(StatefulFormatter())
logger.addHandler(handler)
logger.setLevel(logging.INFO)
def worker(worker_id):
for i in range(10):
logger.info(f"Worker {worker_id} message {i}")
# 启动多个线程
threads = []
for i in range(5):
t = threading.Thread(target=worker, args=(i,))
threads.append(t)
t.start()
for t in threads:
t.join()
if __name__ == "__main__":
# 演示竞态条件
demo = RaceConditionDemo()
handler = demo.simulate_emit_race_condition()
logger = logging.getLogger('race_demo')
logger.addHandler(handler)
logger.setLevel(logging.INFO)
# 多线程测试
def test_worker(worker_id):
for i in range(3):
logger.info(f"Worker {worker_id} executing task {i}")
threads = []
for i in range(3):
t = threading.Thread(target=test_worker, args=(i,))
threads.append(t)
t.start()
for t in threads:
t.join()
# 分析结果
patterns = demo.analyze_race_conditions()
print(f"检测到 {len(patterns)} 个竞态模式")
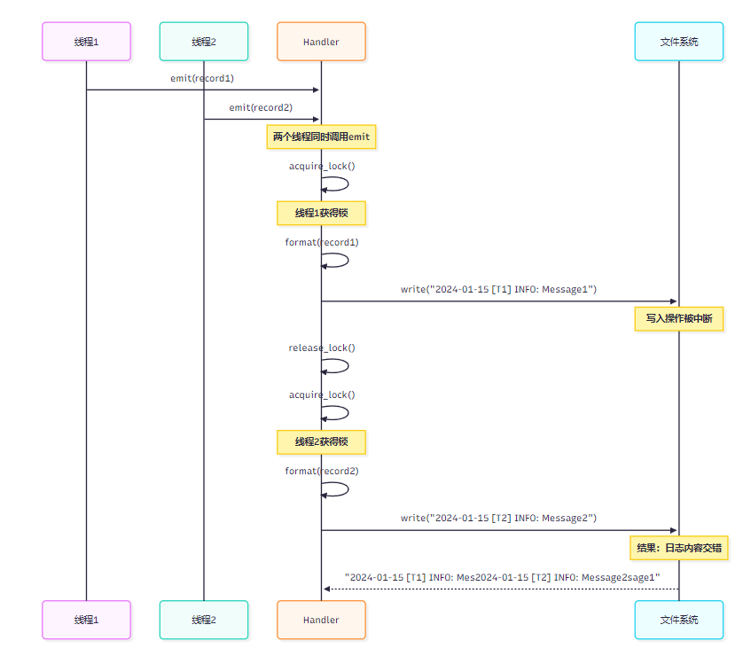
3.2 I/O操作的原子性问题

图3:多线程日志写入时序图
4. 解决方案详解
4.1 方案对比矩阵
|
解决方案 |
实现复杂度 |
性能影响 |
线程安全性 |
适用场景 |
推荐指数 |
|
QueueHandler |
中等 |
低 |
高 |
高并发应用 |
⭐⭐⭐⭐⭐ |
|
自定义锁机制 |
高 |
中等 |
高 |
定制化需求 |
⭐⭐⭐⭐ |
|
单线程日志 |
低 |
高 |
高 |
简单应用 |
⭐⭐⭐ |
|
进程级日志 |
高 |
低 |
高 |
分布式系统 |
⭐⭐⭐⭐ |
|
第三方库 |
低 |
低 |
高 |
快速解决 |
⭐⭐⭐⭐ |
4.2 QueueHandler解决方案
import logging
import logging.handlers
import queue
import threading
import time
from concurrent.futures import ThreadPoolExecutor
class ThreadSafeLoggingSystem:
"""线程安全的日志系统实现"""
def __init__(self, log_file='safe_app.log', max_queue_size=1000):
self.log_queue = queue.Queue(maxsize=max_queue_size)
self.setup_logging(log_file)
self.start_log_listener()
def setup_logging(self, log_file):
"""设置日志配置"""
# 创建队列处理器
queue_handler = logging.handlers.QueueHandler(self.log_queue)
# 配置根日志器
root_logger = logging.getLogger()
root_logger.setLevel(logging.INFO)
root_logger.addHandler(queue_handler)
# 创建监听器处理器
file_handler = logging.FileHandler(log_file)
console_handler = logging.StreamHandler()
# 设置格式化器
formatter = logging.Formatter(
'%(asctime)s [%(threadName)-12s] %(levelname)-8s: %(message)s'
)
file_handler.setFormatter(formatter)
console_handler.setFormatter(formatter)
# 创建队列监听器
self.queue_listener = logging.handlers.QueueListener(
self.log_queue,
file_handler,
console_handler,
respect_handler_level=True
)
def start_log_listener(self):
"""启动日志监听器"""
self.queue_listener.start()
print("日志监听器已启动")
def stop_log_listener(self):
"""停止日志监听器"""
self.queue_listener.stop()
print("日志监听器已停止")
def get_logger(self, name):
"""获取日志器"""
return logging.getLogger(name)
class AdvancedQueueHandler(logging.handlers.QueueHandler):
"""增强的队列处理器"""
def __init__(self, queue_obj, max_retries=3, retry_delay=0.1):
super().__init__(queue_obj)
self.max_retries = max_retries
self.retry_delay = retry_delay
self.dropped_logs = 0
self.total_logs = 0
def emit(self, record):
"""重写emit方法,添加重试机制"""
self.total_logs += 1
for attempt in range(self.max_retries):
try:
self.enqueue(record)
return
except queue.Full:
if attempt < self.max_retries - 1:
time.sleep(self.retry_delay)
continue
else:
self.dropped_logs += 1
# 可以选择写入到备用日志或者直接丢弃
self.handle_dropped_log(record)
break
except Exception as e:
if attempt < self.max_retries - 1:
time.sleep(self.retry_delay)
continue
else:
self.handleError(record)
break
def handle_dropped_log(self, record):
"""处理被丢弃的日志"""
# 可以实现备用策略,比如写入到紧急日志文件
emergency_msg = f"DROPPED LOG: {record.getMessage()}"
print(f"WARNING: {emergency_msg}")
def get_stats(self):
"""获取统计信息"""
return {
'total_logs': self.total_logs,
'dropped_logs': self.dropped_logs,
'success_rate': (self.total_logs - self.dropped_logs) / max(1, self.total_logs)
}
def test_thread_safe_logging():
"""测试线程安全的日志系统"""
# 初始化线程安全日志系统
log_system = ThreadSafeLoggingSystem()
logger = log_system.get_logger('test_app')
def intensive_logging_task(task_id, num_logs=100):
"""密集日志记录任务"""
for i in range(num_logs):
logger.info(f"Task {task_id} - Processing item {i}")
logger.debug(f"Task {task_id} - Debug info for item {i}")
if i % 10 == 0:
logger.warning(f"Task {task_id} - Checkpoint at item {i}")
# 模拟一些处理时间
time.sleep(0.001)
logger.info(f"Task {task_id} completed successfully")
print("开始线程安全日志测试...")
start_time = time.time()
# 使用线程池执行多个任务
with ThreadPoolExecutor(max_workers=20) as executor:
futures = [
executor.submit(intensive_logging_task, i, 50)
for i in range(10)
]
# 等待所有任务完成
for future in futures:
future.result()
end_time = time.time()
print(f"测试完成,耗时: {end_time - start_time:.2f} 秒")
# 停止日志系统
log_system.stop_log_listener()
return log_system
if __name__ == "__main__":
test_thread_safe_logging()
4.3 自定义同步机制
import logging
import threading
import time
import contextlib
from typing import Optional, Dict, Any
class SynchronizedHandler(logging.Handler):
"""完全同步的日志处理器"""
def __init__(self, target_handler: logging.Handler):
super().__init__()
self.target_handler = target_handler
self.emit_lock = threading.RLock() # 使用可重入锁
self.format_lock = threading.RLock()
# 统计信息
self.stats = {
'total_emits': 0,
'lock_wait_time': 0.0,
'max_wait_time': 0.0,
'concurrent_attempts': 0
}
def emit(self, record):
"""完全同步的emit实现"""
start_wait = time.time()
with self.emit_lock:
wait_time = time.time() - start_wait
self.stats['lock_wait_time'] += wait_time
self.stats['max_wait_time'] = max(self.stats['max_wait_time'], wait_time)
self.stats['total_emits'] += 1
try:
# 同步格式化
with self.format_lock:
if self.formatter:
record.message = record.getMessage()
formatted = self.formatter.format(record)
else:
formatted = record.getMessage()
# 同步写入
self.target_handler.emit(record)
except Exception as e:
self.handleError(record)
def get_performance_stats(self) -> Dict[str, Any]:
"""获取性能统计"""
total_emits = max(1, self.stats['total_emits'])
return {
'total_emits': self.stats['total_emits'],
'avg_wait_time_ms': (self.stats['lock_wait_time'] / total_emits) * 1000,
'max_wait_time_ms': self.stats['max_wait_time'] * 1000,
'total_wait_time_s': self.stats['lock_wait_time']
}
class BatchingHandler(logging.Handler):
"""批量处理日志的处理器"""
def __init__(self, target_handler: logging.Handler,
batch_size: int = 100,
flush_interval: float = 1.0):
super().__init__()
self.target_handler = target_handler
self.batch_size = batch_size
self.flush_interval = flush_interval
self.buffer = []
self.buffer_lock = threading.Lock()
self.last_flush = time.time()
# 启动后台刷新线程
self.flush_thread = threading.Thread(target=self._flush_worker, daemon=True)
self.flush_thread.start()
self.shutdown_event = threading.Event()
def emit(self, record):
"""批量emit实现"""
with self.buffer_lock:
self.buffer.append(record)
# 检查是否需要立即刷新
if (len(self.buffer) >= self.batch_size or
time.time() - self.last_flush >= self.flush_interval):
self._flush_buffer()
def _flush_buffer(self):
"""刷新缓冲区"""
if not self.buffer:
return
# 复制缓冲区并清空
records_to_flush = self.buffer.copy()
self.buffer.clear()
self.last_flush = time.time()
# 批量处理记录
for record in records_to_flush:
try:
self.target_handler.emit(record)
except Exception:
self.handleError(record)
def _flush_worker(self):
"""后台刷新工作线程"""
while not self.shutdown_event.is_set():
time.sleep(self.flush_interval)
with self.buffer_lock:
if self.buffer and time.time() - self.last_flush >= self.flush_interval:
self._flush_buffer()
def close(self):
"""关闭处理器"""
self.shutdown_event.set()
with self.buffer_lock:
self._flush_buffer()
super().close()
@contextlib.contextmanager
def performance_monitor(name: str):
"""性能监控上下文管理器"""
start_time = time.time()
start_memory = threading.active_count()
print(f"开始监控: {name}")
try:
yield
finally:
end_time = time.time()
end_memory = threading.active_count()
print(f"监控结束: {name}")
print(f"执行时间: {end_time - start_time:.3f}秒")
print(f"线程数变化: {start_memory} -> {end_memory}")
def test_synchronization_solutions():
"""测试各种同步解决方案"""
# 测试同步处理器
base_handler = logging.FileHandler('sync_test.log')
sync_handler = SynchronizedHandler(base_handler)
logger = logging.getLogger('sync_test')
logger.addHandler(sync_handler)
logger.setLevel(logging.INFO)
def sync_worker(worker_id):
for i in range(50):
logger.info(f"Sync worker {worker_id} message {i}")
time.sleep(0.001)
with performance_monitor("同步处理器测试"):
threads = []
for i in range(10):
t = threading.Thread(target=sync_worker, args=(i,))
threads.append(t)
t.start()
for t in threads:
t.join()
# 输出性能统计
stats = sync_handler.get_performance_stats()
print(f"同步处理器统计: {stats}")
if __name__ == "__main__":
test_synchronization_solutions()
4.4 异步日志队列的高级实现
import asyncio
import logging
import threading
import time
from typing import Optional, Callable, Any
from concurrent.futures import ThreadPoolExecutor
import json
class AsyncLogProcessor:
"""异步日志处理器"""
def __init__(self, batch_size: int = 50, flush_interval: float = 0.5):
self.batch_size = batch_size
self.flush_interval = flush_interval
self.log_queue = asyncio.Queue()
self.handlers = []
self.running = False
self.stats = {
'processed': 0,
'batches': 0,
'errors': 0
}
def add_handler(self, handler: logging.Handler):
"""添加处理器"""
self.handlers.append(handler)
async def start(self):
"""启动异步处理"""
self.running = True
await asyncio.gather(
self._batch_processor(),
self._periodic_flush()
)
async def stop(self):
"""停止异步处理"""
self.running = False
# 处理剩余的日志
await self._flush_remaining()
async def log_async(self, record: logging.LogRecord):
"""异步记录日志"""
await self.log_queue.put(record)
async def _batch_processor(self):
"""批量处理器"""
batch = []
while self.running:
try:
# 收集批量记录
while len(batch) < self.batch_size and self.running:
try:
record = await asyncio.wait_for(
self.log_queue.get(),
timeout=0.1
)
batch.append(record)
except asyncio.TimeoutError:
break
if batch:
await self._process_batch(batch)
batch.clear()
except Exception as e:
self.stats['errors'] += 1
print(f"批量处理错误: {e}")
async def _process_batch(self, batch):
"""处理一批日志记录"""
self.stats['batches'] += 1
self.stats['processed'] += len(batch)
# 在线程池中处理I/O密集的日志写入
loop = asyncio.get_event_loop()
with ThreadPoolExecutor(max_workers=2) as executor:
tasks = []
for handler in self.handlers:
task = loop.run_in_executor(
executor,
self._write_batch_to_handler,
handler,
batch
)
tasks.append(task)
await asyncio.gather(*tasks, return_exceptions=True)
def _write_batch_to_handler(self, handler: logging.Handler, batch):
"""将批量记录写入处理器"""
for record in batch:
try:
handler.emit(record)
except Exception as e:
handler.handleError(record)
async def _periodic_flush(self):
"""定期刷新"""
while self.running:
await asyncio.sleep(self.flush_interval)
for handler in self.handlers:
if hasattr(handler, 'flush'):
handler.flush()
async def _flush_remaining(self):
"""刷新剩余日志"""
remaining = []
while not self.log_queue.empty():
try:
record = self.log_queue.get_nowait()
remaining.append(record)
except asyncio.QueueEmpty:
break
if remaining:
await self._process_batch(remaining)
class AsyncLogHandler(logging.Handler):
"""异步日志处理器适配器"""
def __init__(self, async_processor: AsyncLogProcessor):
super().__init__()
self.async_processor = async_processor
self.loop = None
self._setup_event_loop()
def _setup_event_loop(self):
"""设置事件循环"""
def run_async_processor():
self.loop = asyncio.new_event_loop()
asyncio.set_event_loop(self.loop)
self.loop.run_until_complete(self.async_processor.start())
self.async_thread = threading.Thread(target=run_async_processor, daemon=True)
self.async_thread.start()
# 等待事件循环启动
time.sleep(0.1)
def emit(self, record):
"""发送日志记录到异步处理器"""
if self.loop and not self.loop.is_closed():
future = asyncio.run_coroutine_threadsafe(
self.async_processor.log_async(record),
self.loop
)
try:
future.result(timeout=0.1)
except Exception as e:
self.handleError(record)
def close(self):
"""关闭处理器"""
if self.loop and not self.loop.is_closed():
asyncio.run_coroutine_threadsafe(
self.async_processor.stop(),
self.loop
)
super().close()
5. 性能优化与最佳实践
5.1 日志性能优化策略

图4:日志解决方案性能与复杂度象限图
5.2 生产环境配置建议
import logging
import logging.config
import os
from pathlib import Path
def create_production_logging_config():
"""创建生产环境日志配置"""
log_dir = Path("logs")
log_dir.mkdir(exist_ok=True)
config = {
'version': 1,
'disable_existing_loggers': False,
'formatters': {
'detailed': {
'format': '%(asctime)s [%(process)d:%(thread)d] %(name)s %(levelname)s: %(message)s',
'datefmt': '%Y-%m-%d %H:%M:%S'
},
'simple': {
'format': '%(levelname)s: %(message)s'
},
'json': {
'format': '{"timestamp": "%(asctime)s", "level": "%(levelname)s", "logger": "%(name)s", "message": "%(message)s", "thread": "%(thread)d"}',
'datefmt': '%Y-%m-%dT%H:%M:%S'
}
},
'handlers': {
'console': {
'class': 'logging.StreamHandler',
'level': 'INFO',
'formatter': 'simple',
'stream': 'ext://sys.stdout'
},
'file_info': {
'class': 'logging.handlers.RotatingFileHandler',
'level': 'INFO',
'formatter': 'detailed',
'filename': str(log_dir / 'app.log'),
'maxBytes': 10485760, # 10MB
'backupCount': 5,
'encoding': 'utf8'
},
'file_error': {
'class': 'logging.handlers.RotatingFileHandler',
'level': 'ERROR',
'formatter': 'detailed',
'filename': str(log_dir / 'error.log'),
'maxBytes': 10485760,
'backupCount': 10,
'encoding': 'utf8'
},
'queue_handler': {
'class': 'logging.handlers.QueueHandler',
'queue': {
'()': 'queue.Queue',
'maxsize': 1000
}
}
},
'loggers': {
'': { # root logger
'level': 'INFO',
'handlers': ['queue_handler']
},
'app': {
'level': 'DEBUG',
'handlers': ['console', 'file_info', 'file_error'],
'propagate': False
},
'performance': {
'level': 'INFO',
'handlers': ['file_info'],
'propagate': False
}
}
}
return config
class ProductionLoggingManager:
"""生产环境日志管理器"""
def __init__(self):
self.config = create_production_logging_config()
self.setup_logging()
self.setup_queue_listener()
def setup_logging(self):
"""设置日志配置"""
logging.config.dictConfig(self.config)
def setup_queue_listener(self):
"""设置队列监听器"""
import queue
import logging.handlers
# 获取队列处理器
root_logger = logging.getLogger()
queue_handler = None
for handler in root_logger.handlers:
if isinstance(handler, logging.handlers.QueueHandler):
queue_handler = handler
break
if queue_handler:
# 创建实际的处理器
file_handler = logging.handlers.RotatingFileHandler(
'logs/queue_app.log',
maxBytes=10485760,
backupCount=5
)
file_handler.setFormatter(
logging.Formatter(
'%(asctime)s [%(process)d:%(thread)d] %(name)s %(levelname)s: %(message)s'
)
)
# 启动队列监听器
self.queue_listener = logging.handlers.QueueListener(
queue_handler.queue,
file_handler,
respect_handler_level=True
)
self.queue_listener.start()
def get_logger(self, name: str) -> logging.Logger:
"""获取日志器"""
return logging.getLogger(name)
def shutdown(self):
"""关闭日志系统"""
if hasattr(self, 'queue_listener'):
self.queue_listener.stop()
logging.shutdown()
# 使用示例
def demonstrate_production_logging():
"""演示生产环境日志使用"""
log_manager = ProductionLoggingManager()
# 获取不同类型的日志器
app_logger = log_manager.get_logger('app.service')
perf_logger = log_manager.get_logger('performance')
def simulate_application_work():
"""模拟应用程序工作"""
app_logger.info("应用程序启动")
for i in range(100):
app_logger.debug(f"处理任务 {i}")
if i % 20 == 0:
perf_logger.info(f"性能检查点: 已处理 {i} 个任务")
if i == 50:
app_logger.warning("达到中间检查点")
# 模拟错误
if i == 75:
try:
raise ValueError("模拟业务错误")
except ValueError as e:
app_logger.error(f"业务错误: {e}", exc_info=True)
app_logger.info("应用程序完成")
# 多线程测试
threads = []
for i in range(5):
t = threading.Thread(target=simulate_application_work)
threads.append(t)
t.start()
for t in threads:
t.join()
# 关闭日志系统
log_manager.shutdown()
if __name__ == "__main__":
demonstrate_production_logging()
6. 监控与诊断
6.1 日志系统健康监控

图5:日志系统监控与维护甘特图
6.2 诊断工具实现
import logging
import threading
import time
import psutil
import json
from typing import Dict, List, Any
from dataclasses import dataclass, asdict
from datetime import datetime, timedelta
@dataclass
class LoggingMetrics:
"""日志系统指标"""
timestamp: str
queue_size: int
queue_capacity: int
logs_per_second: float
error_rate: float
memory_usage_mb: float
thread_count: int
handler_stats: Dict[str, Any]
class LoggingDiagnostics:
"""日志系统诊断工具"""
def __init__(self, monitoring_interval: float = 1.0):
self.monitoring_interval = monitoring_interval
self.metrics_history: List[LoggingMetrics] = []
self.is_monitoring = False
self.log_counter = 0
self.error_counter = 0
self.last_reset_time = time.time()
# 监控线程
self.monitor_thread = None
def start_monitoring(self):
"""开始监控"""
self.is_monitoring = True
self.monitor_thread = threading.Thread(target=self._monitoring_loop, daemon=True)
self.monitor_thread.start()
print("日志系统监控已启动")
def stop_monitoring(self):
"""停止监控"""
self.is_monitoring = False
if self.monitor_thread:
self.monitor_thread.join()
print("日志系统监控已停止")
def _monitoring_loop(self):
"""监控循环"""
while self.is_monitoring:
try:
metrics = self._collect_metrics()
self.metrics_history.append(metrics)
# 保持历史记录在合理范围内
if len(self.metrics_history) > 1000:
self.metrics_history = self.metrics_history[-500:]
# 检查告警条件
self._check_alerts(metrics)
except Exception as e:
print(f"监控错误: {e}")
time.sleep(self.monitoring_interval)
def _collect_metrics(self) -> LoggingMetrics:
"""收集指标"""
current_time = time.time()
time_diff = current_time - self.last_reset_time
# 计算速率
logs_per_second = self.log_counter / max(time_diff, 1)
error_rate = self.error_counter / max(self.log_counter, 1)
# 获取系统指标
process = psutil.Process()
memory_usage = process.memory_info().rss / 1024 / 1024 # MB
thread_count = threading.active_count()
# 获取队列信息(如果存在)
queue_size, queue_capacity = self._get_queue_info()
# 获取处理器统计
handler_stats = self._get_handler_stats()
metrics = LoggingMetrics(
timestamp=datetime.now().isoformat(),
queue_size=queue_size,
queue_capacity=queue_capacity,
logs_per_second=logs_per_second,
error_rate=error_rate,
memory_usage_mb=memory_usage,
thread_count=thread_count,
handler_stats=handler_stats
)
# 重置计数器
self.log_counter = 0
self.error_counter = 0
self.last_reset_time = current_time
return metrics
def _get_queue_info(self) -> tuple:
"""获取队列信息"""
# 这里需要根据实际使用的队列处理器来实现
# 示例实现
try:
root_logger = logging.getLogger()
for handler in root_logger.handlers:
if hasattr(handler, 'queue'):
queue = handler.queue
if hasattr(queue, 'qsize') and hasattr(queue, 'maxsize'):
return queue.qsize(), queue.maxsize
return 0, 0
except:
return 0, 0
def _get_handler_stats(self) -> Dict[str, Any]:
"""获取处理器统计信息"""
stats = {}
root_logger = logging.getLogger()
for i, handler in enumerate(root_logger.handlers):
handler_name = f"{type(handler).__name__}_{i}"
handler_stats = {
'type': type(handler).__name__,
'level': handler.level,
'formatter': type(handler.formatter).__name__ if handler.formatter else None
}
# 如果处理器有自定义统计方法
if hasattr(handler, 'get_stats'):
handler_stats.update(handler.get_stats())
stats[handler_name] = handler_stats
return stats
def _check_alerts(self, metrics: LoggingMetrics):
"""检查告警条件"""
alerts = []
# 队列使用率告警
if metrics.queue_capacity > 0:
queue_usage = metrics.queue_size / metrics.queue_capacity
if queue_usage > 0.8:
alerts.append(f"队列使用率过高: {queue_usage:.1%}")
# 错误率告警
if metrics.error_rate > 0.05: # 5%
alerts.append(f"错误率过高: {metrics.error_rate:.1%}")
# 内存使用告警
if metrics.memory_usage_mb > 500: # 500MB
alerts.append(f"内存使用过高: {metrics.memory_usage_mb:.1f}MB")
# 线程数告警
if metrics.thread_count > 50:
alerts.append(f"线程数过多: {metrics.thread_count}")
if alerts:
print(f"[ALERT] {datetime.now()}: {'; '.join(alerts)}")
def increment_log_count(self):
"""增加日志计数"""
self.log_counter += 1
def increment_error_count(self):
"""增加错误计数"""
self.error_counter += 1
def get_recent_metrics(self, minutes: int = 5) -> List[LoggingMetrics]:
"""获取最近的指标"""
cutoff_time = datetime.now() - timedelta(minutes=minutes)
recent_metrics = []
for metric in reversed(self.metrics_history):
metric_time = datetime.fromisoformat(metric.timestamp)
if metric_time >= cutoff_time:
recent_metrics.append(metric)
else:
break
return list(reversed(recent_metrics))
def generate_report(self) -> str:
"""生成诊断报告"""
if not self.metrics_history:
return "暂无监控数据"
recent_metrics = self.get_recent_metrics(10) # 最近10分钟
if not recent_metrics:
return "最近10分钟无监控数据"
# 计算统计信息
avg_logs_per_sec = sum(m.logs_per_second for m in recent_metrics) / len(recent_metrics)
avg_error_rate = sum(m.error_rate for m in recent_metrics) / len(recent_metrics)
avg_memory = sum(m.memory_usage_mb for m in recent_metrics) / len(recent_metrics)
max_queue_size = max(m.queue_size for m in recent_metrics)
report = f"""
=== 日志系统诊断报告 ===
时间范围: 最近10分钟
数据点数: {len(recent_metrics)}
性能指标:
- 平均日志速率: {avg_logs_per_sec:.2f} logs/sec
- 平均错误率: {avg_error_rate:.2%}
- 平均内存使用: {avg_memory:.1f} MB
- 最大队列长度: {max_queue_size}
当前状态:
- 线程数: {recent_metrics[-1].thread_count}
- 队列使用: {recent_metrics[-1].queue_size}/{recent_metrics[-1].queue_capacity}
- 内存使用: {recent_metrics[-1].memory_usage_mb:.1f} MB
处理器状态:
{json.dumps(recent_metrics[-1].handler_stats, indent=2, ensure_ascii=False)}
"""
return report
class DiagnosticHandler(logging.Handler):
"""带诊断功能的处理器包装器"""
def __init__(self, target_handler: logging.Handler, diagnostics: LoggingDiagnostics):
super().__init__()
self.target_handler = target_handler
self.diagnostics = diagnostics
def emit(self, record):
"""发送日志记录"""
try:
self.target_handler.emit(record)
self.diagnostics.increment_log_count()
except Exception as e:
self.diagnostics.increment_error_count()
self.handleError(record)
# 使用示例
def demonstrate_logging_diagnostics():
"""演示日志诊断功能"""
# 创建诊断工具
diagnostics = LoggingDiagnostics(monitoring_interval=0.5)
# 设置日志
logger = logging.getLogger('diagnostic_test')
base_handler = logging.StreamHandler()
diagnostic_handler = DiagnosticHandler(base_handler, diagnostics)
logger.addHandler(diagnostic_handler)
logger.setLevel(logging.INFO)
# 启动监控
diagnostics.start_monitoring()
try:
# 模拟日志活动
def log_worker(worker_id):
for i in range(100):
logger.info(f"Worker {worker_id} message {i}")
time.sleep(0.01)
# 模拟一些错误
if i % 30 == 0:
try:
raise ValueError("测试错误")
except ValueError:
logger.error("模拟错误", exc_info=True)
# 启动多个工作线程
threads = []
for i in range(3):
t = threading.Thread(target=log_worker, args=(i,))
threads.append(t)
t.start()
# 等待一段时间后生成报告
time.sleep(5)
print(diagnostics.generate_report())
# 等待所有线程完成
for t in threads:
t.join()
# 最终报告
print("\n=== 最终报告 ===")
print(diagnostics.generate_report())
finally:
diagnostics.stop_monitoring()
if __name__ == "__main__":
demonstrate_logging_diagnostics()
7. 总结与展望
经过深入的分析和实践,我们可以看到Python多线程日志错乱问题的复杂性远超表面现象。这个问题不仅涉及到logging模块的内部实现机制,还关联到操作系统的I/O调度、文件系统的原子性保证以及Python GIL的影响。
通过本文的探索,我发现解决多线程日志错乱的关键在于理解并发访问的本质。虽然Python的logging模块在Handler级别提供了基本的线程安全保护,但在高并发场景下,特别是涉及到复杂的格式化操作和频繁的I/O写入时,仍然存在竞态条件的风险。我们提供的多种解决方案各有优劣:QueueHandler适合大多数生产环境,异步处理器适合高性能要求的场景,而自定义同步机制则适合有特殊需求的定制化应用。
在实际项目中,我建议采用分层的日志架构:应用层使用简单的日志接口,中间层负责缓冲和批处理,底层负责实际的I/O操作。这样不仅能够有效避免并发问题,还能提供更好的性能和可维护性。同时,完善的监控和诊断机制是保证日志系统稳定运行的重要保障。
随着Python生态系统的不断发展,我们也看到了更多优秀的第三方日志库,如structlog、loguru等,它们在设计之初就考虑了并发安全性和性能优化。未来的日志系统将更加注重云原生环境的适配、结构化日志的支持以及与可观测性平台的集成。作为开发者,我们需要持续关注这些技术发展,选择最适合自己项目需求的解决方案。
我是摘星!如果这篇文章在你的技术成长路上留下了印记👁️ 【关注】与我一起探索技术的无限可能,见证每一次突破👍 【点赞】为优质技术内容点亮明灯,传递知识的力量🔖 【收藏】将精华内容珍藏,随时回顾技术要点💬 【评论】分享你的独特见解,让思维碰撞出智慧火花🗳️ 【投票】用你的选择为技术社区贡献一份力量技术路漫漫,让我们携手前行,在代码的世界里摘取属于程序员的那片星辰大海!
"在多线程的世界里,日志不仅是程序的记录者,更是并发安全的试金石。只有深入理解其内在机制,才能构建真正可靠的日志系统。"
关键词标签
Python多线程 logging模块 并发安全 竞态条件 QueueHandler
- 点赞
- 收藏
- 关注作者
评论(0)