智能体安全与可信AI:防护机制与伦理考量

智能体安全与可信AI:防护机制与伦理考量
🌟 Hello,我是摘星!
🌈 在彩虹般绚烂的技术栈中,我是那个永不停歇的色彩收集者。
🦋 每一个优化都是我培育的花朵,每一个特性都是我放飞的蝴蝶。
🔬 每一次代码审查都是我的显微镜观察,每一次重构都是我的化学实验。
🎵 在编程的交响乐中,我既是指挥家也是演奏者。让我们一起,在技术的音乐厅里,奏响属于程序员的华美乐章。
摘要
作为一名长期专注于人工智能安全领域的技术博主"摘星",我深刻认识到随着智能体(AI Agent)技术的快速发展和广泛应用,其安全性和可信度已成为当前AI领域最为关键的挑战之一。在过去几年的研究和实践中,我见证了从简单的规则基础智能体到复杂的大语言模型驱动智能体的演进历程,同时也观察到了伴随而来的各种安全威胁和伦理问题。智能体系统不仅面临着传统网络安全中的攻击威胁,还要应对AI特有的对抗攻击、数据投毒、模型窃取等新型安全挑战。更为复杂的是,智能体的自主决策能力使其在执行任务时可能产生意想不到的行为,这不仅涉及技术层面的安全防护,更触及了AI伦理、责任归属、隐私保护等深层次问题。本文将从智能体安全威胁分析入手,深入探讨对抗攻击的机制与防护策略,分析隐私保护与数据安全的技术实现,并从AI伦理角度审视智能体系统的责任边界。通过理论分析与实践案例相结合的方式,我希望能够为读者提供一个全面而深入的智能体安全防护体系,帮助开发者和研究者在构建智能体系统时能够充分考虑安全性和可信度,推动AI技术的健康发展。
1. 智能体安全威胁分析
1.1 威胁模型概述
智能体安全威胁可以从多个维度进行分类和分析。根据攻击目标和手段的不同,我们可以将威胁分为以下几个主要类别:
class ThreatModel:
"""智能体威胁模型分类"""
def __init__(self):
self.threat_categories = {
"adversarial_attacks": {
"description": "对抗攻击",
"subcategories": ["evasion", "poisoning", "model_extraction"]
},
"privacy_attacks": {
"description": "隐私攻击",
"subcategories": ["membership_inference", "attribute_inference", "model_inversion"]
},
"system_attacks": {
"description": "系统攻击",
"subcategories": ["injection", "backdoor", "byzantine"]
},
"behavioral_risks": {
"description": "行为风险",
"subcategories": ["goal_misalignment", "reward_hacking", "distributional_shift"]
}
}
def analyze_threat_surface(self, agent_type):
"""分析特定智能体类型的威胁面"""
threat_surface = {}
if agent_type == "llm_based":
threat_surface.update({
"prompt_injection": "高风险",
"data_poisoning": "中风险",
"model_extraction": "中风险"
})
elif agent_type == "reinforcement_learning":
threat_surface.update({
"reward_hacking": "高风险",
"adversarial_examples": "高风险",
"distributional_shift": "中风险"
})
return threat_surface
1.2 攻击向量分析
智能体系统的攻击向量可以通过以下架构图进行可视化分析:

图1 智能体系统攻击向量分析图
1.3 威胁严重性评估
为了量化评估不同威胁的严重性,我们建立了一个多维度的评估框架:
|
威胁类型 |
影响程度 |
发生概率 |
检测难度 |
修复成本 |
综合评分 |
|
提示注入攻击 |
高 (9) |
高 (8) |
中 (6) |
低 (3) |
8.2 |
|
对抗样本攻击 |
高 (8) |
中 (6) |
高 (8) |
高 (8) |
7.5 |
|
数据投毒攻击 |
极高 (10) |
低 (4) |
极高 (9) |
极高 (9) |
7.8 |
|
模型窃取攻击 |
中 (6) |
中 (5) |
中 (6) |
中 (5) |
5.5 |
|
隐私推理攻击 |
高 (8) |
中 (6) |
高 (7) |
高 (7) |
7.0 |
表1 智能体安全威胁严重性评估表
"安全不是产品,而是过程。在智能体系统中,安全防护需要贯穿整个生命周期,从设计、开发、部署到运维的每个环节都需要考虑安全因素。" —— Bruce Schneier
2. 对抗攻击与防护策略
2.1 对抗攻击机制分析
对抗攻击(Adversarial Attack)是智能体面临的最直接威胁之一。攻击者通过精心设计的输入来欺骗模型,使其产生错误的输出。
import numpy as np
import torch
import torch.nn.functional as F
class AdversarialAttackGenerator:
"""对抗攻击生成器"""
def __init__(self, model, epsilon=0.1):
self.model = model
self.epsilon = epsilon # 扰动幅度
def fgsm_attack(self, data, target, epsilon=None):
"""快速梯度符号方法攻击"""
if epsilon is None:
epsilon = self.epsilon
# 计算损失函数对输入的梯度
data.requires_grad = True
output = self.model(data)
loss = F.cross_entropy(output, target)
# 反向传播获取梯度
self.model.zero_grad()
loss.backward()
data_grad = data.grad.data
# 生成对抗样本
sign_data_grad = data_grad.sign()
perturbed_data = data + epsilon * sign_data_grad
return torch.clamp(perturbed_data, 0, 1)
def pgd_attack(self, data, target, alpha=0.01, num_iter=10):
"""投影梯度下降攻击"""
perturbed_data = data.clone()
for i in range(num_iter):
perturbed_data.requires_grad = True
output = self.model(perturbed_data)
loss = F.cross_entropy(output, target)
self.model.zero_grad()
loss.backward()
# 更新扰动
adv_data = perturbed_data + alpha * perturbed_data.grad.sign()
eta = torch.clamp(adv_data - data, -self.epsilon, self.epsilon)
perturbed_data = torch.clamp(data + eta, 0, 1).detach()
return perturbed_data
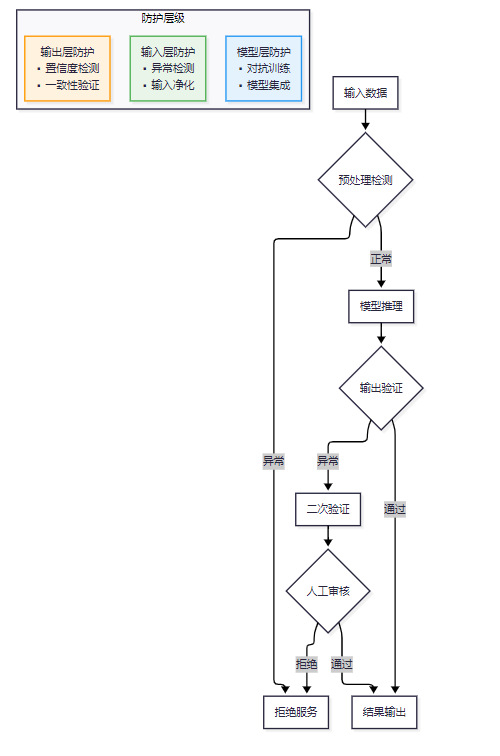
2.2 防护策略实现
针对对抗攻击,我们可以采用多层次的防护策略:

图2 智能体对抗攻击防护流程图
class AdversarialDefense:
"""对抗攻击防护系统"""
def __init__(self, model, defense_config):
self.model = model
self.config = defense_config
self.anomaly_detector = self._build_anomaly_detector()
def _build_anomaly_detector(self):
"""构建异常检测器"""
from sklearn.ensemble import IsolationForest
return IsolationForest(contamination=0.1, random_state=42)
def input_sanitization(self, input_data):
"""输入净化处理"""
# 去噪处理
denoised_data = self._denoise(input_data)
# 异常检测
anomaly_score = self.anomaly_detector.decision_function([input_data.flatten()])
if anomaly_score < self.config['anomaly_threshold']:
raise SecurityException("检测到潜在对抗样本")
return denoised_data
def adversarial_training(self, train_loader, epochs=10):
"""对抗训练增强模型鲁棒性"""
optimizer = torch.optim.Adam(self.model.parameters(), lr=0.001)
attack_generator = AdversarialAttackGenerator(self.model)
for epoch in range(epochs):
for batch_idx, (data, target) in enumerate(train_loader):
# 生成对抗样本
adv_data = attack_generator.fgsm_attack(data, target)
# 混合训练
mixed_data = torch.cat([data, adv_data], dim=0)
mixed_target = torch.cat([target, target], dim=0)
optimizer.zero_grad()
output = self.model(mixed_data)
loss = F.cross_entropy(output, mixed_target)
loss.backward()
optimizer.step()
def ensemble_prediction(self, input_data, models):
"""集成预测提高鲁棒性"""
predictions = []
confidences = []
for model in models:
with torch.no_grad():
output = model(input_data)
pred = F.softmax(output, dim=1)
predictions.append(pred)
confidences.append(torch.max(pred, dim=1)[0])
# 加权平均
weights = F.softmax(torch.stack(confidences), dim=0)
final_pred = sum(w * p for w, p in zip(weights, predictions))
return final_pred
class SecurityException(Exception):
"""安全异常类"""
pass
2.3 防护效果评估
建立量化的防护效果评估体系:
|
防护方法 |
准确性保持率 |
攻击成功率降低 |
计算开销增加 |
部署复杂度 |
综合评分 |
|
输入净化 |
95% |
60% |
15% |
低 |
8.2 |
|
对抗训练 |
92% |
80% |
200% |
中 |
7.8 |
|
模型集成 |
97% |
75% |
300% |
高 |
7.5 |
|
异常检测 |
98% |
70% |
25% |
中 |
8.5 |
表2 对抗攻击防护方法效果评估表
3. 隐私保护与数据安全
3.1 隐私威胁分析
智能体系统在处理用户数据时面临多种隐私威胁:
class PrivacyThreatAnalyzer:
"""隐私威胁分析器"""
def __init__(self):
self.threat_types = {
"membership_inference": "成员推理攻击",
"attribute_inference": "属性推理攻击",
"model_inversion": "模型逆向攻击",
"property_inference": "属性推理攻击"
}
def analyze_membership_inference_risk(self, model, train_data, test_data):
"""分析成员推理攻击风险"""
train_losses = []
test_losses = []
# 计算训练集和测试集的损失分布
for data, target in train_data:
with torch.no_grad():
output = model(data)
loss = F.cross_entropy(output, target, reduction='none')
train_losses.extend(loss.cpu().numpy())
for data, target in test_data:
with torch.no_grad():
output = model(data)
loss = F.cross_entropy(output, target, reduction='none')
test_losses.extend(loss.cpu().numpy())
# 计算可区分性
from scipy import stats
statistic, p_value = stats.ks_2samp(train_losses, test_losses)
risk_level = "高" if p_value < 0.01 else "中" if p_value < 0.05 else "低"
return {
"risk_level": risk_level,
"statistic": statistic,
"p_value": p_value,
"train_loss_mean": np.mean(train_losses),
"test_loss_mean": np.mean(test_losses)
}
3.2 差分隐私保护
差分隐私(Differential Privacy)是保护智能体系统隐私的重要技术:

图3 差分隐私保护机制架构图
import numpy as np
from scipy import stats
class DifferentialPrivacy:
"""差分隐私保护实现"""
def __init__(self, epsilon=1.0, delta=1e-5):
self.epsilon = epsilon # 隐私预算
self.delta = delta # 失败概率
self.privacy_budget_used = 0.0
def laplace_mechanism(self, true_answer, sensitivity):
"""拉普拉斯机制"""
if self.privacy_budget_used + self.epsilon > self.epsilon:
raise PrivacyBudgetExhaustedException("隐私预算已耗尽")
# 添加拉普拉斯噪声
scale = sensitivity / self.epsilon
noise = np.random.laplace(0, scale)
noisy_answer = true_answer + noise
self.privacy_budget_used += self.epsilon
return noisy_answer
def gaussian_mechanism(self, true_answer, sensitivity, delta=None):
"""高斯机制"""
if delta is None:
delta = self.delta
# 计算噪声标准差
sigma = np.sqrt(2 * np.log(1.25 / delta)) * sensitivity / self.epsilon
noise = np.random.normal(0, sigma)
noisy_answer = true_answer + noise
return noisy_answer
def exponential_mechanism(self, candidates, utility_func, sensitivity):
"""指数机制"""
utilities = [utility_func(candidate) for candidate in candidates]
# 计算选择概率
probabilities = []
for utility in utilities:
prob = np.exp(self.epsilon * utility / (2 * sensitivity))
probabilities.append(prob)
# 归一化
probabilities = np.array(probabilities)
probabilities = probabilities / np.sum(probabilities)
# 根据概率选择
selected_idx = np.random.choice(len(candidates), p=probabilities)
return candidates[selected_idx]
class PrivacyBudgetExhaustedException(Exception):
"""隐私预算耗尽异常"""
pass
3.3 联邦学习与隐私保护
联邦学习(Federated Learning)为智能体提供了分布式隐私保护训练方案:
class FederatedLearningAgent:
"""联邦学习智能体"""
def __init__(self, agent_id, local_model, privacy_config):
self.agent_id = agent_id
self.local_model = local_model
self.privacy_config = privacy_config
self.dp_mechanism = DifferentialPrivacy(
epsilon=privacy_config['epsilon'],
delta=privacy_config['delta']
)
def local_training(self, local_data, global_weights):
"""本地训练"""
# 加载全局权重
self.local_model.load_state_dict(global_weights)
optimizer = torch.optim.SGD(
self.local_model.parameters(),
lr=self.privacy_config['learning_rate']
)
# 本地训练
for epoch in range(self.privacy_config['local_epochs']):
for batch_data, batch_labels in local_data:
optimizer.zero_grad()
outputs = self.local_model(batch_data)
loss = F.cross_entropy(outputs, batch_labels)
loss.backward()
# 梯度裁剪
torch.nn.utils.clip_grad_norm_(
self.local_model.parameters(),
self.privacy_config['clip_norm']
)
optimizer.step()
return self._get_model_updates(global_weights)
def _get_model_updates(self, global_weights):
"""获取模型更新并添加差分隐私噪声"""
local_weights = self.local_model.state_dict()
updates = {}
for key in local_weights:
update = local_weights[key] - global_weights[key]
# 添加差分隐私噪声
if self.privacy_config['use_dp']:
sensitivity = self._compute_sensitivity(update)
noisy_update = self.dp_mechanism.gaussian_mechanism(
update.numpy(), sensitivity
)
updates[key] = torch.tensor(noisy_update)
else:
updates[key] = update
return updates
def _compute_sensitivity(self, tensor):
"""计算敏感度"""
return torch.norm(tensor, p=2).item()
4. AI伦理与责任边界
4.1 伦理框架构建
智能体系统的伦理框架需要考虑多个维度:

图4 AI伦理框架思维导图
4.2 伦理决策引擎
from enum import Enum
from dataclasses import dataclass
from typing import List, Dict, Any
class EthicalPrinciple(Enum):
"""伦理原则枚举"""
FAIRNESS = "公平性"
TRANSPARENCY = "透明性"
ACCOUNTABILITY = "问责制"
PRIVACY = "隐私保护"
AUTONOMY = "自主性"
BENEFICENCE = "有益性"
NON_MALEFICENCE = "无害性"
@dataclass
class EthicalDecision:
"""伦理决策结果"""
action: str
confidence: float
ethical_score: float
violated_principles: List[EthicalPrinciple]
justification: str
class EthicalDecisionEngine:
"""伦理决策引擎"""
def __init__(self, ethical_weights=None):
# 伦理原则权重
self.ethical_weights = ethical_weights or {
EthicalPrinciple.FAIRNESS: 0.2,
EthicalPrinciple.TRANSPARENCY: 0.15,
EthicalPrinciple.ACCOUNTABILITY: 0.15,
EthicalPrinciple.PRIVACY: 0.2,
EthicalPrinciple.AUTONOMY: 0.1,
EthicalPrinciple.BENEFICENCE: 0.1,
EthicalPrinciple.NON_MALEFICENCE: 0.1
}
def evaluate_action(self, action_context: Dict[str, Any]) -> EthicalDecision:
"""评估行动的伦理性"""
scores = {}
violated_principles = []
# 评估各个伦理原则
for principle in EthicalPrinciple:
score = self._evaluate_principle(principle, action_context)
scores[principle] = score
if score < 0.5: # 阈值可配置
violated_principles.append(principle)
# 计算综合伦理得分
ethical_score = sum(
scores[principle] * self.ethical_weights[principle]
for principle in EthicalPrinciple
)
# 生成决策
action_allowed = ethical_score >= 0.6 and len(violated_principles) == 0
return EthicalDecision(
action="允许" if action_allowed else "拒绝",
confidence=min(ethical_score, 1.0),
ethical_score=ethical_score,
violated_principles=violated_principles,
justification=self._generate_justification(scores, violated_principles)
)
def _evaluate_principle(self, principle: EthicalPrinciple, context: Dict[str, Any]) -> float:
"""评估特定伦理原则"""
if principle == EthicalPrinciple.FAIRNESS:
return self._evaluate_fairness(context)
elif principle == EthicalPrinciple.PRIVACY:
return self._evaluate_privacy(context)
elif principle == EthicalPrinciple.TRANSPARENCY:
return self._evaluate_transparency(context)
# ... 其他原则的评估逻辑
return 0.5 # 默认中性评分
def _evaluate_fairness(self, context: Dict[str, Any]) -> float:
"""评估公平性"""
# 检查是否存在歧视性特征
protected_attributes = context.get('protected_attributes', [])
if any(attr in context.get('decision_features', []) for attr in protected_attributes):
return 0.2
# 检查结果分布的公平性
outcome_distribution = context.get('outcome_distribution', {})
if outcome_distribution:
fairness_metrics = self._compute_fairness_metrics(outcome_distribution)
return min(fairness_metrics.values())
return 0.8
def _evaluate_privacy(self, context: Dict[str, Any]) -> float:
"""评估隐私保护"""
privacy_score = 1.0
# 检查数据最小化原则
if context.get('data_minimization', False):
privacy_score *= 0.9
# 检查同意机制
if not context.get('user_consent', False):
privacy_score *= 0.5
# 检查数据匿名化
if not context.get('data_anonymized', False):
privacy_score *= 0.7
return privacy_score
def _generate_justification(self, scores: Dict[EthicalPrinciple, float],
violated_principles: List[EthicalPrinciple]) -> str:
"""生成伦理决策理由"""
if not violated_principles:
return "所有伦理原则均得到满足,决策符合伦理标准。"
violations = [principle.value for principle in violated_principles]
return f"违反了以下伦理原则:{', '.join(violations)},需要进一步审查。"
4.3 责任边界划分
智能体系统的责任边界需要明确划分:
|
责任主体 |
责任范围 |
具体职责 |
问责机制 |
|
开发者 |
系统设计与实现 |
算法公平性、安全性测试、文档完整性 |
技术审查、代码审计 |
|
部署方 |
系统配置与维护 |
参数调优、监控预警、事故响应 |
运维日志、性能报告 |
|
使用者 |
合理使用 |
遵循使用条款、提供准确输入、及时反馈 |
使用记录、行为审计 |
|
监管方 |
合规监督 |
制定标准、执行检查、处罚违规 |
定期审查、公开报告 |
表3 智能体系统责任边界划分表
"随着AI系统变得越来越自主,我们需要重新思考责任和问责的概念。技术的进步不应该成为逃避道德责任的借口。" —— Cathy O'Neil
4.4 伦理合规检查
class EthicalComplianceChecker:
"""伦理合规检查器"""
def __init__(self, compliance_standards):
self.standards = compliance_standards
self.violation_log = []
def check_gdpr_compliance(self, data_processing_context):
"""检查GDPR合规性"""
violations = []
# 检查数据处理的合法基础
if not data_processing_context.get('legal_basis'):
violations.append("缺少数据处理的合法基础")
# 检查数据主体权利
if not data_processing_context.get('data_subject_rights'):
violations.append("未保障数据主体权利")
# 检查数据保护影响评估
if data_processing_context.get('high_risk') and not data_processing_context.get('dpia_conducted'):
violations.append("高风险处理未进行数据保护影响评估")
return violations
def generate_compliance_report(self, system_context):
"""生成合规报告"""
report = {
'timestamp': time.time(),
'system_id': system_context.get('system_id'),
'compliance_status': 'COMPLIANT',
'violations': [],
'recommendations': []
}
# 检查各项合规要求
gdpr_violations = self.check_gdpr_compliance(system_context)
if gdpr_violations:
report['violations'].extend(gdpr_violations)
report['compliance_status'] = 'NON_COMPLIANT'
# 生成改进建议
if report['violations']:
report['recommendations'] = self.generate_recommendations(report['violations'])
return report
class EthicalAuditTrail:
"""伦理审计跟踪"""
def __init__(self):
self.audit_log = []
self.decision_history = []
def log_ethical_decision(self, decision_context, decision_result):
"""记录伦理决策"""
audit_entry = {
'timestamp': time.time(),
'decision_id': self.generate_decision_id(),
'context': decision_context,
'result': decision_result,
'ethical_principles_applied': decision_result.violated_principles,
'justification': decision_result.justification
}
self.audit_log.append(audit_entry)
self.decision_history.append(decision_result)
def generate_audit_report(self, time_range=None):
"""生成审计报告"""
if time_range:
filtered_log = [
entry for entry in self.audit_log
if time_range[0] <= entry['timestamp'] <= time_range[1]
]
else:
filtered_log = self.audit_log
# 统计分析
total_decisions = len(filtered_log)
ethical_violations = sum(
1 for entry in filtered_log
if entry['result'].violated_principles
)
violation_rate = ethical_violations / total_decisions if total_decisions > 0 else 0
return {
'total_decisions': total_decisions,
'ethical_violations': ethical_violations,
'violation_rate': violation_rate,
'detailed_log': filtered_log,
'trend_analysis': self.analyze_trends(filtered_log)
}
5. 实践案例与应用场景
5.1 金融智能体安全案例
在金融领域,智能体系统面临着严格的安全和合规要求:
class FinancialAgentSecurityFramework:
"""金融智能体安全框架"""
def __init__(self):
self.risk_monitor = RiskMonitor()
self.compliance_checker = EthicalComplianceChecker({
'financial_regulations': ['SOX', 'GDPR', 'PCI-DSS'],
'risk_thresholds': {'high': 0.8, 'medium': 0.5, 'low': 0.2}
})
self.audit_trail = EthicalAuditTrail()
def process_trading_decision(self, market_data, trading_strategy):
"""处理交易决策"""
# 风险评估
risk_assessment = self.risk_monitor.assess_trading_risk(
market_data, trading_strategy
)
# 合规检查
compliance_result = self.compliance_checker.check_trading_compliance(
trading_strategy, risk_assessment
)
# 伦理决策
ethical_decision = self.evaluate_trading_ethics(
trading_strategy, market_data
)
# 记录审计跟踪
self.audit_trail.log_ethical_decision(
{
'type': 'trading_decision',
'strategy': trading_strategy,
'risk_level': risk_assessment['risk_level']
},
ethical_decision
)
return {
'decision': ethical_decision.action,
'risk_assessment': risk_assessment,
'compliance_status': compliance_result,
'justification': ethical_decision.justification
}
def evaluate_trading_ethics(self, strategy, market_data):
"""评估交易伦理"""
context = {
'market_manipulation_risk': self.check_market_manipulation(strategy),
'insider_trading_risk': self.check_insider_trading(market_data),
'fairness_impact': self.assess_fairness_impact(strategy),
'systemic_risk': self.assess_systemic_risk(strategy)
}
ethical_engine = EthicalDecisionEngine()
return ethical_engine.evaluate_action(context)
5.2 医疗智能体隐私保护
医疗领域的智能体系统需要特别关注患者隐私保护:

图5 医疗智能体隐私保护架构图
class MedicalAgentPrivacyFramework:
"""医疗智能体隐私保护框架"""
def __init__(self):
self.encryption_manager = HomomorphicEncryption()
self.dp_mechanism = DifferentialPrivacy(epsilon=0.1, delta=1e-6)
self.federated_learning = FederatedLearningAgent(
'medical_agent',
privacy_config={'use_dp': True, 'epsilon': 0.1}
)
def process_patient_data(self, patient_data, consent_status):
"""处理患者数据"""
# 检查患者同意状态
if not self.verify_patient_consent(consent_status):
raise PrivacyViolationException("患者未授权数据使用")
# 数据脱敏
anonymized_data = self.anonymize_patient_data(patient_data)
# 差分隐私处理
private_data = self.apply_differential_privacy(anonymized_data)
# 同态加密
encrypted_data = self.encryption_manager.encrypt(private_data)
return encrypted_data
def anonymize_patient_data(self, patient_data):
"""患者数据匿名化"""
anonymized = patient_data.copy()
# 移除直接标识符
direct_identifiers = ['name', 'ssn', 'phone', 'email', 'address']
for identifier in direct_identifiers:
if identifier in anonymized:
del anonymized[identifier]
# 泛化准标识符
if 'age' in anonymized:
anonymized['age_group'] = self.generalize_age(anonymized['age'])
del anonymized['age']
if 'zipcode' in anonymized:
anonymized['region'] = anonymized['zipcode'][:3] + 'XX'
del anonymized['zipcode']
return anonymized
def verify_patient_consent(self, consent_status):
"""验证患者同意状态"""
required_consents = [
'data_processing',
'ai_analysis',
'research_participation'
]
return all(
consent_status.get(consent, False)
for consent in required_consents
)
class PrivacyViolationException(Exception):
"""隐私违规异常"""
pass
5.3 自动驾驶智能体安全
自动驾驶系统的安全性直接关系到人身安全:
|
安全层级 |
威胁类型 |
防护措施 |
检测方法 |
响应策略 |
|
感知层 |
传感器欺骗 |
多传感器融合 |
异常检测算法 |
降级驾驶模式 |
|
决策层 |
对抗攻击 |
鲁棒性训练 |
置信度监控 |
人工接管 |
|
执行层 |
控制劫持 |
安全控制器 |
行为监控 |
紧急制动 |
|
通信层 |
网络攻击 |
加密通信 |
入侵检测 |
隔离防护 |
表4 自动驾驶智能体安全防护体系
class AutonomousVehicleSecurityAgent:
"""自动驾驶安全智能体"""
def __init__(self):
self.sensor_fusion = MultiSensorFusion()
self.anomaly_detector = AnomalyDetector()
self.safety_controller = SafetyController()
self.ethical_decision_engine = EthicalDecisionEngine({
EthicalPrinciple.NON_MALEFICENCE: 0.4, # 无害原则权重最高
EthicalPrinciple.FAIRNESS: 0.2,
EthicalPrinciple.TRANSPARENCY: 0.2,
EthicalPrinciple.AUTONOMY: 0.2
})
def make_driving_decision(self, sensor_data, traffic_context):
"""做出驾驶决策"""
# 传感器数据融合
fused_perception = self.sensor_fusion.fuse_sensor_data(sensor_data)
# 异常检测
anomaly_score = self.anomaly_detector.detect_anomaly(fused_perception)
if anomaly_score > 0.8: # 高异常分数
return self.emergency_response("传感器异常检测")
# 生成候选动作
candidate_actions = self.generate_candidate_actions(
fused_perception, traffic_context
)
# 伦理评估
ethical_evaluations = []
for action in candidate_actions:
ethical_context = self.build_ethical_context(action, traffic_context)
evaluation = self.ethical_decision_engine.evaluate_action(ethical_context)
ethical_evaluations.append((action, evaluation))
# 选择最佳动作
best_action = self.select_best_action(ethical_evaluations)
# 安全验证
if not self.safety_controller.verify_action_safety(best_action):
return self.emergency_response("安全验证失败")
return best_action
def build_ethical_context(self, action, traffic_context):
"""构建伦理决策上下文"""
return {
'action_type': action.type,
'risk_to_passengers': self.assess_passenger_risk(action),
'risk_to_pedestrians': self.assess_pedestrian_risk(action, traffic_context),
'risk_to_other_vehicles': self.assess_vehicle_risk(action, traffic_context),
'traffic_law_compliance': self.check_traffic_law_compliance(action),
'environmental_impact': self.assess_environmental_impact(action)
}
def emergency_response(self, reason):
"""紧急响应"""
return {
'action': 'EMERGENCY_STOP',
'reason': reason,
'human_takeover_required': True,
'safety_systems_activated': True
}
6. 未来发展趋势与挑战
6.1 技术发展趋势
智能体安全与可信AI领域的未来发展趋势:
timeline title 智能体安全技术发展时间线 2024 : 基础防护机制 : 对抗训练普及 : 差分隐私应用 2025 : 联邦学习成熟 : 同态加密实用化 : 零知识证明集成 2026 : 量子安全算法 : 自适应防护系统 : 跨域安全协议 2027 : 认知安全框架 : 生物特征认证 : 区块链信任机制 2028 : 自主安全智能体 : 预测性防护 : 全栈安全解决方案
图6 智能体安全技术发展时间线
6.2 挑战与机遇分析
|
挑战领域 |
具体挑战 |
技术机遇 |
解决方案 |
预期时间 |
|
算法安全 |
对抗攻击进化 |
自适应防护 |
动态防护机制 |
2-3年 |
|
隐私保护 |
计算效率低 |
硬件加速 |
专用芯片设计 |
3-5年 |
|
伦理合规 |
标准不统一 |
国际合作 |
全球伦理框架 |
5-10年 |
|
责任归属 |
法律空白 |
立法推进 |
智能体法律体系 |
10年以上 |
表5 智能体安全挑战与机遇分析表
6.3 研究方向建议
class FutureResearchDirections:
"""未来研究方向"""
def __init__(self):
self.research_areas = {
'quantum_safe_ai': {
'description': '量子安全AI',
'priority': 'high',
'timeline': '3-5年',
'key_technologies': ['量子密码学', '后量子算法', '量子机器学习']
},
'explainable_security': {
'description': '可解释安全',
'priority': 'high',
'timeline': '2-3年',
'key_technologies': ['因果推理', '注意力机制', '决策树可视化']
},
'adaptive_defense': {
'description': '自适应防护',
'priority': 'medium',
'timeline': '3-4年',
'key_technologies': ['强化学习', '元学习', '在线学习']
},
'privacy_preserving_ml': {
'description': '隐私保护机器学习',
'priority': 'high',
'timeline': '2-4年',
'key_technologies': ['联邦学习', '同态加密', '安全多方计算']
}
}
def prioritize_research(self, available_resources):
"""研究优先级排序"""
priorities = []
for area, details in self.research_areas.items():
impact_score = self.calculate_impact_score(details)
feasibility_score = self.calculate_feasibility_score(
details, available_resources
)
overall_score = 0.6 * impact_score + 0.4 * feasibility_score
priorities.append({
'area': area,
'score': overall_score,
'details': details
})
return sorted(priorities, key=lambda x: x['score'], reverse=True)
"未来的AI系统不仅要智能,更要可信。安全性和可信度将成为AI技术发展的核心驱动力。" —— Yoshua Bengio
7. 最佳实践与建议
7.1 开发阶段最佳实践
class SecurityBestPractices:
"""安全最佳实践指南"""
@staticmethod
def secure_development_lifecycle():
"""安全开发生命周期"""
return {
'requirements_phase': [
'进行威胁建模',
'定义安全需求',
'制定隐私策略'
],
'design_phase': [
'采用安全设计原则',
'实施防御深度策略',
'设计伦理决策框架'
],
'implementation_phase': [
'使用安全编码规范',
'实施输入验证',
'添加安全日志记录'
],
'testing_phase': [
'进行安全测试',
'执行对抗攻击测试',
'验证隐私保护机制'
],
'deployment_phase': [
'配置安全监控',
'建立事件响应机制',
'实施持续合规检查'
]
}
@staticmethod
def security_checklist():
"""安全检查清单"""
return {
'输入安全': [
'✓ 实施输入验证和净化',
'✓ 防范注入攻击',
'✓ 限制输入大小和格式'
],
'模型安全': [
'✓ 进行对抗训练',
'✓ 实施模型水印',
'✓ 监控模型性能退化'
],
'数据安全': [
'✓ 加密敏感数据',
'✓ 实施访问控制',
'✓ 定期数据审计'
],
'通信安全': [
'✓ 使用TLS/SSL加密',
'✓ 实施身份认证',
'✓ 防范中间人攻击'
],
'运行时安全': [
'✓ 实时威胁检测',
'✓ 异常行为监控',
'✓ 自动事件响应'
]
}
7.2 部署与运维建议
flowchart LR A[安全部署] --> B[持续监控] B --> C[威胁检测] C --> D[事件响应] D --> E[系统恢复] E --> F[经验总结] F --> A subgraph "监控指标" G[性能指标] H[安全指标] I[合规指标] end subgraph "响应策略" J[自动响应] K[人工干预] L[系统隔离] end B --> G B --> H B --> I D --> J D --> K D --> L style A fill:#e8f5e8,stroke:#4caf50 style D fill:#ffebee,stroke:#f44336 style F fill:#e3f2fd,stroke:#2196f3
图7 智能体安全运维流程图
总结
作为一名长期专注于AI安全领域的技术博主"摘星",通过本文的深入探讨,我深刻认识到智能体安全与可信AI已经成为当前人工智能发展中最为关键和紧迫的议题之一。从威胁分析到防护策略,从隐私保护到伦理考量,每一个环节都体现了技术发展与社会责任的深度融合。在技术层面,我们看到了对抗攻击手段的不断演进和防护技术的持续创新,差分隐私、联邦学习、同态加密等技术为智能体系统提供了强有力的隐私保护能力。在伦理层面,我们见证了从单纯的技术考量向多维度伦理框架的转变,公平性、透明性、问责制等原则正在成为智能体系统设计的基本要求。通过金融、医疗、自动驾驶等实际应用案例的分析,我们可以清晰地看到不同领域对智能体安全的特殊需求和挑战。未来,随着量子计算、边缘计算等新技术的发展,智能体安全将面临更多新的挑战和机遇。我们需要在技术创新的同时,始终坚持以人为本的价值导向,确保AI技术的发展能够真正造福人类社会。作为技术从业者,我们有责任在推动技术进步的同时,积极参与相关标准和规范的制定,为构建一个安全、可信、负责任的AI生态系统贡献自己的力量。只有这样,我们才能真正实现AI技术的可持续发展,让智能体系统在为人类服务的道路上走得更远、更稳。
- 点赞
- 收藏
- 关注作者
评论(0)