多智能体系统设计:协作、竞争与涌现行为

多智能体系统设计:协作、竞争与涌现行为
🌟 Hello,我是摘星!
🌈 在彩虹般绚烂的技术栈中,我是那个永不停歇的色彩收集者。
🦋 每一个优化都是我培育的花朵,每一个特性都是我放飞的蝴蝶。
🔬 每一次代码审查都是我的显微镜观察,每一次重构都是我的化学实验。
🎵 在编程的交响乐中,我既是指挥家也是演奏者。让我们一起,在技术的音乐厅里,奏响属于程序员的华美乐章。
摘要
作为一名长期专注于分布式系统和人工智能领域的技术博主,我深深被多智能体系统(Multi-Agent Systems, MAS)的复杂性和优雅性所吸引。在过去几年的研究和实践中,我见证了多智能体系统从理论概念逐步走向实际应用的转变过程。多智能体系统不仅仅是简单的分布式计算模型,它更像是一个微观社会,其中每个智能体都具有自主性、反应性和社会性。这些智能体通过复杂的交互模式,展现出了令人惊叹的集体智能现象。从最初的简单协作模式,到复杂的竞争博弈,再到最终涌现出的群体智慧,多智能体系统为我们提供了一个全新的视角来理解和设计复杂系统。在本文中,我将从架构设计原则出发,深入探讨通信协议的设计要点,分析冲突解决机制的实现策略,并重点阐述集体智能涌现现象的内在机理。通过理论分析与实践案例相结合的方式,我希望能够为读者提供一个全面而深入的多智能体系统设计指南,帮助大家在这个充满挑战和机遇的领域中找到属于自己的技术路径。
1. 多智能体架构设计原则
1.1 核心设计理念
多智能体系统的架构设计需要遵循几个核心原则,这些原则确保系统的可扩展性、鲁棒性和效率。
class Agent:
"""基础智能体类定义"""
def __init__(self, agent_id, capabilities, goals):
self.agent_id = agent_id
self.capabilities = capabilities # 智能体能力集合
self.goals = goals # 目标集合
self.knowledge_base = {} # 知识库
self.communication_module = CommunicationModule()
self.decision_engine = DecisionEngine()
def perceive(self, environment):
"""感知环境状态"""
return environment.get_state(self.agent_id)
def decide(self, perception):
"""基于感知信息做出决策"""
return self.decision_engine.process(perception, self.goals)
def act(self, action, environment):
"""执行动作"""
return environment.execute_action(self.agent_id, action)
1.2 分层架构模式
多智能体系统通常采用分层架构来管理复杂性:

图1 多智能体系统分层架构图
1.3 架构设计对比
|
架构模式 |
优势 |
劣势 |
适用场景 |
|
集中式架构 |
控制简单,一致性强 |
单点故障,扩展性差 |
小规模系统 |
|
分布式架构 |
高可用性,可扩展 |
协调复杂,一致性难保证 |
大规模系统 |
|
混合式架构 |
平衡性能与复杂度 |
设计复杂 |
中等规模系统 |
|
层次化架构 |
职责清晰,易维护 |
通信开销大 |
复杂业务系统 |
1.4 自主性与社会性平衡
class AutonomousAgent(Agent):
"""自主智能体实现"""
def __init__(self, agent_id, autonomy_level=0.8):
super().__init__(agent_id, [], [])
self.autonomy_level = autonomy_level # 自主性程度 [0,1]
self.social_connections = {} # 社会连接
def make_decision(self, local_info, social_info):
"""平衡自主决策与社会影响"""
local_weight = self.autonomy_level
social_weight = 1 - self.autonomy_level
local_decision = self.local_decision_making(local_info)
social_decision = self.social_decision_making(social_info)
# 加权融合决策
final_decision = (local_weight * local_decision +
social_weight * social_decision)
return final_decision
"在多智能体系统中,每个智能体都是一个独立的决策实体,但它们的行为会受到其他智能体的影响。这种自主性与社会性的平衡是系统设计的关键。" —— Stuart Russell
2. 通信协议与消息传递
2.1 通信协议设计
多智能体系统中的通信协议需要支持异步、可靠的消息传递机制:
from enum import Enum
import asyncio
import json
class MessageType(Enum):
"""消息类型枚举"""
REQUEST = "request"
RESPONSE = "response"
BROADCAST = "broadcast"
NEGOTIATION = "negotiation"
COORDINATION = "coordination"
class Message:
"""消息类定义"""
def __init__(self, sender_id, receiver_id, msg_type, content, priority=1):
self.sender_id = sender_id
self.receiver_id = receiver_id
self.msg_type = msg_type
self.content = content
self.priority = priority
self.timestamp = time.time()
self.message_id = self.generate_id()
def to_json(self):
"""序列化为JSON格式"""
return json.dumps({
'sender_id': self.sender_id,
'receiver_id': self.receiver_id,
'msg_type': self.msg_type.value,
'content': self.content,
'priority': self.priority,
'timestamp': self.timestamp,
'message_id': self.message_id
})
2.2 消息传递模式

图2 多智能体通信模式图
2.3 异步通信实现
class CommunicationManager:
"""通信管理器"""
def __init__(self):
self.message_queue = asyncio.Queue()
self.subscribers = {} # 订阅者字典
self.message_handlers = {}
async def send_message(self, message):
"""发送消息"""
await self.message_queue.put(message)
async def broadcast_message(self, sender_id, content, msg_type):
"""广播消息"""
for agent_id in self.subscribers.keys():
if agent_id != sender_id:
message = Message(sender_id, agent_id, msg_type, content)
await self.send_message(message)
async def process_messages(self):
"""处理消息队列"""
while True:
try:
message = await asyncio.wait_for(
self.message_queue.get(), timeout=1.0
)
await self.handle_message(message)
except asyncio.TimeoutError:
continue
async def handle_message(self, message):
"""处理单个消息"""
handler = self.message_handlers.get(message.receiver_id)
if handler:
await handler(message)
2.4 通信协议性能对比
|
协议类型 |
延迟 |
吞吐量 |
可靠性 |
复杂度 |
适用场景 |
|
同步通信 |
低 |
中 |
高 |
低 |
实时系统 |
|
异步通信 |
中 |
高 |
中 |
中 |
高并发系统 |
|
消息队列 |
中 |
高 |
高 |
高 |
分布式系统 |
|
发布订阅 |
高 |
很高 |
中 |
高 |
事件驱动系统 |
3. 冲突解决与共识机制
3.1 冲突检测机制
在多智能体系统中,冲突是不可避免的。有效的冲突检测是解决冲突的前提:
class ConflictDetector:
"""冲突检测器"""
def __init__(self):
self.resource_allocation = {} # 资源分配表
self.goal_conflicts = {} # 目标冲突记录
def detect_resource_conflict(self, agent_requests):
"""检测资源冲突"""
conflicts = []
resource_map = {}
for agent_id, resources in agent_requests.items():
for resource in resources:
if resource in resource_map:
# 发现冲突
conflicts.append({
'type': 'resource_conflict',
'resource': resource,
'agents': [resource_map[resource], agent_id]
})
else:
resource_map[resource] = agent_id
return conflicts
def detect_goal_conflict(self, agent_goals):
"""检测目标冲突"""
conflicts = []
for i, (agent1, goals1) in enumerate(agent_goals.items()):
for j, (agent2, goals2) in enumerate(agent_goals.items()):
if i < j: # 避免重复检测
conflict_score = self.calculate_goal_conflict(goals1, goals2)
if conflict_score > 0.5: # 冲突阈值
conflicts.append({
'type': 'goal_conflict',
'agents': [agent1, agent2],
'score': conflict_score
})
return conflicts
3.2 共识算法实现
class ConsensusManager:
"""共识管理器"""
def __init__(self, agents):
self.agents = agents
self.consensus_threshold = 0.67 # 共识阈值
async def reach_consensus(self, proposal):
"""达成共识"""
votes = await self.collect_votes(proposal)
return self.evaluate_consensus(votes)
async def collect_votes(self, proposal):
"""收集投票"""
votes = {}
tasks = []
for agent in self.agents:
task = asyncio.create_task(agent.vote(proposal))
tasks.append((agent.agent_id, task))
for agent_id, task in tasks:
try:
vote = await asyncio.wait_for(task, timeout=5.0)
votes[agent_id] = vote
except asyncio.TimeoutError:
votes[agent_id] = 'abstain' # 超时视为弃权
return votes
def evaluate_consensus(self, votes):
"""评估共识结果"""
total_votes = len(votes)
agree_votes = sum(1 for vote in votes.values() if vote == 'agree')
consensus_ratio = agree_votes / total_votes
return {
'reached': consensus_ratio >= self.consensus_threshold,
'ratio': consensus_ratio,
'votes': votes
}
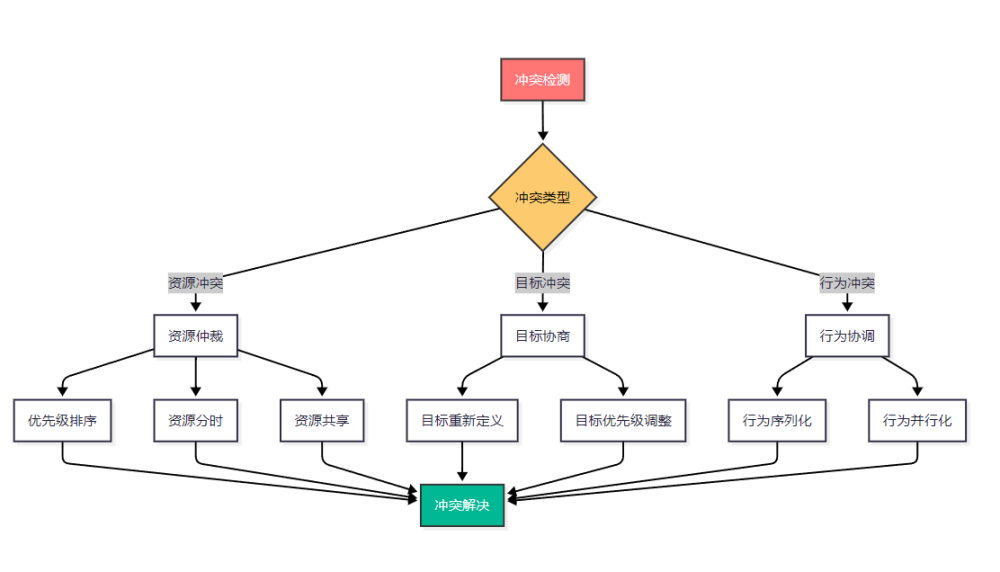
3.3 冲突解决策略

图3 冲突解决流程图
3.4 拜占庭容错机制
class ByzantineFaultTolerantConsensus:
"""拜占庭容错共识"""
def __init__(self, agents, fault_tolerance=1):
self.agents = agents
self.fault_tolerance = fault_tolerance
self.min_agents = 3 * fault_tolerance + 1
async def pbft_consensus(self, proposal):
"""实用拜占庭容错算法"""
if len(self.agents) < self.min_agents:
raise ValueError("智能体数量不足以支持拜占庭容错")
# 阶段1:预准备
pre_prepare_votes = await self.pre_prepare_phase(proposal)
# 阶段2:准备
prepare_votes = await self.prepare_phase(proposal, pre_prepare_votes)
# 阶段3:提交
commit_votes = await self.commit_phase(proposal, prepare_votes)
return self.evaluate_pbft_result(commit_votes)
async def pre_prepare_phase(self, proposal):
"""预准备阶段"""
# 主节点广播预准备消息
primary = self.select_primary()
return await primary.broadcast_pre_prepare(proposal)
4. 集体智能的涌现现象
4.1 涌现行为的理论基础
集体智能的涌现是多智能体系统最令人着迷的现象之一。它展示了简单个体如何通过交互产生复杂的群体行为:
class EmergentBehaviorAnalyzer:
"""涌现行为分析器"""
def __init__(self):
self.behavior_patterns = {}
self.complexity_metrics = {}
def analyze_emergence(self, agent_states, time_series):
"""分析涌现现象"""
# 计算系统复杂度
system_complexity = self.calculate_system_complexity(agent_states)
# 检测模式形成
patterns = self.detect_patterns(time_series)
# 评估涌现强度
emergence_strength = self.measure_emergence_strength(
agent_states, patterns
)
return {
'complexity': system_complexity,
'patterns': patterns,
'emergence_strength': emergence_strength
}
def calculate_system_complexity(self, agent_states):
"""计算系统复杂度"""
# 使用信息熵衡量复杂度
import numpy as np
from scipy.stats import entropy
state_distribution = self.get_state_distribution(agent_states)
return entropy(state_distribution)
def detect_patterns(self, time_series):
"""检测行为模式"""
patterns = []
# 使用滑动窗口检测周期性模式
window_size = 10
for i in range(len(time_series) - window_size):
window = time_series[i:i+window_size]
pattern_strength = self.calculate_pattern_strength(window)
if pattern_strength > 0.8: # 模式阈值
patterns.append({
'start_time': i,
'pattern': window,
'strength': pattern_strength
})
return patterns
4.2 群体智能算法
class SwarmIntelligence:
"""群体智能算法实现"""
def __init__(self, swarm_size=50):
self.swarm_size = swarm_size
self.particles = []
self.global_best = None
def particle_swarm_optimization(self, objective_function, dimensions):
"""粒子群优化算法"""
# 初始化粒子群
self.initialize_swarm(dimensions)
for iteration in range(1000): # 最大迭代次数
for particle in self.particles:
# 更新粒子位置和速度
self.update_particle(particle, objective_function)
# 更新全局最优解
self.update_global_best(objective_function)
# 检查收敛条件
if self.check_convergence():
break
return self.global_best
def ant_colony_optimization(self, graph, start, end):
"""蚁群优化算法"""
pheromone_matrix = self.initialize_pheromone(graph)
best_path = None
best_distance = float('inf')
for iteration in range(100):
paths = []
# 每只蚂蚁寻找路径
for ant in range(self.swarm_size):
path = self.find_path(graph, pheromone_matrix, start, end)
paths.append(path)
# 更新最优路径
distance = self.calculate_path_distance(path, graph)
if distance < best_distance:
best_distance = distance
best_path = path
# 更新信息素
self.update_pheromone(pheromone_matrix, paths, graph)
return best_path, best_distance
4.3 涌现行为可视化

图4 集体智能涌现机制图
4.4 涌现行为评估指标
|
评估维度 |
指标名称 |
计算方法 |
正常范围 |
说明 |
|
复杂度 |
信息熵 |
H = -Σp(x)log(p(x)) |
0-10 |
系统状态分布的不确定性 |
|
协调性 |
同步指数 |
S = 1/N Σcos(θᵢ-θⱼ) |
0-1 |
智能体行为的同步程度 |
|
适应性 |
学习率 |
L = Δperformance/Δtime |
0-1 |
系统性能改进速度 |
|
鲁棒性 |
容错能力 |
R = 1 - failure_rate |
0-1 |
系统对故障的抵抗能力 |
|
效率 |
资源利用率 |
E = used_resources/total_resources |
0-1 |
资源使用效率 |
4.5 实际应用案例
class TrafficOptimizationSystem:
"""交通优化系统案例"""
def __init__(self, intersection_count):
self.intersections = [TrafficLight(i) for i in range(intersection_count)]
self.vehicles = []
self.optimization_algorithm = SwarmIntelligence()
def optimize_traffic_flow(self):
"""优化交通流量"""
# 收集交通数据
traffic_data = self.collect_traffic_data()
# 使用群体智能优化信号灯时序
optimal_timing = self.optimization_algorithm.particle_swarm_optimization(
self.traffic_flow_objective, len(self.intersections)
)
# 应用优化结果
self.apply_timing_optimization(optimal_timing)
return self.evaluate_performance()
def traffic_flow_objective(self, timing_parameters):
"""交通流量目标函数"""
# 模拟交通流量
total_wait_time = 0
total_throughput = 0
for i, intersection in enumerate(self.intersections):
intersection.set_timing(timing_parameters[i])
wait_time, throughput = intersection.simulate_traffic()
total_wait_time += wait_time
total_throughput += throughput
# 目标:最小化等待时间,最大化通行量
return total_wait_time / total_throughput
"涌现是复杂系统的核心特征,它告诉我们整体可以大于部分之和。在多智能体系统中,这种现象尤为明显。" —— John Holland
5. 系统性能评估与优化
5.1 性能评估框架
class PerformanceEvaluator:
"""性能评估器"""
def __init__(self):
self.metrics = {
'response_time': [],
'throughput': [],
'accuracy': [],
'resource_utilization': [],
'scalability': []
}
def comprehensive_evaluation(self, system, test_scenarios):
"""综合性能评估"""
results = {}
for scenario in test_scenarios:
scenario_results = self.evaluate_scenario(system, scenario)
results[scenario.name] = scenario_results
# 计算综合评分
overall_score = self.calculate_overall_score(results)
return {
'detailed_results': results,
'overall_score': overall_score,
'recommendations': self.generate_recommendations(results)
}
def evaluate_scenario(self, system, scenario):
"""评估单个场景"""
start_time = time.time()
# 执行测试场景
system_response = system.execute_scenario(scenario)
end_time = time.time()
response_time = end_time - start_time
# 计算各项指标
accuracy = self.calculate_accuracy(scenario.expected, system_response)
throughput = scenario.request_count / response_time
resource_usage = system.get_resource_usage()
return {
'response_time': response_time,
'accuracy': accuracy,
'throughput': throughput,
'resource_usage': resource_usage
}
5.2 性能优化策略

图5 性能优化策略分布图
总结
经过深入的理论分析和实践探索,我对多智能体系统设计有了更加全面和深刻的认识。多智能体系统不仅是一个技术概念,更是一种全新的思维方式,它教会我们如何在复杂性中寻找秩序,在混沌中发现规律。从架构设计的基本原则到通信协议的精妙设计,从冲突解决的智慧策略到集体智能的神奇涌现,每一个环节都体现了系统工程的艺术性和科学性。在实际项目中,我深刻体会到多智能体系统设计的挑战性:如何平衡个体自主性与集体协调性,如何在保证系统性能的同时维持良好的可扩展性,如何在复杂的交互中实现有效的冲突解决机制。这些问题没有标准答案,需要我们根据具体应用场景进行权衡和优化。同时,我也看到了多智能体系统巨大的应用潜力:从智能交通系统到分布式计算,从金融风险管理到社交网络分析,多智能体系统正在改变我们解决复杂问题的方式。未来,随着人工智能技术的不断发展,多智能体系统必将在更多领域发挥重要作用。作为技术从业者,我们需要持续学习和实践,不断提升自己的系统设计能力,为构建更加智能、高效、可靠的多智能体系统贡献自己的力量。
🌈 我是摘星!如果这篇文章在你的技术成长路上留下了印记:
👁️ 【关注】与我一起探索技术的无限可能,见证每一次突破
👍 【点赞】为优质技术内容点亮明灯,传递知识的力量
🔖 【收藏】将精华内容珍藏,随时回顾技术要点
💬 【评论】分享你的独特见解,让思维碰撞出智慧火花
🗳️ 【投票】用你的选择为技术社区贡献一份力量
技术路漫漫,让我们携手前行,在代码的世界里摘取属于程序员的那片星辰大海!
- 点赞
- 收藏
- 关注作者
评论(0)