文献解读-The chromosome-scale genome of the raccoon dog: Insights in

关键词:全基因组分析;变异检测;生信分析;
文献介绍
- 标题(英文):The chromosome-scale genome of the raccoon dog: Insights into its evolutionary characteristics
- 标题(中文):貉染色体级基因组:洞察其进化特征
- 发表期刊:iScience
- 作者单位:东北林业大学
- 发表年份:2022
- 文章地址:https://doi.org/10.1016/j.isci.2022.105117

貉作为一种中型犬科动物,原生分布于东亚地区。在过去百年中,貉的分布范围持续扩大,目前覆盖欧亚大陆的大部分地区,使貉成为欧洲的入侵物种,对当地生态系统和公共健康构成重大威胁。貉独特的生物学特征使其具有较强的环境适应能力。同时,貉作为多种病原体的储存宿主,对公共健康构成潜在威胁。然而,这些生物学特征的遗传基础目前知之甚少。
因此研究团队使用基因组组装、比较基因组学、种群历史分析和功能验证的研究方法,对中国黑龙江雄性貉样本的染色体进行基因组研究,深入探索貉的生物学特征遗传基础,包括免疫力、繁殖、杂食性、冬眠和入侵性等特征。
测序流程
在数据分析过程中,研究团队使用Sentieon DNAseq Haplotyper对样本进行变异检测,输出gVCF格式文件,DNAseq GVCFtyper进行Joint calling,输出VCF文件。

毅硕科技提供从序列比对到变异检测的一站式定制化基因组数据分析服务。
Sentieon DNAseq相较于BWA流程,对核心算法进行了优化,从而使得分析速度加快,如FASTQ到vcf的速度提升至10倍,BAM到vcf提升至20倍;得出的结果与BWA的一致性达到99.7%以上,支持多倍体和大型基因组的分析,而且还能对30万个以上的样本进行联合变异检测;能更快更准确的将变异检测结果交付到您的手上。

图3 Sentieon DNAseq的流程步骤

基因组注释识别出20,000个高可信度蛋白质编码基因,其中99.87%获得功能注释。重复序列占总基因组的35.11%,包括LINEs (22.71%)、LTRs (12.00%)等,展示了在组装高重复区域方面的优势。同时还预测出781个rRNA、995个miRNA等非编码RNA。
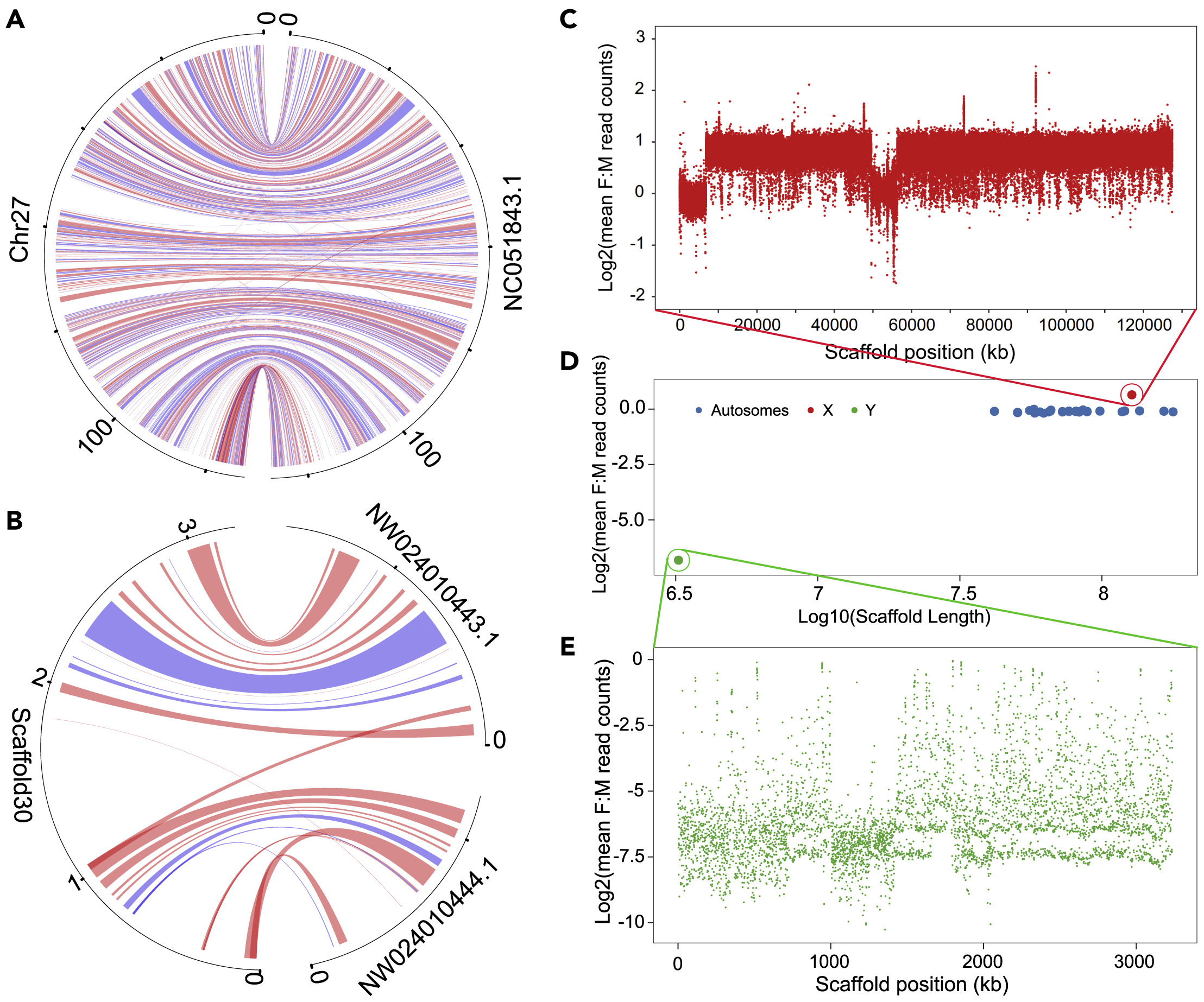
通过多重证据首次在貉基因组中准确鉴定出X染色体(Chr27,127.44 Mb)和Y连锁区域(Scaffold30,3.24 Mb)。这一发现基于测序覆盖度分析、与家犬性染色体的共线性比对,并通过38个已知性别个体的全基因组重测序数据得到验证。雄性个体中这些区域的测序深度约为常染色体的一半,而雌性个体中Chr27的深度与常染色体相当。

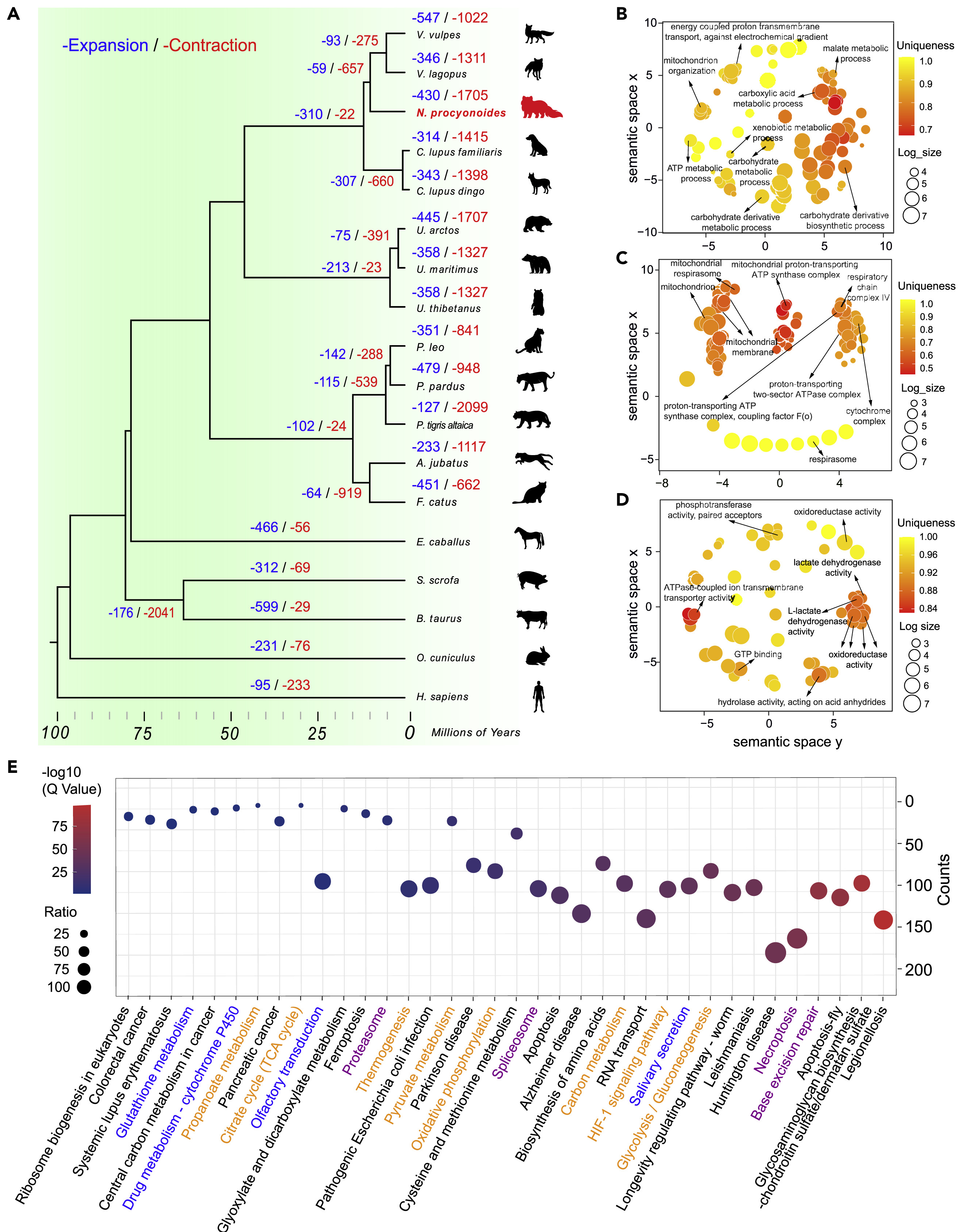
与其他17个物种比较发现貉基因组中有430个扩张的基因家族,主要富集在能量代谢(如ATP代谢、糖酵解)、解毒和免疫相关通路。特别是在解毒相关的GST基因家族显著扩张,这可能与其杂食性适应有关。在繁殖相关基因(如TDRD6、ZP3)中发现了貉特异的氨基酸改变。此外,发现30个免疫相关基因处于正选择之下,其中多个基因含有位于功能域区域的貉特异突变。


通过三种方法(PSMC、MSMC2和SMC++)重建的种群历史显示,貉的有效种群大小经历了复杂的变化:从160万年前到32万年前逐渐下降,随后至10万年前经历扩张,10-5万年前保持相对稳定,此后持续下降至1000年前。全基因组杂合度为0.28,虽低于部分入侵物种,但明显高于多数猫科和犬科物种,表明其具有较高的遗传多样性。

Sentieon 软件团队拥有丰富的软件开发及算法优化工程经验,致力于解决生物数据分析中的速度与准确度瓶颈,为来自于分子诊断、药物研发、临床医疗、人群队列、动植物等多个领域的合作伙伴提供高效精准的软件解决方案,共同推动基因技术的发展。截至 2023 年 3 月份,Sentieon 已经在全球范围内为 1300+用户提供服务,被世界一级影响因子刊物如 NEJM、Cell、Nature 等广泛引用,引用次数超过 700 篇。此外,Sentieon 连续数年摘得了 Precision FDA、Dream Challenges 等多个权威评比的桂冠,在业内获得广泛认可。
文献讨论

研究相比之前发表的Rac 1.0版本,该研究首次实现了包含雄性样本的染色体级别基因组组装。在解毒机制方面,研究揭示了多个关键基因和通路的适应性进化,包括GST基因家族、ABCC12基因、FMO1和DAO基因等。解析了貉的高繁殖的相关基因。也提出了研究的局限性,未对貉的B染色体进行组装,也需要进一步进行功能分析,验证本研究中与貉生物特性相关的突变。
总结
该研究首次在染色体水平解析了貉的基因组特征,揭示了其生态入侵的分子机制,为入侵物种防控提供了靶点。此外,貉作为人兽共患病宿主,其免疫基因的解析对公共卫生风险评估具有重要价值。未来需结合全球种群样本,进一步探究入侵后的快速适应性进化规律。
- 点赞
- 收藏
- 关注作者
评论(0)