【华为云MySQL技术专栏】让数据库业务更稳定:详解TaurusDB SQL限流机制
1. 背景介绍
在实际生产环境中,尤其是在高并发的业务场景中,某些SQL语句可能会对数据库性能产生严重的负面影响,具体表现如下:
(1)复杂的查询操作会占用大量资源,导致系统资源紧张;
(2)可能会阻塞正常查询的执行,最终导致整体性能显著下降;
(3)短时间出现突发流量,导致数据库瞬间过载,进而影响系统的稳定性。
在这些情况下,如果数据库的CPU资源被完全占用,所有依赖该数据库的业务都会受到影响,尤其是核心业务的正常运行可能会受到严重威胁。因此,必须采取有效的方法来限制那些对CPU资源消耗较大的SQL语句的执行。
SQL限流特性(SQL Filter)为解决这一问题,提供了有效思路。
SQL限流是一种用于控制数据库查询执行频率和资源占用的机制,能够防止某些SQL语句因过度消耗数据库资源,而影响其他查询的性能或导致系统不稳定。这一特性在高并发场景、多租户环境或资源受限的系统中尤为重要。
实现SQL限流的方法有很多种。例如,通过调整连接池的参数,可以有效限制系统的并发连接数,从而实现限流,又或者通控制数据库访问频率来限流。
2. TaurusDB SQL限流功能介绍
TaurusDB的SQL限流特性基于查询规则关键字匹配实现。它通过识别SQL语句的类型、匹配配置的规则关键字,并结合SQL的并发度限制,实现对业务流量的精准控制,防止高负载SQL对系统资源的过度消耗,保障数据库在高并发场景下的稳定性和性能。
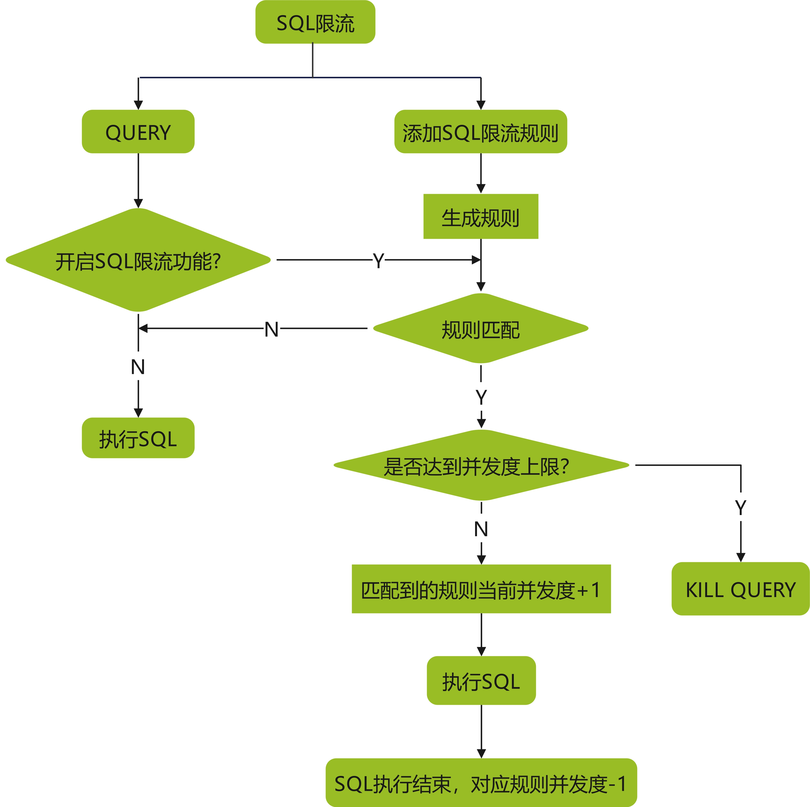
SQL限流总体处理流程示意图如下所示:

图1 TaurusDB SQL限流功能流程图
主要处理流程可以分为两部分(1)限流规则解析;(2)限流规则的匹配与应用。
- 限流规则解析
当启用SQL限流特性开关,并在管理界面上添加相应的规则后,后台会将配置的规则进行拼接并发送至服务端。

图2 TaurusDB SQL限流添加规则界面图
图 2 是一个新建SQL限流规则的管理界面。其中,
(1)SQL 类型。TaurusDB 支持对 SELECT、DELETE、UPDATE 和 INSERT 类型的 SQL 语句进行限流。用户可以根据业务需求选择相应的 SQL 类型来配置限流规则。
(2)关键字生成方式。TaurusDB 提供2种关键字生成方式:“直接输入关键字”与“从原始 SQL 语句中生成关键字”。
(3)关键字。这是指限流规则中需要匹配的字符内容。
(4)最大并发度。用户可以为限流规则选择最大并发度,最小可设置值为 0。
(5)会话管理和规则同步功能。TaurusDB 支持“kill满足规则的已有会话”和“同步规则给其他节点”。
以添加SELECT类型限流规则为例,下面展开介绍限流规则的处理流程。

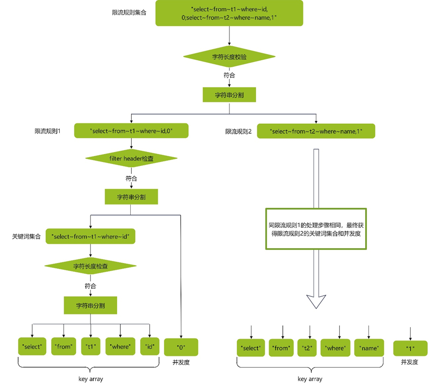
图3 TaurusDB 添加两条SQL限流规则
图3中添加了两条SELECT类型的限流规则:
服务端接收到的是一串同类型限流规则拼接而成的字符串,例如:“select~from~t1~where~id,0;select~from~t2~where~name,1”。该字符串中包含了两条限流规则:
规则1:限流关键字为“select”、“from”、“t1”、“where”、“id”,最大并发度为0。
规则2:限流关键字为“select”、“from”、“t2”、“where”、“name”,最大并发度为1。
限流规则的解析处理流程,如图4所示,主要包括以下几个步骤:

图4 限流规则解析流程图
步骤1,字符总长度校验。
[修改]对接收到的规则字符串进行长度校验,确保其长度不超过4000bytes。
步骤2,字符串分割。
将规则集合字符串拆分为单条规则(如图4中限流规则1和限流规则2)。
步骤3,Filter Header检查。
验证每条规则的第一个关键词是否符合预期类型。例如,若添加的是SELECT类型的限流规则,则第一个关键词必须以“select”开头。
步骤四,字符串分割。
将单条限流规则中的“关键词集合”和“并发度”进行拆分。
步骤五,字符长度检查。
[修改]对关键词集合进行长度检查,确保其长度不超过1000bytes。
步骤六,字符串分割。
将每条限流规则中的关键词,逐一拆分出来,以便后续匹配和处理。
通过以上步骤,系统能够准确解析限流规则,并根据配置的关键词和并发度实现精准的SQL流量控制。
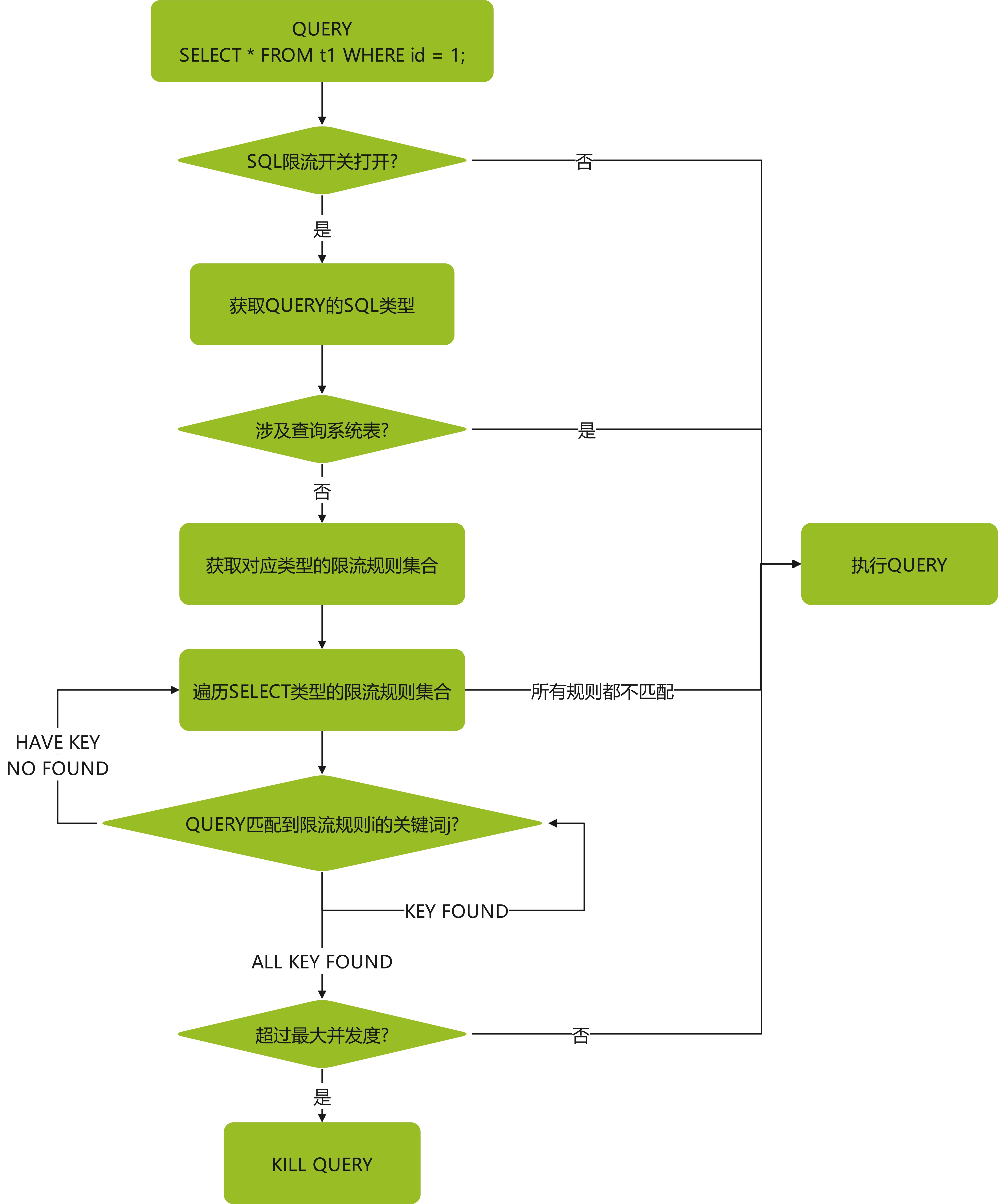
- 限流规则的匹配与应用
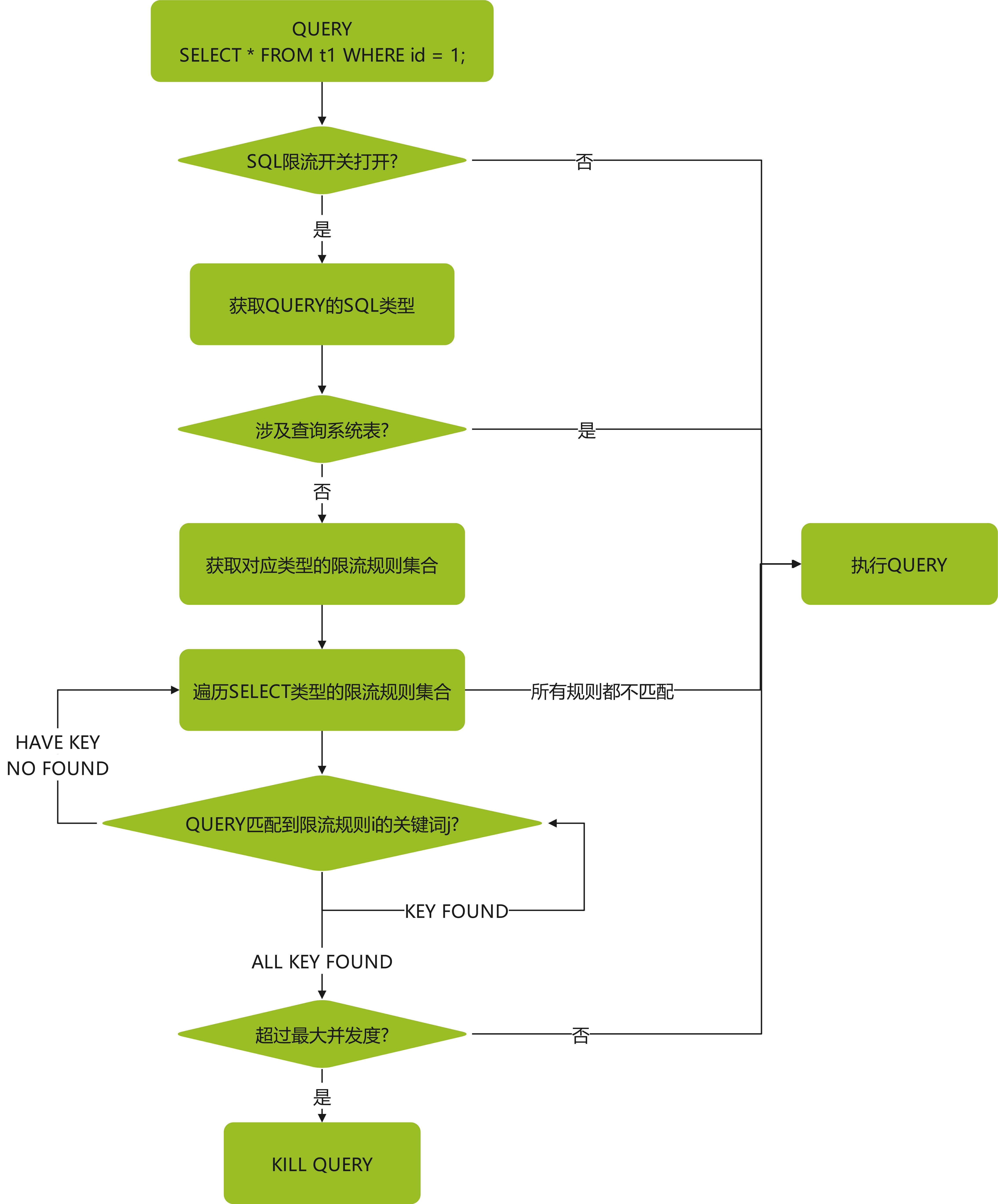
限流规则的匹配与应用流程如图5所示,主要包括以下几个步骤:

图5 限流规则匹配与应用流程图
步骤1,检查SQL限流开关状态。
只有在SQL限流功能开启时,系统才会进行限流规则的匹配。
步骤2,获取QUERY的SQL类型。
根据QUERY的语法结构,确定其SQL类型。例如,对于QUERY “SELECT * FROM t1 WHERE id = 1;”,其SQL类型为SELECT。
步骤3,系统表查询。
若QUERY涉及查询系统表,则QUERY不受限流规则的约束;若不涉及,则进入下一步。
步骤4,获取对应类型的限流规则集合。
根据QUERY SQL类型,获取对应的限流规则集合,这里获取的是SELECT类型的限流规则集合。
步骤5,遍历SELECT类型的限流规则集合
遍历规则集合,提取每条规则的关键词集合。
步骤6,顺序匹配关键词。
在QUERY中按顺序查找这些关键词。若QUERY能按顺序匹配到某条限流规则的所有关键字则进入下一步。
步骤7,并发度检查:如果QUERY中按顺序匹配到某条规则的所有关键词,则检查该规则的并发度是否已达到上限。如果并发度已达上限,则终止该QUERY(KILL QUERY);否则,允许QUERY继续执行。
通过以上流程,SQL限流功能能够精准控制高并发场景下的QUERY执行。
3. 应用场景
(1)高并发场景
在高并发环境下如突发流量,数据库段时间内接收到大量查询请求,导致系统过载,进而影响系统整体性能。通过SQL限流,可以有效控制并发的数量,确保数据库的稳定运行。
典型场景:电商大促、秒杀活动、节假日流量高峰、新闻热点事件、社交网络热点话题等。
(2)核心业务保障
在资源有限的情况下,确保核心业务的稳定运行是首要任务。通过SQL限流,可以限制非核心业务的资源占用,为核心业务预留足够的资源。
典型场景:金融交易系统、在线支付系统、实时通信系统等。
(3)复杂查询优化
某些复杂查询(如多表连接、子查询、复杂条件、聚合函数等)可能会消耗大量数据库资源,导致其他查询被阻塞或响应变慢。通过SQL限流,可以限制这类查询的执行频率或并发度,减轻其对系统的影响。
典型场景:数据分析、报表生成、批量数据处理等。
SQL限流在高并发,复杂查询场景下可以作为一种临时的保障手段,来减轻系统资源负载,保障核心业务的运行,但是开启SQL限流特性也会对性能有一定的影响。当限流规则数量较多时,由于SELECT/UPDATE/DELETE/INSERT语句每次执行时需要先做限流规则匹配,因此对于SELECT/UPDATE/DELETE/INSERT语句会有小幅度的性能劣化。客户在完成业务改造之后,需要删除相应的限流规则,减少SQL语句匹配限流规则的开销。
4. 总结
SQL限流是确保数据库稳定性和性能的关键措施,尤其在高并发场景下。通过合理的限流策略,可以防止数据库资源过度占用,确保系统可用性和响应速度。SQL限流的实现方式多样,用户可以根据实际需求选择合适的方案。
TaurusDB的SQL限流机制,通过配置SQL类型、限流关键字和并发度,精准控制非核心业务的流量,确保数据库资源合理分配和高效利用,为关键业务的稳定运行提供保障。
- 点赞
- 收藏
- 关注作者
评论(0)