02驱动钛丝(SMA)的应用(2)镜头光圈模组案例
驱动钛丝(SMA)的应用(2)镜头光圈模组案例
【前言】
形状记忆合金(Shape memory alloy, SMA),也叫形态记忆合金、钛镍记忆合金,它是由Ti(钛)-Ni(镍)材料组成,经过多道工序制成的丝,我们简称钛丝,可以通过电路驱动钛丝发生运动。相比于传统的电机、电磁铁动力,钛丝是一种新型的动力元件。钛丝驱动技术目前已经在航空航天、洲际导弹、无人机、手机、汽车、机器人等科技领域投入使用。本文通过分享、普及钛丝驱动技术的可靠性设计,方便大家在机械电子工业设计等领域快速有效的转化为科技成果。
第2节 【镜头光圈模组】
今天应某位粉丝大佬要求特别定制一节,讲讲镜头光圈的设计案例、驱动思路和注意事项。
由于结构设计部分涉及到很多专利技术方面的问题,财哥不做具体分析。本节内容主要在驱动方案层面,提供一种设计思路,但不一定是市场主流设计思路。仅代表财哥个人观点,供大家学习参考。
【模组系统组成】
SMA驱动技术应用在镜头光圈模组由驱动机构和驱动电路组成,驱动电路可以独立集成在模组本体,亦可集成在主体的PCBA部分。
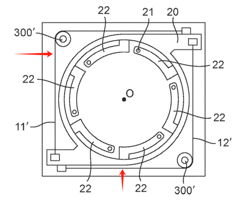
【驱动机构特性】
市面上现有的镜头光圈模组的驱动驱动机构一般采用偶数根钛丝来驱动,这是为了考虑到运动力学的平衡性,使得机械光圈部分的开合过程更加的稳定流畅。当然也有单根钛丝来驱动,这里暂不做说明。
财哥找到某公司的一款产品的结构案例图片来展示,它采用2根钛丝作为光圈的驱动动力源的在结构上做对称性设计。

【驱动电路】
驱动电路方案可以有多种方式,最优解决方案是根据产品原有的PCBA和供电系统做兼容性的设计。
其核心原理就是通过系统控制,使得供电系统驱动两根串联起来的钛丝,让其同时做位移定位驱动。
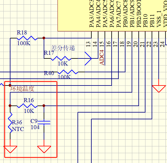
我们可以采用恒流驱动的设计方案+钛丝电阻反馈+环境温度补偿设计+电压波动补偿设计:
例1:恒流驱动的设计方案+钛丝电阻反馈

我们通过对地下接参考电阻,给到运放,再通过单片机的ADC采样参与闭环控制钛丝的驱动位移量。
例2:环境温度补偿设计

我们通过NTC采样来获取环境温度数据,给单片机做驱动电流的补偿,使得不同环境温度条件下的驱动的一致性。
例3:电压波动补偿设计

我们可以通过RC采样和差分采样的方式,获得供电系统的电压波动信息,消除,单片机的采样误差,做到精准定位驱动控制。
【电阻和位移的关系】
钛丝的电阻值和驱动位移量可以理解为线性关系。
我们可以将钛丝的电阻值划分成所需要的分量,分量越多,精度越高,对单片机的精度要求也更高。
然后将钛丝的驱动位移量划分同样的分量,其两者的分量就一一对应上了。
例如:0.03mm线径钛丝长度68mm。
奥氏体电阻值:91.4Ω
马氏体电阻值:81.8Ω

我们将其划分为16分,17级,假设最大位移量是5%,我们把这5%划分为同级数。
然后结合我们的恒流驱动电路,就可以得出钛丝的监控反馈电压值和驱动的位置对应关系。
【冗余设计】
财哥说钛丝中提到的建议,我们有必要做冗余设计,这样才能保证我们驱动的可靠性,同时降低我们的设计师的工作难度。
温度和位移冗余,我们可以简单的认为是砍掉上述17级当中的头尾,满足我们驱动的3.5%~4%的范围即可。

【驱动电流和保持电流】
钛丝的驱动电流和保持电流是不一样的,其核心在于对流系数的问题,也就是对流散热的问题。
这个问题虽然有公式能够满足我们的理论计算,但是这个差值区间非常的大,财哥建议我们在实际的产品中来做实验获取。
假如:空气的对流系数从20-200不等,相差10倍。
0.03mm线径钛丝长度68mm。
假定对流系数是200(w/(mm2.k),我们带入对流计算公式

假定对流系数是20(w/(mm2.k),我们带入对流计算公式

这直接影响到了我们的所需驱动电流和保持电流。
驱动电流=驱动电流+对流电流
保持电流=对流电流
【奥斯体和马氏体的滞后】
我们除了需要做流热量损失补偿设计,还需考虑到给钛丝加热到驱动形变后,冷却恢复到某个位置,其中有约20°的温差现象。
这个温差现象直接影响到我们的驱动控制的响应时间,同时这个响应时间直接和对流系数相关。
例如:我们从4%驱动到3.9%位置,需要等待20°的冷却时间,这个时候我们需要纳入对流系数值,通过反推导财哥的公式得到这个响应时间。
保持电流为0时,响应最快,但不一定是最均衡的,因为光圈的调节响应速度、聚焦和光线强弱变化匹配。我们需要根据我们的实际情况来增减位移驱动过程的保持电流,让钛丝在稳定的速度做位移控制。

大家可以参考财哥说钛丝的第2章节和第6章节。
【驱动位移和寿命】
我们的光圈调节次数寿命和我们产品标定的寿命需要合适的匹配。
钛丝的驱动控制会伴随着次数的增加,驱动位移量减小,这也体现在前面提到的冗余设计中的位移量和电阻值的微妙变化。
大家可以结合财哥说钛丝的第5章节,结合冗余设计中的情况,定期做效验设计。
希望本章节可以对感兴趣的朋友带来一些启发,欢迎大家的关注和交流,请点赞收藏转发!
钛丝科技 出品
作者 财哥说钛丝
- 点赞
- 收藏
- 关注作者
评论(0)