AECSC-G射流火焰鲲鹏平台与AMD服务器计算对比
一、案例介绍
验证鲲鹏平台求解湍流燃烧场的准确性,在鲲鹏计算平台和AMD服务器上,对Sandia Flame D、E、F进行模拟。
Sandia实验室的射流火焰实验中的Flame-D、Flame-E及Flame-F,三种算例雷诺数分别为22400、33600和44800。射流火焰算例中,底部进口中心的半径的内喷口喷射293K,1:3的甲烷-空气混合气,半径9.1mm外喷口喷射高温空气。周围有值班火焰,最外围有伴流。Flame D、E、F的进口最高速度分别为 49.9、74.4 和 99.2m/s。

图1 射流火焰实验装置图

图2 射流火焰实验图
二、网格及分块情况
下图为模拟所用网格和并行分块情况:
表1 射流火焰计算相关数据
|
|
Flame-D |
Flame-E |
Flame-F |
|
雷诺数(Re) |
22400 |
33600 |
44800 |
|
网格总数 |
190万 |
||
|
并行分块数 |
64 |
||


图3 网格和并行分块情况
三、计算结果
图中分别展示了Flame-E和Flame-F纵截面的瞬态速度云图、瞬态温度云图。表现出较高的湍流强度。

图4 射流火焰瞬态速度云图

图5 射流火焰瞬态温度云图
对比时间步长,AMD平台为9.6s每时间步,鲲鹏计算平台为46.7s每时间步

图6 AMD和鲲鹏平台计算速度截图
根据算力计算对比,鲲鹏平台计算更优
表2 软硬件情况和计算速度对比
|
|
AMD |
鲲鹏 |
|
处理器 |
2×EPYC7663 |
4×鲲鹏920 |
|
架构 |
x86_64 |
aarch64 |
|
核心数 |
64 |
64 |
|
核心主频 |
3.529 GHz |
2.6 GHz |
|
操作系统 |
Ubuntu 2204 |
openEuler 2203 |
|
算力对比 |
鲲鹏是AMD约1/6 |
|
|
速度对比 |
鲲鹏计算速度比AMD慢约1/5 |
|
四、与实验数据进行对比
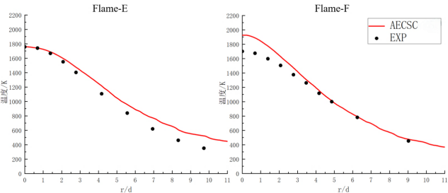
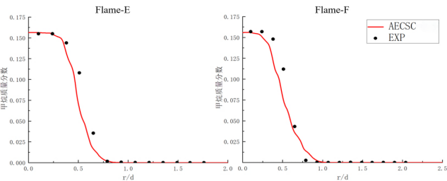
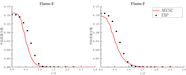
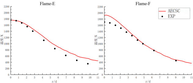
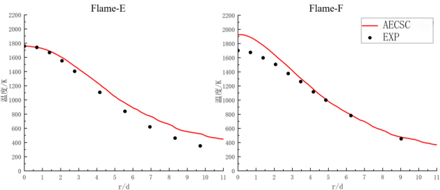
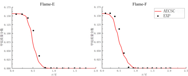
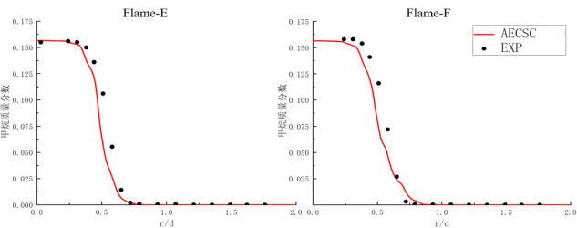
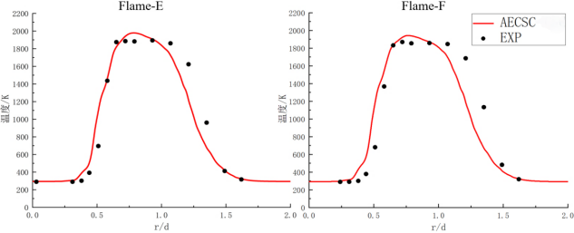
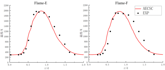
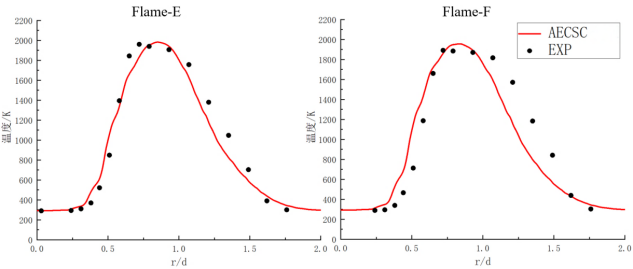
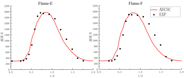
垂直于流向的多个截面上对比了模拟得到的时均温度沿径向的分布、甲烷质量分数沿径向的分布与实验数据。可以发现模拟得到的曲线与实验数据差别不大。用d表示内喷口直径,为7.2mm;z表示横截面在流向上的高度;r表示截面内某位置距离截面中心的距离。考虑到甲烷在z/d较大的位置质量分数很低,因此取z/d≤15的五个截面,对比其甲烷质量分数分布。

(a) z/d=1处时均温度分布

(b) z/d=2处时均温度分布

(c) z/d=3处时均温度分布

(d) z/d=45处时均温度分布

(e) z/d=60处时均温度分布

(f) z/d=75处时均温度分布
图7 射流火焰时均温度沿径向的分布

(a) z/d=1处时均甲烷质量分数分布

(b) z/d=2处时均甲烷质量分数分布

(c) z/d=3处时均甲烷质量分数分布

(d) z/d=7.5处时均甲烷质量分数分布

(e) z/d=15处时均甲烷质量分数分布
图8 射流火焰时均甲烷质量分数沿径向的分布
表3和表4中分别列出了时均径向温度分布和时均径向甲烷质量分数分布的平均相对误差,考虑到甲烷质量分数在很多位置为零,表4中甲烷质量分数均方根分布的平均相对误差由式(3.1)计算得到

(3.1)
表3 各横截面的时均温度径向分布平均相对误差
|
算例 |
|
平均相对误差/% |
|
Flame-E |
1 |
13.30 |
|
Flame-E |
2 |
11.51 |
|
Flame-E |
3 |
12.77 |
|
Flame-E |
45 |
22.38 |
|
Flame-E |
60 |
13.79 |
|
Flame-E |
75 |
14.37 |
|
Flame-F |
1 |
19.57 |
|
Flame-F |
2 |
21.23 |
|
Flame-F |
3 |
18.60 |
|
Flame-F |
45 |
7.16 |
|
Flame-F |
60 |
8.61 |
|
Flame-F |
75 |
9.91 |
表4 各横截面的时均甲烷质量分数径向分布平均相对误差
|
算例 |
|
平均相对误差/% |
|
Flame-E |
1 |
4.98 |
|
Flame-E |
2 |
4.43 |
|
Flame-E |
3 |
3.84 |
|
Flame-E |
7.5 |
6.40 |
|
Flame-E |
15 |
6.43 |
|
Flame-F |
1 |
4.44 |
|
Flame-F |
2 |
5.14 |
|
Flame-F |
3 |
3.93 |
|
Flame-F |
7.5 |
4.96 |
|
Flame-F |
15 |
9.25 |
Flame-E的时均温度分布的平均相对误差在11.51%~22.38%之间,均值为14.69%;甲烷质量分数分布的平均相对误差在3.84%~6.43%之间,均值为5.22%。Flame-F时均温度分布的平均相对误差在7.16%~21.23%之间,均值为14.18%;甲烷质量分数分布的平均相对误差在3.93%~9.25%之间,均值为5.54%。由此可知鲲鹏平台程序能准确地模拟射流火焰算例湍流燃烧的温度场和物质质量分数场。
- 点赞
- 收藏
- 关注作者
评论(0)