设计模式之 5 大创建型模式,万字长文深剖 ,近 30 张图解!
关注△mikechen的互联网架构△,10年+BAT架构经验倾囊相授
大家好,我是 mikechen | 陈睿 。
设计模式是写出优秀程序的保障,是让面向对象保持结构良好的秘诀,与架构能力与阅读源码的能力息息相关。
可以说,设计模式是软件工程的基石,如同大厦的一块块砖石一样。
前面,我们介绍了: 7 大设计原则(41张图解、2万多字)。
今天我们详解设计模式的** 5 种创建型模式**。

本文是《深入浅出设计模式》的第 13 篇,且已同步更新至我原创的《深入浅出设计模式》PDF 合集。

01 创建型模式的概述
设计模式有 23 种,划分为三类:创建型模式、结构型模式、行为型模式。

处理对象创建的模式,我们称为创建型模式。
创建型模式的共同点是:
- 将系统使用的具体类封装起来;
- 隐藏具体类的实例创建和组合方式。
创建型模式分为对象创建型、类创建型。
- 对象创建型:把类的创建推迟到另一个对象;
- 类创建型:将对象的创建推迟到子类中。
02 5大创建型模式
在设计模式中,有 5 种创建型模式。分别为:单例模式、抽象工厂模式、工厂方法模式、建造者模式、原型模式。

下面逐一详解。
03 单例模式
单例模式(Singleton Pattern)是一种常见的设计模式,确保一个类只有一个实例,并提供一个全局访问点以获取该实例。
单例模式的 UML 类图:

单例模式的特点:
- 单例类只能有一个实例。
- 单例类必须自己创建自己的唯一实例。
- 单例类必须给所有其他对象提供这一实例。
单例模式的8种实现方式:

饿汉模式

懒汉模式

双重检查锁(Double-Checked Locking)

…
单例模式的完整解析,查看这篇:
单例模式的定义
单例模式的使用原因
单例模式的 8 种实现方式
单例模式的 4 大应用场景
单例模式的优点、缺点
单例模式的选型参考思路
04 抽象工厂模式
**抽象工厂模式(AbstractFactory)**是提供一个创建一系列相关或相互依赖对象的接口,而无需指定它们具体的类。
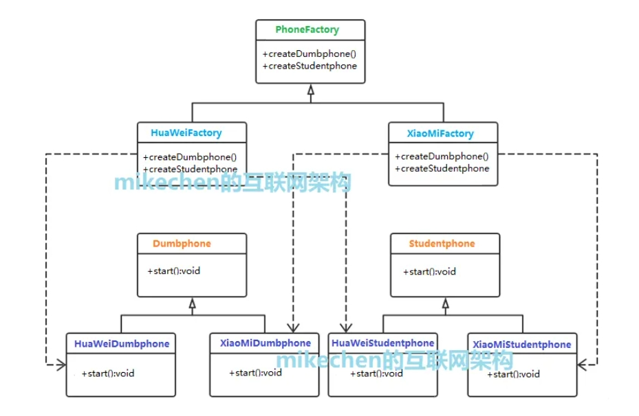
抽象工厂模式的结构图:

抽象工厂模式的构成:
- 抽象工厂(AbstractFactory):声明了用来创建不同产品的方法;
- 具体工厂(ConcreteFactory):主要是实现抽象工厂中的多个抽象方法,完成具体产品的创建;
- 抽象产品(AbstractProduct):为每种产品声明业务方法;
- 具体产品(Product):定义具体工厂生产的具体产品,并实现抽象产品中定义的业务方法。它同具体工厂之间是多对一的关系。
抽象工厂模式的实现 UML 图:

假设:
华为和小米生产的手机,分为两条产品线,一个是老人手机,一个是学生手机。
为了解决增加产品线的问题,我们用抽象工厂模式来实现。
源码示例:
…
抽象工厂模式的完整解析,查看这篇:
05 工厂方法模式
工厂方法模式是 简单工厂模式 的进一步抽象和升级,使用频次也更高。
工厂方法模式实现了可扩展,同时满足开闭原则,解决了简单工厂模式每次添加新的产品时,都需要修改工厂类的问题。

工厂方法模式定义工厂父类负责定义创建对象的公共接口,而子类则负责生成具体的对象。
工厂方法模式的特点:
构建的都是同一类型的对象(实现相同的接口);且每一类对象对应一个工厂。
工厂方法模式的结构:

工厂方法模式的 4 个重要角色:

- Product:抽象产品类。
- ConcreteProduct:具体产品类,实现Product接口。
- Factory:抽象工厂类,该方法返回一个Product类型的对象。
- ConcreteFactory:具体工厂类,返回ConcreteProduct实例。
工厂方法模式的实现:
这里我们依然沿用《秒懂简单工厂模式》中手机产品的例子。
源码示例:
…
工厂方法模式的完整解析,查看这篇:

06 原型模式
原型模式(Prototype Pattern)通过克隆现有对象来创建新对象,避免了频繁的对象实例化过程,属于创建型模式。
简单理解,就是定义一个原型对象作为创建其他对象的基础,通过克隆原型对象,我们可以创建多个具有相同属性和行为的新对象。
例如:
孙悟空有个十分牛逼的绝活儿,叫分身术,可以幻化出多个相同的孙悟空。这个幻化出的新的分身,和设计模式中的原型模式是相似的。

原型模式的 UML 类图:

原型模式的构成:
- 客户端(Client):使用具体原型类中的 clone() 方法,来复制新的对象。
- 抽象原型(Prototype):可以是抽象类或接口,规定了具体原型对象必须实现的 clone() 方法。
- 具体原型类(ConcretePrototype):实现抽象原型类的 clone() 方法,它是可被复制的对象。
原型模式的实现:
将名片拷贝到自己的名片库中,分别用深拷贝和浅拷贝来实现。
源码示例:
…
原型模式的完整解析,查看这篇:
07 建造者模式
建造者模式(builder):将一个复杂对象的构建与它的表示分离,使得同样的构建过程可以创建不同的表示。
例如:我们要定制一台电脑,我们只需要确认配件品牌及型号,而不必知道组装电脑的这个过程。

建造者模式的 UML 类图:

建造者模式的 4 个重要角色:
- Product(产品类) :具体需要生成的类对象;
- Builder(抽象建造者类):为我们需要生成的类对象,构建不同的模块属性,即:公开构建产品类的属性,隐藏产品类的其他功能;
- ConcreteBuilder(具体建造者类):抽象 Builder 类的实现类,实现抽象 Builder 类定义的所有方法,并且返回一个组建好的对象;
- Director(指挥者类):用于统一组装流程,确定构建我们的类对象具体有哪些模块属性,在实际应用中可以不需要这个角色,直接通过 client 处理。
建造者模式的应用场景:
1)建造者模式在 Java 源码中的体现,较为典型的就是 StringBuilder。
@Override
public StringBuilder append(CharSequence s) {
super.append(s);// 实现过程略
return this;
}
......
建造者模式的完整解析,查看这篇:
总结
通过本文,我们了解并掌握了设计模式中的 5大创建型模式,包括它们的概念、原理、应用场景、优缺点、实现方式等。
只有我们了解了每一种设计模式,实际应用时才能够合理选型,避免因强行使用设计模式、让代码更加不好维护的情况出现。
以上,是5 大创建型设计模式的详细总结,欢迎评论区留言交流或拓展。
我是 mikechen | 陈睿 ,关注【mikechen的互联网架构】,10年+BAT架构技术倾囊相授。
新的架构专题内容,第一时间更新至:阿里架构师进阶全部合集。
本文已同步我的技术博客 www.mikechen.cc,更新至我原创的《30W+字阿里架构技术合集》中。
- 点赞
- 收藏
- 关注作者
评论(0)