文献解读-Unifying comprehensive genomics and transcriptomics in

关键词:基准与方法研究;基因测序;变异检测;
文献简介
- 标题(英文): Unifying comprehensive genomics and transcriptomics in individual cells to illuminate oncogenic and drug resistance mechanisms
- 标题(中文): 统一单个细胞的综合基因组学和转录组学,揭示致癌和耐药机制
- 发表期刊: bioRxiv
- 作者单位: BioSkryb Genomics公司
- 发表年份: 2022
- 文章地址: https://doi.org/10.1101/2022.04.29.489440

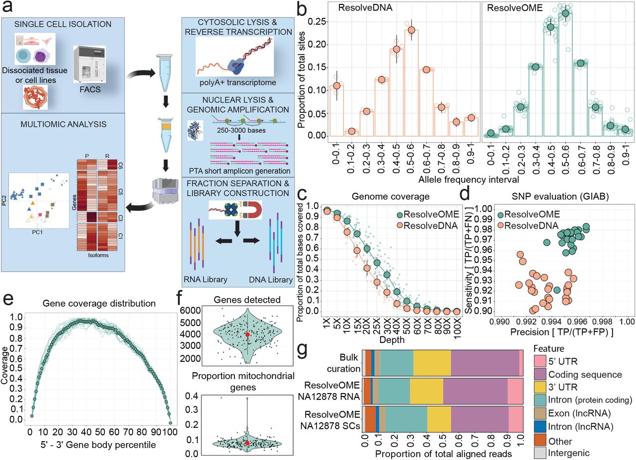
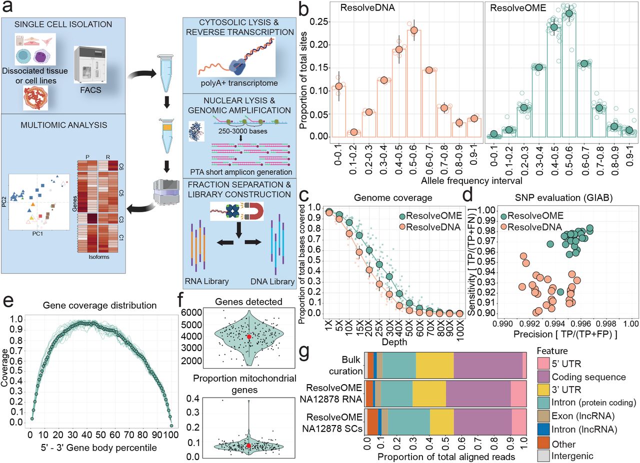
复杂疾病研究中,仅关注转录变异而忽视潜在的基因组贡献可能会阻碍对疾病分子机制的全面理解。为了解决这一问题,研究组开发了创新的ResolveOME工作流程。巧妙地结合了模板转换RNA-Seq和原始模板定向扩增(PTA)技术,实现了从单个细胞中同时获取高质量基因组和转录组数据,为研究细胞异质性和疾病机制提供了强大工具。
测序流程
在本研究中,研究组使用Sentieon GVCFTyper、VarCal和ApplyVarCal对NA12878细胞进行联合基因分型,并使用BWA进行比对,去重复化。

研究组首先使用NA12878标准细胞系对ResolveOME的性能进行基准测试。结果显示,该方法在基因组覆盖度、等位基因平衡和单核苷酸变异(SNV)检测方面表现出色,证实了其在单细胞多组学分析中的可靠性和优越性。

随后,将ResolveOME应用于两个重要的癌症模型:MOLM-13 AML耐药模型和原发性乳腺癌样本。样本经过流式细胞仪精确分选后,分别进行DNA和RNA测序。为了充分挖掘数据价值,研究组开发了定制的生物信息学分析流程,包括SNV、拷贝数变异(CNV)、基因表达和多组学关联分析等。
在MOLM-13 AML耐药模型中,发现了一个关键的FLT3错义突变,以及与之相关的AXL信号转导通路和增强子因子调节的转录本上调。这些发现为理解FLT3抑制剂quizartinib的耐药机制提供了新的见解,突显了基因组和转录组协同作用在驱动耐药性中的重要性。

对于原发性乳腺癌样本,研究组检测到PIK3CA基因的N345K致癌突变和多种染色体拷贝数变异。通过整合基因组和转录组数据,揭示了基因表达与拷贝数变异、单核苷酸变异之间的复杂关系,为理解乳腺癌的分子异质性提供了新的视角。

此外,ResolveOME方法还能够提供细胞身份和状态的关键信息,这对于正确解释基因组变异的功能意义至关重要。这种多层次的数据整合,能更全面地理解肿瘤细胞的表型特征和潜在的治疗靶点。

Sentieon 软件团队拥有丰富的软件开发及算法优化工程经验,致力于解决生物数据分析中的速度与准确度瓶颈,为来自于分子诊断、药物研发、临床医疗、人群队列、动植物等多个领域的合作伙伴提供高效精准的软件解决方案,共同推动基因技术的发展。 截至 2023 年 3 月份,Sentieon 已经在全球范围内为 1300+用户提供服务,被世界一级影响因子刊物如 NEJM、Cell、Nature 等广泛引用,引用次数超过 700 篇。此外,Sentieon 连续数年摘得了 Precision FDA、Dream Challenges 等多个权威评比的桂冠,在业内获得广泛认可。
文献讨论

ResolveOME工作流程能同时分析基因组和转录组数据,有助于理解肿瘤异质性、药物耐受性和疾病进展。相比传统方法,它在基因检测和变异识别方面更为精确。研究强调了基因组可塑性的重要性,并展示了如何通过这种方法揭示乳腺癌样本中的多样化细胞类型。
总结
总的来说,本研究展示了整合多组学数据在揭示肿瘤异质性和耐药机制方面的强大潜力。ResolveOME为研究单细胞水平的基因调控机制提供了新的有力工具,有助于更好地理解肿瘤进展和耐药性的分子机制。这种方法不仅深化了对癌症生物学的认识,还为开发更精准的个体化治疗策略提供了重要依据。
- 点赞
- 收藏
- 关注作者
评论(0)