Dubbo 原理和机制详解(非常全面)
关注△mikechen的互联网架构△,10年+BAT架构经验倾囊相授

大家好,我是 [mikechen | 陈睿]((https://mikechen.cc/about-me) 。
Dubbo 是一款 Java RPC 框架,致力于提供高性能的 RPC 远程服务调用方案.
本篇,我重点详解 Dubbo 的原理机制 @mikechen
目录
- Dubbo核心功能
- Dubbo核心组件
- Dubbo的架构设计
- Dubbo调用流程
Dubbo核心功能
Dubbo主要提供了3大核心功能:面向接口的远程方法调用,智能容错和负载均衡,以及服务自动注册和发现。
** 1)远程方法调用**
网络通信框架,提供对多种NIO框架抽象封装,包括“同步转异步”和“请求-响应”模式的信息交换方式。
** 2)智能容错和负载均衡**
提供基于接口方法的透明远程过程调用,包括多协议支持,以及软负载均衡,失败容错,地址路由,动态配置等集群支持。
3)服务注册和发现
服务注册,基于注册中心目录服务,使服务消费方能动态的查找服务提供方,使地址透明,使服务提供方可以平滑增加或减少机器。
Dubbo核心组件
Dubbo角色,主要包含如下几个核心组件:

1)注册中心(registry)
生产者在此注册并发布内容,消费者在此订阅并接收发布的内容。
2)消费者(consumer)
客户端,从注册中心获取到方法,可以调用生产者中的方法。
3)生产者(provider)
服务端,生产内容,生产前需要依赖容器(先启动容器)。
4)容器(container)
生产者在启动执行的时候,必须依赖容器才能正常启动(默认依赖的是spring容器),
5)监控(Monitor)
统计服务的调用次数与时间等。
Dubbo的架构设计
Dubbo整体架构如下图所示:


上图:
左边淡蓝背景:是服务消费方使用的接口
右边淡绿色背景:是服务提供方使用的接口
位于中轴线上:是双方都用到的接口。
Dubbo框架设计一共划分了10个层:
1. 服务接口层(Service)
该层是与实际业务逻辑相关的,根据服务提供方和服务消费方的业务设计对应的接口和实现。
2. 配置层(Config)
对外配置接口,以ServiceConfig和ReferenceConfig为中心,可以直接new配置类,也可以通过spring解析配置生成配置类。
3.服务代理层(Proxy)
服务接口透明代理,生成服务的客户端Stub和服务器端Skeleton,以ServiceProxy为中心,扩展接口为ProxyFactory。
4.服务注册层(Registry)
封装服务地址的注册与发现,以服务URL为中心,扩展接口为RegistryFactory、Registry和RegistryService。可能没有服务注册中心,此时服务提供方直接暴露服务。
5.集群层(Cluster)
封装多个提供者的路由及负载均衡,并桥接注册中心,以Invoker为中心,扩展接口为Cluster、Directory、Router和LoadBalance。将多个服务提供方组合为一个服务提供方,实现对服务消费方来透明,只需要与一个服务提供方进行交互。
6.监控层(Monitor)
RPC调用次数和调用时间监控,以Statistics为中心,扩展接口为MonitorFactory、Monitor和MonitorService。
7.远程调用层(Protocol)
封将RPC调用,以Invocation和Result为中心,扩展接口为Protocol、Invoker和Exporter。Protocol是服务域,它是Invoker暴露和引用的主功能入口,它负责Invoker的生命周期管理。Invoker是实体域,它是Dubbo的核心模型,其它模型都向它靠拢,或转换成它,它代表一个可执行体,可向它发起invoke调用,它有可能是一个本地的实现,也可能是一个远程的实现,也可能一个集群实现。
8. 信息交换层(Exchange)
封装请求响应模式,同步转异步,以Request和Response为中心,扩展接口为Exchanger、ExchangeChannel、ExchangeClient和ExchangeServer。
9.网络传输层(Transport)
抽象mina和netty为统一接口,以Message为中心,扩展接口为Channel、Transporter、Client、Server和Codec。
10.数据序列化层(Serialize)
可复用的一些工具,扩展接口为Serialization、 ObjectInput、ObjectOutput和ThreadPool。
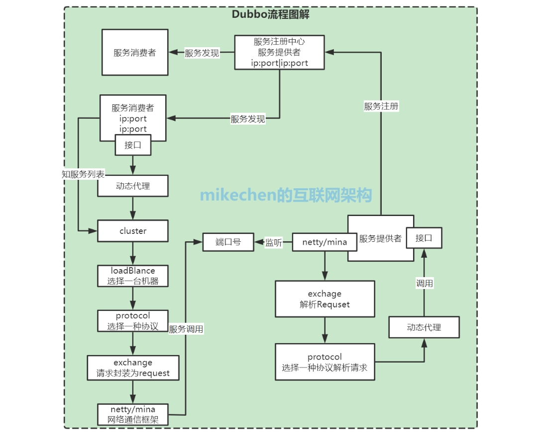
Dubbo调用流程

对照上面的整体架构图,大致分为以下8大步骤:
-
服务提供者启动,开启Netty服务,创建Zookeeper客户端,向注册中心注册服务;
-
服务消费者启动,通过Zookeeper向注册中心获取服务提供者列表,与服务提供者通过Netty建立长连接;
-
服务消费者通过接口开始远程调用服务,ProxyFactory通过初始化Proxy对象,Proxy通过创建动态代理对象;
-
动态代理对象通过invoke方法,层层包装生成一个Invoker对象,该对象包含了代理对象;
-
Invoker通过路由,负载均衡选择了一个最合适的服务提供者,在通过加入各种过滤器,协议层包装生成一个新的DubboInvoker对象;
-
再通过交换成将DubboInvoker对象包装成一个Reuqest对象,该对象通过序列化通过NettyClient传输到服务提供者的NettyServer端;
-
到了服务提供者这边,再通过反序列化、协议解密等操作生成一个DubboExporter对象,再层层传递处理,会生成一个服务提供端的Invoker对象;
-
这个Invoker对象会调用本地服务,获得结果再通过层层回调返回到服务消费者,服务消费者拿到结果后,再解析获得最终结果。
以上,是 Dubbo 原理和机制的详解,欢迎评论区留言交流或拓展。
我是 [mikechen | 陈睿]((https://mikechen.cc/about-me) ,关注【mikechen的互联网架构】,10年+BAT架构技术倾囊相授。
本文已同步我的技术博客 www.mikechen.cc,更新至我原创的《30W+字大厂架构技术合集》中。
- 点赞
- 收藏
- 关注作者
评论(0)