文献解读-Sentieon DNAscope LongRead – A highly Accurate, Fast, and E

关键词:长读长测序;基因测序;变异检测;
文献简介
-
标题(英文):Sentieon DNAscope LongRead – A highly Accurate, Fast, and Efficient Pipeline for Germline Variant Calling from PacBio HiFi reads
-
标题(中文):Sentieon DNAscope LongRead - 从 PacBio HiFi 读数中进行胚系变异调用的高精度、快速而高效的管道
-
发表期刊:bioRxiv
-
作者单位:Sentieon公司和Pacific Biosciences公司
-
发表年份:2022
-
文章地址:https://doi.org/10.1101/2022.06.01.494452

图1 文献简介
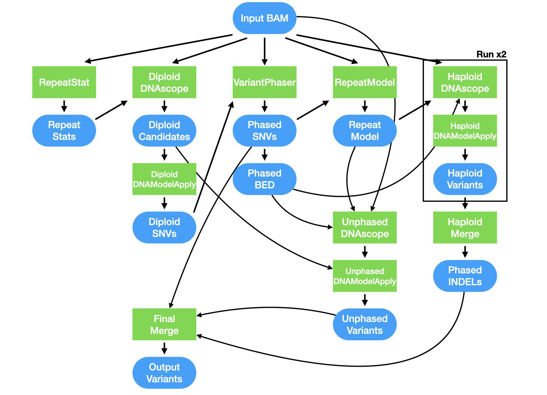
PacBio® HiFi 测序是第一种提供经济、高精度长读数测序的技术,其平均读数长度超过 10kb,平均碱基准确率达到 99.8% 。在该研究中,研究者介绍了一种准确、高效的 DNAscope LongRead 管道,用于从 PacBio® HiFi 读数中调用胚系变异。DNAscope LongRead 是对 Sentieon 的 DNAscope 工具的修改和扩展,该工具曾获美国食品药品管理局(FDA)精密变异调用奖。DNAscope LongRead 的计算效率很高,在 16 核机器上调用 30 × HiFi 样本的变异只需不到 4 个小时(120 个虚拟核时),而且准确率很高,在最新的 GIAB 基准数据集上,以 30 ×覆盖率测序的 HiFi 样本的准确率和召回率超过 99.83%,而且对基准数据集和上游文库制备及测序的变化也很稳健。
测序流程

图2 Sentieon的作用

Sentieon软件团队拥有丰富的软件开发及算法优化工程经验,致力于解决生物数据分析中的速度与准确度瓶颈,为来自于分子诊断、药物研发、临床医疗、人群队列、动植物等多个领域的合作伙伴提供高效精准的软件解决方案,共同推动基因技术的发展。 截至2023年3月份,Sentieon已经在全球范围内为1300+用户提供服务,被世界一级影响因子刊物如NEJM、Cell、Nature等广泛引用,引用次数超过700篇。此外,Sentieon连续数年摘得了Precision FDA、Dream Challenges等多个权威评比的桂冠,在业内获得广泛认可。
文献讨论

总结
- 点赞
- 收藏
- 关注作者
评论(0)