内核级流量治理引擎 Kmesh v0.5 发布!进击的Sidecarless服务网格
我们非常高兴地宣布 Kmesh v0.5.0 的发布。首先,感谢我们的贡献者在过去两个月中的辛勤工作。在 v0.5.0 版本中,我们进行了许多重要的增强,包括命令行工具 kmeshctl、更全面的端到端测试覆盖、底层 eBPF 信息的可视化改进、可观测性增强、完整的重启支持、CNI 安装程序的改进以及 XDP 程序中的 RBAC 支持。此外,在本次发布周期中,我们修复了许多关键的 Bugs,重构了部分关键代码,并增加了更多测试覆盖,使 Kmesh 更加稳定和健壮。
Kmesh背景回顾
对于“Kernel-Native”模式,由于 eBPF 技术非常适合四层流量治理,并且结合可编程内核模块,可以实现七层流量编排。Kmesh 最初完全依赖 eBPF 和内核模块来实现 L4-L7 的治理。Kmesh 采用随流治理策略,不会在服务通信过程中增加额外的连接跳数,与 Sidecar 模式相比,服务之间的通信连接数从三条减少至一条。“Kernel-Native”模式的架构图如下:

同时,为了增强七层协议的治理能力,今年 Kmesh 引入了一种新的治理模式——“Dual-Engine”模式,利用 eBPF 将流量转发到 kmesh-waypoint 进行高级的七层协议治理。这是一种更灵活的分层治理模型,能够按需满足不同用户的多样化需求。

Kmesh 0.5版本关键特性解析
Kmesh重启时的零停机时间
现在,Kmesh 可以在重启后优雅地重新加载 eBPF Map 和程序,且不需要在重启后重新注册命名空间或特定 Pod。这意味着在重启期间,流量不会中断,这对用户来说是一个巨大的好处。在 kmesh-daemon 重启后,eBPF Map 配置将自动更新为最新状态。

如上图所示通过将 eBPF程序 pin 在内核目录上,kmesh 关闭后 eBPF 依然可以正常对流量进行治理,保证 kmesh 重启过程中服务不中断。
在 kmesh 重启后,将 bpf_map 中存放的 config 与最新获取的 config 作对比,将 bpf_map 中的 config 更新至最新。
在 v0.4.0 版本中,Kmesh 重启后需要重新启动所有由 Kmesh 管理的 Pod,以便重新管理,因为该管理是由 CNI 插件触发的。现在这一过程已在 kmesh-daemon 中完成,因此 Pod 不需要重新启动即可重新管理。
可观测性增强
现在,Kmesh 支持 L4 访问日志,使用户能够清晰地可视化 Kmesh 管理的流量。请注意,访问日志默认未启用。您可以通过修改 Kmesh 中 spec.containers.args 的 --enable-accesslog 参数来启用访问日志功能。我们还将支持使用 kmeshctl 动态启用访问日志。
访问日志的示例如下:
accesslog: 2024-09-14 08:19:26.552709932 +0000 UTC
src.addr=10.244.0.17:51842, src.workload=prometheus-5fb7f6f8d8-h9cts, src.namespace=istio-system,
dst.addr=10.244.0.13:9080, dst.service=productpage.echo-1-27855.svc.cluster.local, dst.workload=productpage-v1-8499c849b9-bz9t9, dst.namespace=echo-1-27855, direction=INBOUND, sent_bytes=5, received_bytes=292, duration=2.733902ms
其中各个字段的含义为:


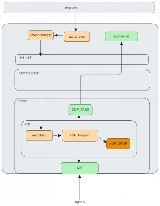
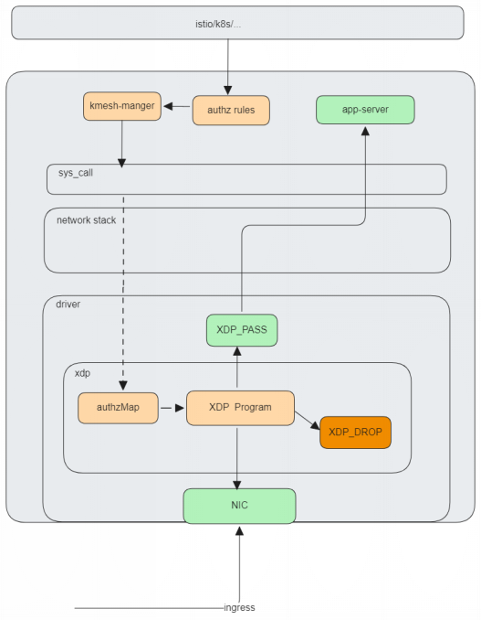
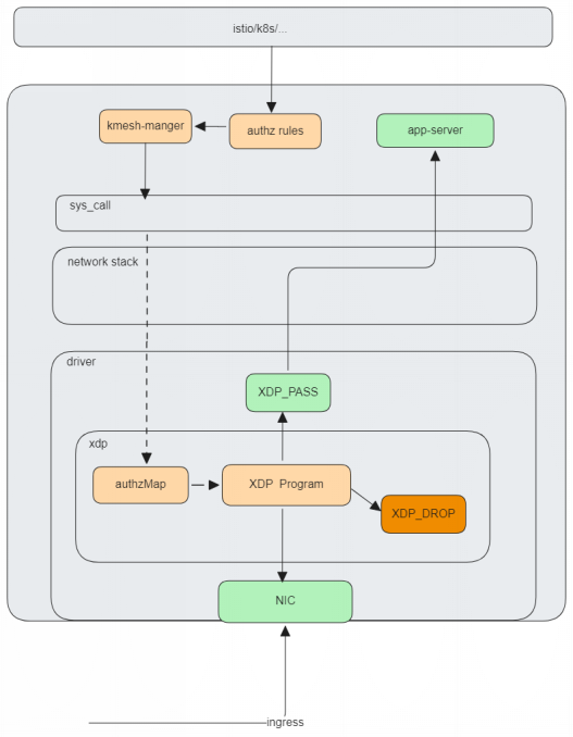
将授权执行下沉到XDP程序中
在 v0.3.0 版本中,Kmesh 已支持 L4 RBAC,但之前的解决方案是在用户空间中进行 RBAC,这在性能和功能上存在一些问题。现在我们已将其下沉到 XDP eBPF 中,这项功能将真正可用。目前,鉴权规则已转移到 eBPF Map中,这使得能够完全在 eBPF 程序中执行授权。当授权结果为拒绝时,XDP 程序会直接丢弃请求数据包,从而使客户端能够检测到连接失败。
下沉到 XDP 程序的关键是使用了 eBPF 的 tail-call 机制,将不同的匹配规则通过 tail-call 串联起来,遵循了原先在用户空间进行鉴权的逻辑。

如上图所示,集群内配置的鉴权规则通过消息订阅机制,被写入 eBPF Map。Pod 上入方向的流量在建链时,会在 XDP 程序中进行鉴权规则匹配,如果鉴权结果为拒绝,则包被丢弃;如果鉴权结果为允许,则流量将通过协议栈发送到对应的 App 进程。
更好的调试能力
我们新增了命令行工具 kmeshctl!现在,您无需进入相应的 Kmesh 守护进程 Pod 来调整 Kmesh 守护进程的日志级别或转储配置。您可以直接使用 kmeshctl:
# 调整 kmesh-daemon 日志级别(例如,debug | error | info)
kmeshctl log kmesh-6ct4h --set default:debug
# 转储配置
kmeshctl dump kmesh-6ct4h workload
未来将为 kmeshctl 添加更多功能,以便用户更好地管理和调试 Kmesh。
更好的底层BPF Map可视化
之前我们有接口 /debug/config_dump/ads 和 /debug/config_dump/workload 来输出 Kmesh 守护进程中缓存的配置内容。由于各种原因,Kmesh 守护进程缓存中的配置与实际的 eBPF 可能并不完全一致。如果我们能获取阅读友好的 eBPF 信息,将更有助于我们进行故障排查。现在,我们可以通过接口 /debug/bpf/* 获取这些信息。这些信息也将被集成到 kmeshctl 中,方便查看,并且可以进一步扩展,以判断底层 eBPF 是否与 Kmesh 守护进程中的配置同步。
# Get eBPF info in dual-engine mode
kubectl exec -ti -n kmesh-system kmesh-6ct4h -- curl 127.0.0.1:15200/debug/config_dump/bpf/workload
# Get eBPF info in kernel-native mode
kubectl exec -ti -n kmesh-system kmesh-6ct4h -- curl 127.0.0.1:15200/debug/config_dump/bpf/ads
改进CNI安装程序
由于 CNI 安装程序是 Kmesh 守护进程,如果 kmesh-daemon 意外崩溃或机器突然断电,CNI 将无法卸载 CNI 配置。如果 kubeconfig 的 token 过期,则 kmesh-daemon 异常退出后,任何 Pod 都无法成功启动。因此,我们采取了以下两种方法来解决此问题:
-
在 start_kmesh.sh 的末尾清理 CNI 配置。
-
在CNI安装程序中添加一个单独的Go协程,一旦token文件被修改,更新 kubeconfig 文件。这可以确保 kubeconfig 文件不容易过期。
支持HostNetwork工作负载
现在,对于 Kmesh 双引擎模式,我们支持通过 HostNetwork Pods 访问服务。
性能提升
在双引擎模式中,我们通过使用本地缓存来优化工作负载和服务响应处理期间的 BPF Map更新,避免了对 BPF Map的循环遍历。
关键Bug修复
我们还修复了一些重大 Bug:
-
通过不删除前端Map,防止在工作负载资源更新期间失去流量控制。
-
来自命名空间 waypoint 的流量将再次重定向到 waypoint,避免了死循环。现在我们跳过了来自 waypoint 的流量管理。
-
修复了当 waypoint 处理非 HTTP TCP流量时,会意外返回HTTP/1.1 400 Bad Request 的问题。#681
致谢贡献者
Kmesh v0.5.0 版本包含了来自14 位贡献者的 567 次代码提交,在此对各位贡献者表示由衷的感谢:
|
@hzxuzhonghu |
@LiZhenCheng9527 |
@nlgwcy |
@YaoZengzeng |
|
|
|
|
|
|
|
|
|
|
|
@yuanqijing |
@SpongeBob0318 |
我们始终以开放中立的态度发展 Kmesh,持续打造 Sidecarless 服务网格业界标杆方案,服务千行百业,促进服务网格健康有序的发展。Kmesh 当前正处于高速发展阶段,我们诚邀广大有志之士加入!
参考链接
Kmesh Release v0.5.0: https://github.com/kmesh-net/kmesh/releases/tag/v0.5.0
Kmesh GitHub: https://github.com/kmesh-net/kmesh
【更多华为云云原生干货推荐】华为云云原生王者之路集训营
华为云云原生王者之路集训营
为帮助广大技术爱好者快速掌握云原生相关技能,华为云云原生团队与华为云学院联合CNCF开源软件大学启动人才培养计划,推出《华为云云原生王者之路集训营》,从云原生基础知识介绍到最佳实践讲解、底层原理和方案架构深度剖析,层层深入,满足不同云原生技术基础和学习目标人群的需求。本课程还精选数十个企业典型应用场景,作为学员上机实践案例,帮助学员将所学技术快速与企业业务相结合,服务于企业生产。
点击免费参加华为云云原生王者之路集训营:https://edu.huaweicloud.cn/roadmap/cloudnative1.html 学习后记得小试牛刀,看看测评效果~ 华为云云原生王者之路-黄金课程测评 华为云云原生王者之路-钻石课程测评 华为云云原生王者之路-王者课程测评
- 点赞
- 收藏
- 关注作者
评论(0)