深入浅出Redis(三):Redis数据的存储、删除以及淘汰
深入浅出Redis(三):Redis数据的存储、删除以及淘汰
引言
Redis是一款基于键值对的数据结构存储系统,它的特点是基于内存操作、单线程处理命令、IO多路复用模型处理网络请求、键值对存储与简单丰富的数据结构等等
本篇文章不像以往文章围绕Redis某个特点来讲解,而是作为过渡介绍,来说一说Redis是如何存储数据、如何删除数据和如何淘汰数据
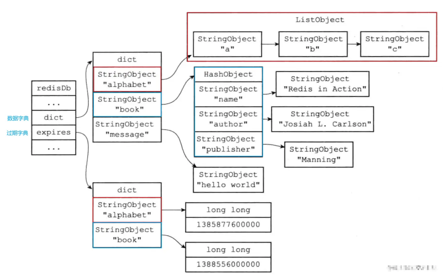
存储数据
使用dict字典对Key、Value进行存储,Key总是字符串对象,Value可以是其他对象
键对象可以被设置过期时间,需要注意的是只能对键对象设置过期时间,不能对值对象设置过期时间,如果键对应的值对象为集合类型过期时间到达,集合内的所有元素都过期

使用expires字典存储 键以及键对应的过期时间戳,Key为键对象地址(复用),Value为到期时间的毫秒时间戳
删除数据
当Redis中的数据发生过期时,不一定立马去删除,而是根据不同的删除策略有不同的删除时机
删除策略有三种分别是:定时删除、惰性删除、定期删除
定时删除是使用计时器,到达过期时间就立马去删除数据;如果当前CPU比较忙,还要去删除比较大的数据时就可能发生阻塞,影响用户,但是带来的好处是过期数据立马被删除,不会占用空间,是一种时间换空间的删除策略
惰性删除是当数据过期时不会立马删除,而是读写命令操作数据前检查这个键Key是否过期,如果过期就顺便删除;当数据过期并不立即删除,等到后续操作数据时先检查再删除,期间数据占用空间但无作用,如果不再操作数据可能导致数据永久不删除,是一种空间换时间的删除策略
定期删除是每秒使用可指定的固定的CPU资源来遍历库并随机挑选库中过期字典上的多个Key检查是否过期,过期则删除;如果过期比例较大则还会再该库中进行随机挑选,否则去下一个库中随机挑选检查删除,可指定使用CPU资源不影响用户,也不会存在内存泄漏,是一种折中方案
Redis中默认使用惰性删除和定期删除的策略,使用空间换时间的方式不引起阻塞,惰性删除中不操作过期数据的场景还是较小的,即使不操作过期数据还有定期删除兜底随机删除数据,最终不会引发内存泄漏
淘汰数据
当数据快占满空间时,会使用淘汰策略来将数据淘汰,否则空间占满会影响Redis的可用性
每次加入数据会先判断内存是否足够,当内存不足时,使用淘汰算法临时删除数据;如果删除一个数据空间还不够会多次使用淘汰算法,直到满足此次操作需要的空间,如果选择的淘汰算法是不临时删除数据,就直接抛出OOM错误(默认)
可以在配置文件中配置淘汰策略算法
# 最大配置内存容量
maxmemory 2g
# 使用逐出算法时要删除数据个数(过小会多次执行逐出算法,过大会阻塞很久)
maxmemory-samples
maxmemory-policy noeviction #逐出算法的策略
#noeviction 永不过期,返回错误
#volatile-lfu 挑选expires区数据用lfu算法淘汰
#volatile-lru 挑选expires区的数据使用LRU淘汰
#volatile-random 挑选expires区的数据随机淘汰
#volatile-ttl 挑选expires区要过期的数据淘汰
#allkeys-random:挑选全局数据随机删除
#allkeys-lfu 挑选全局数据用lfu算法淘汰
#allkeys-lru 挑选全局数据用lru算法淘汰
淘汰策略前缀使用volatile表示在expires字典中选择数据删除,前缀使用allkeys表示在全局下选择数据删除
大部分场景下,使用淘汰策略时应该优先保留命中率高的数据,而临时删除命中率较低的数据
LFU算法是淘汰最近最少使用次数的数据,期间需要记录数据被使用的次数
LRU算法是淘汰最近最久未使用的数据,常用队列维护,使用到数据就将数据放到队头,队尾数据就是最近最久未使用的数据(要淘汰的数据)
总结
本篇文章讲解了Redis如何存储数据、删除数据、淘汰数据
使用dict字典存储键值对象,键对象一定为字符串对象,而值对象可以是其他任意类型对象
使用expires字典存储键对象过期时间,Key为键对象地址(复用),Value为到期时间的毫秒时间戳
定时删除使用计时器删除数据,时间换空间的策略,可能导致用户线程阻塞
惰性删除每次操作Key前检查是否过期,过期则删除,空间换时间的策略,可能导致内存泄漏
定期删除使用固定CPU资源遍历随机挑选删除,是一种折中策略,默认情况下惰性删除与定期删除搭配使用
如果添加数据内存不足,会使用淘汰策略来临时删除数据,默认情况下直接报错OOM,在大部分场景下可以选择LRU算法,避免将命中率高的数据临时删除
- 点赞
- 收藏
- 关注作者
评论(0)