算法的学习笔记—树的子结构(牛客JZ26)
【摘要】 在算法面试中,二叉树相关的问题经常出现,其中一个经典的问题是判断一棵二叉树B是否是另一棵二叉树A的子结构。本文将深入探讨这个问题,并通过代码示例展示如何解决这一问题。
😀前言
在算法面试中,二叉树相关的问题经常出现,其中一个经典的问题是判断一棵二叉树B是否是另一棵二叉树A的子结构。本文将深入探讨这个问题,并通过代码示例展示如何解决这一问题。
😊树的子结构
🤗题目链接
😆问题描述
我们有两棵二叉树A和B,要求判断B是否是A的子结构。需要注意的是,题目明确规定了空树不是任何树的子结构。
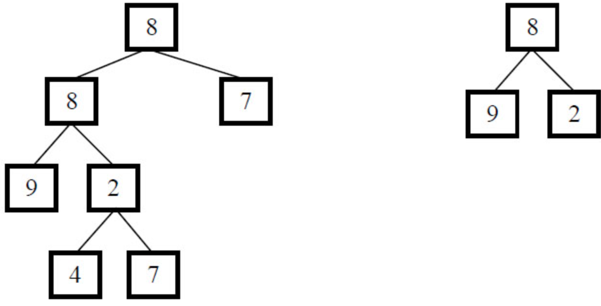
假如给定A为{8,8,7,9,2,#,#,#,#,4,7},B为{8,9,2},2个树的结构如下,可以看出B是A的子结构

🤔示例
-
示例1:
输入:
A = {8,8,7,9,2,#,#,#,#,4,7},B = {8,9,2}输出:
true -
示例2:
输入:
A = {1,2,3,4,5},B = {2,4}输出:
true -
示例3:
输入:
A = {1,2,3},B = {3,1}输出:
false
数据范围
- 0 ≤ A的节点个数 ≤ 10000
- 0 ≤ B的节点个数 ≤ 10000
😋解题思路
要判断B是否为A的子结构,我们可以采用递归的方法。具体步骤如下:
- 判断当前节点是否匹配:
- 从二叉树A的根节点开始,判断当前节点是否与树B的根节点相同。
- 如果相同,进一步递归判断左右子树是否都匹配。
- 递归搜索整棵树:
- 即使当前节点与树B的根节点不匹配,我们仍需递归检查A的左右子树,继续寻找可能的匹配子结构。
- 终止条件:
- 如果树B的所有节点都匹配,返回
true。 - 如果树A已经遍历完且没有找到匹配,返回
false。
- 如果树B的所有节点都匹配,返回
💖Java实现
以下是该问题的Java实现代码:
public class Solution {
// 主函数,判断B是否为A的子结构
public boolean HasSubtree(TreeNode root1, TreeNode root2) {
// 如果A或B为空,直接返回false
if (root1 == null || root2 == null)
return false;
// 检查当前节点,或递归检查左右子树
return isSubtreeWithRoot(root1, root2) || HasSubtree(root1.left, root2) || HasSubtree(root1.right, root2);
}
// 辅助函数,判断以root1为根的树是否包含以root2为根的子结构
private boolean isSubtreeWithRoot(TreeNode root1, TreeNode root2) {
// 如果B已经遍历完,说明匹配成功
if (root2 == null)
return true;
// 如果A先遍历完,或者当前节点不匹配,返回false
if (root1 == null || root1.val != root2.val)
return false;
// 递归检查左右子树
return isSubtreeWithRoot(root1.left, root2.left) && isSubtreeWithRoot(root1.right, root2.right);
}
}
💖代码解析
- HasSubtree方法:
- 这是主函数。首先检查A和B是否为空树。如果是,返回
false。否则,调用辅助函数isSubtreeWithRoot判断当前根节点是否匹配,同时递归检查A的左右子树。
- 这是主函数。首先检查A和B是否为空树。如果是,返回
- isSubtreeWithRoot方法:
- 这是一个递归函数,用于检查以
root1为根的子树是否包含以root2为根的子结构。首先判断root2是否已经遍历完,如果是,返回true。如果root1为空或当前节点的值不相等,返回false。否则,递归检查左右子树是否匹配。
- 这是一个递归函数,用于检查以
😄总结
这个问题通过递归的方式遍历二叉树,逐步检查是否存在匹配的子结构。尽管递归的方式看似复杂,但它能有效地解决类似问题。理解了这个问题的递归思路,对于二叉树相关的其他问题也会有很大帮助。
希望通过这篇文章,您对二叉树子结构的判断有了更清晰的认识和理解。
【声明】本内容来自华为云开发者社区博主,不代表华为云及华为云开发者社区的观点和立场。转载时必须标注文章的来源(华为云社区)、文章链接、文章作者等基本信息,否则作者和本社区有权追究责任。如果您发现本社区中有涉嫌抄袭的内容,欢迎发送邮件进行举报,并提供相关证据,一经查实,本社区将立刻删除涉嫌侵权内容,举报邮箱:
cloudbbs@huaweicloud.com
- 点赞
- 收藏
- 关注作者
评论(0)