DC-DC产品设计PCB注意事项
DC-DC的电路比LDO会复杂很多,噪声也更大,布局和layout要求更高,layout的好坏直接影响DC-DC的性能,所以了解DC-DC的layout至关重要。
一、Bad Layout
EMI,DC-DC的SW管脚上面会有较高的dv/dt, 比较高的dv/dt会引起比较大的EMI干扰;
地线噪声,地走线不好,会在地线上面会产生比较大的开关噪声,而这些噪声会影响到其它部分的电路;
布线上产生电压降,走线太长,会使走线上产生压降,而降低整个DC-DC的效率;
二、一般原则
开关大电流回路尽量短;
信号地和大电流地(功率地)单独走线,并在芯片GND处单点连接;
① 开关回路短
下图中红色LOOP1为DC-DC高边管导通,低边管关闭时的电流流向;绿色LOOP2的为高边管关闭,低边管开启时的电流流向;
为使这两个回路尽量小,引入更少的干扰,需要遵从如下几点原则:
电感尽量靠近SW管脚;
输入电容尽量靠近VIN管脚;
输入输出电容的地尽量靠近PGND脚;
使用铺铜的方式走线;

为什么要这么做?
走线过细过长会增大阻抗,大电流在此大阻抗上会产生比较高的纹波电压;
走线过细过长会增大寄生电感,此电感上耦合开关噪声,影响DC-DC稳定性,造成EMI问题;
寄生电容和阻抗会增大开关损耗和导通损耗,影响DC-DC效率;
② 单点接地
单点接地,指的是信号地和功率地进行单点接地,功率地上会有比较大的开关噪声,所以需要尽量避免对敏感小信号造成干扰,如FB反馈管脚。
大电流地:L,Cin,Cout,Cboot连接到大电流地的网络;
小电流地:Css,Rfb1,Rfb2单独连接到信号地的网络;

下图是TI的一个开发板的layout,红色为上管开时的电流路径,蓝色为下管开时的电流路径;如下的layout有如下比较好的优点:
① 输入输出电容的GND用铜皮进行连接,摆件时,两者的地尽量放一起;
② DC-DC Ton和Toff时的电流路径都很短;
③ 右边小信号是单点接地,距离比较远,免受左边大电流开关噪声的影响;
TPSM82866C评估板


PCB Layouts


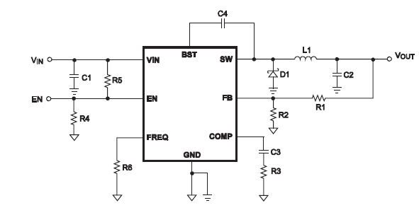
三、实例
如下给出一个典型DC-DC BUCK电路的layout,SPEC中给出如下几点:
输入电容,高边MOS管,和续流二极管形成的开关回路尽可能小和短;
输入电容尽可能靠近Vin Pin脚;
确保所有反馈连接短而直接,反馈电阻和补偿元件尽可能靠近芯片;
SW远离敏感信号,如FB;
将VIN、SW,特别是GND分别连接到一个大的铜区,以冷却芯片,提高热性能和长期可靠性;
DC-DC BUCK典型电路
layout指导

四、小结
DC-DC电路的layout至关重要,直接影响到DC-DC的工作稳定性和性能,一般DC-DC芯片的SPEC都会给出layout指导,可参考进行设计。
- 点赞
- 收藏
- 关注作者
评论(0)