文献解读-农业系列-第七期|《高粱驯化的基因组足迹和多种最终用途的育种选择》

关键词:高粱基因分析;基因组变异检测;全基因组重测序;
文献简介
- 标题(英文):Genomic footprints of sorghum domestication and breeding selection for multiple end uses
- 标题(中文):高粱驯化的基因组足迹和多种最终用途的育种选择
- 发表期刊:Molecular Plant
- 作者单位:中国科学院植物研究所植物资源重点实验室等
- 发表年份:2022
- 文章地址:https://doi.org/10.1016/j.molp.2022.01.002

驯化和多样化对作物基因组产生了深远的影响。高粱起源于非洲,随后传播到不同的大陆,经历了多次驯化和各种最终用途的密集育种选择。然而,这些过程如何塑造高粱基因组尚不完全清楚。在本研究中,研究者对全球445种高粱种质进行了群体基因组学分析,涵盖了野生高粱和四个具有不同农艺性状的最终用途亚群。还证明了调节茎多汁性的Dry基因是在谷物高粱改良过程中无意识地选择的。
测序流程

(A) Geographical distribution of 411 accessions with known countries of origin. Different colors and shapes indicate different subpopulations.
(B) Radar plots of diversity and significance levels of five traits in six subpopulations. The five traits are hundred grain weight (HGW), plant height (PH), stem weight (SW), panicle length (PL), and stem water content (SWC). Red dots indicate the emphasized traits of each subpopulation. Colors indicate different end-use populations in the same order as in (C).
(C) Schematic representation of panicles and stems (upper), cross-sections of middle internodes (middle), and whole plants (bottom) of each subpopulation. Numbers in brackets show the number of accessions in each subpopulation.

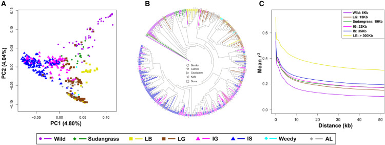
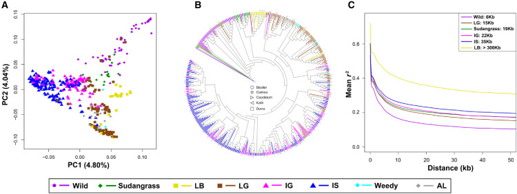
(A) 445个种质资源的主成分分析(PCA)。
(B) 445个种质资源的系统发育树。树的中心不同形状代表树周围不同的高粱种族。
(C) 六个主要亚群的连锁不平衡(LD)衰减。
该研究通过对445个高粱品系进行全基因组重测序,并使用449个重测序数据作为填充panel进行填充。通过GWAS、等位基因漂移分析、单倍型block分析等发现了高粱亚群之间存在频繁遗传交换、高粱在训话和改良过程中的选择性特征及部分等位基因的无意识选择等现象。

在445个高粱全基因组重测序数据的分析过程中,研究者使用Sentieon DNAseq模块用于数据的加速分析和精准的变异检测。
Sentieon软件团队拥有丰富的软件开发及算法优化工程经验,致力于解决生物数据分析中的速度与准确度瓶颈,为来自于分子诊断、药物研发、临床医疗、人群队列、动植物等多个领域的合作伙伴提供高效精准的软件解决方案,共同推动基因技术的发展。 截至2023年3月份,Sentieon已经在全球范围内为1300+用户提供服务,被世界一级影响因子刊物如NEJM、Cell、Nature等广泛引用,引用次数超过700篇。此外,Sentieon连续数年摘得了Precision FDA、Dream Challenges等多个权威评比的桂冠,在业内获得广泛认可。
文献结论

SbTB1在高粱植株结构调控中的作用值得深入研究。玉米、水稻、大麦和小麦受结核病调控的性状及其潜在机制不同,因为调控网络复杂。分支确实受多个遗传位点和通路控制,包括独脚金内酯通路和生长素、ABA 和细胞分裂素通路,它们相互纠缠。在高粱中,许多证据提供了关于SbTB1在侧向分支中的作用的线索。先前的遗传和表达分析表明,SbTB1,称为植物结构基因和分蘖基因,可以调节芽的生长和高粱分蘖。
总结
综上所述,该研究的发现为高粱驯化和育种选择提供了新的基因组见解,并将促进进一步剖析高粱的驯化和分子育种。
- 点赞
- 收藏
- 关注作者
评论(0)