华为云IoT开源专家实践分享:开源让物联网平台更开放、易用
“如果现在要对我打一个工作无关标签的话,那我想我现在是开源爱好者,最佳实践探索者。”这是张俭对自己的定位,可见其对开源的热忱。张俭认为,开源,意味着开放、共享、互助、共赢,这与华为云IoT作为万物互联底座,构建万物生长的黑土地的理念是一致的。
2017年本科毕业就加入华为的张俭,在上大学时候就积累了丰富的Java、C开发基础,加上对开源的热爱,让他在来到华为云IoT后,迅速成长为部门开源团队的代表,同时还担任了Apache Pulsar/ServiceComb、ApolloConfig等多个开源社区的重要成员。

“在我上大学的时候,就看到过华为万物互联的宣传片,那时就对我造成了不小的震撼。”张俭提到,随着共享单车风靡各大城市,无人驾驶、智慧停车场、智慧家居等物联网场景从各个方面渗入我们的生活,我们已然进入万物智联时代。而万物智联的物联网行业除了要实现“物的联接”之外,还需要应对“让物会说话”、“让物会交流”、“让物会说有价值的话”等挑战。
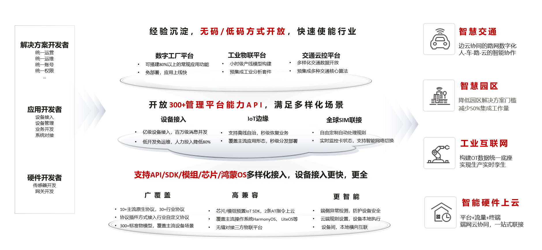
「 华为云 IoT 」构建万物上云&行业数字化的底座
为了让千行万业实现数字化、智能化,华为云IoT构建了一个高性能、高可靠物联网平台,包含设备接入、IoT边缘等基础云服务,以及工业物联平台、数字工厂、设施管理平台等行业平台。帮助广大的客户、伙伴、开发者,实现海量物联网设备的接入,同时还可以基于华为云强大的技术底座,组合华为云其他技术能力使用,在工业、交通、城市等行业中快速完成行业应用集成,构建场景化的物联网解决方案。

华为云IoT主动开源:南北开放,助力物联网应用快速构建
作为万物上云的物联网底座,华为云IoT通过开放南向SDK,支持传感器、网关、智能设备等各种类型的物联网终端多样化快速接入平台,并基于华为云物联网行业生态,高效构建行业数字化方案。
以张俭当前所在的工业物联平台团队为例,结合开源组件的能力,让平台能更稳定地运行,无后顾之忧地聚焦业务创新,实现生产过程可视化、质量过程分析&回溯、生产能耗优化、设备健康管理等关键业务。同时工业物联平台通过定义统一的模型标准,定义物的行为,打造统一的资产模型管理平台。通过实时数据分析、灵活的数据存储、海量的协议驱动,打造数据底座,支持海量的应用集成,进一步帮助开发者实现物联网应用快速构建。

提到对外开源工作,张俭还分享了自己对如何做好对外开源项目、SDK开发等方面的经验和见解,欢迎回顾直播视频了解详情。
华为云IoT积极贡献开源,拥抱云原生组件,与开源生态合作共赢
数字经济的到来,催生了数百亿设备联接上云的需求。自2019年开始,华为云IoT为了给物联网行业打造亿级联接能力的底座,通过不断的选型核心开源组件后,保障在联接不断增长的情况下,支撑业务稳定运行。同时华为云IoT也对这些开源组件在安全、稳定、生态特性等方面做出了许多贡献。关键开源项目如下:

以华为云IoT & Apache Pulsar/BookKeeper的合作为例。物联网平台的核心模块消息中间件。整个业务流程为南向数据流从设备接入到Pulsar,经过规则引擎进行过滤、转换、增强等操作,再回到Pulsar,最后从设备接入进来,数据到Pulsar,经过规则引擎处理,再回到pulsar,最后由数据开放服务对外开放对接到其他第三方应用。规避了传统的消息组件扩展性受限、topic量级受限、消费模型单一等问题。同时华为云IoT也在Apache Pulsar以及下游项目,在安全、稳定特性上做了很多贡献,包括一些tls的校验、一些泄露的修复等等,为Pulsar的安全、可靠、功能做出了贡献。

我的开源成长之路:入门开发者玩转开源经验分享
张俭自2015年开始,活跃在各大开源社区,目前不仅担任华为云IoT产品部的开源代表,还成为Apache多个项目的PMC member及committer。7年物联网研发经验,历经海量设备接入、高并发SaaS平台、云原生架构的演变。在物联网行业端到端都有丰富的实际落地经验。多次获得华为华为金牌个人奖项、金牌团队奖项、生态十佳个人奖项等。本次直播中,张俭结合个人在开源成长之路上的经验,给对开源感兴趣的开发者朋友们分享了许多经验。

• 开源项目开发与商业项目开发有何不同?
• 开源社区常见角色有哪些?
• 初入门开源该上手什么贡献?
• 如何与社区沟通?
欢迎开发者朋友们回顾直播视频,回顾直播视频了解详情。
华为云IoT,面向各类型开发者,提供多样化的能力开放,提升各行业数字化方案构建效率
华为云IoT平台(IoTDA)是一个融合了设备接入、设备管理、安全可靠的双向通信、消息灵活流转引擎、监控运维、最优发放功能为一体的物联网服务平台。华为云IoT面向各类型开发者,提供多样化的能力开放,帮助各行业有效提升数字化方案构建效率。欢迎访问华为云IoT官网,体验安全可靠的智慧物联!

(华为云IoT官网:https://www.huaweicloud.cn/product/iothub.html)
- 点赞
- 收藏
- 关注作者
评论(0)