如何挑选一个合适的HIS系统?基于B/S架构,JAVA语言,springboot最新技术栈开发的整套云HIS系统源码 HIS源
如何挑选一个合适的HIS系统? 基于B/S架构,JAVA语言,springboot最新技术栈开发的整套云HIS系统源码 HIS源码
最近有很多人在询问,有没有最优秀的HIS系统?在这里小编是没办法回答的。为什么呢?
因为要看你站在什么样的角度,如果是从医院的角度来说,那么我会建议你看看这篇文章,看看什么是医院云HIS系统。

commence 让我们好好认识一下HIS吧!
HIS全称是hospital information system,只从名字来看,那么医院里所有的系统都应该叫HIS。
但是目前我们简称的HIS却只是电子处方、挂号计费系统、医生工作站、护士工作站、药房系统等等这些的一个小组合,而其他的却归到所谓的BIS、LIS等等里面,强行进行区别开。

那么如何来挑选一个合适的HIS系统,小编简单分为以下4点。
01、院方需明确HIS的应用目标
以医院近期需要的项目开始,同时需要考虑到长远发展目标,考虑到全面应用时的系统集成以及信息孤岛和接口问题。
02、HIS的应用应适配院方的准确需求
1.工作流程和数据流程是否能满足本单位的实际情况?
2.系统是否有能力有方案适应可能到来的调整和变化?
3.管理系统是否严格和严谨,诸如财务收费是否符合财务制度,药品管理是否防止了可能出现的各种BUG。
03、需要考虑HIS系统的拓展性、实用性
1.国内大部分的医院的系统都是以模块为单位逐步投入的,分阶段采购使用的。所以挑选系统的时候必须要考虑到之后继续扩充和发展提供可拓展的能力。
2.系统面向的几类用户是否明确,是否充分满足了这几类用户的利益和诉求。
3.系统提供的各类的字典库是否完善齐全,引用是否权威和实用。
04、对于医院而言的准备
1. 院方需要有一个自己的需求说明或者应用规划;
2. 挑选HIS系统的时候,需要把质量放在首位,以性价比来全面衡量。
3. 最好由院方牵头,然后抽调系统涉及的几类使用者一同成立调查组,对参与考察的各家厂商系统进行评价和评分,挑选最优解。
以上就是关于如何挑选一个合适的HIS系统,小编给出的建议。但是院方还是需要从自身情况出发,立足需求,着眼现状,挑选真正适合自己的系统。
如果对HIS系统感兴趣,也可以看看这套云HIS系统
基于B/S架构,JAVA语言,springboot最新技术栈开发的整套SAAS应用的云HIS系统源码


云HIS系统功能模块:
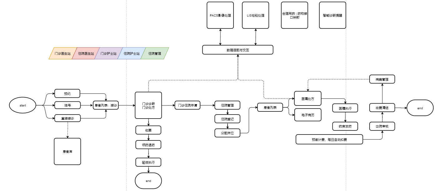
01、门急诊挂号管理
门急诊挂号管理主要完成对门急诊病人挂号业务的处理,可针对普通病人、设置的免挂号病人、医保、农合病人等多种不同患者类型的挂号,并支持预约挂号、网上挂号等不同形式的挂号。对于退号的患者也可以进行退号业务。从医院管理角度来讲,系统能够采集到各个医疗部门(科室)所属医生的工作量,使科室核算有了较准确的统计数据资料,从而为医院管理层提供决策支持。
02、门诊收费管理
门诊收费管理系统是一套对医院门诊的收费发票、门诊处方、门诊收费明细汇总等进行全面管理的系统,门诊医生电子处方的使用,将大大减轻收费人员的工作量,从根本上防止价格误划。系统包含发票管理、收费套餐、费用类型、结算方式、门诊收费、门诊查询统计报表等模块。
03、门诊医生工作站
门急诊医生工作站系统是用于支持门诊医生诊疗工作的应用系统,主要任务是处理病人接诊、诊断、处方、检查、检验、治疗处置、手术、门诊病历和卫生材料等信息,提供科室、医生常用临床项目字典,电子处方模板及相应编辑功能。支持医生查询相关资料:可对病人病情的诊断、历次就诊信息、检验检查结果,同时可以按病人的就诊时间、姓名、挂号编码等对病人的历史处方进行查询,同时可结合相关医疗知识、相关诊疗知识库和药品知识库,供门诊医生进行用药的分析。



04、药房管理系统
药房管理系统包含门诊药房和住院药房两部分,门诊药房系统主要面向对象是门诊病人,住院药房管理系统主要面向对象是病区病人,两者都包括库存管理、药房配发/退药和药房财务三大块。库存管理包括:入库、出库、药品申领、盘点、报损、调拨、低储预警等,另外还有库存调整、库存禁用等特殊操作及报表打印和查询功能;药房配发药可极大地方便病人取药,有效地减少病人排队次数和等待时间,退药管理保障了药品的安全性;财务主要是药房的台账功能等,方便财务核算药房的成本。
05、药库管理系统
药库管理系统主要用于药品信息维护、库存管理、药品调价、盘点结存、药品采购计划以及一些药品信息汇总查询统计等管理。包含采购计划、药库入库、药库出库、申领出库、退库审核、调拨出库、药库移库、移库审核、药库安全量、药库入库冲正、药库出库冲正、药库库存管理、药库批次管理、生产厂家管理、产地管理、供应商管理等模块。
06、住院管理系统
住院管理系统主要实现住院病人在院进行各种诊治行为过程中发生费用的记账登记管理,以及病人的中途结账、出院结账、病人费用查询、一日费用清单以及各种住院费用报表查询。
07、住院医生工作站
住院医生工作站系统作为临床信息系统的重要组成部分和电子病历系统的核心部件,既是电子病历的信息源,也是电子病历最重要的展现载体。系统以电子病历为核心,以医生、患者为视角进行整合,使医生能够在一个医生工作站平台中完成对住院病人的所有诊疗工作。
08、住院护士工作站
病人入院登记后,护士可为病人分配床位和主治医师,在主治医师医嘱下达后,护士对病人医嘱校对、执行,病人相关的药品记录即可到药房为病人领药,给药。在病人出院时可进行费用复核,经检查无误后病人可办理出院手续
- 点赞
- 收藏
- 关注作者
评论(0)