利用OpenGauss设计并实现高校成绩管理系统
一、需求分析
先介绍系统开发意义、可行性和应用环境等。
某校管理学生成绩的工作人员,根据实际工作需要,提出了以下基本数据和业务处理需求:
(1)学校设置了各专业,在专业下开设班级,每个班级包含若干学生,学生信息至少需要包含学号、姓名、性别、年龄、生源所在地、已修学分总数等数据项;另外,需要有地区信息,用于统计某一地区的学生数;
(2)课程信息表至少需包含课程编号、课程名称、任课教师、开课学期、学时、考试或考查、学分等数据项,课程根据班级开设。
(3)教师信息至少需要包含教师编号、姓名、性别、年龄、职称、联系电话等数据项;
(4)学生成绩至少需要学号,学期,课程名称,成绩,任课老师等数据项;
(5)需要实现业务处理和查询功能:
a) 学生成绩按每学年成绩统计;学生成绩
b) 名次排定;
c) 每门课程平均成绩统计;
d) 学生所学课程及学分统计;
e) 对每个学生输入成绩的时候,自动生成学生的已修学分总数;
f) 学生成绩查询;
g) 教师任课查询;
h) 班级课程开设查询。
(6) 补充说明
a) 假设学籍管理制度是采用学年制,且暂不考虑选修课情况。
b) 同一专业可能有多个班,所以同一门课可能需要多个教师上课,一个教师在一学期可能上多门课程。
1.1 数据需求描述
分析系统的数据需求,用数据字典和数据流图描述系统的数据需求,一般要求有2级(初级和详细级)数据流图,并确定系统开发边界。
1.1.1数据字典
➢ 数据项名
数据项名:学号 |
含义说明:唯一标识每个学生 数据类型:CHAR 长度:12 |
数据项名:学生姓名 |
含义说明:标识每个学生的姓名 数据类型:CHAR 长度:20 |
数据项名:学生性别 |
含义说明:学生性别 数据类型:CHAR 长度:3 取值范围:“男”或“女” 取值含义:学生分为男生和女生 |
数据项名:学生出生日期 |
含义说明:表明每个学生的出生日期 数据类型:DATESTAMP |
数据项名:籍贯(省) |
含义说明:表明每个学生入学前的来源地 数据类型:CHAR 长度:20 |
数据项名:籍贯(市) |
含义说明:表明每个学生入学前的来源地 数据类型:CHAR 长度:20 |
数据项名:已修学分总数 |
含义说明:学生已修课程的学分总数 数据类型:FLOAT 长度:4 取值范围:>=0 取值含义:已修学分不可能小于0 与其他数据项的逻辑关系: 等于该学生所有课程的学分数据项之和 |
数据项名:学生登录密码 |
含义说明:学生账户用于登录系统时的密码 数据类型:CHAR 长度:20 |
数据项名:成绩 |
含义说明:学生某一课程的成绩 数据类型:INT 长度:3 取值范围:0 ~ 100 取值含义:课程成绩60以上为合格,100为满分,不可能低于0分 |
数据项名:上课时间 |
含义说明: 表示教师授课和学生上课的时间 数据类型: CHAR 长 度: 20 |
数据项名:上课地点 |
含义说明: 表示教师授课和学生上课的地点 数据类型: CHAR 长 度: 20 |
数据项名:专业编号 |
含义说明: 唯一标识每一个专业 数据类型: CHAR 长 度: 20 |
数据项名:专业名称 |
含义说明:表示咋混也的名称 数据类型: CHAR 长 度: 20 |
数据项名:班级编号 |
含义说明: 唯一标识每一个班级 数据类型: CHAR 长 度: 20 |
数据项名:班级名称 |
含义说明:表示班级的名称 数据类型: CHAR 长 度: 20 |
数据项名:课程编号 |
含义说明:唯一标识每一门课程 数据类型: CHAR 长 度: 20 |
数据项名:课程名称 |
含义说明:表示课程的名称 数据类型: CHAR 长 度: 20 |
数据项名:开课学期 |
含义说明:某课程开设的时间节点 数据类型: CHAR 长 度: 20 取值范围:类似于2021-2022(1),2022-2023(2)这样 代表某一学年第几学期 |
数据项名:学时 |
含义说明:某课程总共需要的授课时间 数据类型: INT 长 度: 3 取值范围:(0,999) 取值含义:课程授课时间不小于0小时,不大于999小时 |
数据项名:学分 |
含义说明:某课程的学分 数据类型:FLOAT |
数据项名:考核方式 |
含义说明:某课程的评价方式 数据类型: CHAR 长 度: 2 取值范围:考查/考试 取值含义:课程只有考查和考试两种考核方式 |
数据项名:教师编号 |
含义说明:唯一标识每一位教师 数据类型:CHAR 长度: 20 |
数据项名:教师姓名 |
含义说明:表示每一位教师的姓名 数据类型:CHAR 长度: 20 |
数据项名:教师性别 |
含义说明:表示每一位教师的姓名 数据类型:CHAR 长度: 2 取值范围:男/女 取值含义:教师性别只有男和女 |
数据项名:教师出生日期 |
含义说明:表示每一位教师的出生日期,可计算教师的年龄 数据类型:DATE |
数据项名:职称 |
含义说明:表示每一位教师的职称 数据类型:CHAR 长度:20 |
数据项名:联系电话 |
含义说明:教师的联系电话 数据类型:CHAR 长度:20 |
数据项名:教师登录密码 |
含义说明:教师账户用于登录系统时的密码 数据类型:CHAR 长度:20 |
数据项名:管理员登录账号 |
含义说明:管理员账户用于登录系统时的密码 数据类型:CHAR 长度:20 |
数据项名:管理员登录密码 |
含义说明:管理员账户用于登录系统时的密码 数据类型:CHAR 长度:20 |
➢ 数据结构
数据结构名:学生 |
别名:学生基本信息 含义说明:定义了每一个学生的基本信息 组成:学号、学生姓名、学生性别、学生出生日期、籍贯(省)、籍贯(市) |
数据结构名:班级 |
别名:学生基本信息 含义说明:定义了每一个班级的基本信息 组成:班级编号、班级名称 |
数据结构名:专业 |
别名:专业基本信息 含义说明:定义了每一个专业的基本信息 组成:专业编号、专业名称 |
数据结构名:课程 |
别名:课程基本信息 含义说明:定义了每一个学生的基本信息 组成:学号、学生姓名、学生性别、学生出生日期、籍贯(省)、籍贯(市) |
数据结构名:教师 |
别名:教师基本信息 含义说明:定义了每个教师的基本信息 组 成: 教师编号、教师姓名、教师性别、教师出生日期、职称、联系电 话、教师登录密码 |
数据结构名:管理员 |
别名:管理员基本信息 含义说明:定义了每个管理员的基本信息 组 成: 管理员账号、管理员登录密码 |
➢ 数据流
数据流名:输入登录信息 |
含义说明: 登录系统对用户身份进行验证 数据来源: 用户 数据去向: 身份信息表 组 成: 用户账户、用户密码、用户身份 |
数据流名:查询、添加、修改、删除学生本人基本信息、成绩、选课 |
含义说明: 学生进行个人信息的查询,教师、管理员对学生信息进行管理 数据来源: 用户 数据去向: 学生信息表 组 成: 学号、学生姓名、学生性别、出生日期、生源所在省市、班级、 专业、选课、课程成绩、已修总学分 |
数据流名:查询、添加、修改、删除教师基本信息、任教情况、任教班级成绩 |
含义说明: 教师对学生及个人信息进行管理、管理员对教师信息进行管理 数据来源: 用户 数据去向: 教师信息表、学生信息表、选课信息表 组 成: 教师编号、教师姓名、性别、出生日期、职称、联系电话、任教 信息、任教班级成绩信息 |
➢ 数据存储
数据存储名: 用户账号信息 |
说明: 记录用户账号信息 输入数据流: 管理员输入、修改、删除账号信息操作 输出数据流: 用户账号表 组 成: 用户账号,用户密码,用户身份 存取方式: 随机存取 |
数据存储名:学生信息 |
说明: 记录学生基本信息 输入数据流: 管理员输入、更新、删除学生信息操作 输出数据流: 学生信息表 组 成: 学号、学生姓名、学生性别、出生日期、生源所在省市、班级、 专业、已修总学分 存取方式: 随机存取 |
数据存储名: 教师信息 |
说明: 记录教师基本信息 输入数据流: 管理员输入、更新、删除教师信息操作 输出数据流: 教师信息表 组 成: 教师编号、教师姓名、性别、出生日期、职称、联系电话 存取方式: 随机存取 |
数据存储名: 课程信息 |
说明: 记录课程基本信息 输入数据流: 管理员输入、更新、删除课程信息操作 输出数据流: 课程信息表 组 成: 课程编号、课程名称、课程学时、课程学分、开设学期、考核 方式 存取方式: 随机存取 |
数据存储名: 教师信息 |
说明: 记录专业班级基本信息 输入数据流: 管理员输入、更新、删除专业班级信息操作 输出数据流: 专业班级信息表 组 成: 班级编号、专业名称、专业编号 存取方式: 随机存取 |
数据存储名: 教师信息 |
说明: 记录教师任教信息及成绩信息 输入数据流: 管理员输入、更新、删除任教信息操作,教师录入成绩操作 输出数据流: 任教信息表 组 成: 课程编号、教师编号、学生学号、课程成绩 存取方式: 随机存取 |
1.1.2 数据流图
数据流图主要分为两级,分别为顶级数据流图和次级数据流图。其中顶级数据流图包括学生模块、教师模块、管理员模块,描述了这三个模块与高校管理系统间的数据传递关系。具体如下图1-1所示。

图1-1 顶级数据流图
次级数据流图是对顶级数据流图局部模块的细化描述与拓展描述,这里根据三个模块将顶级数据流图细化出了三个次级数据流图,分别为学生模块次级数据流图、教师模块次级数据流图、管理员模块次级数据流图。
学生模块的主要功能为课程信息、个人信息和成绩、已修总学分的查询,具体的数据流图如下图 1-2 所示:

图 1-2 学生模块次级数据流图
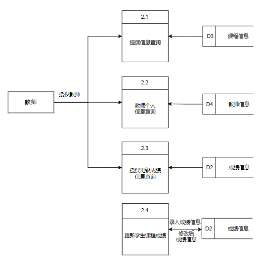
教师模块的主要功能为授课信息、教师个人信息、授课班级成绩信息的查询以及学生课程成绩的录入,具体的数据流图如下图 1-3 所示:

图 1-3 教师模块次级数据流图
管理模块的主要功能为学生成绩的查询以及对于学生、课程、教师信息的管理,具体的数据流图如下图 1-4 所示

图 1-4 管理模块次级数据流图
1.2 系统功能需求
本高校成绩管理数据库系统分为4个界面,分别为登录界面、学生界面、教师界面和管理员界面,并由登录界面中的身份选择来决定界面的选择。
学生界面有3个功能,分别为学生个人信息查询、个人成绩查询和班级课程查询功能;
教师界面有5个功能,分别为教师个人信息查询、授课信息查询、学生成绩统计、学生成绩查询和学生成绩录入功能;
管理员界面有5个功能,分别为对学生信息、成绩信息、教师信息、课程信息的管理(查询、添加、删除、更新)以及地区人数的统计功能。其中,由于管理员不具备更改成绩的权限,因此管理员界面不设置对成绩信息的更新功能。
除此之外,本系统对所有的信息都具有模糊查询和按各数据项排序的功能, 而且实现了灵活排版调整内容的自适应界面。
本系统的功能结构如下图 1-5 所示

图 1-5 高校成绩管理数据库系统功能结构
1.3 其他性能需求
并发用户数:考虑到实际应用,数据库系统应面向在校学生和教师以及教务 处管理员使用,理论上并发用户数应到达上千数量级;
响应时间:考虑到实际应用,数据库系统应响应时间足够短,理论上不大于 3s;
存储需求:考虑到实际应该,数据库系统应在满足查询效率的前提下,尽量 精简存储空间,减少数据冗余。
1.4 其他需求
1. 保证用户数据操作的简单便捷;
2. 用户更新信息时数据库应实时更新;
3. 保证系统良好的交互性、功能性、稳定性;
4. 建立存储过程,集成操作功能,增加数据更新的便利性;
5. 建立触发器,保证数据项格式的规范化以及数据的一致性;
6. 保证前端界面的简洁美观、人性化,能对错误信息进行提示;
7. 满足高并发下的大数据量交互需求,满足数据备份的数据量迁移;
8. 用户分身份以账号密码登录数据库应用系统,涉及不同的界面和功能。
二、概念结构设计
2.1 局部E-R图
局部 E-R 模式的设计一般可分解为以下三步骤:
1. 确定局部 E-R 模式的范围
设计局部 E-R 模式的第一步就是确定局部结构的范围,即将用户需求划分 成若干个部分,其划分方式一般有以下两种:
(1) 根据企业的组织机构对其进行自然划分;
(2) 根据数据库提供的服务种类进行划分,使得每一种服务所使用的数据明
显地不同于其他种类,这样就可为每一类服务设计一个局部 E-R 模式。
本系统采用第二种划分方式,根据数据库提供的服务种类进行划分。高校成 绩管理数据库可以按提供的服务分为以下三种类型:
(1) 学生专业班级信息查询;
(2) 学生成绩查询;
(3) 教师任教班级课程查询。
2. 查询定义实体型
每一个局部 E-R 模式都包括一些实体型,定义实体型就是从选定的局部范 围中的用户需求出发,确定每一个实体型的属性和主键。 实体型的设计可参考以下三个原则:
(1) 信息描述原则;
(2) 依赖性原则;
(3) 一致性原则。
在确定了实体型和属性后,需对下述几个方面作详细描述:
(1) 给实体集与属性命名;
(2) 确定实体标识;
(3) 非空值原则。
3. 定义联系
在 E-R 模型中,“联系”用于刻画实体集之间的关联。在定义了实体型和 属性并进行描述后,还要确定实体集之间的联系及其属性。实体集之间的联系非 常广泛,大致可分为以下三种:
a) 存在性联系
b) 功能性联系
c) 事件联系
由此,可最终根据学生专业班级信息查询、学生成绩查询、教师任教班级课 程查询三种服务确定三个局部 E-R 模式如下:
(1) 学生专业班级信息查询的局部 E-R 图
根据高校成绩管理的实际需求,专业信息包括专业编号、专业名称等数据项;班级信息包括班级编号、班级名称等数据项。但为了查询方便,将二者置于一张表中,并且设置班级编号为主键。学生个人信息包含学号、姓名、性别、出生日期、生源所在省、生源所在市、已修学分总数,学生登录密码等数据项,学号为主键。
在设计学生实体型的属性时,为满足对学生的年龄信息查询需求,同时又省 去随时间定期更新数据库带来的维护成本,将年龄替换为出生日期。即年龄可由 当前年份减去出生年份获得,使得数据库中信息变得准确又易维护。
同时,考虑到之后以学生身份登录系统的需求,将学生登录密码也作为学生 实体型的属性,以方便数据存储和查询。
由此定义实体型(下划线处为主键)如下:
a) 专业班级(班级编号,班级名称,专业编号,专业名称);
b) 学生(学号、学生姓名、学生性别、教师出生日期、生源所在省、生源 所在市、已修学分总数、学生登录密码)。
学校设置了各专业,在专业下开设班级,每个班级包含若干学生,并且考虑 到课程根据班级开设,因此将专业班级表也纳入学生专业班级信息查询的局部 E-R 图中。由此定义联系如下:
c) 包含:班级和学生之间具有一对多联系,“包含”为联系名。
由此可得学生专业班级信息查询的局部 E-R 图如图 2-1 所示:

图 2-1 学生专业班级信息查询的局部 E-R 图
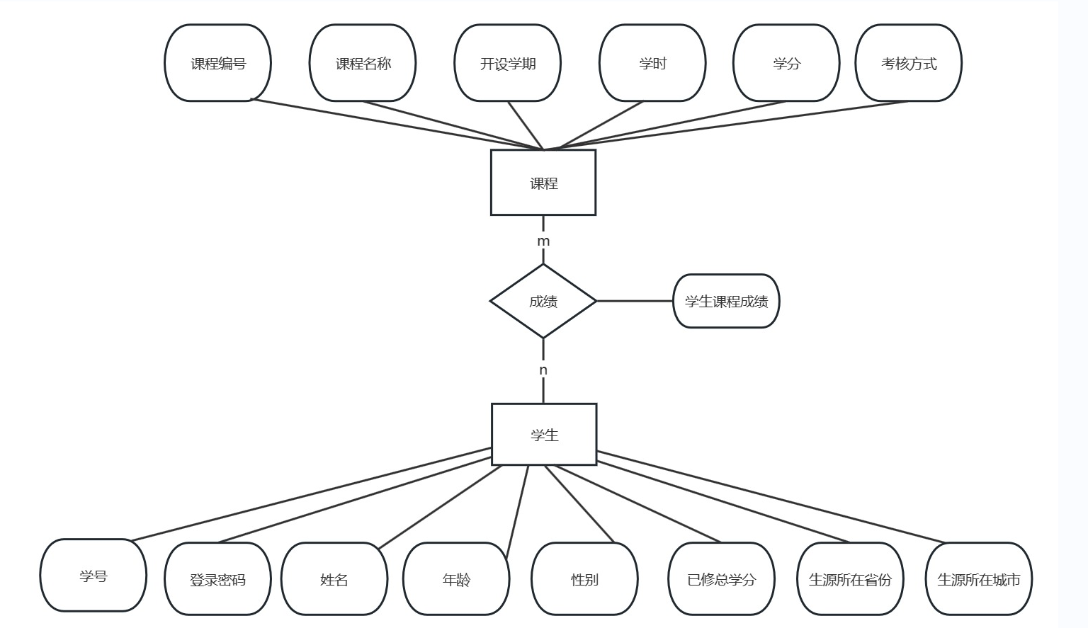
(2) 学生成绩查询的局部 E-R 图
根据高校成绩管理的实际需求,课程信息包括课程编号、课程名称、开课学期、学时、学分、考核方式等数据项,课程编号为主键。由此定义实体型(下划 线处为主键)如下:
a) 课程(课程编号、课程名称、开课学期、学时、学分、考核方式);
学生选修课程,一名学生可选择多门课程,一门课程可由多名学生选修,每 名学生的每门课程都有一个成绩。由此定义联系如下:
b) 选课:学生和课程之间具有多对多联系,“选课”为联系名,包含成绩 属性;
由此可得学生成绩查询的局部 E-R 图如图 2-2 所示:

图 2-2 学生成绩查询的局部 E-R 图
(3) 教师任教班级课程查询的局部 E-R 图
在定义实体集之间的联系时,要尽量消去冗余的联系,以免将这些问题留给全局E-R模式的集成阶段,从而造成困难和麻烦。
一个班级开设的一门课程只有一个教师,一个教师在一个班可能教授多门课程,一个教师可能教授多个班级同一门课程,因此教师与班级、课程之间的联系是一对多的,可将三者联系设定为1:m:n的联系。

图 2-3 教师任教班级课程查询的局部 E-R 图
然而,考虑到实际情况中可能存在三者不一定同时知道的情况,即可能仅知道教师所教授的班级,但不知道教师所教授的课程。因此,仍然采取建立三张关系表说明三者之间的两两关系。根据高校成绩管理的实际需求,教师信息包括教师编号、教师姓名、教师性别、教师出生日期、职称、联系电话,教师登录密码等数据项。教师实体型中教 师出生日期和教师登录密码属性的设计思路同学生实体型,此处不再赘述。由此 定义实体型(下划线处为主键)如下:
a) 教师(教师编号、教师姓名、教师性别、教师出生日期、职称、联系电 话、教师登录密码)。 一名教师可教授多门课程,一门课程可以有多名教师;一个班级可以开设多 门课程,一门课程可以为多个班级设置;一名教师可以给多个班级授课,一个班 级可以有多名教师任课。由此定义实体型如下:
a) 教授:教师和课程之间具有多对多联系,“教授”为联系名;
b) 设置:班级和课程之间具有多对多联系,“设置”为联系名;
c) 任课:教师和班级之间具有多对多联系,“任课”为联系名。
由此可得教师任教班级课程查询的局部 E-R 图如图 2-4 所示:

图2-4 教师任教班级课程查询的局部 E-R 图
2.2 全局E-R图
当各个局部 E-R 模式设计完成后,就需要对它们进行合并,将其集成为一 个全局的 E-R 模式,即数据库的全局概念结构。全局 E-R 模式的集成过程,一般可以分成两步进行:
1. 确定公共实体型
公共实体型是多个局部 E-R 模式综合集成的基础,因此必须首先确定各局 部 E-R 模式之间的公共实体型。在这一步中,一般仅根据实体型名称和主键来 认定公共实体型,即把同名实体型作为一个候选的公共实体型,把具有相同主键 的实体型作为另一个候选的公共实体型。本系统公共实体型为:
(1) 专业班级(班级编号,班级名称,专业编号,专业名称)
(2) 课程(课程编号、课程名称、开课学期、学时、学分、考核方式)
(3) 学生(学号、学生姓名、学生性别、学生出生日期、生源所在省、生源 所在市、已修学分总数,学生登录密码)
(4) 教师(教师编号、教师姓名、教师性别、教师出生日期、职称、联系电 话,教师登录密码)
2. 合并局部 E-R 模式
局部 E-R 模式的合并顺序有时会影响处理效率和结果。一般都采用逐步合 并的方式,即首先将两个具有公共实体型的局部 E-R 模式进行合并,然后每次 将一个新的与前面已合并模式具有公共实体型的局部 E-R 模式合并起来,最后 再加入独立的局部 E-R 模式,这样即可终获得全局 E-R 模式。 合并局部 E-R 模式可能会产生的冲突通常可分为三种类型:
(1) 属性冲突;
(2) 命名冲突;
(3) 结构冲突。
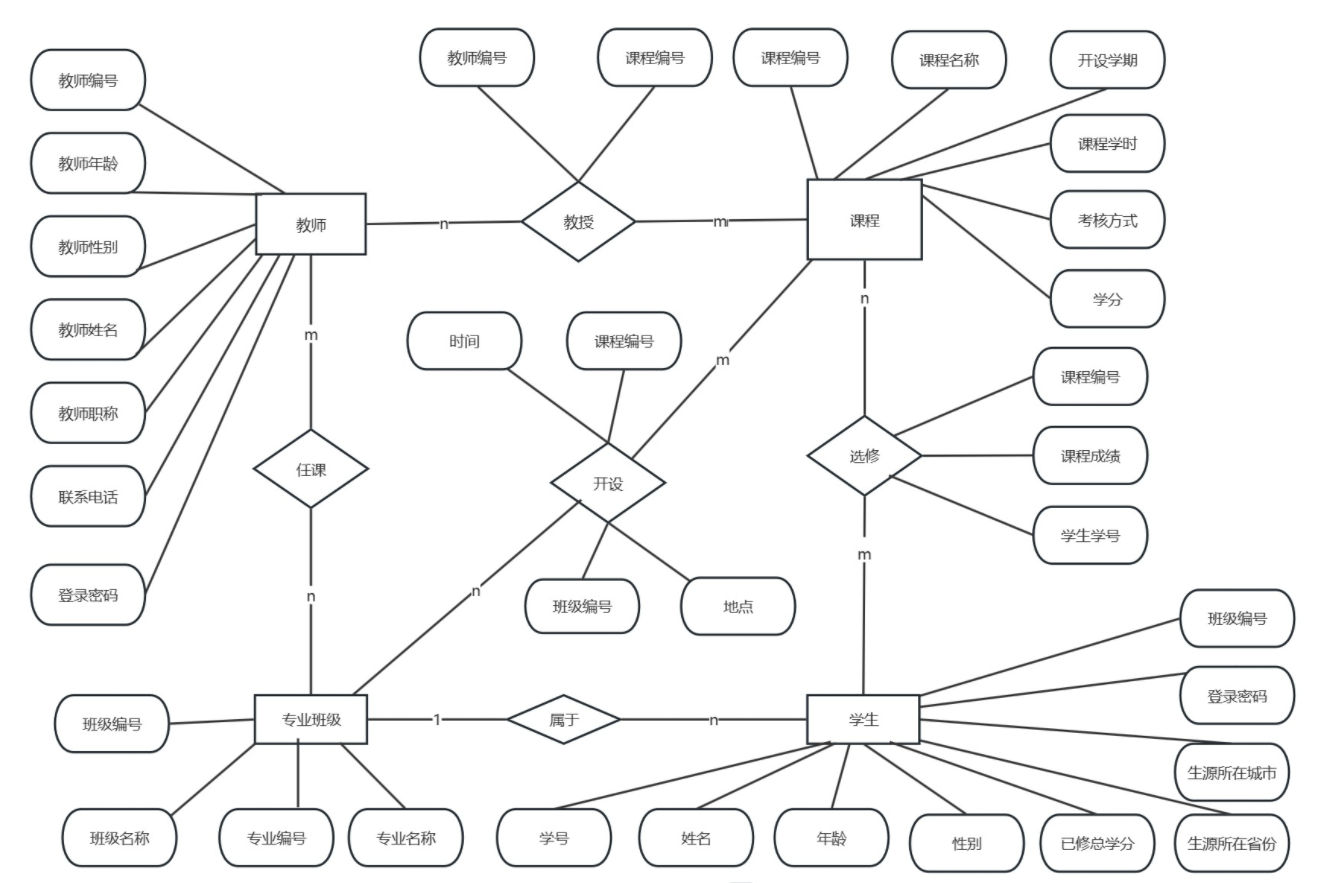
消除冲突后,合并后的全局 E-R 模式如图 2-5 所示:

图2-5 全局 E-R 图
2.3 优化E-R图
按照前面的方法将各个局部 E-R 模式合并后就得到一个初步的全局 E-R 模式,之所以这样称呼是因为其中可能存在冗余的数据和冗余的联系等。所谓冗余的数据是指可由基本数据导出的数据,冗余的联系是指可由其他联系导出的联系。冗余的数据和冗余的联系容易破坏数据库的完整性,给数据库维护带来困难,因此再得到初步的全局 E-R 模式后,还应当进一步检查 E-R 图中是否存在冗余,如果存在冗余则一般应设法将其消除。 一个好的全局 E-R 模式,不仅能全面、准确地反映用户需求,而且应该满足如下的一些条件:实体型的个数尽可能少;实体型所含属性个数尽可能少;实体型之间联系无冗余。
下面从优化全局 E-R 模式时需要重点考虑的几个问题入手优化全局 E-R 图
1. 实体型是否合并的问题
初步全局 E-R 模式不存在冗余的实体型,且没有一对一联系,因此不需要 合并实体型。
2. 冗余属性是否消除的问题
初步全局 E-R 模式没有冗余属性,因此不需要消除冗余属性。
3. 冗余联系是否消除的问题
在设计局部 E-R 模式的定义联系时,考虑到已将教师与课程之间的“讲授” 联系、班级与课程之间的“设置”联系、教师与班级之间的“授课”联系转化成 教师、班级与课程之间的一对多三元联系,大大减小了存储空间,降低了维护代 价。
三、逻辑结构设计
3.1 关系模式设计
将 E-R 图转换为关系模式,定义实体型、属性及其联系,关系模式定义如下,其中下划直线的属性为主键,下划波浪线的属性为外键。

3.2 数据类型定义
对关系模式中的属性定义类型、长度和约束如下表所示:
表 3-1 学生信息基本表 linc_Students08
字段名 |
数据类型 |
长度 |
约束 |
学生学号sja_Sno08 |
NVARCHAR |
50 |
主键 |
学生姓名sja_Sname08 |
NVARCHAR |
50 |
- |
学生性别sja_Ssex08 |
CHAR |
3 |
男/女 |
学生生日sja_Sbirthday08 |
DATE |
- |
- |
生源省sja_Sprovince08 |
NVARCHAR |
50 |
- |
生源市sja_Scity08 |
NVARCHAR |
50 |
- |
已修总学分sja_Countcredit08 |
FLOAT |
- |
- |
学生登录密码sja_Spassword08 |
NVARCHAR |
50 |
- |
班级编号sja_CLno08 |
NVARCHAR |
50 |
外键 |
表 3-2 专业班级基本表 linc_CLasses08
字段名 |
数据类型 |
长度 |
约束 |
班级编号sja_Clno08 |
NVARCHAR |
50 |
主键 |
专业编号sja_Mno08 |
NVARCHAR |
50 |
- |
专业名称sja_Mname08 |
NVARCHAR |
50 |
- |
班级名称sja_CLname |
NVARCHAR |
50 |
- |
表 3-3 课程信息基本表 linc_Courses08
字段名 |
数据类型 |
长度 |
约束 |
课程编号sja_Cno08 |
NVARCHAR |
50 |
主键 |
课程名称sja_Cname08 |
NVARCHAR |
50 |
- |
开设学期sja_Cterm08 |
NVARCHAR |
50 |
- |
学时sja_Cclasshour08 |
INT |
4 |
- |
学分sja_Credit08 |
FLOAT |
- |
- |
考核方式sja_Cexamine08 |
NVARCHAR |
50 |
考察/考试 |
表 3-4 教师信息基本表 linc_Teacher08
字段名 |
数据类型 |
长度 |
约束 |
教师编号sja_Tno08 |
NVARCHAR |
50 |
主键 |
教师名称sja_Tname08 |
NVARCHAR |
50 |
- |
教师性别sja_Tsex08 |
CHAR |
3 |
男/女 |
教师生日sja_Tbirthday08 |
DATE |
- |
- |
职称sja_Ttitle08 |
NVARCHAR |
50 |
助教/讲师/副教授/教授 |
联系电话sja_Tphone08 |
NVARCHAR |
50 |
- |
教师登录密码sja_Tpassword08 |
NVARCHAR |
50 |
考察/考试 |
表 3-5 选课基本表 linc_ChooseClass08
字段名 |
数据类型 |
长度 |
约束 |
学生学号sja_Sno08 |
NVARCHAR |
50 |
主键,外键 |
课程编号sja_Cno08 |
NVARCHAR |
50 |
主键,外键 |
成绩sja_Score08 |
INT |
3 |
0~100 |
表 3-6 上课基本表 linc_Teaching08
字段名 |
数据类型 |
长度 |
约束 |
班级编号sja_CLno08 |
NVARCHAR |
50 |
主键,外键 |
课程编号sja_Cno08 |
NVARCHAR |
50 |
主键,外键 |
上课时间sja_Time08 |
NVARCHAR |
50 |
- |
上课地点sja_Place08 |
NVARCHAR |
50 |
- |
表 3-7 老师授课班级基本表 linc_Teaching08
字段名 |
数据类型 |
长度 |
约束 |
班级编号sja_CLno08 |
NVARCHAR |
50 |
主键,外键 |
教师编号sja_Tno08 |
NVARCHAR |
50 |
主键,外键 |
表 3-8 老师授课课程基本表 linc_Teaching08
字段名 |
数据类型 |
长度 |
约束 |
课程编号sja_Cno08 |
NVARCHAR |
50 |
主键,外键 |
教师编号sja_Tno08 |
NVARCHAR |
50 |
主键,外键 |
表 3-9 管理员基本表 linc_ctrlogin08
字段名 |
数据类型 |
长度 |
约束 |
管理员登录用户名sja_Ctrno08 |
NVARCHAR |
50 |
主键,外键 |
管理员登录密码sja_Ctrpassword08 |
NVARCHAR |
50 |
主键,外键 |
3.3 关系模式的优化
3.3.1 规范化处理
考察关系模式的数据依赖集合,仅为函数依赖,上述关系模式都属于 BC 范式,无需规范化分解。
3.3.2 模式的评价与修正
1. 模式评价
(1) 功能评价
根据需求分析的结果,规范化后的关系模式可以支持用户的所有应用要求,且满足无损连接性。
(2) 性能评价
经过逻辑记录访问估算,观察到专业关系模式和班级关系模式经常需要执行连接操作,因此考虑在模式修正时合并两者。
2. 模式修正
为减少连接操作,提高查询效率,故将专业关系模式和班级关系模式合并。同时,考虑到专业名称和班级名称不会出现重名现象,故将班级编号作为主键,修改后得到专业班级关系模式如下:
专业班级(班级编号,班级名称,专业编号,专业名称)
在上述关系模式中班级编号决定专业编号,专业编号决定专业名称,班级编号决定专业名称,因此存在非主属性对主键的传递函数依赖,属于第二范式。但考虑到查询效率和专业名称使用的频率,不对该关系模式进行规范化。因此,关模式优化后最终的关系模式如下:

四、物理结构设计
4.1 聚簇设计
聚簇是将有关的数据元组集中存放于一个物理块内或若干相邻物理块内或同一柱面内,以提高查询效率的数据存储结构。所谓聚簇设计,就是根据用户需求确定每个关系是否需要建立聚簇,如果需要,则应确定在该关系的哪些属性列上建立聚簇。当一个关系按照某些属性列建立聚簇后,关系中的元组都按照聚簇属性列的顺序存放在磁盘的一个物理块或若干相邻物理块内,因此对这些属性列的查询特别有效,它可以明显提高查询效率,但是对于非聚簇属性列的查询效果不佳。此外,数据库系统建立和维护聚簇的开销很大,每次修改聚簇属性列值或增加、删除元组都将导致关系中的元组移动其物理存储位置,并且重建该关系的聚簇。因此,只有在遇到以下一些特定情况时才考虑对一个关系建立聚簇:
(1) 当对一个关系的某些属性列的访问时该关系的主要应用,而对其他属性的访问很少或是次要应用时,可考虑对该关系在这些属性列上建立聚簇;
(2) 若一关系在某些属性列上的值重复率很高,则可考虑对该关系在这些组属性列上建立聚簇;
(1) 若一关系一旦装入数据,某些属性列的值很少修改,也很少增加或删除元组,则可考虑对该关系在这些组属性列上建立聚簇。
考虑到上述信息,对在每个关系模式的主键上建立聚簇。
4.2 索引设计
索引设计时数据库物理设计的基本问题,对关系选择有效的索引对提高数据 库访问效率有很大的帮助。索引也是按照关系的某些属性列建立的,它与聚簇的 不同之处在于,当索引属性列发生变化,或增加、删除元组时,只有索引发生变 化,而关系中原先元组的存放位置不受影响。此外,每个关系只能建立一个聚簇, 但却可以同时建立多个索引。 对于一个确定的关系,通常在下列情况下可以考虑建立索引:
(1) 在主键属性列和外键属性列上通常都可分别建立索引,不仅有助于唯一 性检查和完整性检查,而且可以加快连接查询的速度;
(2) 以查询为主的关系可建立尽可能多的索引;
(3) 对等值连接,但满足条件的元组较少的查询可考虑建立索引;
(4) 如果查询可以从索引直接得到结果而不必访问关系,则对此种查询可建 立索引。例如,为查询某个属性的 MIN, MAX, AVG, SUM, COUNT 等
函数值,可在该属性列上建立索引。
考虑到上述信息,对每个关系模式的外键都建立索引;同时,为满足最统计 同一地区学生数的需求,在学生关系模式的生源所在省和生源所在市的属性列上 分别建立索引;为满足经常查询的需求,在课程关系模式的开课学期和教师关系 模式的职称属性列上建立索引。
4.3 分区设计
数据库中的数据,包括关系、索引、聚簇、日志等,一般都存放在磁盘内, 由于数据量的增大,往往需要用到多个磁盘驱动器或磁盘阵列,这就产生了数据 在多个磁盘如何分配的问题,即磁盘分区设计问题。磁盘分区设计的本质市确定 数据库数据的存放位置,其目的市提高系统性能,是数据库物理设计的内容之一。 磁盘分区设计的一般原则是:
(1) 减少访问冲突,提高 I/O 并行性。多个事务并发访问同一磁盘时,会产 生磁盘访问冲突而导致效率低下,如果事务访问数据能均匀分布于不同磁盘上, 则 I/O 可并发执行,从而提高数据库访问速度。
(2) 分散热点数据,均衡 I/O 负担。在数据库中数据访问的频率是不均匀的, 那些经常被访问的数据称为热点数据,此类数据宜分散存放于不同的磁盘上,以 均衡各个磁盘的负荷,充分发挥多磁盘并行操作的优势。
(3) 保证关键数据快速访问,缓解系统“瓶颈”。在数据库中有些数据如数 据字典等的访问频率很高,为保证对它的访问不直接影响整个系统的效率,可以 将其存放在某一固定磁盘上,以保证其快速访问。 由于高校成绩管理数据库系统的数据所需存储规模较小,因此不进行分区设 计。
五、数据库实施
创建数据库,如图 5-1 所示:

图5-1 数据库建立
5.1 基本表建立
(1)教师表建立
该表格包含两个列:`sja_Aacc08`和`sja_Apwd08`。`sjA_Aacc08`列是一个字符类型(CHAR),长度为12个字符,且不允许为空(NOT NULL)。它将用作表格的主键(PRIMARY KEY),这意味着每个记录在该列上必须具有唯一的值。
`sja_Apwd08`列也是一个字符类型(CHAR),长度为10个字符。它使用了DEFAULT关键字,表示如果没有为该列提供值,则该列的默认值为NULL。
因此,这个表格的主要目的是存储管理员账户的信息。每个管理员账户由一个唯一的12位字符编码(sja_Aacc08)和一个最长为10个字符的密码(sja_Apwd08)组成。

图5-2 建立教师表
(2) 专业表建立
该表格包含两个列:`sja_Mno08`和`sja_Mname08`。`sja_Mno08`列是一个字符类型(CHAR),长度为10个字符,且不允许为空(NOT NULL)。它将用作表格的主键(PRIMARY KEY),这意味着每个记录在该列上必须具有唯一的值。`sja_Mname08`列也是一个字符类型(CHAR),长度为10个字符。它使用了DEFAULT关键字,表示如果没有为该列提供值,则该列的默认值为NULL。
除了主键之外,还定义了一个约束(CONSTRAINT),名为`Major_Mno`。该约束确保`shengja_Majors08`表格中的`sja_Mno08`列的值是唯一的,即每个记录都必须具有不同的`sja_Mno08`值。
这个表格的主要目的是存储专业(Major)的信息。每个专业由一个唯一的10位字符编码(sja_Mno08)和一个最长为10个字符的名称(sja_Mname08)组成。约束确保了每个专业编码的唯一性。

图5-3 建立专业表
(3) 班级表建立
该表格包含三个列:`sja_Classno08`、`sja_Classname08`和`sja_Mno08`。`sja_Classno08`列是一个字符类型(CHAR),长度为10个字符,且不允许为空(NOT NULL)。它将用作表格的主键(PRIMARY KEY),这意味着每个记录在该列上必须具有唯一的值。`sja_Classname08`列也是一个字符类型(CHAR),长度为10个字符。它使用了DEFAULT关键字,表示如果没有为该列提供值,则该列的默认值为NULL。`sja_Mno08`列也是一个字符类型(CHAR),长度为10个字符。它使用了DEFAULT关键字,表示如果没有为该列提供值,则该列的默认值为NULL。
除了主键之外,还定义了两个约束:
1. UNIQUE约束,确保每个记录的组合值(sja_Mno08和sja_Classno08)都是唯一的。这意味着每个班级编号在给定的专业中必须是唯一的。
2. FOREIGN KEY约束,将`sja_Mno08`列作为外键,引用了`shengja_Majors08`表格中的`sja_Mno08`列。这意味着`sja_Mno08`列的值必须存在于`shengja_Majors08`表格的`sja_Mno08`列中的某个记录中。同时,ON DELETE RESTRICT和ON UPDATE RESTRICT指定了在删除或更新`shengja_Majors08`表格中的记录时对关联的班级表格进行限制操作,即不允许删除或更新被引用的记录。
因此,这个表格的主要目的是存储班级(Class)的信息。每个班级由一个唯一的10位字符编码(sja_Classno08)、一个最长为10个字符的名称(sja_Classname08)和对应的专业编码(sja_Mno08)组成。约束确保了班级编号和对应的专业编码的唯一性,并且与`shengja_Majors08`表格建立了外键关系。

图5-4 建立班级表
(4) 学生表建立
该表格包含七个列:`sja_Sno08`、`sja_Sname08`、`sja_Ssex08`、`sja_Sage08`、`sja_Sorig08`、`sja_Scredits08`和`sja_Classno08`。`sja_Sno08`列是一个字符类型(CHAR),长度为12个字符,且不允许为空(NOT NULL)。它将用作表格的主键(PRIMARY KEY),这意味着每个记录在该列上必须具有唯一的值。`sja_Sname08`列是一个字符类型(CHAR),长度为20个字符。它表示学生的姓名。`sja_Ssex08`列是一个字符类型(CHAR),长度为5个字符。它表示学生的性别。`sja_Sage08`列是一个整数类型(INT),用于表示学生的年龄。`sja_Sorig08`列是一个字符类型(CHAR),长度为20个字符。它表示学生的来源地。`sja_Scredits08`列是一个整数类型(INT),表示学生的学分。`sja_Classno08`列是一个字符类型(CHAR),长度为10个字符。它表示学生所属的班级编号。
除了主键之外,还定义了两个约束:
1. UNIQUE约束,确保每个记录的组合值(sja_Sno08和sja_Classno08)都是唯一的。这意味着每个学生编号在给定的班级中必须是唯一的。
2. FOREIGN KEY约束,将`sja_Classno08`列作为外键,引用了`shengja_Classes08`表格中的`sja_Classno08`列。这意味着`sja_Classno08`列的值必须存在于`shengja_Classes08`表格的`sja_Classno08`列中的某个记录中。同时,ON DELETE RESTRICT和ON UPDATE RESTRICT指定了在删除或更新`shengja_Classes08`表格中的记录时对关联的学生表格进行限制操作,即不允许删除或更新被引用的记录。
因此,这个表格的主要目的是存储学生(Student)的信息。每个学生由一个唯一的12位字符编码(sja_Sno08)、一个最长为20个字符的姓名(sja_Sname08)、性别(sja_Ssex08)、年龄(sja_Sage08)、来源地(sja_Sorig08)、学分(sja_Scredits08)和所属班级编号(sja_Classno08)组成。约束确保了学生编号和所属班级编号的唯一性,并且与`shengja_Classes08`表格建立了外键关系。

图5-5 建立学生表
(5) 课程表建立

图5-6 建立课程表
(6) 报告表建立

图5-7 建立报告表
(7) 教师-班级表建立

图5-8 建立教师-班级表
(8) 学生-课程表建立

图5-9 建立课程学习表
(9) 教师-课程表建立

图5-10 建立教师-课程表
(10) 管理员表建立

图5-11 创建登录表
5.2 视图的建立
(1)视图每门课程平均成绩统计的建立
图5-10:每门课程平均成绩统计

图5-11:学生成绩
图5-12:每门课程学分统计

图5-13:教师教授课程统计
图5-14:班级开设课程统计
v
图5-15:学生生源地统计
图5-16:教师课程成绩统计
5.3 索引的建立

图5-17:表教师唯一索引的建立

图5-18:其他表唯一索引的建立
5.4 触发器建立
(1)更新学分:
图5-19:更新学分触发器建立
(2)删除学生:
图5-20:删除学生触发器的建立
5.5存储过程建立
自动计算学分:
图5-21:自动计算学分
创建学生信息:
图5-22:创建学生信息
创建教师信息:
图5-23:创建教师信息
5.6 业务处理和查询功能SQL语句
1)学生成绩按每学年进行成绩统计的SQL语句:

图5-24学生成绩按每学年进行成绩统计运行结果
2)学生成绩名次排定SQL语句:
图5-25学生成绩名次排定运行结果
3)每门课程平均成绩统计SQL语句:
图5-26每门课程平均成绩统计运行结果
4)学生所学课程及学分统计SQL语句:
图5-27学生所学课程及学分统计运行结果
5)输入每个学生成绩时,自动生成该学生已修总学分SQL语句:

图5-28自动生成该学生已修总学分运行结果
图5-29自动生成该学生已修总学分运行结果
图5-30自动生成该学生已修总学分运行结果
图5-31自动生成该学生已修总学分运行结果
6)学生成绩查询SQL语句:
图5-32学生成绩查询运行结果
7)教师任课查询SQL语句:
图5-33教师任课查询运行结果
8)班级课程开设查询SQL语句:

图5-34班级课程开设查询运行结果
六、应用系统开发与试运行
6.1 开发平台和开发环境介绍
(1)硬件环境:
处理器 Intel(R) Core(TM) i7-10750H CPU @ 2.60GHz 2.59 GHz
机带 RAM 16.0 GB (15.8 GB 可用)
系统类型 64 位操作系统, 基于 x64 的处理器
(2) 软件环境:
系统:windows 10 64家庭教育版
数据库软件:Microsoft SQLSever2014
应用系统开发环境:IntelliJ IDEA 2019.1.1 x64, Tomcat 8.0.50,
6.2 前台界面与后台数据库连接说明,代码实现
Web端与SQL连接代码:
const { Client } = require('pg');
var sql = `
SELECT
r.sja_Cno08,
c.sja_Cname08,
Round(AVG(r.sja_Grade08),2) as AvgGrade
FROM
shengja.shengja_Reports08 r
JOIN
shengja.shengja_Courses08 c ON c.sja_Cno08 = r.sja_Cno08
GROUP BY
r.sja_Cno08, c.sja_Cname08;
`;
const client = new Client({
host: '192.168.198.129',
port: 26000,
database: 'shengjamis08',
user: 'opengaussuser',
password: 'openGauss@123',
});
// 连接数据库
client.connect((err) => {
if (err) {
console.error('Failed to connect to database:', err);
} else {
console.log('Connected to database');
// 在连接成功后可以执行其他数据库操作
client.query(sql, (err, result) => {
if (err) {
console.error('Error executing query:', err);
} else {
console.log('Query result:', result.rows);
}
// 关闭数据库连接
// client.end();
});
}
});
module.exports = {
query: (sql) => client.query(sql),
};
首先,通过`require('pg')`引入了`pg`库,它是一个用于连接和操作PostgreSQL数据库的Node.js库。
然后,定义了一个SQL查询语句,该查询语句从表格`shengja_Reports08`和`shengja_Courses08`中检索数据,计算每个课程的平均成绩,并返回课程编号(sja_Cno08)、课程名称(sja_Cname08)和平均成绩(AvgGrade)。
接下来,创建了一个`Client`对象,配置了连接数据库所需的信息,包括主机名、端口号、数据库名称、用户名和密码。使用`client.connect()`方法连接到数据库。如果连接成功,输出"Connected to database"。如果连接失败,输出"Failed to connect to database"。
在成功连接数据库后,使用`client.query()`方法执行SQL查询。传入查询语句和一个回调函数作为参数。回调函数用于处理查询结果。如果查询成功,输出查询结果的行数据;如果查询失败,输出错误信息。
最后,通过`module.exports`将`query`方法导出,使其可以在其他模块中使用。`query`方法接受一个SQL语句作为参数,并使用`client.query()`方法执行该查询。
总体而言,以上代码的功能是连接到指定的PostgreSQL数据库,执行给定的SQL查询语句,并将查询结果输出到控制台。
6.3 系统各功能设计和运行界面截图
1) 登陆界面
在正式进入系统前,系统会要求用户输入账号和密码进行登录。

图6-1系统登录界面
2) 欢迎界面
进入系统后,对用户显示欢迎信息。

图6-2系统登录界面
3) 学生成绩查询界面-学年成绩查询
展示所选学年中学生学号,选修课程以及成绩

图6-3学年成绩查询界面
4) 学年排名查询界面
展示所选学年学生的平均绩点以及排名

图6-4学年排名查询界面
5) 指定学号查询界面
展示指定学生的课程成绩信息

图6-5指定学号查询界面
6) 学生成绩编辑界面
修改编辑所选学生指定课程成绩

图6-6学生成绩编辑界面
7) 学生成绩插入及删除界面
插入及删除所选学生选课信息以及成绩
图6-7学生成绩插入界面
图6-8学生成绩插入结果界面

图6-9学生成绩删除界面
8) 课程平均成绩查询界面
查询各课程学生平均成绩

图6-10课程平均成绩查询界面
9) 班级课程查询界面
查询指定班级开设课程

图6-11班级课程查询界面
10) 生源地统计界面
统计学生生源地

图6-12生源地统计界面
11) 教师任课查询界面
查询指定教师或所有教师任课信息

图6-13教师任课查询界面
- 点赞
- 收藏
- 关注作者
评论(0)