【高并发】一文带你彻底搞懂ThreadLocal
大家好,我是冰河~~
我们都知道,在多线程环境下访问同一个共享变量,可能会出现线程安全的问题,为了保证线程安全,我们往往会在访问这个共享变量的时候加锁,以达到同步的效果,如下图所示。

对共享变量加锁虽然能够保证线程的安全,但是却增加了开发人员对锁的使用技能,如果锁使用不当,则会导致死锁的问题。而ThreadLocal能够做到在创建变量后,每个线程对变量访问时访问的是线程自己的本地变量。
什么是ThreadLocal?
ThreadLocal是JDK提供的,支持线程本地变量。也就是说,如果我们创建了一个ThreadLocal变量,则访问这个变量的每个线程都会有这个变量的一个本地副本。如果多个线程同时对这个变量进行读写操作时,实际上操作的是线程自己本地内存中的变量,从而避免了线程安全的问题。

ThreadLocal使用示例
例如,我们使用ThreadLocal保存并打印相关的变量信息,程序如下所示。
public class ThreadLocalTest {
private static ThreadLocal<String> threadLocal = new ThreadLocal<String>();
public static void main(String[] args){
//创建第一个线程
Thread threadA = new Thread(()->{
threadLocal.set("ThreadA:" + Thread.currentThread().getName());
System.out.println("线程A本地变量中的值为:" + threadLocal.get());
});
//创建第二个线程
Thread threadB = new Thread(()->{
threadLocal.set("ThreadB:" + Thread.currentThread().getName());
System.out.println("线程B本地变量中的值为:" + threadLocal.get());
});
//启动线程A和线程B
threadA.start();
threadB.start();
}
}
运行程序,打印的结果信息如下所示。
线程A本地变量中的值为:ThreadA:Thread-0
线程B本地变量中的值为:ThreadB:Thread-1
此时,我们为线程A增加删除ThreadLocal中的变量的操作,如下所示。
public class ThreadLocalTest {
private static ThreadLocal<String> threadLocal = new ThreadLocal<String>();
public static void main(String[] args){
//创建第一个线程
Thread threadA = new Thread(()->{
threadLocal.set("ThreadA:" + Thread.currentThread().getName());
System.out.println("线程A本地变量中的值为:" + threadLocal.get());
threadLocal.remove();
System.out.println("线程A删除本地变量后ThreadLocal中的值为:" + threadLocal.get());
});
//创建第二个线程
Thread threadB = new Thread(()->{
threadLocal.set("ThreadB:" + Thread.currentThread().getName());
System.out.println("线程B本地变量中的值为:" + threadLocal.get());
System.out.println("线程B没有删除本地变量:" + threadLocal.get());
});
//启动线程A和线程B
threadA.start();
threadB.start();
}
}
此时的运行结果如下所示。
线程A本地变量中的值为:ThreadA:Thread-0
线程B本地变量中的值为:ThreadB:Thread-1
线程B没有删除本地变量:ThreadB:Thread-1
线程A删除本地变量后ThreadLocal中的值为:null
通过上述程序我们可以看出,线程A和线程B存储在ThreadLocal中的变量互不干扰,线程A存储的变量只能由线程A访问,线程B存储的变量只能由线程B访问。

ThreadLocal原理
首先,我们看下Thread类的源码,如下所示。
public class Thread implements Runnable {
/***********省略N行代码*************/
ThreadLocal.ThreadLocalMap threadLocals = null;
ThreadLocal.ThreadLocalMap inheritableThreadLocals = null;
/***********省略N行代码*************/
}
由Thread类的源码可以看出,在ThreadLocal类中存在成员变量threadLocals和inheritableThreadLocals,这两个成员变量都是ThreadLocalMap类型的变量,而且二者的初始值都为null。只有当前线程第一次调用ThreadLocal的set()方法或者get()方法时才会实例化变量。
这里需要注意的是:每个线程的本地变量不是存放在ThreadLocal实例里面的,而是存放在调用线程的threadLocals变量里面的。也就是说,调用ThreadLocal的set()方法存储的本地变量是存放在具体线程的内存空间中的,而ThreadLocal类只是提供了set()和get()方法来存储和读取本地变量的值,当调用ThreadLocal类的set()方法时,把要存储的值放入调用线程的threadLocals中存储起来,当调用ThreadLocal类的get()方法时,从当前线程的threadLocals变量中将存储的值取出来。
接下来,我们分析下ThreadLocal类的set()、get()和remove()方法的实现逻辑。
set()方法
set()方法的源代码如下所示。
public void set(T value) {
//获取当前线程
Thread t = Thread.currentThread();
//以当前线程为Key,获取ThreadLocalMap对象
ThreadLocalMap map = getMap(t);
//获取的ThreadLocalMap对象不为空
if (map != null)
//设置value的值
map.set(this, value);
else
//获取的ThreadLocalMap对象为空,创建Thread类中的threadLocals变量
createMap(t, value);
}
在set()方法中,首先获取调用set()方法的线程,接下来,使用当前线程作为Key调用getMap(t)方法来获取ThreadLocalMap对象,getMap(Thread t)的方法源码如下所示。
ThreadLocalMap getMap(Thread t) {
return t.threadLocals;
}
可以看到,getMap(Thread t)方法获取的是线程变量自身的threadLocals成员变量。
在set()方法中,如果调用getMap(t)方法返回的对象不为空,则把value值设置到Thread类的threadLocals成员变量中,而传递的key为当前ThreadLocal的this对象,value就是通过set()方法传递的值。
如果调用getMap(t)方法返回的对象为空,则程序调用createMap(t, value)方法来实例化Thread类的threadLocals成员变量。
void createMap(Thread t, T firstValue) {
t.threadLocals = new ThreadLocalMap(this, firstValue);
}
也就是创建当前线程的threadLocals变量。
get()方法
get()方法的源代码如下所示。
public T get() {
//获取当前线程
Thread t = Thread.currentThread();
//获取当前线程的threadLocals成员变量
ThreadLocalMap map = getMap(t);
//获取的threadLocals变量不为空
if (map != null) {
//返回本地变量对应的值
ThreadLocalMap.Entry e = map.getEntry(this);
if (e != null) {
@SuppressWarnings("unchecked")
T result = (T)e.value;
return result;
}
}
//初始化threadLocals成员变量的值
return setInitialValue();
}
通过当前线程来获取threadLocals成员变量,如果threadLocals成员变量不为空,则直接返回当前线程绑定的本地变量,否则调用setInitialValue()方法初始化threadLocals成员变量的值。
private T setInitialValue() {
//调用初始化Value的方法
T value = initialValue();
Thread t = Thread.currentThread();
//根据当前线程获取threadLocals成员变量
ThreadLocalMap map = getMap(t);
if (map != null)
//threadLocals不为空,则设置value值
map.set(this, value);
else
//threadLocals为空,创建threadLocals变量
createMap(t, value);
return value;
}
其中,initialValue()方法的源码如下所示。
protected T initialValue() {
return null;
}
通过initialValue()方法的源码可以看出,这个方法可以由子类覆写,在ThreadLocal类中,这个方法直接返回null。
remove()方法
remove()方法的源代码如下所示。
public void remove() {
//根据当前线程获取threadLocals成员变量
ThreadLocalMap m = getMap(Thread.currentThread());
if (m != null)
//threadLocals成员变量不为空,则移除value值
m.remove(this);
}
remove()方法的实现比较简单,首先根据当前线程获取threadLocals成员变量,不为空,则直接移除value的值。
注意:如果调用线程一致不终止,则本地变量会一直存放在调用线程的threadLocals成员变量中,所以,如果不需要使用本地变量时,可以通过调用ThreadLocal的remove()方法,将本地变量从当前线程的threadLocals成员变量中删除,以免出现内存溢出的问题。

ThreadLocal变量不具有传递性
使用ThreadLocal存储本地变量不具有传递性,也就是说,同一个ThreadLocal在父线程中设置值后,在子线程中是无法获取到这个值的,这个现象说明ThreadLocal中存储的本地变量不具有传递性。
接下来,我们来看一段代码,如下所示。
public class ThreadLocalTest {
private static ThreadLocal<String> threadLocal = new ThreadLocal<String>();
public static void main(String[] args){
//在主线程中设置值
threadLocal.set("ThreadLocalTest");
//在子线程中获取值
Thread thread = new Thread(new Runnable() {
@Override
public void run() {
System.out.println("子线程获取值:" + threadLocal.get());
}
});
//启动子线程
thread.start();
//在主线程中获取值
System.out.println("主线程获取值:" + threadLocal.get());
}
}
运行这段代码输出的结果信息如下所示。
主线程获取值:ThreadLocalTest
子线程获取值:null
通过上述程序,我们可以看出在主线程中向ThreadLocal设置值后,在子线程中是无法获取到这个值的。那有没有办法在子线程中获取到主线程设置的值呢?此时,我们可以使用InheritableThreadLocal来解决这个问题。
InheritableThreadLocal使用示例
InheritableThreadLocal类继承自ThreadLocal类,它能够让子线程访问到在父线程中设置的本地变量的值,例如,我们将ThreadLocalTest类中的threadLocal静态变量改写成InheritableThreadLocal类的实例,如下所示。
public class ThreadLocalTest {
private static ThreadLocal<String> threadLocal = new InheritableThreadLocal<String>();
public static void main(String[] args){
//在主线程中设置值
threadLocal.set("ThreadLocalTest");
//在子线程中获取值
Thread thread = new Thread(new Runnable() {
@Override
public void run() {
System.out.println("子线程获取值:" + threadLocal.get());
}
});
//启动子线程
thread.start();
//在主线程中获取值
System.out.println("主线程获取值:" + threadLocal.get());
}
}
此时,运行程序输出的结果信息如下所示。
主线程获取值:ThreadLocalTest
子线程获取值:ThreadLocalTest
可以看到,使用InheritableThreadLocal类存储本地变量时,子线程能够获取到父线程中设置的本地变量。

InheritableThreadLocal原理
首先,我们来看下InheritableThreadLocal类的源码,如下所示。
public class InheritableThreadLocal<T> extends ThreadLocal<T> {
protected T childValue(T parentValue) {
return parentValue;
}
ThreadLocalMap getMap(Thread t) {
return t.inheritableThreadLocals;
}
void createMap(Thread t, T firstValue) {
t.inheritableThreadLocals = new ThreadLocalMap(this, firstValue);
}
}
由InheritableThreadLocal类的源代码可知,InheritableThreadLocal类继承自ThreadLocal类,并且重写了ThreadLocal类的childValue()方法、getMap()方法和createMap()方法。也就是说,当调用ThreadLocal的set()方法时,创建的是当前Thread线程的inheritableThreadLocals成员变量而不再是threadLocals成员变量。
这里,我们需要思考一个问题:InheritableThreadLocal类的childValue()方法是何时被调用的呢? 这就需要我们来看下Thread类的构造方法了,如下所示。
public Thread() {
init(null, null, "Thread-" + nextThreadNum(), 0);
}
public Thread(Runnable target) {
init(null, target, "Thread-" + nextThreadNum(), 0);
}
Thread(Runnable target, AccessControlContext acc) {
init(null, target, "Thread-" + nextThreadNum(), 0, acc, false);
}
public Thread(ThreadGroup group, Runnable target) {
init(group, target, "Thread-" + nextThreadNum(), 0);
}
public Thread(String name) {
init(null, null, name, 0);
}
public Thread(ThreadGroup group, String name) {
init(group, null, name, 0);
}
public Thread(Runnable target, String name) {
init(null, target, name, 0);
}
public Thread(ThreadGroup group, Runnable target, String name) {
init(group, target, name, 0);
}
public Thread(ThreadGroup group, Runnable target, String name,
long stackSize) {
init(group, target, name, stackSize);
}
可以看到,Thread类的构造方法最终调用的是init()方法,那我们就来看下init()方法,如下所示。
private void init(ThreadGroup g, Runnable target, String name,
long stackSize, AccessControlContext acc,
boolean inheritThreadLocals) {
/************省略部分源码************/
if (inheritThreadLocals && parent.inheritableThreadLocals != null)
this.inheritableThreadLocals =
ThreadLocal.createInheritedMap(parent.inheritableThreadLocals);
/* Stash the specified stack size in case the VM cares */
this.stackSize = stackSize;
/* Set thread ID */
tid = nextThreadID();
}
可以看到,在init()方法中会判断传递的inheritThreadLocals变量是否为true,同时父线程中的inheritableThreadLocals是否为null,如果传递的inheritThreadLocals变量为true,同时,父线程中的inheritableThreadLocals不为null,则调用ThreadLocal类的createInheritedMap()方法。
static ThreadLocalMap createInheritedMap(ThreadLocalMap parentMap) {
return new ThreadLocalMap(parentMap);
}
在createInheritedMap()中,使用父线程的inheritableThreadLocals变量作为参数创建新的ThreadLocalMap对象。然后在Thread类的init()方法中会将这个ThreadLocalMap对象赋值给子线程的inheritableThreadLocals成员变量。
接下来,我们来看看ThreadLocalMap的构造函数都干了啥,如下所示。
private ThreadLocalMap(ThreadLocalMap parentMap) {
Entry[] parentTable = parentMap.table;
int len = parentTable.length;
setThreshold(len);
table = new Entry[len];
for (int j = 0; j < len; j++) {
Entry e = parentTable[j];
if (e != null) {
@SuppressWarnings("unchecked")
ThreadLocal<Object> key = (ThreadLocal<Object>) e.get();
if (key != null) {
//调用重写的childValue方法
Object value = key.childValue(e.value);
Entry c = new Entry(key, value);
int h = key.threadLocalHashCode & (len - 1);
while (table[h] != null)
h = nextIndex(h, len);
table[h] = c;
size++;
}
}
}
}
在ThreadLocalMap的构造函数中,调用了InheritableThreadLocal类重写的childValue()方法。而InheritableThreadLocal类通过重写getMap()方法和createMap()方法,让本地变量保存到了Thread线程的inheritableThreadLocals变量中,线程通过InheritableThreadLocal类的set()方法和get()方法设置变量时,就会创建当前线程的inheritableThreadLocals变量。此时,如果父线程创建子线程,在Thread类的构造函数中会把父线程中的inheritableThreadLocals变量里面的本地变量复制一份保存到子线程的inheritableThreadLocals变量中。
如果觉得文章对你有点帮助,请微信搜索并关注「 冰河技术 」微信公众号,跟冰河学习高并发编程技术。
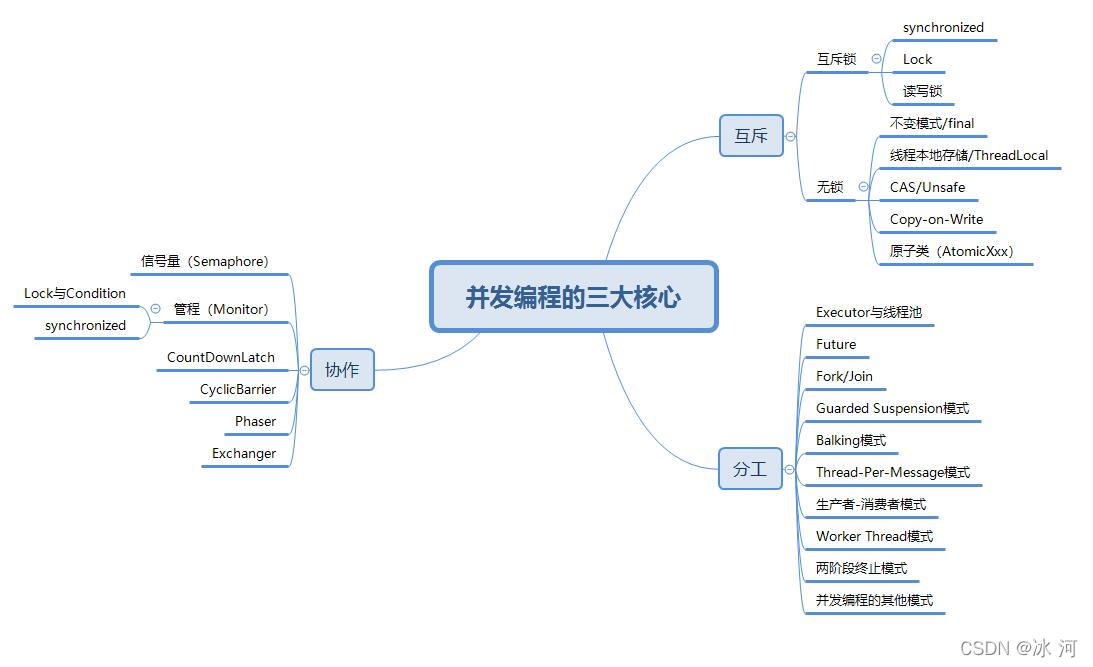
最后,附上并发编程需要掌握的核心技能知识图,祝大家在学习并发编程时,少走弯路。

写在最后
如果你想进大厂,想升职加薪,或者对自己现有的工作比较迷茫,都可以私信我交流,希望我的一些经历能够帮助到大家~~
- 点赞
- 收藏
- 关注作者
评论(0)