自动调优工具AOE,让你的模型在昇腾平台上高效运行
什么是AOE?
AOE(Ascend Optimization Engine)是一款自动调优工具,目的是为了充分利用有限的硬件资源,满足算子和整网的性能要求。
AOE通过生成调优策略、编译、在运行环境上验证的闭环反馈机制,不断迭代,最终得到最佳的调优策略,从而更充分利用硬件资源,提升网络的性能。
AOE的架构如下。

Application层:调优入口,支持如下。
- AOE:这里的AOE表示AOE进程,是离线推理场景下的调优入口。
- TFAdapter(TensorFlow Adapter):TensorFlow训练场景下的调优入口。
- PyTorchAdapter(PyTorch Adapter):PyTorch训练场景下的调优入口。
Tuning层:调优模式,支持以下类型。
- SGAT(SubGraph Auto Tuning):子图调优。一张完整的网络,会被拆分成多个子图。针对每一个子图,通过SGAT生成不同的调优策略。SGAT的调优算法通过获取每个迭代的调优策略性能数据,找到最优的调优策略,从而实现对应子图的最优性能。
- OPAT(Operator Auto Tuning):算子调优。AOE将一张整图输入给OPAT,OPAT内部进行算子融合,将融合得到的图进行算子粒度切分,针对每一个融合算子子图生成不同的算子调优策略,从而实现最优的算子性能。
- GDAT(Gradient Auto Tuning):梯度调优。分布式训练场景下,GDAT通过最大化反向计算与梯度聚合通信并行度,缩短通信拖尾时间,提升集群训练的性能。
Execute层:为执行层,支持编译(Compiler)和在运行环境上运行(Runner)。
AOE工作原理
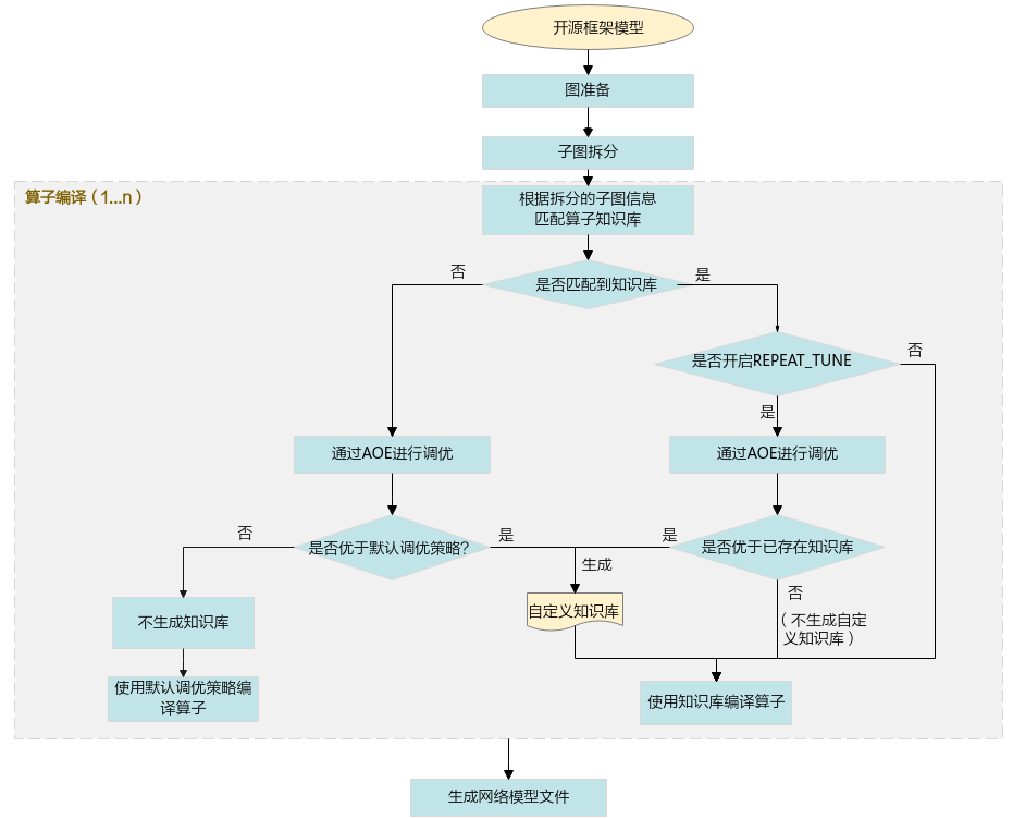
如下以算子调优为例,介绍AOE的工作原理。

1. 将原始开源框架模型传入GE、FE进行图准备(InferShape、算子选择等)及子图拆分。
2. 进入算子编译阶段,根据拆分的子图信息匹配知识库。
若能匹配到知识库:
- 未开启REPEAT_TUNE的场景,直接使用已有知识库中的调优策略编译算子。
- 开启REPEAT_TUNE的场景,通过AOE进行调优。
若调优后的结果优于当前已有的知识库,则会将调优后的结果存入用户自定义知识库,并使用自定义知识库中的调优策略编译算子。
若调优后的结果不优于当前已有的知识库,则不再生成用户自定义知识库,直接使用已有的知识库编译算子。
若未匹配到知识库,则通过AOE进行调优。
- 若调优后的结果优于默认调优策略的性能,会将调优后的结果写入自定义知识库,并使用自定义知识库中的调优策略编译算子。
- 若调优后的结果不优于默认调优策略的性能,不生成自定义知识库,使用默认调优策略编译算子。
3. 推理场景下,编译完成后,生成适配昇腾AI处理器的离线模型文件。训练场景下,编译完成后,生成训练好的网络模型文件。
AOE使用场景
当算子性能或者网络性能不佳时,可以使用AOE进行调优。AOE调优支持的场景如下:
- 离线推理
- TensorFlow训练
- PyTorch训练
- 在线推理
- IR构图
如何使用AOE进行调优?
如下以离线推理场景下Caffe网络的算子调优为例,介绍如何进行AOE调优。
1. 准备模型文件。
2. 配置环境变量。
必选环境变量
- CANN组合包提供进程级环境变量设置脚本,供用户在进程中引用,以自动完成环境变量设置。执行命令参考如下,以下示例均为root或非root用户默认安装路径,请以实际安装路径为准。
# 以root用户安装toolkit包
/usr/local/Ascend/ascend-toolkit/set_env.sh
# 以非root用户安装toolkit包
${HOME}/Ascend/ascend-toolkit/set_env.sh
- AOE工具依赖Python,以Python3.7.5为例,请以运行用户执行如下命令设置Python3.7.5的相关环境变量。
#用于设置python3.7.5库文件路径
export LD_LIBRARY_PATH=/usr/local/python3.7.5/lib:$LD_LIBRARY_PATH
#如果用户环境存在多个python3版本,则指定使用python3.7.5版本
export PATH=/usr/local/python3.7.5/bin:$PATH
可选环境变量
export ASCEND_DEVICE_ID=1
export TUNE_BANK_PATH=/home/HwHiAiUser/custom_tune_bank
export TE_PARALLEL_COMPILER=7
export REPEAT_TUNE=True
命令中的参数含义如下。
- ASCEND_DEVICE_ID:昇腾AI处理器的逻辑ID。
- TUNE_BANK_PATH:调优后自定义知识库的存储路径。
- TE_PARALLEL_COMPILER:开启算子的并行编译功能。
- REPEAT_TUNE:是否重新发起调优。
3. 进行AOE调优,命令如下。命令中使用的目录以及文件均为样例,请以实际为准。
aoe --framework=0 --model=$HOME/module/resnet50.prototxt --weight=$HOME/module/resnet50.caffemodel --job_type=2
命令中的参数含义如下。
- framework:原始网络模型的框架类型。0表示Caffee。
- model:原始模型文件路径与文件名。
- weight:原始模型权重文件路径与文件名。
- job_type:调优模式,2表示算子调优。
4. 若提示如下信息,则说明AOE调优完成。
Aoe process finished
调优完成后,生成文件如下。
- 自定义知识库:若满足自定义知识库生成条件则会生成自定义知识库。
- om模型文件,存放路径为:
${WORK_PATH}/aoe_workspace/${model_name}_${timestamp}/tunespace/result/${model_name}_${timestamp}_tune.om
${WORK_PATH}:调优工作目录
${model_name}:模型名称
${timestamp}:时间戳
- 算子调优结果文件:在执行调优的工作目录下实时生成命名为“aoe_result_opat_{timestamp}_{pidxxx}.json”的文件,记录调优过程中被调优的算子信息。示例如下。
"basic": {
"tuning_name": "调优任务名",
"tuning_time(s)": 1827
}
"OPAT": {
"model_baseline_performance(ms)": 113.588725,
"model_performance_improvement": "0.31%",
"model_result_performance(ms)": 113.236731,
"opat_tuning_result": "tuning successful",
"repo_modified_operators": {
"add_repo_operators": [
{
"op_name": "strided_slice_10",
"op_type": "stridedsliced",
……
"repo_summary": {
"repo_add_num": 2,
"repo_hit_num": 17,
"repo_reserved_num": 15,
"repo_unsatisfied_num": 0,
"repo_update_num": 2,
"total_num": 19
}
5. 调优完成后,请使用调优后的自定义知识库重新推理,验证性能是否提高。
以上就是AOE的简单介绍。关于更多内容,可以在昇腾文档中心查看,您也可在“昇腾社区在线课程”板块学习视频课程,学习过程中的任何疑问,都可以在“昇腾论坛”互动交流!
相关参考:
[1]昇腾文档中心
[2]昇腾社区在线课程
[3]昇腾论坛
- 点赞
- 收藏
- 关注作者
评论(0)