Apache HBase 负载均衡机制(二) -- SimpleLoadBalancer详解
概述
在分布式系统中负载均衡是一个非常重要的功能,Apache HBase通常通过Region的数量实现负载均衡,下面将展开分析HBase负载均衡中SimpleLoadBalancer相关内容。
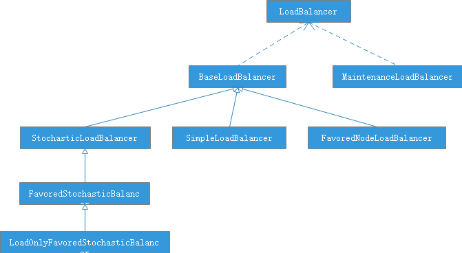
LoadBalancer
对Region的放置和移动做出决策。开源社区存在多种策略可供选择:

BaseLoadBalancer
负载平衡器的基类。它提供了用于以分配Region方法,它不提供实际平衡算法的实现。提供按表级别进行负载平衡和按集群级别进行负载平衡两种方式:
if (isByTable) {
List<RegionPlan> result = new ArrayList<>();
loadOfAllTable.forEach((tableName, loadOfOneTable) -> {
LOG.info("Start Generate Balance plan for table: " + tableName);
List<RegionPlan> partialPlans = balanceTable(tableName, loadOfOneTable);
if (partialPlans != null) {
result.addAll(partialPlans);
}
});
return result;
} else {
LOG.debug("Start Generate Balance plan for cluster.");
return balanceTable(HConstants.ENSEMBLE_TABLE_NAME, toEnsumbleTableLoad(loadOfAllTable));
}
具体负载均衡算法在balanceTable中实现。
SimpleLoadBalancer
根据服务器映射到每台服务器负载最高的Region信息,生成全局负载均衡计划。负载平衡原则是所有服务器都会平均分配Region。如果平均值是整数,则所有服务器都将平衡到平均值。否则,所有服务器都将具有最低(平均)或最高(平均)region数量。
该算法目前是这样实现的:
- 计算均衡值的区间范围,通过总Region个数以及RegionServer节点个数,算出平均Region个数,得到最小值MIN=floor(average)和最大值MAX=ceiling(average)区间范围。
- 迭代遍历负载较高(Region个数较多)的RegionServer,将该节点上的Region迁移出去,使得Region个数等于最大值MAX;当遇到小于等于最大值MAX的RegionServer时,迭代停止。
- 迭代遍历负载较低(Region个数较少)的RegionServer,给该节点上分配Region,使得Region个数等于最小值MIN;当遇到大于等于最小值MIN的RegionServer时,迭代停止。分配给负载较低的RegionServer的Region是由上一步负载高的RegionServer迁移出的Region。可能存在迁移出的Region没办法填充每一个负载低的RegionServer达到最小值MIN。定义需要达到最小值MIN的Region数量为needRegions。
- 如果needRegions非零(依然存在不均衡RegionServer),再次迭代负载最多的RegionServer,从每个RegionServer中删除单个Region(这将使得从具有MAX Region变为具有MIN Region)。
- 如果依然存在待分配的Region,再次迭代负载最少的RegionServer,将填充为最大值MAX。
- 所有的RegionServer所管理的Region都处于最小值MIN=floor(average)和最大值MAX=ceiling(average)区间范围。
示例
当前有一个5台节点规模的HBase集群(包含HMaster和RegionServer),其中2台HMaster和3台RegionServer组成如图所示:

其中RegionServer1 有110个Region,RegionServer2 有100个Region,RegionServer3 有90个Region;
计算集群平均值、最大值、最小值:
float average = cs.getLoadAverage();
int floor = (int) Math.floor(average * (1 - slop));
int ceiling = (int) Math.ceil(average * (1 + slop));
其中slop由参数hbase.regions.slop控制,默认为0.2;
average = 100
floor = 80
ceiling = 120
每个RegionServer的Region数都处于【80,120】区间内,不需要进行balance操作。
当前有一个5台节点规模的HBase集群(包含HMaster和RegionServer),其中2台HMaster和3台RegionServer组成如图所示:

其中RegionServer1 有121个Region,RegionServer2 有100个Region,RegionServer3 有79个Region;
计算集群平均值、最大值、最小值:
float average = cs.getLoadAverage();
int floor = (int) Math.floor(average * (1 - slop));
int ceiling = (int) Math.ceil(average * (1 + slop));
其中slop由参数hbase.regions.slop控制,默认为0.2;
average = 100
MIN = floor = 80
MAX = ceiling = 120
RegionServer1 121 > MAX (120), RegionServer3 79 < MIN(80) 需要进行balance操作。均衡后效果如下:

总结
SimpleLoadBalancer均衡器实现了基于Region数量的均衡,均衡较快;但是由于仅仅考虑Region数量,未考虑数据本地化、读写负载等因素,容易导致热点和性能下降。
- 点赞
- 收藏
- 关注作者

评论(0)