java中hasmap的设计精妙在哪?用图解和几个问题教你一次性搞定hashMap
HashMap核心原理

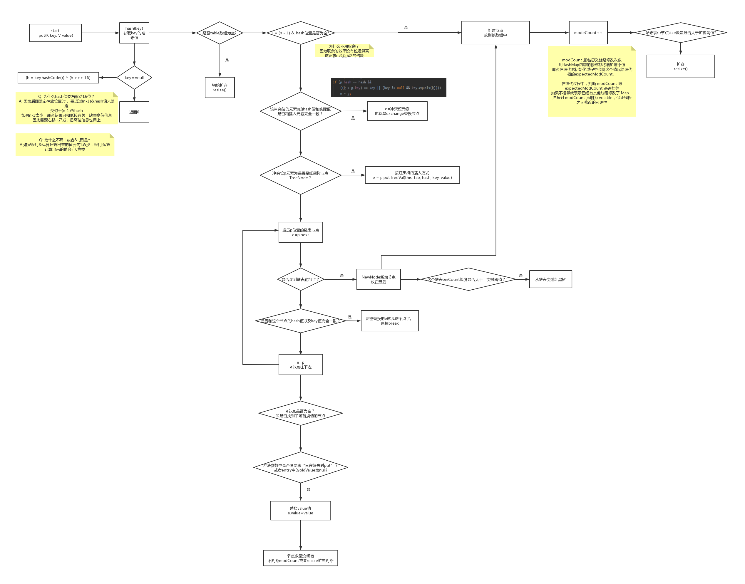
hashMap完整的put过程
以下是对上图的详细解释:
- 首先,要获取key的哈希值。
如果为空,就统一是0
否则,调用对象的.hashCode()方法,接着再与自己的右移16位进行异或,以便充分利用高位信息。 - 接着判断内部node数组是否为空,如果是,先进行初始化扩容。默认为16。
- 根据(n-1)&hash值,获取哈希表索引位置。 (&的性能比取余要高,具体讨论见CPU取余原理)
- 哈希表的node数组中,存放的是每组链表的头节点。
先检查头节点是否和自己要存放的key完全匹配 (hash值相同,key值相同,先hash再key,是因为hash的判断简单,key的equals判断可能会复杂)
如果匹配,得到需要替换的节点。 - 头节点和自己要放的key不匹配,则判断一下这个头节点是否是红黑树节点,如果是,说明已经升级成红黑树了,调用putTree插入到红黑树中。
- 如果不是红黑树, 那就是遍历链表,完全匹配就得到需要替换的节点。如果到尾部了,也没匹配的,则插入新节点。
- 如果前面找到了要替换的节点,则判断一下是否可以替换(是否没要求putIfAbsent,或者value为null),是就替换,不是就结束
- 如果前面是插入了新节点,非替换, 则要modCount++(方便迭代器确认map是否更新), 同时++size, 然后和扩容阈值做判断, 如果太大,就resize进行扩容
hashMap的扩容过程,java7和8扩容的区别
- java7:
- 当resize时,新建一个数组newTable
- 遍历原table中的每个链表和节点,重新hash,找到新的位置放入
- 放入的方式是头插法,即始终插在链表的头节点。
- java8:
- 不再每个点rehash放置,而是最高位是0则坐标不变,最高位是1则坐标变为“10000+原坐标”,即“原长度+原坐标. 避免了频繁的哈希计算和搬移过程。
- 使用尾插法在链表上插入节点
- 桶内元素超过8个,链表转成红黑树
为什么java8要改成尾插法?
A:
多线程时,java7的map-put可能造成死循环。
A线程扩容到那一半, 还处在遍历链表做头插法搬移的过程时,存了2个局部变量,当前链点now指向a, next指向b,正准备搬移(a->b->c这样的链表,a是头节点)
B线程则同时完成线程扩容,但是map里都是引用,浅拷贝,** 因为是头插法, 会导致顺序变化**, 原本a->b->c 变成了c->b->a。
因此A恢复时, 链点还是a,next还是b, 于是往下走到了b, 取bbs的next时,已经变成了a, 于是发生了a->b->a的循环
导致后续操作的next都是错误操作,引发环形指针。
java8里改成尾插法,这样做resize时,a->b->c 如果仍然哈希到同一个节点, 顺序是不会发生变化的。
虽然解决了死循环问题, 但java8的hashMap仍然是线程不安全的,为什么?
A:
因为缺乏同步,导致同节点发生哈希碰撞时,if条件的判断都可能是有问题的,导致本该插在链表头节点后面的,结果直接作为链表头覆盖到数组上了。
具体到底满足什么情况,才会resize扩容呢?
A:
HashMap负载因子 LoadFactor,默认值为0.75f。
衡量HashMap是否进行Resize的条件如下:
HashMap.Size >= Capacity * LoadFactor
另一种情况。JDK1.8源码中,执行树形化之前,会先检查数组长度,如果长度小于64,则对数组进行扩容,而不是进行树形化
扩容后,capacity扩容多少倍呢?为什么
A:
哈希表每次扩容是两倍。
初始长度为2的幂次方,随后以2倍扩容的方式扩容,元素在新表中的位置要么不动,要么有规律的出现在新表中(二的幂次方偏移量),这样会使扩容的效率大大提高。
另外,hashmap采用二倍扩容还有另外一个好处:可以使元素均匀的散布hashmap中,减少hash碰撞。
- 点赞
- 收藏
- 关注作者
评论(0)