《数据密集型超算技术白皮书》 | 云享·书库 No.42期推荐
【摘要】 华为云社区 云享·书库No.42 期 推荐作者: CCF高性能计算专业委员会联合华为以及众多产学研机构联合发布发布时间:2021年10月..为现阶段移动应用企业的出海战略决策提供市场洞察首次诠释了数据密集型超算的理念以及架构标准系统性阐述了数据密集型超算的十大典型应用场景技术发展建议以及未来产业发展方向建议助力移动应用开发者们扬帆出海.点击下载《数据密集型超算技术白皮书》 了解详情. 精...

华为云社区 云享·书库No.42 期 推荐
作者: CCF高性能计算专业委员会联合华为以及众多产学研机构联合发布
..
首次诠释了数据密集型超算的理念以及架构标准
系统性阐述了数据密集型超算的十大典型应用场景
对技术发展以及未来产业发展方向提出建议
.
点击下载《数据密集型超算技术白皮书》上
点击下载《数据密集型超算技术白皮书》下
.

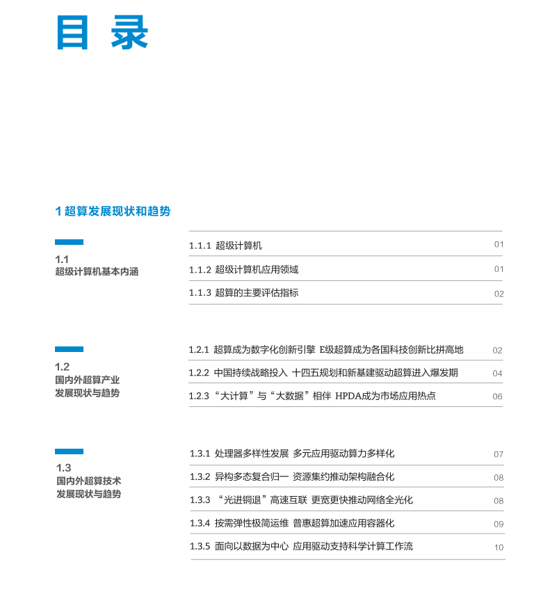
10月22日,在第十七届全国高性能计算学术年会(CCF HPC China 2021)期间,CCF高性能计算专业委员会联合华为以及众多产学研机构重磅发布《数据密集型超算技术白皮书》。
白皮书基于国内外超算发展现状和趋势,首次诠释了数据密集型超算的理念以及架构标准,系统性阐述了数据密集型超算的十大典型应用场景、技术发展建议以及未来产业发展方向建议。


点击下载《数据密集型超算技术白皮书》上
点击下载《数据密集型超算技术白皮书》下
华为云开发者社区 — 云享书库系列电子书
汇编精华技术内容,打造开发者必读好物。
往期推荐:
【华为云技术电子书精华合集】华为云云享专家,TOP博主优质电子书合集 2000页+ 限时免费下载 | 云享书库推荐
【免费下载】8大领域50本5200页+技术宝典电子书,一次性打包全下载!
少有的成体系字节码编程知识,包含3套字节码框架案例,《字节码编程指南》发布(可免费下载)! | 云享书库NO.17期推荐
海量案例支撑,学完即会场景设计,《IDEA-Plugin-开发手册》发布 (可免费下载)! | 云享书库No.16期推荐
【声明】本内容来自华为云开发者社区博主,不代表华为云及华为云开发者社区的观点和立场。转载时必须标注文章的来源(华为云社区)、文章链接、文章作者等基本信息,否则作者和本社区有权追究责任。如果您发现本社区中有涉嫌抄袭的内容,欢迎发送邮件进行举报,并提供相关证据,一经查实,本社区将立刻删除涉嫌侵权内容,举报邮箱:
cloudbbs@huaweicloud.com
- 点赞
- 收藏
- 关注作者
评论(0)