【云驻共创】工业智慧“大脑”,老厂焕新的加速秘籍
1.简介
2022年智能制造工业互联网迅速发展,企业需要以更低的成本维持高效的生产力。然而对于生产过程的管控,却是很多企业的盲点,生产现场管理的黑箱问题比较严重,比如说:企业无法对设备进行实施监控防止设备突发故障,车间工人的生产效率无法统计,人工成本无法准确的掌握等等问题。还有车间生产过程不透明,使管理人员难以掌握和追溯,生产过程中出现的问题与瓶颈也制约了企业设备综合效率的提升、成本的降低。
随着新一代数字化工厂和智能制造技术的高速发展,企业该如何通过提升企业的创新能力、生产能力、管理能力、组织能力。推动企业的数字化转型呢?
下面我们看一下华为云优质生态伙伴——山东万腾电子科技有限公司是如何解决企业生产运营中存在的问题和挑战,来实现企业生产经营的高效管理和信息化透明。
2.我们所理解的该类企业的特点
制造业有两大类型,第一大类型的是流程型,第二大类型是离散型,今天主要阐述内容是离散制造业,更具体一点是离散制造业里面针对于机械装备这个行业或这个领域,如下图:

越来越多的企业在把设备基于精益或者基于产品的生产模式把它逐步变革为一种新的加工单元。在上面再增加一些机械设备、传动设备或者检验设备,把这个整体形成一个小的单元。
组装类的车间或产线,一般情况下会有几种生产模式:
(1)按订单设计(ETO)一般采用按项目制造,接到订单后才开始设计,常是边设计边生产,周期较长。
(2)按订单生产(MTO)机械加工类型企业主要的生产方式,生产计划来源于客户需求,有需求才生产,无需求不生产。
(3)按订单装配(ATO)装配为企业主要生产方式,生产计划来源于客户需求,一般根据客户需求配置装配。
还有比如说按库存生产模式,现在很多企业为了适应这个市场的变化或者市场的各种需求,会有多种模式存在,特别是一些中大型的企业、产品的定制化程度比较高的企业或者供应的需求或响应比较迅速的企业,他们都会有多种模式并存的情况。
行业企业特点(融合加工和组装业务):
- 多品种、以小批量或复杂单件生产为主,产品配套关系复杂,零部件数量多;
- 制造过程涉及多种制造和成型技术、多种制造装备、多个业务部门,甚至跨地区的多个制造工广协同;
- 产品生产工艺复杂,加工工序多、生产周期长,工序之间/车间之间/工厂之间需要紧密的协同与配合;
- 基于企业本身的发展阶段、车间空间、新产品研发等制约,生产设备的布局可能不是按产品或工艺进行的,相同工序可能会在多台设备上执行,生产过程中,物料转运频繁;
- 生产计划编制需要考虑的因素复杂,包括人员安排、物料库存与配送、设备资源、工装夹具、齐套情况、在制订单情况等,制定难度较高;
- 生产过程变更较多,如:外部因素:客户对订单的需求的数量和交货期变更,新订单插单,及原材料短缺等;内部因素;制造过程中的设计变更、工艺变更、零件的返工及返修等;
- 线边物料及在制品管控困难。如:产品零部件众多,且制造周期长短不一、加工工艺复杂程度不同,生产过程需要保证物料的及时配送,还要尽量减少在制品及原材料积压。同时,在制品在生产过程中位置及状态是不断变化的,存放分布广,造成对在制品管控困难;
- 生产过程质量控制严格,质量审批环节多;一机一册,建立每一个体的精确产品质量档案;
- 生产现场单据繁多:生产过程涉及众多单据及文件,如:所图纸、作业指导书、技术通知单等,生产过程又需要填写生产进度信息质量信息等,大部分企业通过纸质文件进行记录并传递,造成生产信息记录及反馈不及时,数据统计分析难度大。
以上我们看到以及基于我们的经验总结出来这个行业或这个领域的一些特点。基于这些特点这些企业运营这个领域里面在或者这个这个这个业务环节里面企业到底有哪些呃困惑或者痛点。我们来看下面一节。
3.离散型制造业在制造运营领域中遇到的困惑及痛点
3.1 离散型制造业面对的困难和调整
首先我们从宏观角度上来看目前整个离散制造的这些企业所处的这个位置产业升级的压力还是非常大,并且呢他们越来越多的受到各种各样的这个这个因素制约,导致自己的竞争力不足;

劳动力成本呢越来越高,很多企业都面临招工难的问题。我们去企业很多时候发现,比如说大门口会有一个那个招工的启示,上面要求就变得越来越简单了,比如说他只需要你会一到10的数字,然后会看这个英文字母就可以。那所以这也是一个很现实的问题。

另外就是原材料价格逐步在上升也是企业面对的巨大挑战;

供应链全球化协同要求越来越高,那如果说内部本身的这种协同或者资源数据不能及时有效的来反馈,去做供应链的管理其实也比较困难;

此外产品的定制化程度越来越高,最小的批量除了那些刚才说的装备制造复杂单件以外,可能最小的批量就已经到个位数程度。企业越来越多面临的是个性化、定制化和绿色化的要求。

3.2 疫情对离散型制造业的影响
另外一点疫情这3年来对很多制造企业有很大的影响,但是疫情呢本身也催生了企业一些新的变革:
(1)自动化与智能化能力提升;
(2)远程智能服务青睐;
(3)供应链上下游更加紧密;
(4)远程在线作业成为新常态;
(5)安全、健康预防的重视;
(6)加快社会化金融、全球化产业云化应用;
3.3 工厂中不同角色面对的问题
以下图工厂为例,不同的角色和职位关系的问题也不同:

销售:客户A那批货能否如期出货?
厂长:今天的产量与质量如何?
PMC:今天的产量为何这么低?
物管: 下一张订单何时可下? 何时该补充料?什么料?
采购:供货商B这次送来的料质量如何?
品管:今天的质量水平如何?
工程:这个问题必须要有长时的生产数据才能分析?
质量保证:客户A那批货的良率为何?
设备维修:机械D的故障率多高?
制程管理:机械D生产E产品的参数为何?
标准工时/效率改进: 效率能否再提升?
成本规划与控制:产品E所投入的工时有多少? 良率如何?
售后服务:客户A抱怨的那批货当时的生产状况如何?
这些都是从微观的角度上来看这个企业那所面临的这些困难和痛点,当然现在企业里面可能会有这些信息的反馈,但是这些信息这些数据是不是有效?是不是真实?是不是及时?是不是有相关的工具相关?是否有一些方式方法去来保证每一个角色所关心的这些点能够有效的去支撑他的这个工作?
对于企业从微观角度来说,有多品种,多批量,小批量,中批量,大批量的需求都有可能都存在,然后还需要高质量、低成本、柔性制造、快速响应以及节能减排环境友好等等这些方面也能适应,企业内部和企业微观角度上来说这些问题都是需要去要解决的。
4.结合行业特点属性匹配的痛点解决方案应用场景、服务案例
4.1 解决用户痛点的思路
解决方案场景构建企业智慧“大脑”
以业务场景为驱动实现数物融合,敏捷地为业务创新提供跨组织,跨部门的端到端数据流,在“数据+算力+算法”中化解复杂系统的不确定性,实现资源优化配置、业务创新。

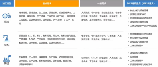
重点需求与建设方向
不同的行业有具体的需求,这样也梳理了针对于不同的行业或者说不同的领域一些关键需求和一些解决的方向。

解决方案场景思路
第一个就是万物互联,其实万物互联可能听起来比较大。但是对应到一个厂里面或者说一个一个车间里面,其实我们更关心的就是现场的这些设备、人员、产品的生产过程、工序、仓库等等里面的这些协同的要素怎么样能够让他实现互联和数据透明。

第二,现场的就是作业过程的数字化,将一些关键环节的信息能够用数字化的方式能够将它收集出来,然后呢再去做到透明决策、数据分析、数据决策,以数据去驱动我们业务执行。同时,在这个过程当中,需要去增加或者需要去使用一些比较成熟的技术去解决这些问题,比如条码、RFID、网关、看板、AI算法等。这个时候就需要我们在某些具体的场景上某些业务点根据实际情况上再去展开。

4.2 解决用户痛点的3个维度
一、连接:通过搭建企业级或者区域级的物联网(IoT)操作系统,实现设备运营管控连接。从IoT层面避免信息孤岛的产生。

以连接资产为管控重点,保障生产稳定有序运行,缩短投资回报周期。

连接的效果:
提高设备利用率:2%-5%
有效推进精益生产:持续改善
缩短程序传输时长:78%+
缩短设备故障率:3%+
节约人工统计成本:4人天/月
二、管理:工业设备TPM服务
企业在设备层面,很多企业的特别小企业因为人员的原因或者说因为一些其他的原因,很多时候人都会在现场去救火,设备故障频发需要去修设备,对于维护保养的这个过程其实做的不太好;同时呢比如说一些巡检的计划制定比较困难,任务下发复杂,被动去维修设备的故障,还有维保的过程不透明。
我们希望能够把以上流程相关的表单通过一个码的形式去实现或者开启,建立整个设备真实有效的管理制度。也就意味着我们需要以设备的全生命周期去管控,一站式去解决对于设备本身的这个管理需求。


从资产采购入库到报废处置,从手机扫描盘点到全员自助服务,开启设备管理新规范。

管理的效果:
提高点检巡检效率:12%-28%
提高故障响应速度:15-30min/工单
提高维保工作效率:16%-36%
降低设备维护成本:12-27%
节省人工统计成本:3人天/月
三、运营:计划、执行、物流、质量、资源、能耗、成本和绩效数据驱动透明化。
信息全流程追溯以及经营化的看板真正去实现我们整个运营过程当中的闭环控制、闭环管理,让这些数据实时真实有效,让这些数据最终去驱动我们的决策。


基于VT MOM服务打造云上数字工厂
可以根据不同的应用场景去建立企业的这个云上的虚拟化的这个数字工厂,我们可以把整个运营业务数据来进行透明化。

运营的效果:
提升生产效率:6-21%
降低在制品资金占用:3-27%
提高沟通效率:1-3小时
节约生产所用纸张:70-100%
节约人工统计成本:4人天/月
4.3 典型案例
下面介绍一些运用上面解决方法的典型案例,更好的理解连接、管理、运营带来的变化:
在中通客车,通过对165台设备和AVI车辆的监控,实现了全厂区的设备的连接,可以对整个生产过程实时监控。

在强信机械科技,由于客户机器精密,比较关心NC程序以及设备本身的告警,通过对40多台设备的连接,实时获取信息,保证生产的问题的及时发现和解决。
联诚精密铸造工厂,因为铸造环节较多,从混砂到入库中间不能出一点差错,通过对设备的连接和控制,对一些环节实现自动化,提升了生产效率。

青岛海容,通过AI算法和图像识别,能快速的识别产品是否合格,是否有位置错误、零件遗忘等情况,提升了产品质量,减少了人工成本。

诺力叉车,以完整的过程集、SCADA的数据采集和工厂级的MES去打造智能工厂。

东宏管业,实现对车间设备的连接,MES系统建设,使用仿真的三维模型对工厂现场进行实时模拟实时监控。

苏州大华,打通工厂和企业管理层数据连通,实现生产过程的无纸化管控和数字化管理。

4.4 解决方案总结
总结:万腾科技制造运营管理(MOM)以“点-线-面”不同业务场景促进企业推进数字化转型,智能化升级的进程。

一方面细化企业制造运营管理颗粒度,提高运营管理水平:
- 客户/主机厂计划协同,适应主机厂需求变化
- 实现柔性排产,让生产组织更加合理
- 实现制造过程全过程跟踪
- 规范企业的工程变更流程,设计与生产快速街接
- 实现全程质量追溯,提高客户满意度
- 加强绩效管理,制造现场实现日清日结
- 供应商协同,实现精益供应链
- 持续的降低成本,从容应对主机厂降低成本要求
另一方面加强绩效管理,提高生产人员维修技能和运维管理水平:
- 降本:随时随地了解设备投资收益。减少设备的待工时间与维修费用,更好地管理设备的使用寿命周期。
- 增效:随时随地掌握真实设备运行效率。精确掌握设备状况与班组绩效,提升企业设备综合效率水平。
- 提质:改善瓶颈工艺生产效率。降低废品率,提高质量水平,及时捕获设备异常,加速处理解决。
5.解决方案及产品特色
系统云部署、跨企业协同管控:
可以云化部署,也可以去实现跨企业的这种协同管控。现在有的企业比如说有ERP、MES供应链的系统或者有这三方物流的系统,那对应到车间或对应到执行环节需要跟这些应用去做交互。部署方式可以云端也可以私有化。

标准API接口实现第三方对接:
提供标准的API的接口去实现跟第三方的应用去做对接,很多企业他已本来已经有了相关的应用或者说在未来的某一个时段他也需要去增加一些应用,那通过这种方式尽量的再去不再去增加一些新的孤岛,而且在这个过程当中还解决一个问题,就是所有的应用的边界以及应用的接口之间更加的清晰明确了。

VBP平台架构:微服务架构、平台化开发、跨系统平台应用、Web API扩展应用
平台架构上一个是标准的微服务的架构。现在基于平台本身延伸出来各种各样的应用和解决方案,再去开发的时候
一定是基于平台开发,统一标准,跨系统平台应用,外部的API,再去扩展一些组件或者定制的一些诉求都可以去实现
而并不不影响原有的这个产品本身。

6.与华为云的合作
万腾科技和华为云的合作在2、3年前就开始,一步一步从普通商品到后来的严选商品再到目前的严选自营。成为华为云智能制造解决方案的一个应用。
万腾科技适配了鲲鹏系统,获得了鲲鹏系统的兼容性认证。
万腾科技适配了华为云IMC、数字工厂底座,深入服务制造企业客户。
2021年5月份万腾科技和华为云以及其他7位伙伴发布了《智能制造联合解决方案》。
当前全世界制造业都在向智能化转型,不管是工业4.0,还是智能制造2025,都表明了传统制造业已经不适应当前社会的发展,本文介绍了华为云合作伙伴万腾科技在智能制造领域的先进解决方案,希望能带给大家一些启发。华为云和包括万腾科技在内的众多资深工业行业伙伴一直在努力,用最优秀的解决方案助力中国传统制造业向智能制造转型。
本文参与华为云社区【内容共创】活动第17期。
- 点赞
- 收藏
- 关注作者
评论(0)