行业案例:当AI抄起水表,一套工作流打通水务智能的“任督二脉”
咚咚咚,抄水表了。
抄表员挨家挨户地敲门,登记水表读数,看似简单的一件事,背后其实有着不少辛酸故事。
有的住户的水表安在厨房的炉灶底下,他们得趴伏在地上,一手打着手电筒,一手抹去表盘上的油污,才能看清水表读数。有的抄表员不小心记差了读数,回头既要被住户投诉,还会收到公司的惩罚。
抄水表是个技术活,有没有什么办法既可以减轻抄表工的负担,也能保证普通百姓用水数据的真实呢? AI或许能给出一个最佳的答案。
藏在水表里的秘密
虽然家家户户都有水表,但很少有人想过家里的水表是如何工作的。
以传统的机械水表为例,它主要依靠水流推动表内的叶轮转动来测量用水,所以水龙头开得越大,水流得越急,叶轮就转得越快,水表读数走得就快。
后来有了智能水表,其中最具代表性的是电磁水表,它的原理是大家熟知的法拉第电磁感定律,通过在测量管内产生工作磁场,当有导电率的水流经过,就能推动水表工作,测水量更加精准。
这其中,就有着计控仪表企业拓安信的身影。2008年,拓安信研发上市了国内第一台电磁水表,很快便陆续在长沙、郑州投入使用,但在使用中他们发现这种传感器不适合国内的环境使用,于是很快又推出第一台全不锈钢电磁水表。
拓安信成立于1996年,是中国第一台电磁水表的诞生企业,是集ANSO安信电磁水表、电磁流量计等漏损控制相关产品和系统软件的研发、生产、销售、服务为一体的国家级高新技术企业。其在东莞拥有30000㎡“安信物联网产业中心”,职能涵盖硬件研发制造中心、大流量计量中心实验室、漏控实训基地、大数据中心与客户体验中心。
如今,拓安信为全国近1000家供水企业提供了精准的用水计量设备和数据保障服务,他们通过高精度电磁水表来提升计量效率,降低表观漏损,有效监测动态数据,为供水企业提供信息化的支撑。
也正在这个过程中,拓安信发现这些水务企业在运营效率,尤其是供水可靠性方面遇到不少难题。
自来水公司的烦恼
拓安信负责人强调,“长期以来,自来水⾏业抄表工作占用大量人力资源,传统抄表都是通过抄表⼈员现场进⾏⽔表的抄读,⽆法杜绝⼈为错抄、漏抄等现象,⽽抄表质量直接决定水司的经营效益,是自来水公司能实现成本回收的关键。”
如今,抄表的人力成本越来越高,错识概率也高,再加上水表数据出的慢,实时效率低,导致漏水告警不及时,极大地影响了整体的供水管理和决策。
为应对这种挑战,拓安信决定通过引入智能化的技术来解决传统⼿⼯抄表的痛点:用AI抄表来取代人工抄表,降低人力耗费和成本,并提高抄表的准确度。
但是当前行业内水表种类繁多,样式也不统一,很难开发出一套能够适配所有水表的AI算法模型, 如果AI无法精确识别水表读数,AI抄表并不能解决传统手工抄表的难题,于是拓安信的开发团队准备寻求外部力量攻克这个难题。
机缘巧合中,他们遇到了华为云,在D-Plan AI 生态伙伴计划的支持下,拓安信通过华为云的AI开发平台ModelArts完成水表识别模型的定制化和自主训练优化,成功实现了:
-
定制化开发智能水表识别算法模型,达到水表元素高精度识别。
-
定制化开发水表识别Workflow,做到多样式水表智能识别快速拓展。
ModelArts 是面向开发者的一站式 AI 平台,支持海量数据预处理及交互式智能标注、大规模分布式训练、自动化模型生成,及端-边-云模型按需部署能力,可以让AI应用开发到商用部署缩短为分钟级别。
一套工作流,解决水表模型定制开发迭代难题
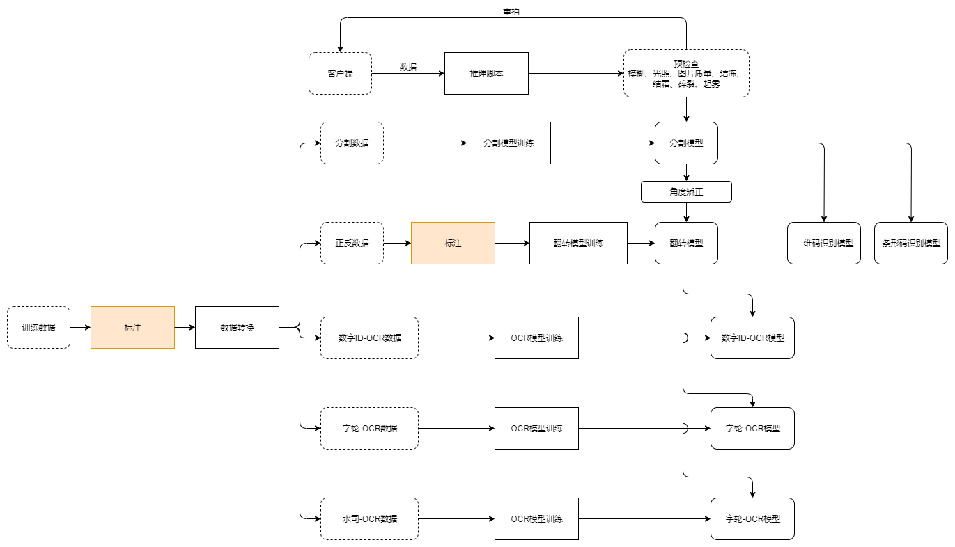
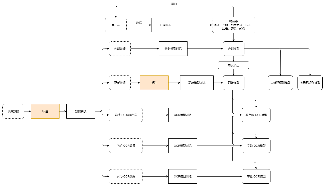
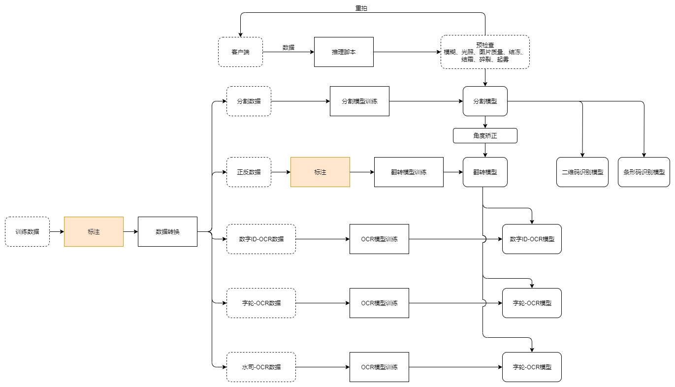
拓安信的研发人员先是梳理了国内主要⽔司⽔表安装、使⽤及运⾏环境,并在华为云AI开发团队的协助下,归类整理了上万张水表照片。
借助华为云的AI开发平台ModelArts,这些被标注好的图片被投喂给AI算法模型,不断去训练优化水表识别算法。

开发流程示意图
在拓安信的AI水表识别模型开发中,华为云的AI方案破解了两个关键的难题。
1、算法定制,已知数据集范围确保100%识别精度
首先华为云AI团队将图片中需要识别的要素提取出来,由于提取的要素存在非正对等情况,因此需要对要素进行180度旋转矫正,然后再将不同的要素送入不同的识别算法中进行解析。
其中,针对水表种类繁多的难题,华为云用Transfomer网络结构的模型来替换升级传统的识别网络算法,用更多的参数量来承载学习多种水表类型。
同时,整个水表照片的识别要素非常多,AI需要完成水表读数识别、ID识别、条形码识别、二维码识别、客户名称识别,再加上有的水表所处的环境比较恶劣,照片存在反光、遮挡和模糊,导致读数下方的二维码/条形码识别率很低。


为此,华为云针对不同的要素制定了不同的后处理策略,针对一个种类只会出现一个框的要素,使用了最大联调区域过滤去优化分割网络的精度。并通过大量的图像算法,来优化噪点、反光、模糊图片中二维码的识别精度。
2、Workflow定制开发,使能客户自主训练,算法可扩展复制
值得注意的是,传统的 AI 应用交付会直接以实验迭代结束后输出的模型为终点。但他们往往会忽略一个问题,就是当应用上线后,随着时间的推移,会出现模型漂移的问题,新的数据和新的特征在已有的模型上表现会越来越差。比如无法识别新上市的水表种类。
为了解决这个问题,华为云为拓安信提供了定制算法Workflow。
ModelArts Workflow是开发者基于实际业务场景开发用于部署模型或应用的流水线工具。它将数据导入、数据集创建、数据标注、数据处理、模型训练、模型管理、模型上线等复杂的步骤按照业务流程封装成一个个节点。

相较于传统的一次性模式,Workflow允许用户只需要关注数据和标注本身,无需任何AI知识,就可以自行对模型做迭代,让模型在将来各种场景上都具有扩展性,解决数据漂移问题。
Workflow将开发试验调测好的AI开发过程固化成一条流水线,拓安信的研发人员将会使用这条流水线在持续产生的数据中持续迭代训练,确保这条流水线生产出来的模型的AI应用始终维持在一个较好的状态。整个过程中,他们只需要对Workflow的输入数据,输出路径进行配置,即可启动进行模型训练。

华为云的AI项目负责人表示,“ModelArts将复杂的流程由自己的算法工程师承担,把简单的操作留给用户。当已经部署上线的服务精度降低时,客户可以根据把收集到的数据重新导入Workflow运行,整体运行为一次迭代。”
在ModelArts的加持下,拓安信既实现了水表照片的快速标注和训练,也实现了算法模型的自主训练优化,水表识别算法模型得以扩展迭代复用,应用于各种新样式水表,降低了开发门槛和成本。
如今,这套AI方案可以帮助拓安信精确识别读取水表照片中的读数,再搭配他们的外业APP智能抄表系统,传统的⼈⼯抄表模式成功升级为AI抄表。
AI抄水表,推动水务智能化
对于拓安信来说,智能水表识别模型的定制开发和可迭代,让他们用AI完成了降本增效的目标,成功实现了水务AI的转型。
- 节省千万人力成本
查水表不再完全依赖人工,尤其是水表一般都安装在隐蔽的位置,单依赖人眼往往很难看清楚,通过拍照智能识别可以替代人眼识别,从人工抄表到AI抄表,拓安信帮助行业节约千万级人力成本。
- 管理效率提升30%
AI识别水表数据都会自动化录入,备份,将从前的一录一矫的工作流程优化为矫正为主,管理效率得到30%的提升,实现水务水表数据管理自动化,保证了水表数据的管理和审核。
- 保障客户数据安全
由ModelArts开发的AI模型支持一站式部署到本地化或者私有化场景中,极大地提高了水务公司的模型应用性能和数据安全。

水是万物之源,随着人口的增长,人们对水的消耗不断扩大,人均可用淡水资源持续下降。而水资源的管理会影响到经济的各个方面,特别是健康、粮食生产安全、民用给水和卫生设施、能源、工业和环境可持续性这些方面。
科学用水、智慧用水迫在眉睫。
AI记录水表读数,看似只是一个不起眼的变化,背后节省的是巨大的经济成本。而且因为它可以让供⽔计量更加精准,让数据采集更便捷,保证用水数据的真实性,便能为供⽔企业的安全供⽔、效益提升及漏损控制提供科学数据参考,推动水务行业全面智能化。
近年来,我国也相继出台一系列政策支持智慧水务行业的发展。据《智慧⽔务⾏业深度报告》测算,我国智慧⽔务⾏业空间在3000亿元以上。在⼤数据、5G、⼈⼯智能等技术的加持下,我国的水务行业向真正的智慧化、智能化运营管理转变。
这也是拓安信一直以来在坚持的事情,在华为云的帮助下,他们不断加深技术护城河,在智慧水务行业始终保持领先地位。未来,面对智慧水务巨大的蓝海市场,拓安信将继续深耕供水行业,并结合华为云AI团队和技术优势,为⾏业带来新的技术突破和智慧应⽤,实现经济效益和社会效益的增⻓,“成就每一滴水”。
华为云开放技术底座,共创行业新价值
D-Plan AI 生态伙伴计划是围绕华为云一站式AI开发平台ModelArts推出的一项合作伙伴计划,旨在与合作伙伴一起构建合作共赢的AI生态体系,加速AI应用落地。
华为云EI开发者支持团队将为合作伙伴提供AI、大数据相关的技术支持,帮助伙伴上手华为云EI的开发平台或集成原子化AI服务,并将提供商业化落地的支持,诚邀伙伴参与共建AI开发者生态。前往👉华为云ModelArts了解更多华为云AI生态内容。如果您希望动手体验“拓安信”案例基础能力或者有AI合作需求请联系cloud.ai.partner@huawei.com,(我们将在1个工作日之内为您反馈)
- 点赞
- 收藏
- 关注作者
评论(0)