企业数字化转型方式方法的探讨
1. 数字经济和数字化转型
1.1. 数字经济成为未来竞争的主战场
数字经济是未来世界经济竞争格局的战略高地。国家十四五规划与 2035远景目标纲要已发布,其中数字中国建设对未来中国数字化转型及其数字中国建设的一系列重大方针政策都做出了相关的规定。


1.2. 疫情加速数字经济的发展


1.3. 数字化使企业的工作流程更加高效敏捷


1.4. 数字化转型的核心价值


1.5. 数字技术全面融入社会交往和日常生活
在国家十四五规划里,对数字社会建设做出了一系列重要部署。比如数字技术全面融入社会交往和日常生活,提供智慧便捷的公共服务,促进公共服务和社会运行方式创新,建设新型智慧城市,构建国民美好数字生活新图景,推进全民美好数字生活等,这在一定意义上为未来的数字社会建设指明了方向。
未来的趋势是通过数字化转型,数字驱动生活方式的变革。
- 趋势一:社会数字化将在未来五年进一步上升。目前我国的数字化普及率刚刚超过 70%,与发达国家还有一定差距、存在较大提升空间;
- 趋势二:民生相关的医疗、教育、社保、养老、就业等数字化水平将大幅提高;
- 趋势三:数字孪生技术与城市的结合,智慧城市建设将得到快速发展;
- 趋势四:数据经济时代,数字消费者对数字化转型将产生更大的影响。
2. 新技术对行业应用场景的影响
2.1. 2021年Gartner数字商务技术成熟度


据 Gartner发布的 2021年数字商务技术成熟度曲线,虚拟客户助理、数字钱包、可视化配置、客户身份和访问管理等数字商务技术已到了稳步爬升期,并有望在 2年内到达生产成熟期。数字体验平台、客户主数据管理、产品主数据管理等技术,也将在 2-5年内到达生产成熟期。
2.2. ICT技术与经济社会深度融合


2.3. 5G技术在各行业的应用场景


2.4. 大数据技术在各行业中应用的深度和广度
从应用的功能和成效来看,大数据技术应用的价值主要体现在降本增效、精准营销、决策支持三个方面,其应用的深度和广度,在不同行业呈现不同的侧重点。


2.5. 人工智能技术中重点领域应用场景
-
从产业链来看
人工智能产业链主要有三个核心层:基础层、技术层及应用层。计算机能力和平台的发展,是人工智能技术和应用实现的基础,计算机视觉、语音识别、自然语言处理、机器学习、大数据服务等技术的实现,是人工智能应用落地的保障。 -
从应用层看
人工智能产业主要有智慧城市、智慧生产、智慧生活三大类应用领域,在制造业、电力电网、交通运输三大行业已形成规模应用,主要落地应用有以下十大场景:无人驾驶汽车、人脸识别、机器翻译、声纹识别、智能客服机器人、智能外呼机器人、智能音箱、个性化推荐、医学图像处理、图像搜索等。


3. 企业数字化转型
通过数字化转型,实现跨层级、跨地域、跨系统、跨部门、跨业务的协同管理,打造组件化、松耦合的中台能力,将数字技术与企业需求相融合,释放数字化转型的真正价值。
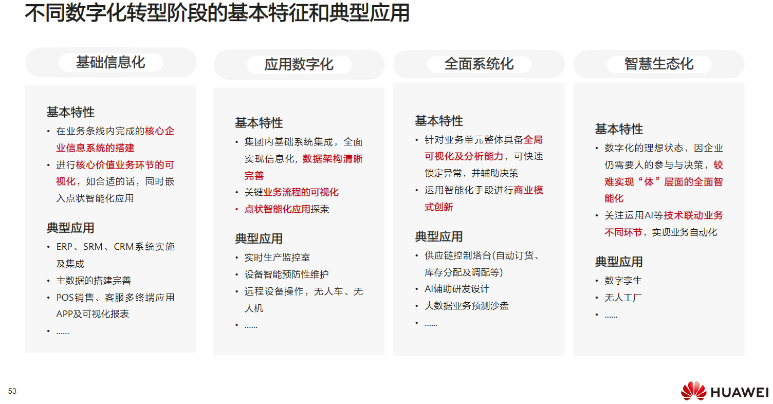
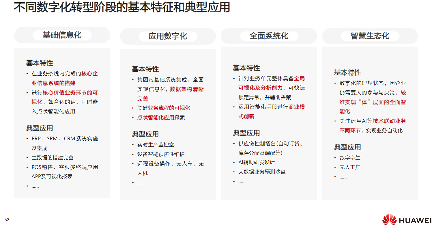
3.1. 企业数字化阶段
企业数字化阶段,可以划分成以下四个阶段:
-
基础信息化
-
应用数字化
-
全面系统化
-
智慧生态化


-
数字化转型各阶段的基本特征和典型应用


3.2. 数字化实施策略
企业在实施数字化阶段的过程中,可以基于以下实施策略:
3.2.1. 基于单个业务场景
基于单个业务场景数字化为启动点的方法,以点带面,逐步实施,反复迭代,最终带动企业的整体转型。通过单点突破 -> 局部扩散 —> 复制推广 -> 全面融合 —> 优化创新的路径,推动研发、产品、装备、生产、管理、服务等业务场景数字化、网络化、智能化转型,逐步搭建和完善企业内部数字化管理平台。
3.2.2. 基于新技术的应用场景
基于工业互联网,通过人工智能、5G、物联网、云计算、大数据、数字孪生、精益制造等数字技术创新应用手段,建设具有“柔性化、智能化、数字化”特征的智能工厂。
3.2.3. 基于供应链协同服务场景
基于资源对接、协同生产等供应链协同模式新业态,打造行业供应链协同服务平台,推动行业上下游分散资源的有效汇聚与广泛共享。
3.3. 数字化转型场景落地线路图


- 企业数字化转型场景
企业数字化转型场景指的是在特定时间、空间/地点、人物对象,以生产经营活动为中心使用各类数字化手段,将业务活动的各动作,按照相关的关联关系,完成特定的业务流程,面向生产经营活动中特定的活动问题对应的解决方案构成的相关过程,构建起的碎片化流程及流程对象构成的各类关系。
围绕场景的转变所带来的价值,逐步汇集转变中需要的技术、平台、运营、组织管理的需求,通过迭代的方式,逐步的完成数字化的转型。
-
场景要素数字化
首先将场景的基本信息进行收集及结构化,即填写背景及目标,深入总结场景建设的背景、痛点问题和建设的目标,通过场景要素的构成性描述场景企业可以深入的了解在特定的时间空间、组织角色、场景活动及其相关的应用、设备、信息等多维度的相关信息。通过场景描述澄清场景对应的需求及场景活动等细节将围绕场景活动及产生相应的数字应用、机器设备、数据信息、数字技术等场景对象的协作关系完整表述出来。数字化场景是不断迭代的,随着新技术、新设备不断涌现,新技术和原有场景可以多次形成新的组合,从而不断向全感知、全联接、全智能的数字化场景发展,所以场景要素是迭代优化的基础,需要完成全面的场景要素清单。 -
场景资源数字化
将场景涉及的平台、场景节点等通过数字化的手段进行相关的系统平台支撑的方式承载相关功能及其相关流程,通过数字化智能化系统的建设、业务能力承载。将各场景节点相关的标准业务服务、场景节点业务流程进行自动化、智能化的能力升级、从而将传统由不同的业务角色及其相关组织中的人完成的业务动作转变成部分或全部由自动化、数字化、智能化的系统承载完成。并将相关的业务流程中设计的标准动作以系统功能点的形式落地到对应应用系统建设过程中。完成对应的系统建设后形成对应的标准化应用服务。 -
场景设备数字化
将场景涉及的设备、基础设施等通过数据自豪的手段进行相关的设备互通互联建设,通过将设备进行数字孪生的建设,进行设备及基础设施的数字化改造升级及现实世界的数字化同构模型的建设。
3.3.1. 数字化转型场景建设五步设计法


- 步骤一: 场景的价值
按照场景价值发现法,通过各类调研发现企业场景现状与问题、将相关场景下的业务需求进行需求分析。并针对各类需求制定对应的转型目标。 - 步骤二:场景的技术创新
将场景涉及的业务流程进行业务融合新型技术的创新设计,将对应的场景进行技术改造和业务升级形成创新场景。 - 步骤三:场景的生态
通过场景生态构建以场景为核心的多维度、供需能力结合的场景生态供给侧与需求侧的拉通,形成特色的生态解决能力提供场景服务。 - 步骤四:场景的长效机制
将场景设计建设成效及其未来的运营机制进行相关设计,通过场景运营建立场景的长效培育机制,解决场景相关能力上线后的目标效果评估、目标场景的迭代等相关问题。形成场景能力的长效运营使场景节点目标更好的得到能力升级及产品迭代。 - 步骤五:场景的组织建设
将场景涉及的角色、组织、平台装备等一系列相关方进行组织变革、平台能力中心建设设计。形成场景能力建设完成后的组织文化保障,更好的通过组织能力长效服务及建设相关场景能力。
3.4. 企业数字化转型场景案例
3.4.1. 智能制造数字化转型及重要场景路线图
智能制造行业数字化发展路线总结为管理数字化、生产数字化、生产智能化、产业数字化四个阶段总路线,数字化文化和能力的培养贯穿整个数字化发展进程,在每个阶段具有代表性的重点场景.


3.4.2. 能源行业数字化转型及重要场景路线图
能源行业数字化发展路线总结为业务数字化、数据资产化、海外赋能、数字化生态四个阶段路线,数字化文化和能力的培养贯穿整个数字化发展进程,在每个阶段具有代表性的重点场景。


4. 参考
- 华为:数字化转型,从战略到执行
- 华为:华为行业数字化转型方法论白皮书2019
- [中央企业数字化发展研究院:2021年国有企业数字化转型场景示范和线路图研究白皮书]http://siab.org.cn/2021/12/28/guoqishuzihuazhuanxing/
- 点赞
- 收藏
- 关注作者




评论(0)