【转载】RESTful API简介
在学习RESTful 风格接口之前,即使你不知道它是什么,但你肯定会好奇它能解决什么问题?有什么应用场景?听完下面描述我想你就会明白:
随着互联网和移动设备的发展,人们对Web应用的使用需求也增加,
传统的动态页面由于低效率而渐渐被HTML+JavaScript(Ajax)的前后端分离所取代,
并且安卓、IOS、小程序等形式客户端层出不穷,客户端的种类出现多元化,
而客户端和服务端就需要接口进行通信,但接口的规范性就又成了一个问题:
所以一套结构清晰、符合标准、易于理解、扩展方便让大部分人都能够理解接受的接口风格就显得越来越重要,
而RESTful风格的接口(RESTful API)刚好有以上特点,就逐渐被实践应用而变得流行起来。

现在,RESTful是目前最流行的接口设计规范,在很多公司有着广泛的应用,其中Github 的API设计就是很标准的RESTful API,你可以参考学习。
在开发实践中我们很多人可能还是使用传统API进行请求交互,很多人其实并不特别了解RESTful API,对RESTful API的认知可能会停留在:
- 面向资源类型的
- 是一种风格
- (误区)接口传递参数使用斜杠(/)分割而不用问号(?)传参。
而其实一个很大的误区不要认为没有查询字符串就是RESTful API,也不要认为用了查询字符串就不是RESTful API,更不要认为用了JSON传输的API就是RESTful API。
本教程将带你了解RESTful并用SpringBoot实战RESTful API,在实现本案例前,你需要保证你的电脑上
- 拥有IDEA用来编写项目代码
- 拥有Postman模拟请求进行测试
- 拥有关系数据库MySQL 5.7
- 拥有navicat对MySQL进行管理
REST与RESTful API的关系
REST(英文:Representational State Transfer,简称REST,直译过来表现层状态转换)是一种软件架构风格、设计风格,而不是标准,只是提供了一组设计原则和约束条件。
它主要用于客户端和服务器交互类的软件。基于这个风格设计的软件可以更简洁,更有层次,更易于实现缓存等机制。
需要注意的是REST并没有一个明确的标准,而更像是一种设计的风格,
满足这种设计风格的程序或接口我们称之为RESTful(从单词字面来看就是一个形容词)。
所以RESTful API 就是满足REST架构风格的接口。
REST架构特征
大致有以下几个主要特征:
以资源为基础 :资源可以是一个图片、音乐、一个XML格式、HTML格式或者JSON格式等网络上的一个实体,
除了一些二进制的资源外普通的文本资源更多以JSON为载体、面向用户的一组数据(通常从数据库中查询而得到)。
统一接口: 对资源的操作包括获取、创建、修改和删除,这些操作正好对应HTTP协议提供的GET、POST、PUT和DELETE方法。
换言而知,使用RESTful风格的接口但从接口上你可能只能定位其资源,
但是无法知晓它具体进行了什么操作,需要具体了解其发生了什么操作动作要从其HTTP请求方法类型上进行判断。
具体的HTTP方法和方法含义如下:
- GET(SELECT):从服务器取出资源(一项或多项)。
- POST(CREATE):在服务器新建一个资源。
- PUT(UPDATE):在服务器更新资源(客户端提供完整资源数据)。
- PATCH(UPDATE):在服务器更新资源(客户端提供需要修改的资源数据)。
- DELETE(DELETE):从服务器删除资源。
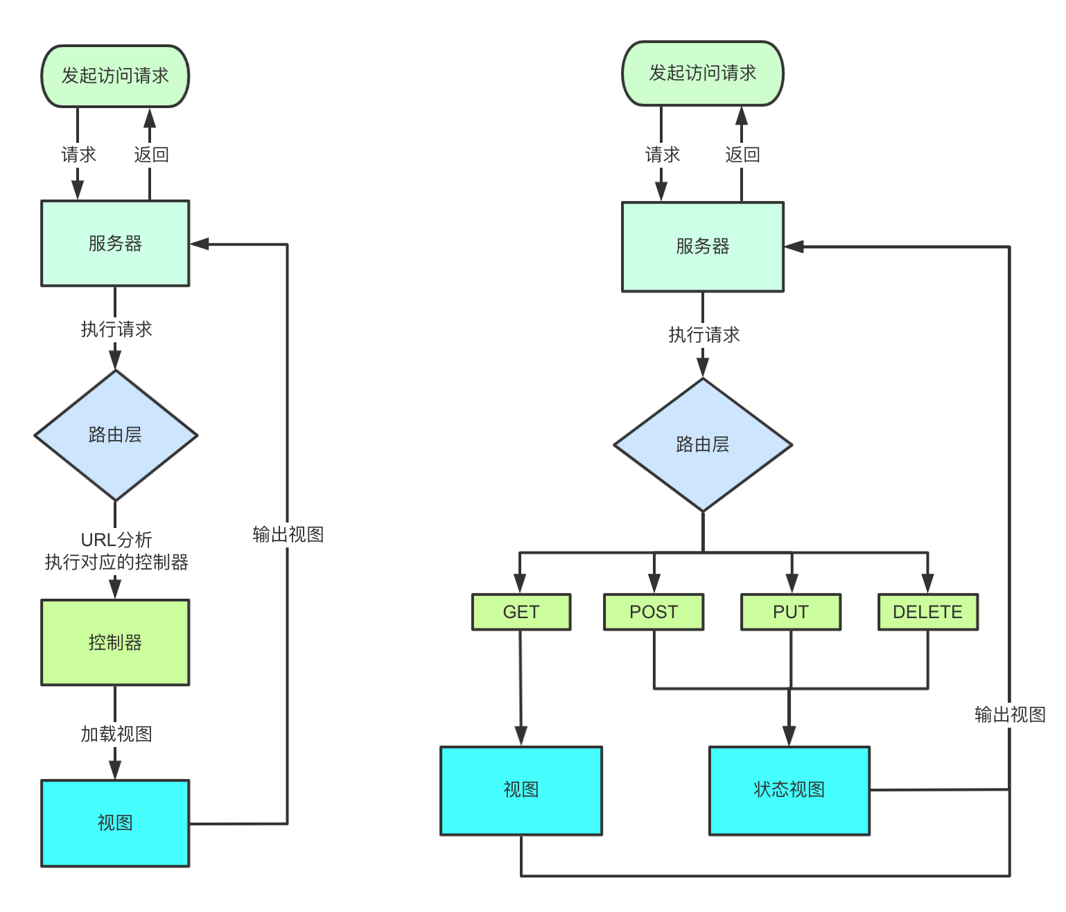
当然也有很多在具体使用的时候使用PUT表示更新。从请求的流程来看,RESTful API和传统API大致架构如下:

URI指向资源:URI = Universal Resource Identifier 统一资源标志符,用来标识抽象或物理资源的一个紧凑字符串。
URI包括URL和URN,在这里更多时候可能代指URL(统一资源定位符)。
RESTful是面向资源的,每种资源可能由一个或多个URI对应,但一个URI只指向一种资源。
无状态:服务器不能保存客户端的信息, 每一次从客户端发送的请求中,要包含所有必须的状态信息,会话信息由客户端保存,
服务器端根据这些状态信息来处理请求。 当客户端可以切换到一个新状态的时候发送请求信息,
当一个或者多个请求被发送之后, 客户端就处于一个状态变迁过程中。
每一个应用的状态描述可以被客户端用来初始化下一次的状态变迁。
RESTful API设计规范
既然了解了RESTful的一些规则和特性,那么具体该怎么去设计一个RESTful API呢?要从URL路径、HTTP请求动词、状态码和返回结果等方面详细考虑。至于其他的方面例如错误处理、过滤信息等规范这里就不详细介绍了。
URL设计规范
URL为统一资源定位器 ,接口属于服务端资源,首先要通过URL这个定位到资源才能去访问,而通常一个完整的URL组成由以下几个部分构成:
URI = scheme "://" host ":" port "/" path [ "?" query ][ "#" fragment ]
scheme: 指底层用的协议,如http、https、ftp
host: 服务器的IP地址或者域名
port: 端口,http默认为80端口
path: 访问资源的路径,就是各种web 框架中定义的route路由
query: 查询字符串,为发送给服务器的参数,在这里更多发送数据分页、排序等参数。
fragment: 锚点,定位到页面的资源
我们在设计API时URL的path是需要认真考虑的,而RESTful对path的设计做了一些规范,通常一个RESTful API的path组成如下:
/{version}/{resources}/{resource_id}
version:API版本号,有些版本号放置在头信息中也可以,通过控制版本号有利于应用迭代。
resources:资源,RESTful API推荐用小写英文单词的复数形式。
resource_id:资源的id,访问或操作该资源。
当然,有时候可能资源级别较大,其下还可细分很多子资源也可以灵活设计URL的path,例如:
/{version}/{resources}/{resource_id}/{subresources}/{subresource_id}
此外,有时可能增删改查无法满足业务要求,可以在URL末尾加上action,例如
/{version}/{resources}/{resource_id}/action
其中action就是对资源的操作。
从大体样式了解URL路径组成之后,对于RESTful API的URL具体设计的规范如下:
- 不用大写字母,所有单词使用英文且小写。
- 连字符用中杠
"-"而不用下杠"_" - 正确使用
"/"表示层级关系,URL的层级不要过深,并且越靠前的层级应该相对越稳定 - 结尾不要包含正斜杠分隔符
"/" - URL中不出现动词,用请求方式表示动作
- 资源表示用复数不要用单数
- 不要使用文件扩展名
HTTP动词
在RESTful API中,不同的HTTP请求方法有各自的含义,这里就展示GET,POST,PUT,DELETE几种请求API的设计与含义分析。针对不同操作,具体的含义如下:
GET /collection:从服务器查询资源的列表(数组)
GET /collection/resource:从服务器查询单个资源
POST /collection:在服务器创建新的资源
PUT /collection/resource:更新服务器资源
DELETE /collection/resource:从服务器删除资源
在非RESTful风格的API中,我们通常使用GET请求和POST请求完成增删改查以及其他操作,查询和删除一般使用GET方式请求,更新和插入一般使用POST请求。从请求方式上无法知道API具体是干嘛的,所有在URL上都会有操作的动词来表示API进行的动作,例如:query,add,update,delete等等。
而RESTful风格的API则要求在URL上都以名词的方式出现,从几种请求方式上就可以看出想要进行的操作,这点与非RESTful风格的API形成鲜明对比。
在谈及GET,POST,PUT,DELETE的时候,就必须提一下接口的安全性和幂等性,其中安全性是指方法不会修改资源状态,即读的为安全的,写的操作为非安全的。而幂等性的意思是操作一次和操作多次的最终效果相同,客户端重复调用也只返回同一个结果。
上述四个HTTP请求方法的安全性和幂等性如下:
| HTTP Method | 安全性 | 幂等性 | 解释 |
|---|---|---|---|
| GET | 安全 | 幂等 | 读操作安全,查询一次多次结果一致 |
| POST | 非安全 | 非幂等 | 写操作非安全,每多插入一次都会出现新结果 |
| PUT | 非安全 | 幂等 | 写操作非安全,一次和多次更新结果一致 |
| DELETE | 非安全 | 幂等 | 写操作非安全,一次和多次删除结果一致 |
状态码和返回数据
服务端处理完成后客户端也可能不知道具体成功了还是失败了,服务器响应时,包含状态码和返回数据两个部分。
状态码
我们首先要正确使用各类状态码来表示该请求的处理执行结果。状态码主要分为五大类:
1xx:相关信息
2xx:操作成功
3xx:重定向
4xx:客户端错误
5xx:服务器错误
每一大类有若干小类,状态码的种类比较多,而主要常用状态码罗列在下面:
200 OK - [GET]:服务器成功返回用户请求的数据,该操作是幂等的(Idempotent)。
201 CREATED - [POST/PUT/PATCH]:用户新建或修改数据成功。
202 Accepted -:表示一个请求已经进入后台排队(异步任务)
204 NO CONTENT - [DELETE]:用户删除数据成功。
400 INVALID REQUEST - [POST/PUT/PATCH]:用户发出的请求有错误,服务器没有进行新建或修改数据的操作,该操作是幂等的。
401 Unauthorized -:表示用户没有权限(令牌、用户名、密码错误)。
403 Forbidden - 表示用户得到授权(与401错误相对),但是访问是被禁止的。
404 NOT FOUND -:用户发出的请求针对的是不存在的记录,服务器没有进行操作,该操作是幂等的。
406 Not Acceptable - [GET]:用户请求的格式不可得(比如用户请求JSON格式,但是只有XML格式)。
410 Gone -[GET]:用户请求的资源被永久删除,且不会再得到的。
422 Unprocesable entity - [POST/PUT/PATCH] 当创建一个对象时,发生一个验证错误。
500 INTERNAL SERVER ERROR -:服务器发生错误,用户将无法判断发出的请求是否成功。
返回结果
针对不同操作,服务器向用户返回数据,而各个团队或公司封装的返回实体类也不同,但都返回JSON格式数据给客户端。
- 点赞
- 收藏
- 关注作者
评论(0)