【云驻共创】华为云DevOps平台及行业应用
前言
云原生应用架构课程主要内容包括云原生应用典型业务场景介绍,企业业务云上容器化架构分析,华为云服务介绍及方案分析,云原生应用案例及实践。
本文主要针对第3章 华为云DevOps平台与第4章 案例研讨-云原生技术在数字财政中的应用 两章内容进行深入探究与学习。
正文
华为云DevOps平台官方地址:华为云DevOps平台
从以上超链接中即可进入【云与安生应用架构】的课程内容

第三章 华为云DevOps平台
3.1 华为云DevOps平台概述
这段视频课程核心的内容是:讲解DevOps流程在华为云相关平台的落地方案。
本视频学习目标:
- 描述DevOps的流程
- 理解华为云DevOps相关平台和功能
DevOps的流程
在这个生命周期中可以看到,华为云DevOps平台是一个真正的构建【全周期】的应用平台。

能力1、全流程【DevOps】平台
华为云从2015年开始,首次上线三个服务。经过2016-2017年的发展,上线了8个服务。目前为止已经超过了15个服务,真正的实现了全流程覆盖。同时【DevOps】也引领了行业的标准制定。全面覆盖【DevOps】标准能力域。
落地【30+】个城市园区,【24】所985高效,【30万】专用液开发者,【40万】项目。

能力2、端到端的全场景支撑企业微服务化转型
华为云提供了:微服务业务划分、微服务设计、微服务开发、微服务测试、微服务治理、微服务运维,此外还有微服务专家的亲临指导也是华为云的核心服务之一。

能力3、支撑企业化数字转型平滑演进
企业数字化转型是一个复杂的系统工程,设计到研发流程、研发模式、商业模式、组织和文化的变化,不是一蹴而就的事情。
【DevCloud】提高企业研发能力,助力企业研发上云,Service Stage打通业务壁垒,支撑企业业务上云,根据企业自身的能力可以分别从研发或业务方向专项突破,以研发促进业务,或者说以业务促进研发,帮助企业平滑上云。

能力4、全生命周期数据汇聚分析
企业数字化转型的最终目标是商业成功,要助力企业持续改进,逐步走向良性循环,落地运行数据,驱动改进,帮助企业实现价值驱动投资。

华为云支撑企业DevOps落地方案
HE2E是华为端到端的【DevOps】实施框架,华为集成了业界实践,结合华为30年的经验,形成了一套可以操作、可以落地的敏捷方法论。

理解华为云DevOps相关平台和功能
1、使用华为云DevCloud完成规划设计和敏捷项目管理
在产品设计阶段提供思维导图的形式设计功能模块,进行产品业务架构设计,技术与产品设计相关,定位到三级需求,可对需求具体内容进行管理。
使用迭代和看板跟踪项目的完成情况。

2、敏捷项目管理
敏捷项目管理是为智慧软件开发团队提供敏捷项目管理与协作的云服务。沉淀了华为30来年的软件开发理念与丰富实践。

3、开发与测试阶段
DevCloud支撑团队完成代码管理、代码质量控制,代码管理Cloudhub是基于github的在线代码托管服务。是具备安全管控、成员权限管理、分治保护合并、在线编辑等服务的仓库。

4、代码托管
基于git的代码托管具有在线代码阅读、修改、提交、随时随地的开发,不会受到地域的限制,多分支并行开发,可视化。

5、云测-一站式云端测试管理和自动化测试平台
云测是面向开发者提供的一站式端到端的测试平台,覆盖测试管理、接口测试,融入DevOps敏捷理念和云端算力,是基于业界理念和华为优秀实践的专业测试平台,并且免编码,学习门槛低,可以使测试者快速上手。

6、华为CPTS服务设计理念
云性能测试理念CPTS它提供了一站式的智能测试解决方案。可帮助用户提前识别相关的性能瓶颈。具有低成本的超高并发模拟,能够为用户提供万级的并发,甚至百万级的并发。

7、CPTS服务一站式云化性能测试解决方案
【Cloud Performance Test Service】更好的一站式云化性能测试解决方案。

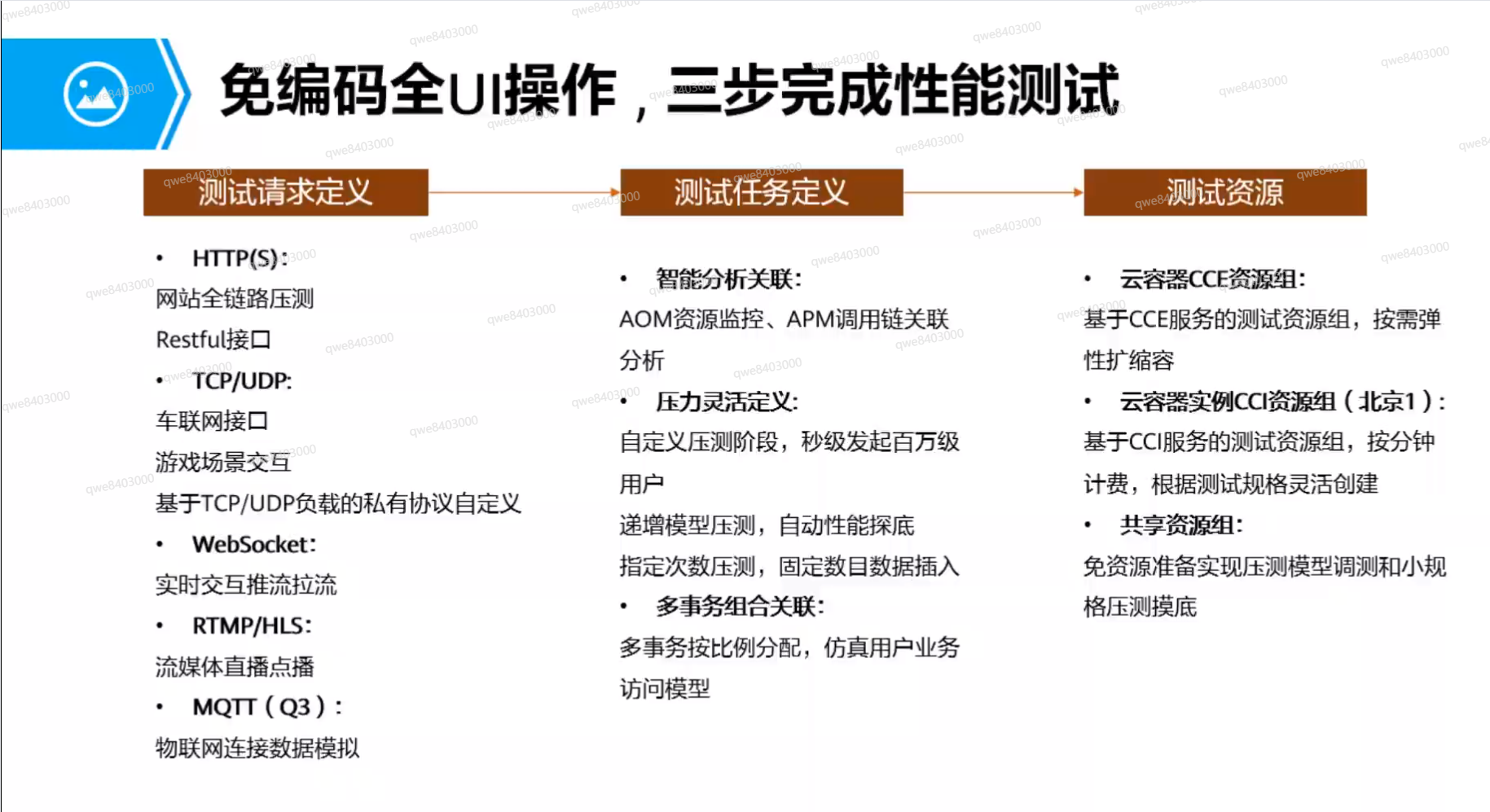
8、免编码全UI操作,三步完成性能测试
通过【测试请求定义】【测试任务定义】【测试资源】的免编码全UI操作,三步高效完成性能测试。

9、CloudIDE
【CloudIDE】解了投入大、状况多、难分享、不开放、风险高的问题,全云化更快速、更实用,具有更好的可扩展性。

10、持续继承和持续部署
使用华为云【DevCloud】内置的CI/CD能力,持续创造交付价值。

11、代码检查
在代码检查方面,提供了更全面、更专业、更精准的服务。

12、编译构建
提供了10多种语言,15种框架,覆盖主流软件开发场景的全场景编译,并且拥有并行、缓存、网络多种加速技术,更具备灵活对接不同的代码托管服务和构建环境。

13、移动应用测试
提供了移动应用测试,并且有机型多,覆盖广、测试深,速度快、报告全,定位准、省成本,少流失的优势。

14、发布-软件包资产的可视化管理和追溯
高效便捷的软件制品库提供了:构建包自动归档、多格式私有库、部署无缝集成、多视图追溯。

15、更懂开发者的"华为开源镜像站"
支持6种主流开发语言的开源组件镜像,提供30种常用开发者工具,提供22种热门开源操作系统,为开发者提供了更快、更全、更安全的全面体验。

16、容器化云环境CCE
使用华为云【DevCloud】提供的云容器引擎CCE确保应用的稳定高效运行和监控。

第三章 总结
华为云提供了软件全生命周期的管理:
需求/规划、开发、测试、发布、运维、运营。
第四章 案例研讨-云原生技术在数字财政中的应用
以容器、微服务、服务网格为核心的云原生技术在互联网、零售、金融、政务、工业互联网等领域有广泛的应用。 联网等领域有广泛的应用。
在数字财政项目中,完成应用全面微服务化改造,实现周级上线1个微服务,从烟囱式演进到一体化数字财政系统,帮助财政厅客户快速完成数字化转型。
学完本课程后,您将能够:
- 了解财政业务的发展现状和未来趋势
- 分析和理解云原生技术在智慧财政云中的应用
- 掌握云原生技术在核心业务系统的运用
1、财政业务现状分析
财政信息化建设进程

财政智慧化发展依然存在巨大的变革空间
政策背景

传统烟囱式架构已严重制约财政信息化发展战略
传统的弊端主要是需求落地慢、业务监管难、用户体验差三个方面制约了财政信息化发展的战略。
客户懂点分析与应对措施
精准的对客户痛点进行分析与应对,提供了:微服务架构、容器化部署,资源池化、API网管统一、DevOps自动化测试运维、统一开放平台、沉淀公共服务。

统一架构,API集中管理
API集中管理,大大的解决了应用间相互割裂,打通难度大,耦合紧的问题,使用微服务架构,进行分层解耦,清晰的了解每个功能模块的脉络。

标准化交付流程和环境
基于先进研发理念,标准化开发环境和工具,开发效率很高,财政需求上线快,并且基于云化基础设施,业务按需弹性,资源利用率高,用户体验好。
基于ROMA实现数据"横向、纵向、内外"全打通
统一业务模型和数据集成标准,系统无缝对接,消除了信息孤岛,财政数据可以统一呈现,业务全打通。

2、云原生技术与智慧财政
转型云原生前后对比
在此课程中可以清晰的进行转型前后的对照,通过【华为云ServiceStage】的微服务+容器+APM的方式解决了开发效率低,政策落地满;系统性能弱,用户体验差;业务难打通,厂商扯皮烦;标准不统一,系统难管理的问题。以及通过【华为云DevCloud】的软件开发过程管理解决了交付质量差,系统不稳定的情况。
在转型后在迭代、发布、容器、接口、运维、标准、服务上都有了非常大的改进。

客户价值
- 业务智能化服务广泛化
- 快速迭代持续交付
- 横向一体化纵向集中化
- 数据全面管控

3、案例总结
本章主要讲述了: 本章主要讲述了:
- 财政业务业务的发展现状
- 容器、微服务等云原生技术在财政中的应用
- 云原生技术运用前后对比收益 云原生技术运用前后对比收益
通过第三章的内容可以使大家彻底的了解【华为云DevOps平台】,并且在第四章又通过实际的案例分析与对比更加明确的阐述了【华为云DevOps平台】的优越性,可以大大的帮助企业云化过程中的进度,更快、更好的为企业带来实际价值。
本文整理自华为云社区【内容共创】活动第14期。
https://bbs.huaweicloud.cn/blogs/336904
任务17.华为云DevOps平台及行业应用
- 点赞
- 收藏
- 关注作者



评论(0)