STM32F407入门开发: 基本定时器使用
【摘要】 定时器是单片机开发必备是外设功能,很多事件都需要使用到定时器;
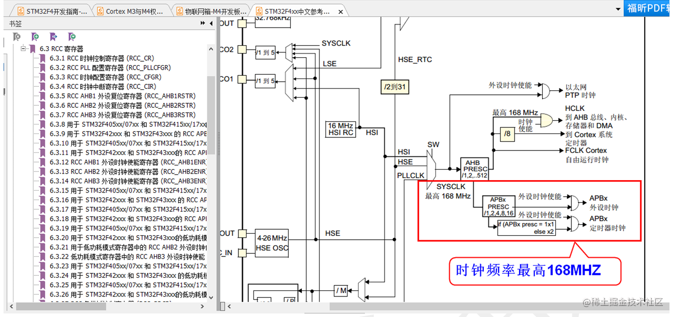
定时器相关的章节在STM32F4xx参考手册第14、15、16、17章节。
第一章 定时器介绍
定时器是单片机开发必备是外设功能,很多事件都需要使用到定时器;
定时器相关的章节在STM32F4xx参考手册第14、15、16、17章节。






第二章 基本定时器配置示例
2.1 增加一个Timer.c文件,代码如下
/*
函数功能:基本定时器7初始化配置
函数形参:
psc :预分频系数
arr :重载值
说明:定时器的视频频率为84MHZ ,是APB1时钟频率的2倍
*/
void Time7_InitConfig(u16 psc,u16 arr)
{
/*1. 开时钟*/
RCC->APB1ENR|=1<<5; //开启定时器7的时钟
RCC->APB1RSTR|=1<<5; //开启复位时钟
RCC->APB1RSTR&=~(1<<5);//关闭
/*2. 配置定时器的核心寄存器*/
TIM7->PSC=psc-1; //预分频
/*计数器的时钟频率CK_CNT等于fCK_PSC/(PSC[15:0]+1)*/
TIM7->ARR=arr; //重装载寄存器
TIM7->CR1|=1<<0; //使能计数器
}
2.2 Main.c文件中代码如下
int main(void)
{
LED_Init();
KEY_Init();
USART1_Init(84,115200);
KEY_EXTI_Init();
/*
1/84000000得到定时器加的1的时间单位us
1/84000得到定时器加的1的时间单位ms
1/84得到定时器加的1的时间单位s =0.0119047619047619
*/
Time7_InitConfig(84,1000); //定时器7初始化
/*
分频84,最终频率1HMZ 计数器CNT+1的时间是1us
*/
while(1)
{
if(TIM7->SR&1<<0) //判断时间是否到达
{
TIM7->SR&=~(1<<0); //清除标志位
LED0=!LED0;
LED1=!LED1;
}
}
}
第三章 基本定时器中断配置示例
3.1 在timer.c文件增加以下代码
#include "timer.h"
/*
函数功能:基本定时器7初始化配置
函数形参:
psc :预分频系数
arr :重载值
说明:定时器的视频频率为84MHZ ,是APB1时钟频率的2倍
*/
void Time7_InitConfig(u16 psc,u16 arr)
{
/*1. 开时钟*/
RCC->APB1ENR|=1<<5; //开启定时器7的时钟
RCC->APB1RSTR|=1<<5; //开启复位时钟
RCC->APB1RSTR&=~(1<<5);//关闭
/*2. 配置定时器的核心寄存器*/
TIM7->DIER|=1<<0; //开启中断
SetNVICPriorityGrouping(TIM7_IRQn,1,1); //设置中断优先级
TIM7->PSC=psc-1; //预分频
/*计数器的时钟频率CK_CNT等于fCK_PSC/(PSC[15:0]+1)*/
TIM7->ARR=arr; //重装载寄存器
TIM7->CR1|=1<<0; //使能计数器
}
/*
函数功能:定时器中断服务函数
*/
void TIM7_IRQHandler(void)
{
TIM7->SR=0x0;
LED0=!LED0;
LED1=!LED1;
}
3.2 Main.c文件代码如下
int main(void)
{
LED_Init();
KEY_Init();
USART1_Init(84,115200);
KEY_EXTI_Init();
/*
1/84000000得到定时器加的1的时间单位us
1/84000得到定时器加的1的时间单位ms
1/84得到定时器加的1的时间单位s =0.0119047619047619
*/
Time7_InitConfig(84,65000); //定时器7初始化
/*
分频84,最终频率1HMZ 计数器CNT+1的时间是1us
*/
while(1)
{
}
}
【声明】本内容来自华为云开发者社区博主,不代表华为云及华为云开发者社区的观点和立场。转载时必须标注文章的来源(华为云社区)、文章链接、文章作者等基本信息,否则作者和本社区有权追究责任。如果您发现本社区中有涉嫌抄袭的内容,欢迎发送邮件进行举报,并提供相关证据,一经查实,本社区将立刻删除涉嫌侵权内容,举报邮箱:
cloudbbs@huaweicloud.com
- 点赞
- 收藏
- 关注作者
评论(0)