【数据结构与算法】之深入解析“旋转链表”的求解思路与算法示例
【摘要】
一、题目要求
给你一个链表的头节点 head ,旋转链表,将链表每个节点向右移动 k 个位置。示例 1:
输入:head = [1,2,3,4,5], k = 2
输出:[4,5,1,2,3]
1...
一、题目要求
- 给你一个链表的头节点 head ,旋转链表,将链表每个节点向右移动 k 个位置。
- 示例 1:

输入:head = [1,2,3,4,5], k = 2
输出:[4,5,1,2,3]
- 1
- 2
- 示例 2:

输入:head = [0,1,2], k = 4
输出:[2,0,1]
- 1
- 2
- 提示:
-
- 链表中节点的数目在范围 [0, 500] 内;
-
- -100 <= Node.val <= 100;
-
- 0 <= k <= 2 * 109。
二、求解算法
① 模拟
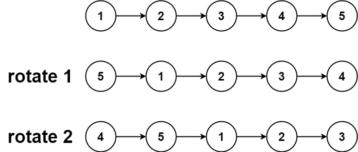
- 给一个链表的头节点 head ,然后将链表每个节点向右移动 k 个位置,如下所示,head = [1,2,3,4,5],k = 2,输出 [4,5,1,2,3]:

- 假设链表的长度为n,为了将链表每个节点向右移动 k 个位置,只需要将链表的后 k % n 个节点移动到链表的最前面,然后将链表的后 k % n 个节点和前 n - k 个节点连接到一块即可。
- 首先遍历整个链表,求出链表的长度 n,并找出链表的尾节点 tail:

- 由于 k 可能很大,所以令 k = k % n,然后再次从头节点 head 开始遍历,找到第 n - k 个节点 p,那么 1 ~ p 是链表的前 n - k 个节点,p+1 ~ n 是链表的后 k 个节点:

- 接下来就是依次执行 tail->next = head,head = p->next,p->next = nullptr,将链表的后 k 个节点和前 n - k 个节点拼接到一块,并让 head 指向新的头节点 (p->next),新的尾节点即 p 节点的 next 指针指向 null:

- 最后返回链表的新的头节点 head。
- C++ 示例:
class Solution {
public:
ListNode* rotateRight(ListNode* head, int k) {
if(!head || !k) return head;
int n = 0; // 链表的长度
ListNode* tail; // 尾节点
for(ListNode* p = head; p ; p = p->next){
tail = p;
n++;
}
k %= n;
ListNode* p = head;
for(int i = 0; i < n - k - 1; i++) p = p->next; // 找到链表的第n-k个节点
tail->next = head;
head = p->next;
p->next = nullptr;
return head; // 返回新的头节点
}
};
- 1
- 2
- 3
- 4
- 5
- 6
- 7
- 8
- 9
- 10
- 11
- 12
- 13
- 14
- 15
- 16
- 17
- 18
- 19
- Java 示例:
class Solution {
public ListNode rotateRight(ListNode head, int k) {
if(head == null|| k == 0) return head;
int n = 0; // 链表的长度
ListNode tail = null; // 尾节点
for(ListNode p = head; p != null ; p = p.next){
tail = p;
n++;
}
k %= n;
ListNode p = head;
for(int i = 0; i < n - k - 1; i++) p = p.next; // 找到链表的第n-k个节点
tail.next = head;
head = p.next;
p.next = null;
return head; // 返回新的头节点
}
}
- 1
- 2
- 3
- 4
- 5
- 6
- 7
- 8
- 9
- 10
- 11
- 12
- 13
- 14
- 15
- 16
- 17
- 18
② 闭合为环(LeetCode 官方解法)
- 记给定链表的长度为 n,注意到当向右移动的次数 k≥n 时,我们仅需要向右移动 k mod n 次即可。因为每 n 次移动都会让链表变为原状。这样我们可以知道,新链表的最后一个节点为原链表的第 (n−1)−(kmodn) 个节点(从 0 开始计数)。
- 这样,我们可以先将给定的链表连接成环,然后将指定位置断开。
- 具体代码中,首先计算出链表的长度 n,并找到该链表的末尾节点,将其与头节点相连。这样就得到了闭合为环的链表。然后我们找到新链表的最后一个节点(即原链表的第 (n−1)−(kmodn) 个节点),将当前闭合为环的链表断开,即可得到我们所需要的结果。
- 特别地,当链表长度不大于 1,或者 k 为 n 的倍数时,新链表将与原链表相同,无需进行任何处理。
- C++ 示例:
class Solution {
public:
ListNode* rotateRight(ListNode* head, int k) {
if (k == 0 || head == nullptr || head->next == nullptr) {
return head;
}
int n = 1;
ListNode* iter = head;
while (iter->next != nullptr) {
iter = iter->next;
n++;
}
int add = n - k % n;
if (add == n) {
return head;
}
iter->next = head;
while (add--) {
iter = iter->next;
}
ListNode* ret = iter->next;
iter->next = nullptr;
return ret;
}
};
- 1
- 2
- 3
- 4
- 5
- 6
- 7
- 8
- 9
- 10
- 11
- 12
- 13
- 14
- 15
- 16
- 17
- 18
- 19
- 20
- 21
- 22
- 23
- 24
- 25
- Java 示例:
class Solution {
public ListNode rotateRight(ListNode head, int k) {
if (k == 0 || head == null || head.next == null) {
return head;
}
int n = 1;
ListNode iter = head;
while (iter.next != null) {
iter = iter.next;
n++;
}
int add = n - k % n;
if (add == n) {
return head;
}
iter.next = head;
while (add-- > 0) {
iter = iter.next;
}
ListNode ret = iter.next;
iter.next = null;
return ret;
}
}
- 1
- 2
- 3
- 4
- 5
- 6
- 7
- 8
- 9
- 10
- 11
- 12
- 13
- 14
- 15
- 16
- 17
- 18
- 19
- 20
- 21
- 22
- 23
- 24
文章来源: blog.csdn.net,作者:Serendipity·y,版权归原作者所有,如需转载,请联系作者。
原文链接:blog.csdn.net/Forever_wj/article/details/122844643
【版权声明】本文为华为云社区用户转载文章,如果您发现本社区中有涉嫌抄袭的内容,欢迎发送邮件进行举报,并提供相关证据,一经查实,本社区将立刻删除涉嫌侵权内容,举报邮箱:
cloudbbs@huaweicloud.com
- 点赞
- 收藏
- 关注作者
评论(0)