【云驻共创】智慧城市·科技惠民新高度
基于华为云+EI的智慧供热解决方案
智慧供热
1、 什么是智慧供热
中国法定供热区域:以秦聆准河力分界,北方供热,南方不供热。

2011-2018供热总量及面积趋势图

截至2018年底全国城市集中供热面积94亿平米,比上年增长13%。2022年预计全国集中供热总面积将达到140亿平方米。
2、供热行业痛点
高能耗、高排放

我国北方供热年消耗约4亿吨标煤,致使供热成为冬季雾霾的叠加成因,供暖期北方城市的空气污染水平较非供暖期严重约30%。
供热企业普遍能耗超标的主要原因:缺乏智葱化精确调控的生产管理系统,供热区域水力热力未实现优化平衡,不能根据气温和工况的变化实时精确调拉。未来,节能疏排的空间巨大。
3、供热行业奇特的“剪刀差”现象
收益良好的企业
- 管网安全、改施先进、百姓满意、收费率高
- 节能减排、提效。效益好
- 在管理、智能化方面投入越大

效益不好的供热企业
- 管网、设施老旧、事战频发、能耗大、百姓意见太、收费不好
- 在设备设施,管理,行能化等方面投入不起
- 能耗高、人员多、债务负剥重、效益不好

4、智慧供热面临问题
- 缺乏统一标准
缺乏信息化标准体系。后续新技术应用难度大;原有系统、设备、接口不一。整合难度大;
- 存在重复建设
硬件方面:重复购置服务器、设备、仪表等,利用率不高;
软件方面:信息重复,接口开发、功能重叠交叉
- 数据不能共享
数据没有交换机制,形成数据孤岛,数据不能共享;
- 无法统一管理
上级管理部门无法统筹、报批、评价、管理;在决策时缺乏统一数据支撑;
5、智慧供热目标

6、 智慧供热是方向

-2020年全国集中供热面积约110平米(估),热费收入约3000亿,购热成本约2300亿。
全面实施智慧供热可节能8-15%,相应的碳排放降低10%,全国可节约购热成本约200-250亿,节能效益、环保效益非常可观.
目前实施智慧供热的成本约为2-5元/m2,考虑综合成本因素后一般投资可2-3年回收。
如采用云+Al+DIY模式,实施智慧供热的成本约为1.5-3.5/m=,综合成本将下降20%.
7、智慧供热发展路径
智慧供热应用云计算、大数据、人工智能和物联网等信息技术,与供热的政府监管、企业运营和用户服务需求深度融合,构建满足多方需求的服务平台,全面提升供热民生工程服务,实现政府可管,企业可省,百姓可感。
政府可管
满定政府对行业监管等要求:
- 供热质量(居民室温供热服务(投诉处理情况)
- 供热系统安全(事的预警。事后处理流程,煤等库存安全、管线安全)
- 环保监控(污来物排放)能耗监控(企业能耗)其它(应急指挥)
- GIS、供热奥情、补贴资金监管、区院学校政府人楼(公共建筑书能监管)/希望拉动本地产业
企业可省
- 满足供热企业节能提效、安全生产等要求:-—次则供热平衡(节能提效)
- 二次侧供热平衡(楼、单元、户级别,节能提效)到用广的供热平衡和控制
- 热源燃毙效率提升
- 供热服务(有效投诉识别,投诉处理等)
- 优热系统安全(事前预警,事后处理流程,煤等库存安全、管线安全)
- 全流程热负荷预测、客服收费—体化
百姓可感
- 百姓可实时感知供热质量:
- 室温实时显示
- 供热服务跟踪
- 最终实现用户级的调节和控制
- 未来实现按用热量收费
8、源、网、站、户联动控制策略

9、整个平台使用华为云+EI来实现
企业平台、数据采集、端到端的、物联网实现

10、 解决方案总体框架
典型的标准的企业型云计算框架,两个数据中心支撑之上增加业务融合应用。
SaaS业务融合
供热基础信息管理系统
供热运行数据管理系统
供热能耗及评价管理系绕
供热效果及评价管理系统
供热安全与应急管理系统
PaaS数据融合
统一服务平台、人工智能平台、信息资源日录、数据交换平台、异常数模、公共数据、人工智能、度学习、机器学习、基础彀据厍、实时数训、主题数据库、业务数据库
laaS资源融合
机房、存储、计算、安全、网络
数据源
热源厂数据、管网监测点数据、热力站数据、户表温采集数据、气象数据、其他数据

11、智慧供热的人工智能控制

- 基础历史数据用户室内温度用户住房信息用户日用量节假日用量天气因素住房建设年代节能建筑标准
- 基础历史数据热源供给总量小区使用量换热站设备换热效率历史数据
13、基础软件模块
目前已经投入于平台上的软件有t热网监控系统、全网平衡优化控制系统、热网指挥调度系统、热网能耗分析系统、地理信息系统、抄表系统。实现了各系统之间相互协作、底层数据共享、用户室温检测、智能报表系统、地下管道测漏、供热计费管理系统、客服服务系统和手机APP端等系统。
14、统一服务平台

全国性集团企业实现;
-从大区、市级到区县级全口径数据归集
-大数据分析及调控- KPI考核
-AI模型优化
可视化生产运营
移动终端应用覆盖:生产、管理、运营、收费、客服等全方位应用
实施案例

1、在供热各环节全面运用了云计算、大数据、人工智能、I0T等技术
2、实现了基于人工智能算法控制下的供热系统全网平衡优化控制
3、实现了全面的热源、热网、热力站、热用户全流程负荷预测和联动控制
4、2019-2020供暖季取得良好效果,平均热耗下降6.8%。
2019年,华为与北明天时联合在哈尔滨市太平供热公司建设智慧供热试点项目。

建设单位介绍
- 哈尔滨市哈投集团太平供热公司,供热面积1400方m .换热站140座。
- 换热站基础自动化水平较好,管理水平高,能耗较低。
项目内容
- 基于华为人工智能实现源网站户联动控制。
- 实现太平供热公司一次网的平衡供热、智慧供热;
实现太平供热试点小区二次网平衡供热、智慧供热及安全供热。
数据安全性方面依托于华为云,华为云本身就可靠稳定安全性无需担心。
大型公共建筑精准供能

一个典型的智慧供热应用场景,卢系统可通过图像识别、物联网、Al等技术,自动感知温度、风速、航班信息、人流分布等30多个指标,实现区域化冷/热供应的精准投放。
主要包括能源站内设备监控、能源调度、能源管理、能效分析、能源生产经营、大数据云平台等系统的设计和建设。新机场能源中心主要负责机场区域的冷、热、电能源的管理和精准调控。
未来展望
1、基于数字平台的智慧城市IOC解决方案
2、搭建大数据、Al成果的承载体与桥梁
3、构筑“看得懂”、“可感知”的智慧之城
容智iBot Al智能政务助手开启智慧政务新未来
1、什么是容智Al政务助手
容智AI政务助手不是物理“机器人”,而是一个可配置的软件,即—虚拟软件机器人,容智Al政务助手是由RPA+Al组成,具有一般RPA的功能和人工智能的功能,即智能软件机器人。除了执行RPA的任务外,还可以OCR,NLP和深度学习等。它可以基于政府现有的IT技术架构之上进行工作,获取数据,执行运行规则和创建报告。
容智AI政务助手可以执行基于业务规则的流程或者进行深度学习以后,使用和人一样的系统,如邮箱,办公软件以及政务机构的系统等。
容智AIl政务助手对人工操作流程产生深远的影响,无其是在重复的、循环性的和经常性产生人为错误的工作。
容智Al政务助手可以配置执行多种流程,成为多用途机器人,可以满足政府的多种业务需求。
2、容智AI政务助手的价值

政府行业属于典型用户,项目推进高效
政务工作中存在大量数据录入、审核和数据比对工作,都属于容智AI政务助手的典型用户需求,有利于项目的推进。
增加华为和政府粘性与价值
容智AI政务助手会帮助各个政府和委办局实现高效自动化,对于华为与其他委办局打开业务机会创造了条件。
整合华为的政务生态圈
结合了容智AI政务助手方案的华为解决方案,对于政府用户来说更具整体性,容智AI政务助手可以作为串联将华为生态圈的方案一体化。
AI智能政务助手解决方案全景图

3、智能政务助手在各委办局的应用
工商局
关联审批、信息公示、跨系统数据、注册信息复核、迁移、跨系统信息同步
城管局
案件发现、自动派警、城管执行跨网系统办公信息查询、案件管理
财政局
合规审计、银行对账、台账白动化、资金管理、预算管理、合同识别
厂农业局
跨系统数据迁移、食品信息追溯、数据采集分析、检测信息录入、信息发布
应用价值
- 提升政府办公效率,减少政务人员处理重复性政务工作,解决人员编制;
- 提高效率,低成本实现跨系统数据打通,减少财政预算投入;
- 提升市民的幸福感和获得感,智能政务助手提供7*24h的高效高质量服务。
- 构建“审批、服务、监管、信用、效能监察”五位一体的创新型政务

面临的挑战:
某市城管局内外网物理隔断,派警任务记录和反馈内容的需要在内网网之间传递衔接,并补充录入各种信息。
客户期望:
有一套完整在不破坏内外网物理隔断机制下的,自动化执行派单。通过物联网感知设备(如智慧井盖、路灯杆等)、视频监控、电话与热线、微信微博等新媒体,实现城管案件自动上报,由AI政务助手自动立案并自动派遣到各业务部门。
解决方案:
部署2个iBot和1个iBot studio,自动完成自动派警任务记录和反馈内容。
效果和收益:

4、智能案件处理

AI智能网闸:采用普通的网闸技术实现
通过将两个屏幕和两个高清摄像头在两个屏幕上拍摄,再进行智能化识别的方式达到数据的还原,可采用二维码或者OCR等可视化数据识别的方案进行数据的采集和转换。效率和速度不如第一种方案高效。

某城管局:案件自动发现、智能立案与派遣,实现高效案件管理

5、应用场景
通过物联网感知设备(如智慧井盖、路灯杆等〉、视频监控、电话与热线、微信微博等新媒体,实现城管案件自动上报,由AI政务助手自动立案并自动派遣到各业务部门。
方案价值
- 实现城管案件的自动上报,减少市民投诉
- 实现案件的自动立案、自动派遣、提升城管案件处置效率
当前业务分析
表格维护难,数据易出错
数字化生产力好比员工的另外—双无形的手,帮助员工解放、低附加值的劳动力。
重复工作量大
减少因办理业务所需的跨系统、工作而带来的重复录入。
业务流程可以规范化
数字化员工严格的执行力和准确性可以确保流程正确的完成,从而可以优化我们现有的业务流程,避免人为因素而出错。
系统操作可以更及时、准确
减少表格的维护,避免数据错误,让数字化员工更及时的将数据维护到资管系统,为业务链的上下游人员的工作提供便利。
6、容智与华为紧密合作
2014年与华为达成华为云解决方案伙伴
2o2O年完成华为鲲鹏的的兼容性认证,成为混鹏合作伙伴
2o2O年下半年即将完成华为严选商品的上架

在容智无锡建立国内最大的现代化企业数字员工实验室基地
数字化生产力方案展示中心

数字化生产力展示中心和数字化员工实验室,企业虚拟数字化员工工作场景真实展现。
容智全国培训中心

容智培训中心(容智大学在筹),培养专业的咨询和实施专业人才队伍,为容智合作伙伴培训专业的售前咨询人才队伍和专业的实施团队。
全国交付及解决方案中心

交付中心会为所有的合作伙伴项目保驾护航,确保全国iBot数字化生产力项目都能快速的交付落地。
6、AI未来展望
1、 辅助政府数字化转型,与现有系统和渠道相互配合、相互补充,实现数据生产、加工、应用和治理一条龙。
2、Al政务助手是AI人工智能创新项目的最佳实践,是信息技术自主创新的最佳实践。
3、助力“5G+智慧政务”,实现政府服务体系升级和重塑。

一网通办“惠”民众,一网统管“治”全城
1、 整体概述“悉”背景
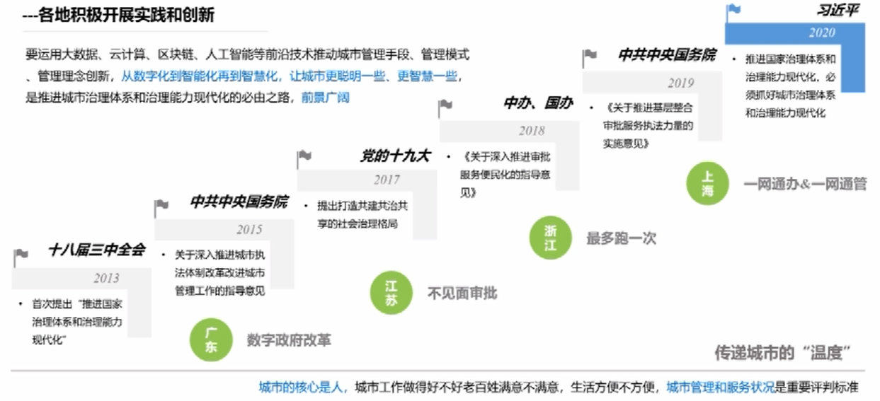
政府引领——各地积极开展实践和创新
要运用大数据、云计算、区块链、人工智能等前沿技术推动城市管理手段。管理模式、管理理念创新。从数字化到智能化再到智慧化。让城市史能明一些、更智慧一些。是推进城市治理体系和治理能力现代化的必由之路,前景广阔,

市场驱动
融合类大场景增多
横向到边纵向到底
大应急大安全
大网格大政务
基凰治理能力现代化
大平台+快速开发+选代升级

用户响应
价值深化:态势感知->决策分析->联动指挥
模式多样:大中小屏三端联动
统筹规划:城市与部门委办IOC的统筹规划与建设

二、一网通办“惠”民众
一网通办:提升政务服务能力、改善企业营商环境、提升民众办事体验
全面监测政务服务的堵点、难点、痛点,支撑“放管服”“审管执”深化改革,促进流程优化与再造,让数据全方位共享。

- 全渠道、全流程、全域一体化服务,推动企业和群众办事“一网通办”,让群众少跑腿,让信息多跑路。
-“互联网+政务”︰总体态势一张图、政务服务多维度监测分析-能力/运力/效能、营商环境专项、民众体验专项。

善政Case:云网数资源整合,为一网通办提供支撑
云网平台:系统整合云资源、网资源及数据资源,通过一张图呈现大数据管理局对数据的汇聚、融通和应用的架构设计,实现一图知全局、一网全覆盖。

“云”资源管理与调度:支持对各级部门云进行调度,查看各部门应用上云情况,支持即时访问、实时调度部门应用及数据,查看系统详情,体现对应用的统管能力。
一张“网”态势监测:构建“一张网”,宏观上体现电子政务外网省、市、县、乡、村五级全覆盖,形成全省一张网的服务支撑体系;通过专网整合,解决各部门专网林立,实现电子政务外网“横向到边、纵向到底”建设成果。

对全省网踏钢路的运行情况、利用率进行星现及监测;对专网整合及接入情况进行实时跟踪。责任到部门。
一张网呈现:基于三推星现省.市.县、多、村五极的电子政务外网覆盖情况。支撑业务上的“—网通办”。
呈现网络基础没施以及网络安全态势的运行情况。实时管控网络安全态势,保障网络平台的安全运行。
“数”据资源体系呈现与调度支撑:汇聚各级数据资源目录,面向应用构建以空间地理库、人口库、法人单位库、宏观经济库为主的基础库,精准扶贫、社会保障、城乡建设、生态环保、健康卫士等主题库,提供数据应用支撑。

利企Case:一站式服务,助力企业法人业务快速开展

对企服务:接入企业服务的支撑系统的业务数据,从平台概况、平台资源分布以及平台月/季/年度活跃情况不同维度,综合呈现对企服务信息化系统的建设运营状况以及改革发展成效。
惠民Case:民生事一次办,让数据多跑路,市民少跑腿
执业资格考试报名“不见面”审批应用:通过一网通办由之前现场审核10天缩减为自动审核2天,提高办事服务效率和民众满意度。

低保申请&公积金提取:通过一网通办解决民生诉求,如低保申请核查业务的效率提升,公积金提取“线下跑一次"等,提高办事服务效率和民众满意度。

三、一网统管“治”全城
1、一网统管:“网”得住&“统”得好&“管”得了
定义:发现问题、研判形势、预防风险、对接需求,在最低层级、最早时间,以相对最小成本,解决最突出问题,取得最佳综合效应,实现线上线下协同高效处置—件事。
(1)将分散在各条线部门的城市精细化管理要素整合治理,实现“一云汇数据”;
(2)对各类管理和服务网格统一归并,优化重构城市运行管理标准事项以及分拨处置工作机制,实现“一网治全城”;
(3)基于多维度的数据融合和跨部门的业务融合,利用城市指挥中心大屏幕及多种硬件设备,实现“一屏观天下”。
- 云汇数据
网格化管理和服务要素数据采集.数据治理、大数据分析应用。
- 网治全城
全域感知。一网受理协同联动、全程监替。
- 屏观天下
运行态势。盛测预警事件管理、招挥调度。
2、一网统管:城市治理与服务的全局化、精细化、智能化
新感知:从单一感知到多维立体全要素感知、城市元素多维数据融合下的新感知、全城城市事件和个性主动的服务感知。
新治理:治理手段的数字化、标准化、智能化;全系统联动、穿透式治理、微粒化运营;全面提升城市数字化领导力与决策力。
新场景:个性化和主动化的精准体验的新服务场景;智能化手段支撑下的城市治理新管理场景;基于数据智能的各领域创新场景衍生与运营。

科技赋能
-应用为要,管用为王:观全面,管到位、防见效
-高效处置一性事。防范化解重大凤脸。跨层极协同联动
基层减负
-管理流程优化和再造:多步·1步,市民.执法人员。指挥中心等多楼踹大整治
-基层工作思路和方式方法转变:减负挈能。拿起来骄用。好用想用
社会参与
-市民E动:多集通来速和热我统一接入
-民生报道:以往靠想象。后期制作和一钱记者转为一屏观天下开诚布公实实在在解决问题
3、一网统管服务体系
应用为要,管用为王
城市管理、环境管理、社会管理
市政管理、城管执法、交通管理、工商执法、污染监管、环卫监管、园林综化监管、国土资源管理、公共安全管理、消防与应急、生产安全监管、食药安全监管、居民上报、统建设备上报

4、一网统管多级联动
指挥“—张图”,一体化指挥调度、能下线上融合。扁平化指挥羁度、指令上通下达,资源同步共享、指挥长在哪里,哪里就是指挥中心

5、一网统管应用:上海黄埔IOC实践先行

综合网格
综合网格部门、人员、事项、部件、物资等入格及可视化呈现。
综合网格:围绕“高效处置一件事”,提出观、管、防理念,将城管、公安、综治等多领域网格合一,统一管理;利用高精度城市模型,以大数据为支撑,将人员、事件、部件、物资、物联设备、视频监控等城区治理要素撒点入格。

事项辞典
事项清单及对应的权责、处置流程等体系化梳理与可视化呈现。
事项辞典:将事项整体归为“平”“急”“特”三类,梳理事项清单及对应的情形和权责清单并进行可视化呈现与便捷查询,最终依托入格队伍与物资等进行精准匹配,保障管理的全流程打通。

智慧赋能
基于历史工单及锌法对既有事项及处置流程进行匹配度分析与智能化推荐,为基层减负,节省时间成本。
.智慧赋能:通过“体检报告”表现市民服务满意度,找到“顽症”所在,同时对各个工单类型进行综合评价;通过工单分析,进行处置部门和流程匹配度分析,针对性的进行“智慧赋能”,用以提高市民满意度。

数据分析
数据多维度可视化分析,从事件分类、部门处置、事件预到等方面进行时空分析与呈现。
数据分析:通过事件工单联合统计分析,以山峰图的形式进行三维可视化呈现,以热词的形式反映民生热点问题,及时了解不同类型事件高发区域,便于领导决策和协同整改;同时也可以从不同的维度进行数据和趋势分析。

事件协同
针对联勤联动及普办情况进行协同场景梳理与可视化呈现。
事件协同:事件源分为主动发现和自动发现,通过不同移动系统,做到覆盖全区所有人的主动发现;通过物联网设备以及AI分析补充事件发现途径,同时梳理联勤联动事件,从发现、受理、派遣、处置、核实、办结全流程监控。

数据分析︰通过事件工单联合统计分析,以山峰图的形式进行三维可视化呈现,以热词的形式反映民生热点问题,及时了解不同类型事件高发区域,便于领导决策和协同整改;同时也可以从不同的维度进行数据和趋势分析
四、一屏统揽“观”天下
1、一图全面感知︰实现城市运行“一屏统揽、一网统管”
一屏观:聚焦城市管理“人、事、地、物、情”,实现城市事件运行管理“一屏观天下"
一网管:对城市运行各类事件进行集成化、协同化、闭环化处置

2、一键全局决策:三端联动辅助管理决策
活动保障:建设大中小三端联动服务模式,智享运营指挥智慧随行,辅助城市领导层管控决策。

3、一体运行联动:重大活动保障与联动指挥调度
联动处置:以某IOC项目交通事故为例,展示IOC智慧大脑对事件的分拨和处置过程:A识别+网格管理+综合执法联动处置分析流程。
事件来源
手工上报事件、物联感知预警、AI白动上报事件
视频核查、现场核查、视频会商、联合执法
结案分析
现场环境恢复、结果核查、事件归档

与华为合作历程


五、睿呈时代
以睿筑城 以呈显慧 睿智呈现 洞见未来
√基于数字平台的智慧城市IOC解决方案
√搭建大数据、Al成果的承载体与桥梁
√构筑“看得懂”、“可感知”的智慧之城
本文整理自华为云社区【内容共创】活动第12期。
查看活动详情:https://bbs.huaweicloud.cn/blogs/325315
相关任务详情:新生态在线直播——智慧城市-科技惠民新高度
- 点赞
- 收藏
- 关注作者




评论(0)