WebRTC模拟传输视频流,video通过本地节点peer传输视频流
video -> video
在网页上,video传输视频到另一个video。
html
video用source设定视频路径
<video id="fromVideo" playsinline controls loop muted>
<source src="../../src/video/s1.mp4" type="video/mp4">
<p>当前浏览器不支持视频播放</p>
</video>
<video id="toVideo" playsinline autoplay></video>
2个video元素,一个预设视频路径,另一个准备接收视频流。
js
需要监听canplay事件。
'use strict';
const srcVideo = document.getElementById('fromVideo');
const toVideo = document.getElementById('toVideo');
srcVideo.addEventListener('canplay', () => {
let stream;
const fps = 0;
if (srcVideo.captureStream) {
stream = srcVideo.captureStream(fps);
} else if (srcVideo.mozCaptureStream) {
stream = srcVideo.mozCaptureStream(fps);
} else {
console.error('rustfisher.com: 不支持captureStream方法!');
stream = null;
}
toVideo.srcObject = stream;
});
captureStream方法返回一个MediaStream对象,拥有实时数据流。
参考HTMLMediaElement.captureStream()
本地直接打开html,captureStream(fps)方法报错
Uncaught DOMException:
Failed to execute 'captureStream' on 'HTMLMediaElement':
Cannot capture from element with cross-origin data
at HTMLVideoElement.<anonymous>
需要在HTTPS下运行。调试的时候需要注意。
示例效果链接
模拟连接节点
前面是从一个video传到另一个video。现在我们来模拟通过RTCPeerConnection来传输视频流。
准备工作
html上摆放2个video,第一个fromVideo作为源,toVideo显示接收后的视频
<div id="container">
<video id="fromVideo" playsinline controls muted>
<source src="../../src/video/v5_1.mp4" type="video/mp4">
<p>当前浏览器不支持视频播放</p>
</video>
<video id="toVideo" playsinline autoplay controls></video>
<p>受网速影响,视频加载需要一些时间</p>
</div>
<script src="../../src/js/adapter-2021.js"></script>
<script src="js/pc.js" async></script>
网速好的也可以用webrtc.github.io adapter
<script src="https://webrtc.github.io/adapter/adapter-latest.js"></script>
js中拿到这2个video元素
'use strict';
const srcVideo = document.getElementById('fromVideo');
const toVideo = document.getElementById('toVideo');
获取视频流
数据流从一个节点传输到另一个节点,先定义变量
let stream; // 源头的数据流
let pc1; // 源
let pc2; // 目标
const offerOptions = {
offerToReceiveAudio: 1,
offerToReceiveVideo: 1
};
let startTime; // 记录的开始时间
从srcVideo拿视频流。
function tryGetStream() {
if (stream) {
console.log('已经有视频流了,这里跳过');
return;
}
if (srcVideo.captureStream) {
stream = srcVideo.captureStream();
console.log('captureStream获取到了视频流', stream);
call();
} else if (srcVideo.mozCaptureStream) {
stream = srcVideo.mozCaptureStream();
console.log('mozCaptureStream()获取到了视频流', stream);
call();
} else {
console.log('不支持 captureStream()');
}
}
srcVideo.oncanplay = tryGetStream; // 监听播放事件
if (srcVideo.readyState >= 3) {
console.log('已经可以播放视频了 直接去拿视频流');
tryGetStream();
}
srcVideo.play(); // 开始播放
和前面的例子类似,尝试用captureStream方法获取视频流。
call()方法在后面。
监听toVideo的一些事件
toVideo.onloadedmetadata = () => {
console.log(`toVideo onloadedmetadata 宽高${toVideo.videoWidth}px, ${toVideo.videoHeight}`);
};
toVideo.onresize = () => {
console.log(`toVideo onresize: ${toVideo.videoWidth}x${toVideo.videoHeight}`);
if (startTime) {
const elapsedTime = window.performance.now() - startTime;
console.log('resize耗时: ' + elapsedTime.toFixed(3) + 'ms');
startTime = null; // 消耗掉这个开始时间标志
}
};
传输
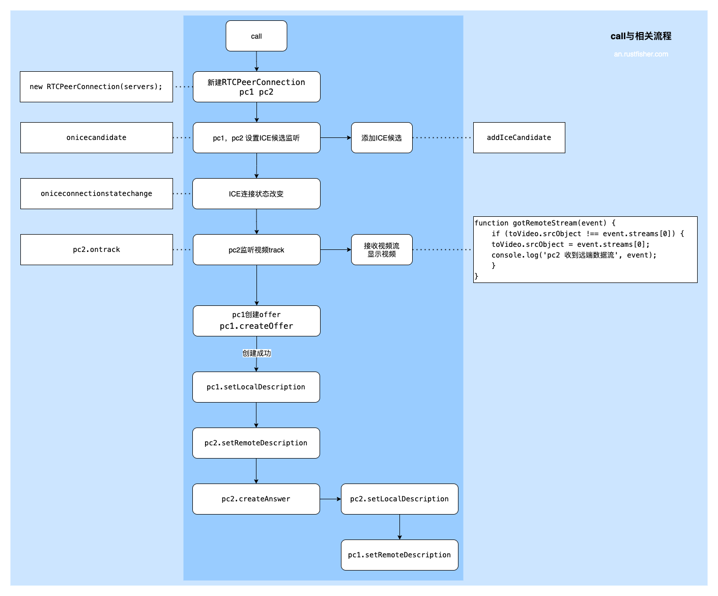
新建2个RTCPeerConnection,开始传输。
function call() {
console.log('call 开始.....');
startTime = window.performance.now();
const videoTracks = stream.getVideoTracks();
const audioTracks = stream.getAudioTracks();
if (videoTracks.length > 0) {
console.log(`使用的视频设备: ${videoTracks[0].label}`);
}
if (audioTracks.length > 0) {
console.log(`使用音频设备: ${audioTracks[0].label}`);
}
const servers = null;
pc1 = new RTCPeerConnection(servers);
console.log('创建本地节点pc1');
pc1.onicecandidate = e => onIceCandidate(pc1, e);
pc2 = new RTCPeerConnection(servers);
console.log('创建远端节点pc2');
pc2.onicecandidate = e => onIceCandidate(pc2, e);
pc1.oniceconnectionstatechange = e => onIceStateChange(pc1, e);
pc2.oniceconnectionstatechange = e => onIceStateChange(pc2, e);
pc2.ontrack = gotRemoteStream;
stream.getTracks().forEach(track => pc1.addTrack(track, stream));
console.log('pc1加载视频流');
console.log('pc1 创建offer');
pc1.createOffer(onCreateOfferSuccess, onCreateSessionDescriptionError, offerOptions);
}
function onCreateSessionDescriptionError(error) {
console.log(`创建会话描述出错: ${error.toString()}`);
}
function onCreateOfferSuccess(desc) {
console.log(`Offer from pc1${desc.sdp}`);
console.log('pc1 setLocalDescription start');
pc1.setLocalDescription(desc, () => onSetLocalSuccess(pc1), onSetSessionDescriptionError);
console.log('pc2 setRemoteDescription start');
pc2.setRemoteDescription(desc, () => onSetRemoteSuccess(pc2), onSetSessionDescriptionError);
console.log('pc2 createAnswer start');
pc2.createAnswer(onCreateAnswerSuccess, onCreateSessionDescriptionError);
}
function onSetLocalSuccess(pc) {
console.log(`${getName(pc)} setLocalDescription complete`);
}
function onSetRemoteSuccess(pc) {
console.log(`${getName(pc)} setRemoteDescription complete`);
}
function onSetSessionDescriptionError(error) {
console.log(`Failed to set session description: ${error.toString()}`);
}
function gotRemoteStream(event) {
if (toVideo.srcObject !== event.streams[0]) {
toVideo.srcObject = event.streams[0];
console.log('pc2 收到远端数据流', event);
}
}
function onCreateAnswerSuccess(desc) {
console.log(`Answer from pc2: ${desc.sdp}`);
console.log('pc2 setLocalDescription start');
pc2.setLocalDescription(desc, () => onSetLocalSuccess(pc2), onSetSessionDescriptionError);
console.log('pc1 setRemoteDescription start');
pc1.setRemoteDescription(desc, () => onSetRemoteSuccess(pc1), onSetSessionDescriptionError);
}
function onIceCandidate(pc, event) {
getOtherPc(pc).addIceCandidate(event.candidate)
.then(
() => onAddIceCandidateSuccess(pc),
err => onAddIceCandidateError(pc, err)
);
console.log(`${getName(pc)} ICE candidate: ${event.candidate ? event.candidate.candidate : '(null)'}`);
}
function onAddIceCandidateSuccess(pc) {
console.log(`${getName(pc)} addIceCandidate success`);
}
function onAddIceCandidateError(pc, error) {
console.log(`${getName(pc)} failed to add ICE Candidate: ${error.toString()}`);
}
function onIceStateChange(pc, event) {
if (pc) {
console.log(`${getName(pc)} ICE state: ${pc.iceConnectionState}`);
console.log('ICE state change event: ', event);
}
}
function getName(pc) {
return (pc === pc1) ? 'pc1' : 'pc2';
}
function getOtherPc(pc) {
return (pc === pc1) ? pc2 : pc1;
}
call()方法发起模拟传输的流程。新建节点后,设置ICE相关接听。监听ICE候选变化和连接状态变化。
pc1创建offer,pc2应答(answer)。pc2拿到视频流后,直接显示出来。
call与相关流程图示

效果
示例效果请参考链接https://www.an.rustfisher.com/webrtc/capture/video-local-peer/pc.html
小结
本文的两个例子还没有用到真正的传输服务,因此是模拟进行视频流的传输。可以熟悉一下video元素以及captureStream的用法,和创建节点和设置ICE的流程。
- 点赞
- 收藏
- 关注作者
评论(0)