ForkJoin线程池的学习和思考
ForkJoin线程池在常规的java书籍里还是提到比较少的,毕竟是java8引入的产物。
首先这里简单解释一下forkJoin的运作原理, 本质上有点像归并计算。
- 他会将提交大任务按照一定规则拆解(fork)成多个小任务
- 当任务小到一定程度时,就会执行计算
- 执行完成时会和其他的小任务进行合并(join), 逐步将所有小结果合成一个大结果。

可以看这个forkJoinTask的实现伪代码,即如果想使用forkJoin并发执行任务,需要自己把任务继承RecursiveTask,作为forkJoin池的submit对象:
public class ForkJoinTask extends RecursiveTask<任务参数> {
public ReckonTask(任务参数) {
}
@Override
protected File compute() {
if(根据任务参数判断任务是否足够小) {
计算,返回
} else {
拆分成子任务1和子任务2
任务1.fork();
任务2.fork();
结果1 = 任务1.join();
结果2 = 任务2.join();
返回结果1+结果2;
}
}
}
然后实际上整个forkjoin的细节非常多,这里我通过给自己提好几个问题,来逐步理解forkJoin的原理,
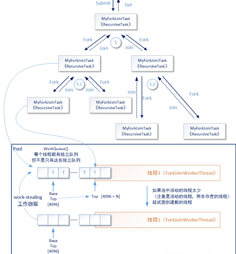
Q: forkJoin中各个线程是如何获取那些小任务的呢?
A:
他是通过工作密取的方式获取。(java并发那本书里提到过工作密取workSteal,原来是用在这了)
- 假设我们给forkJoin设置3个工作线程,那么就会有3个工作队列, 注意,这个队列是双端队列。
- 每当执行任务时,如果不满足小任务的条件,他会fork出2个子任务,并push进自己的工作队列中。
- 每个工作线程不断取自己队头的任务执行。
- 关键点:如果自己队列里没有数据,则会从其他队列的队尾取数据。
Q: fork时具体发生了什么?
A:
是一个异步的操作, 就是向当前线程队列中添加这个fork出来任务,能放进去的话就返回,不会等待。
注意,默认fork出的任务是先默认给自己的。 当自己做不完时,才可能被别人取走!

Q: join是什么含义?什么时候做的?
A:
见实现forkJoin任务接口时的代码:

可以看到时每次fork完之后, 通过join,来获取子task的结果,获取到之后,再合并计算,返回结果。
Q: join这个阻塞过程是怎么做的?如果把线程挂起,那这个线程岂不是无法工作了?
A:
首先,之前fork时,新的子任务已经被放入队列了。
每个子任务都有一个任务状态。
当调用该子任务的join时, 会循环判断他的状态
如果这个子任务状态未完成, 则从自身队列或其他人的队列中取出新的任务执行,因此进入了下一层的exec()操作。
如果发现子任务状态更新为了完成(这个更新动作可能是自己线程完成的,也可能是别的线程完成的,反正这个任务的状态实现了同步和可见), 则将结果返回给上层。
因此join的本质是一个递归的过程, 任务没完成的话,他就取其他任务继续递归往下执行。
更详细的可以看这个链接fork+join过程详细解读
Q: forkJoin存放任务的时候,怎么保证不会出现并发问题?比如同时往队尾插入的话
A:
- n个工作线程是通过数组存放的(即有一个工作线程数组)
- sun.misc.Unsafe操作类直接基于操作系统控制层在硬件层面上进行原子操作,它是ForkJoinPool高效性能的一大保证,类似的编程思路还体现在java.util.concurrent包中相当规模的类功能实现中。

Q: forkJoin应用在哪吗?
A:
java8 stream的parallel并发功能就是基于forkJoin做的, parallelStream实现的forkJoin拆解任务和执行任务的接口, 默认用机器所有CPU数量的forkJoin线程池。
如果需要限制线程数量,可以用
new forkJoin(线程数).submit(()->(list.stream().parallel().map()…)); 即可
关于java8和forkJoin究竟是如何配合的,可以看这个链接:
源码级别学习java8并行流执行原理
https://www.cnblogs.com/Dorae/p/7779246.html
- 点赞
- 收藏
- 关注作者


评论(0)