这么清晰的帮助手册!AppCube 二次体验丨【玩转应用魔方】
打开华为云博客,又看到了低代码平台 AppCube 相关信息,有了之前两篇博客的经验,这次一定能上手再次体验一下。
AppCube 应用的二次体验
本次直接打开了【财务报销】模板,而且本次注意到了原来不同的模板下面标记了模板使用的终端,例如【财务报销】适用于 PC 端。

使用模板的弹窗中,测试标签项输入中文也无问题。

这次轻应用创建完毕,发现问题了,果然不阅读手册,无法完全掌握 AppCube 的内容,原因是我看到了如下项目模块树。

这些内容完全依赖自学是无法搞定的,当然【财务报销】这款应用,咱还是要完整的体验一下,没准公司可以直接使用。
点击预览按钮之后,得到的界面与之前的 APP 非常类似。

在创建应用时编写的标签,可以理解为项目名称。
在新建报销单的时候,发现模板的界面布局稍微存在一些兼容性问题,该原因可能与现在使用的电脑分辨率存在关系(1366*768)。

同时该模板配置了多个不同页面,这也是刚才项目模块树比较复杂的原因。

回到项目的配置页面,在左下角存在一个发布按钮,点击之后出现如下界面。

在打包之前,需要进行编译操作,左侧工具栏倒数第二个图片为编辑按钮,点击等待编译成功。

编译之后就可以发布我们写好的轻应用程序,主要流程如下图所示。

应用程序下载之后的目录层级如下图所示:

进行到这里,发现必须要使用帮助文档进行相关知识的学习了。
AppCube 的帮助
在初始化页面,找到 AppCube 相关资料,简单浏览一遍,发现已经非常清晰了,有文档,有视频,甚至还有实战演示。

尤其在实战中,通过进阶式的学习为你详细的描述 AppCube 的相关能力。
还很贴心的为你标记了建议学习时间。

例如下载【出差电子流】实战之后,得到如下内容,打开 chm 文档,就可以清晰的看到该应用的完整落地过程。

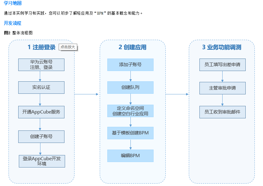
学习地图与开发流程

该项目仅需要 10 分钟,就可以搭建起来,远远快速完全使用代码编写。

这次对 AppCube 的二次体验,最大的收获就是找到了一个全面的学习体系,非常赞。
【玩转应用魔方】有奖征文火热进行中:https://bbs.huaweicloud.cn/blogs/306271
- 点赞
- 收藏
- 关注作者
评论(0)