(linux-x86)Prometheus-2.30.0+Grafana-7.2.+node_exporter监控CentOS7
【摘要】 Prometheus-2.30.0+Grafana-7.2.0+node_exporter监控CentOS7
#相关资料链接:https://pan.baidu.com/s/1Q2Q0zINF9gsiN3vPWnc5ew
提取码:QGS1

#prometheus官方下载并上传
https://prometheus.io/download/

#被监控端Linux主机安装exporter插件,解压至/usr/local/
tar -xf node_exporter-1.2.2.linux-amd64.tar.gz -C /usr/local/
#建立node_exporter超链接
ln -s /usr/local/node_exporter-1.2.2.linux-amd64/ /usr/local/node_exporter
ls /usr/local/node_exporter
#添加环境变量
vim /etc/profile
export NODE_EXPORTER=/usr/local/node_exporter
export PATH=$PATH:$NODE_EXPORTER
#更新环境变量
source /etc/profile
#启动node_exporter服务
node_exporter



#安装netstat命令,查看所有端口
yum install net-tools -y
netstat -ntlp

#Prometheus端配置
vim /usr/local/prometheus/prometheus.yml
- job_name: 'Linux Node'
static_configs:
- targets: ['IP:9100']

#重启prometheus服务
pkill prometheus
/usr/local/prometheus/prometheus --config.file="/usr/local/prometheus/prometheus.yml" &


#下载grafana模板
https://grafana.com/grafana/dashboards/?orderBy=downloads&direction=desc&search=linux
#链下载接
https://grafana.com/api/dashboards/5984/revisions/4/download

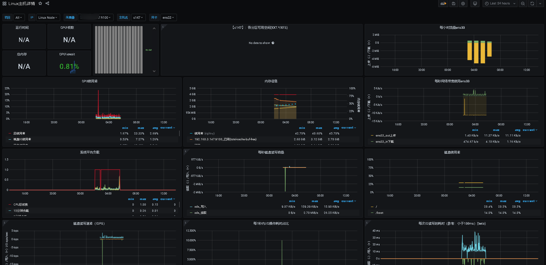
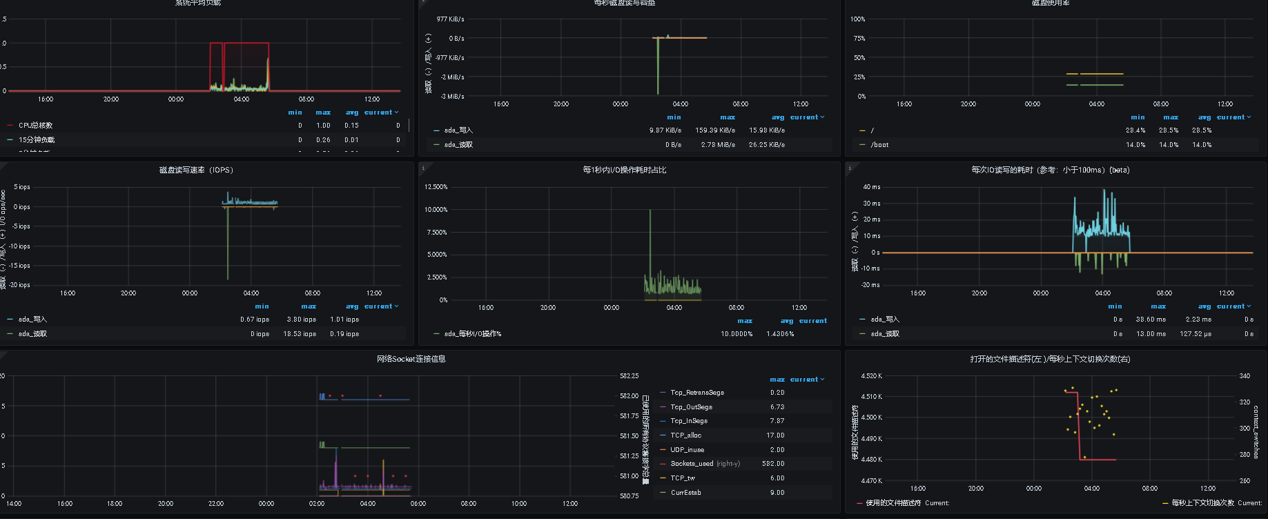
#上传模板







【版权声明】本文为华为云社区用户原创内容,未经允许不得转载,如需转载请自行联系原作者进行授权。如果您发现本社区中有涉嫌抄袭的内容,欢迎发送邮件进行举报,并提供相关证据,一经查实,本社区将立刻删除涉嫌侵权内容,举报邮箱:
cloudbbs@huaweicloud.com
- 点赞
- 收藏
- 关注作者
评论(0)