企业如何搭建真正能创造价值的数据分析体系?
导言:地产企业面临着独特的数字化转型难题:业务广泛、资源庞杂、管理琐碎,导致了数据体系的凌乱,没有使数据资产真正发挥应有的价值。如何将数据分析工作真正的聚焦到企业独特的业务发展需求上?这篇文章告诉你。
商业地产企业当前面临的挑战
经过二三十年的发展,地产行业增速放缓,进入“狭路相逢勇者胜”的存量时代,传统的标准化复制产品和服务难以应对市场需求和行业的激烈竞争,加速房企向多元化经营和精细化运营转型。对于商业地产来说,已经由开发竞争阶段到了运营竞争阶段,最大的考验就是运营能力,这是发展趋势,也意味着地产企业的经营思路需要改变。
当前地产行业的主要挑战包括:
1、一部分城市的商业地产盲目投资和建设带来非常大的过剩,开发速度快于消费者需求增长速度,带来运营和去化压力的提升,有数据显示,现在商业地产空置率已接近30%。
2、商业地产承载功能复杂,如餐饮、教育、服装、娱乐等,管理难度高,同时缺乏先进的信息化技术、经营方式和管理模式。
3、同质化竞争压力大,实体门店租金和人力上涨,消费者购买渠道日益丰富,购物选择日益增多,电商冲击及社区商务进一步加大压力,消费者忠诚度挑战大。
4、从消费者的角度,人口结构在不断的变化,居民收入水平提升,新一代的年轻人消费倾向更追求个性化,更注重体验,消费需求端在全面升级,构成了商业地产的业务挑战。

商业地产经营数字化的痛点
面对新的挑战,数字化成为了商业地产在运营竞争阶段的法宝。然而,在数字化转型过程中,普遍存在以下痛点:
1、数据分散,数据指标口径不统一
业务系统繁多,信息孤岛严重,无统一的数据中心,数据处理能力弱,数据无法下沉,数据指标口径繁杂,缺乏统一的数据监控和调度体系。
2、无统一的数据应用平台
数据分析报表统计口径不一致,导致报表数据结果不同,不利于做出好的判断;没有统一平台,各个层级人员需求无法统一满足,也不利于数据分析体系的标准化建设。
3、单一报表,缺乏数据体系应用
单一的报表展现,没有企业数据应用体系的搭建;不同层级间对于不同数据分析需求的满快速灵活的需求响应能力不足;分析维度单一,形式简单固化。
4、管理未闭环,问题难追溯
管理未形成闭环,只能看到最终的结果,没有分析过程,企业问题难以找到更不原因;数据结果实效性较差,财务月报、年报滞后性结果;不能满足职能领导层对运营决策需要。

数据分析平台建设原则与思路
结合服务经验,我们总结了一套服务于地产行业的数据分析方案。由于地产企业的规模往往较为庞大,涉及的业务面广泛,因此需要分阶段、分步骤的进行数据分析体系搭建。
1、要做到“自上而下”,一开始就做好框架和顶层设计。如果只是自下而上的野蛮生长,后续为了理顺集团的数字化架构,还得再一次进行颠覆的数字化升级。因此,要完成总部的数字化升级后,再细化各个公司(业态)的数字化。
2、要做到“由浅入深”,由点到线,由线到面,从局部到整体,能让集团组织有一个渐进式的学习和成长过程,让组织成员逐步适应集团数字化转型升级的组织架构调整和不断提高的组织能力要求。建议的成功路径:搭骨架、填血肉、整体融合、持续提升。
- 搭骨架:一方面要构建软件层面的骨架,另一方面还要搭建组织层面的骨架,建设数字化转型组织,以及对应的组织能力培养。可以先从数据整合的资源数字化入手。搭骨架阶段要整合子公司(各业态)的生产经营活动数据及用户数据。整合之后,短期可实现管理驾驶舱、业务监控、风险预警、决策辅助等几方面应用。长期可以基于数据资源带来更多的盈利。让集团上下习惯用数据说话,对数据异常的每一次刨根问底都会带来数字化意识和数字化能力的提升。资源数字化可以将集团资源发挥出更大的价值。
- 填血肉:搭完骨架后,就要对各个环节进行细化,从集团层面,逐步深入各子公司、各部门的数字化。包括具体事项:数据治理、指标体系构建、分析主题构建。
- 整体融合:有血有肉后,还要将其进行整体的融合,成为一个有机整体。主要工作是将数据、业务、资源进行整合,业务产生数据、数据支撑业务,并在业务和数据中投入相应的资源,以此使三者深度融合,形成闭环。
- 持续提升:数据的特点,就是“越用越好用”,当数据量越来越大、数据的属性越来越适配于企业和业务时,产生的价值就越大,因此数据具有持续迭代和提升的属性,继续深入挖掘数据的价值,为企业提供科学的决策辅助。

围绕企业价值的数据分析框架搭建
数据系统的部署,最终目的还是为企业创造价值。要做到这一点,首先要做价值分解,找到企业的核心能力要求,例如地产企业的销售管理能力、产品管理能力、成本管控能力等。再搭建出相应分析主题,最后再到具体的指标,这样就构建出了基于企业价值的数据整体框架。

企业价值通常可以分解成两个大的部分,一是要提升盈利能力,二是要提高运营效率。
怎么提升盈利能力?两个方向,一个是开源增加销售收入,第二部分可以叫节能,提升费用回报。
以销售收入为例进行拆解,有几个方面:
1、加强招商管理。要把更多的客户招进来,就要提高出租率,加强招商管理,增强创收能力,这是非常核心的一点。
2、加强客户管理。从客户的视角出发,要对招进来的客户的需求深入了解,才能更好的服务客户、盘活客户、提升复租率。
3、加强产品管理。产品是不是有差异化和竞争力?如何提升整个产品的吸引力?
4、加强市场研判。前面这三个部分是企业内向视角,市场研判则是外向视角,洞察市场的整体情况,包括行业竞争情况、企业市场定位、现状等,以此来获得更好地市场机会。
继续分解,以加强招商管理为例,可以从哪些方面去分解?招商的第一步是什么?带看。所以要吸引更多的人来带看,要对带看的情况进行分析,并以此设定一个分析主题。带看之后就是客户转化,什么样的客户租了我们的地产?他们的行业是怎样的?出租率是怎样的?以此形成一个核心的招商租赁分析。除此之外,商业地产企业还会非常看重租金欠费情况,要及时的收缴租金,以此形成另外一个子主题。

以商业地产企业价值为出发点,结合实际业务行为,进行层层的分解,建立各项数据分析主题,可以使各项指标与业务逻辑的契合度非常高,使数据分析更加聚焦,真正让数据的价值得到最大化的释放。
结合实际业务场景构建分析指标
在构建数据指标体系的过程中,需要结合业务对指标的意义深入思考,即所有指标都要配上业务解释性,后续进行数据分析时更能做到知其所以然。
归集完所涉及的指标后,会发现指标很多。但在具体的业务中,可能不同业务阶段重点关注的指标不一样,所以我们需要挑选出该阶段的核心指标,然后进行拆解,再根据拆解的指标去重点关注。
以地产企业最重要的物业管理和资产管理为例。
物业管理主题的类别,一是费用报销也就是成本;二是工单统计,包括工单类型分布、频次、时长等;三是工单效率,包括工单数量、完效率等;此外还有满意度,对于商业地产企业,主要就是物业,比如响应速度满意度、现场服务满意度等。整体来说,每一个分析主题都会包含核心的指标。那么分析的目的是什么?主要是为了控制成本,提高工单的效率,提升整体的满意度,优化物业的服务。

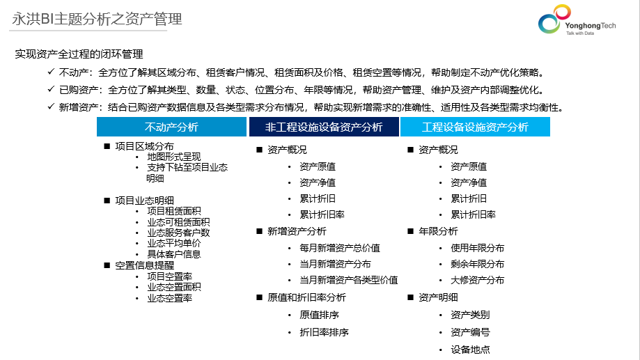
资产管理分了几个部分:
1、不动产分析
地产企业通常“家大业大”,有许多资产,各项资产所涉及的方面又较多,管理起来非常杂乱,因此需要进行统一的梳理,包括分布情况、业态明细、控制信息提醒等,各个主题下又可以进一步细分具体指标,如通过项目空置率、业态空置面积、业态空置率等单一或综合的设置指标,当数据达到设置指标时,就会自动发出提醒。以此,全方位了解其区域分布、租赁客户情况、租赁面积及价格、租赁空置等情况,帮助制定不动产优化策略。
2、非工程设施设备资产分析
非工程设施设备的特点,就是更换率要高于工程设施设备,如电灯、办公用具等,这些资产一方面要有原值、净值、折旧等的统计计算,此外因为这些设备的新增频率较高,因此需要一个独立的、准确的评估,例如每月新增资产总价值、当月新增资产分布、当月新增资产各类型价值等。
3、工程设备设施资产分析
这类资产主要需要两个方面的分析与监控:年限分析和资产明细。因为工程设施设备会涉及到大修,因此年限分析非常重要,如使用年限分布、剩余年限分布、大修资产分布等,通过数据对这些资产进行预测性的维修和管理。

主题分析之资产管理
数据分析的意义,是为企业创造和实现价值。因此,以企业价值出发点的数据分析体系搭建,可以使数据更加精准的服务于企业真实的经营发展需求,为企业提供基于数据的科学预测决策,使数据的价值得到最大化的释放。
- 点赞
- 收藏
- 关注作者
评论(0)