大家好,我是齐彦昆,来自华为云媒体服务产品部,目前是华为云视频接入服务产品经理。今天给大家分享的内容分为以下几个部分:

第一部分是安防视频发展趋势,包括技术趋势、国家政策等;第二部分是我们在实践过程中发现的痛点;第三部分是分享上云的应用实践;第四部分是聚焦场景和一些实践过程中的案例;第五部分有一个小视频演示上云的操作流程;第六部分是交流互动。
1.安防视频发展趋势

云化和AI开启了安防产业新纪元。
安防和大家的生活密切相关,生活的小区,工作的办公楼里都有摄像头相关的系统,这些就是最基本的安防。从产业来看,安防大概经历了半个世纪,产业发展了很长时间,从最开始的模拟信号,那时解决了“看得见”即“有/无”的问题,实现了中国神话西游记中的“千里眼,顺风耳”。在这之后,从整个技术趋势和业务发展方面来看依然不能满足客户诉求,举个例子,有一个公司的多个子公司分布在不同区域,老板希望通过远程查看不同区域的子公司,这就来到了网络时代。网络时代和现在的移动互联网结合,大大提升了安防体验,但这也带来了一个大的问题——带宽,要把视频传输到云上就要解决带宽的问题,这是关键的技术。
随后人们进入了智能时代,人工智能也和我们的生活息息相关,比如停车场不需要人工收费,只需要识别车牌即可。
为什么说云化和AI开启了新纪元呢?首先AI降低了对人力的需求,提升了效率,如果说洗衣机进入千家万户,解放了人们的双手,那么AI从安防的领域就可以解放人们的双眼。另一个是云化层面上,不云化当然可以,但是后期资源的建设包括视频量越来越大,从标清到高清,从2D到3D再到互动,这一块对网络、算力需求越来越多,所以“上云”是很好的趋势。

刚才提到在安防领域我们进入了智能时代,那么在智能时代中视频又会起到怎样的作用?
智能世界分为三层:感知、互联、万物智能。从感知层来看,主要是数据采集。我们从一些分析机构分析的数据获取到,在行业数字化转型中,65%的数据是视频数据,足以看到视频在整个行业数字化转型中是非常重要的组成部分。另一个数据是,在我们智能世界里,49%的应用以视频为基础,能够看出视频是万物感知的核心,是智能时代的“千里眼”。

上云之后带来了几点好处:共享、开放、智能、统一管理。不上云的话,之前提到的资源是一个问题,另一个问题是很多硬件堆放在一起会造成数据和应用,软件和硬件无法解耦。对于智能演进,随着视频量越来越大,对GPU诉求越来越多,在本地很难处理。如果都放在本地,有很多子公司的公司,它的设备分布在不同机房,很难做到设备的统一管理。所以从现在来看,上云能够很好地实现共享、开放、智能和管理。

从国家政策层面,无论是公安部、交通部、邮政行业、危险品生产企业,国家都有明确的函文,希望企业能够做到视频联网及视频共享。经过对政策的解读,我们总结出以下四个层面:第一个是全网共享,只有共享之后,大家的数据才能做到统一,做AI分析,和其他的设备做联动、共享;第二是全域覆盖,主要强调是视频在一些区域的合理部署;第三是全时可用,最近一些视频网站出现问题的消息频频登上头条和热搜,这就是没有做到全时可用,如果他们可以上云,在可用性这块就会有一个很好的表现;第四是全程可控,首先是隐私,数据不能被窃取是最主要的,另外如果要看数据需要获得本人授权。
所以从国家政策解读来看,全网共享、全域覆盖、全时可用、全程可控是重要的信息。
2.安防视频上云痛点分析

我们在最近参与的项目中也发现了一些问题,尤其是有些企业购买的摄像头来自许多厂家,会询问我们如何接上云,因为每个摄像头自有协议有很多种。
许多知名摄像头提供厂商为了更好地服务好自己的产品,会提供相应的视频接入平台,这会导致一个问题,如果从客户角度来看,多个摄像头厂家有多个系统,从企业的角度来看这相对来说是割裂的,对于数据的共享造成一定阻碍。第二点是协议,目前的视频协议有RTMP、RTSP、Onvif、RTP、GB/T28181等,都会对企业客户造成困扰。第三点是客户会反映视频卡顿、花屏、时延大、经常断流,这些都是实际项目中会遇到的问题。第四点是成本,可以从两个层面来看,第一如果部署在本地,这时对算力网络诉求比较大;第二是上云,基于云来构建BGP成本较高。

对于以上挑战,我和大家分享一些心得。
首先看一下协议,左边的图可以看到从网络层(IP)到传输层(TCP、UDP),在上面会有很多相应的为了音视频传输做的协议,可以看到从音视频传输角度来看至少分为三个层面,第一点是信令控制,包括H.323,这是在传统电信行业用的比较多的协议,在互联网层面用的比较多的是SIP协议,为了整个音视频传输效果更好,会有RSVP、RTCP等协议,还有一类是传输层协议RTP,这个是相对底层的协议。
上层协议可以看到也有很多,有HTTP、RTMP、HLS、GB/T 28181等,这些协议都是做什么的呢?首先GB/T 28181是中国公安部制定的协议(下面会重点提到),Onvif和PSIA也是基于安防系统,在海外市场用的比较多的协议。
再说几个比较典型的协议,RTSP的时延做的比较好,但是它比较复杂,而且对Web支持不太好,从这些特点可以看出它是比较适合做安防的协议。RTMP在数据流的传递过程中把数据分为很多小块进行传输,会导致有许多延时,大概<3s左右,但它对于Web的支持比较好,通过插件就可以在Web上查看,比较适合直播场景。HLS从跨平台的角度来看,运行比较好,但是时延比较大。
综上可以看到不同协议有不同的定位,那么在安防系统或是在业务发展中,如何选择合适的协议从而满足业务发展诉求,那么就有了以下的GB/T 28181协议。
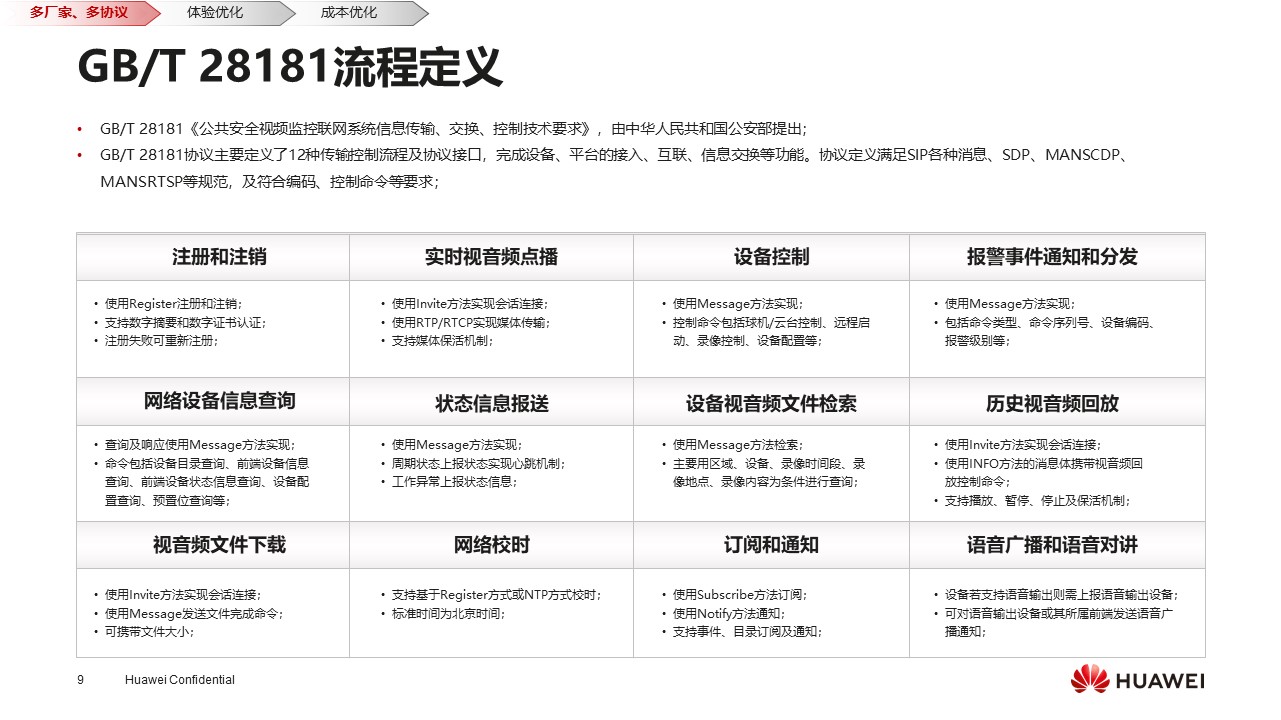
这个协议本身是由中国公安部制定,目前有两个版本GB/T 28181-2016和GB/T 28181-2011,这个协议出现的主要目的就是解决不同厂家摄像头系统之间对接的问题,规范了几个重要场景。从这个角度来看,为了解决不同厂家对接的问题,GB/T 28181协议是非常合适的协议。GB/T 28181实际上对刚才提到的SIP、SDP、RTSP做了定义,可以认为这是一个协议规范。协议中主要定义了12个场景,设备能够和服务器端进行注册注销、能够实时音视频点播或是历史视频的回放、设备控制(摄像头旋转方向)、对设备状态的变化有定位通知的能力。
有了GB/T 28181协议,那么从华为云的角度来看,我们优先实现了这个协议,现在的项目中所有主流摄像头都可以基于GB/T 28181接入,可以很好地解决多厂商、多协议的问题。如果说不同的业务场景有特殊诉求,我们还可以支持RTMP、HTTP-FLV等标准协议。
GB/T 28181从设备上云的角度来看也是非常简单的,只需要做一些简单配置,不需要代码开发就可以接上云。视频通过协议接入云后,在云上我们也提供了一些能力,包括设备状态管理(设备的在线、离线)、视频流的管理(视频流激活、去激活)、视频流异常的自动邀约、结合其它的云服务提供云存、水印、截图、转码等能力。最重要的是AI加持(稍后会介绍)。
从视频角度来看,体验是非常重要的事情。如果视频播放卡顿花屏是很难接受的,从经验来看,首先排除端侧问题,确保本地视频播放流畅,本地问题排除后,重点查看网络原因,现在看来,从视频接入,在接入时可以采用不同网络,采用专线网络接入视频比较稳定,采用的家庭宽带效果较差。从云端角度来看,带宽预留是非常充足的。
然后是断流,原因有很多,可能是因为系统本身异常。华为云的解决方案是使用自动邀约能力,系统自动识别哪些流断了,然后自动把流拉起来,客户体验会有很大提升。某些断流是客户基于业务特点需要主动断流,这时的解决方案是云端系统自动识别,通过主动订阅通知客户,具体后续动作由上层应用处理。
最后是端侧配置复杂,其实GB/T 28181配置相对比较简单,摄像头本身也是一个小系统,需要登录、做一些配置,对于施工人员可能比较复杂。解决的方案是扫码注册,在端侧基于二维码扫码管理设备信息并完成云端注册,这会很直观地降低配置复杂度。如果施工人员对于GB/T 28181比较了解,那么直接在设备端配置即可。
成本是各企业非常关心的,视频上云成本大概分为两个部分。
第一部分是企业客户自身的企业带宽成本,需要和运营商谈,在接入侧降低成本的方法主要是降传输低码率。第二部分是云端带宽成本,要谈云端带宽成本,这里要提到华为云云原生的媒体网络,我们在云原生的媒体网络里跑了很多业务,包括直播、点播、实时音视频,这里既有大云也有边缘处理,它是由大云和边缘共同组成的媒体网络。基于这样的媒体网络,我们可以很好的复用网络带宽资源。
从云端视频接入角度分为几个部分,基于云端统一调度,信令消息优先到大云处理,这就是信令调度过程,如果接入合法,摄像头或NVR会从云端获取接入点。这个接入点可能是不同边缘的地址,基于就近策略或是可靠信令策略进行调度。这样的话会把本来直接调度到大云使用BGP接入的摄像头优先走边缘,边缘再通过专线,把视频回传到大云做相应的EI分析或是存储,这是整体的架构。从可靠性角度来看,假如边缘接入的点故障,视频就会被调度到正在提供可靠业务的其它便于节点。如果真的出现极端情况,边缘节点都出现故障,那我们就会把视频直接调度到大云。所以这里面从整个架构来看,即可以保障接入可靠性,也可以保障成本最低。
3.华为在视频接入上云的应用实践
刚才对我们在项目交付过程中遇到的三个问题作了分析。那么视频接入到云后还可以做些什么呢?在华为云上,尤其是和视频相结合的服务包括直播加速,如果视频接入后希望同时让很多人观看,可以和直播加速服务结合,华为直播播放效果达到成功率>99.7%,卡顿率<2.5%,播放时延<3s。在云端华为云的存储能力对外承诺的服务可用性达到99.995%,具有很好的的竞争优势。还有一个结合点,视频上到云端后如果想做一些点播转码,或是有高清低码转换,我们也有配套的视频服务。另外是智能分析服务的结合,接下来我会重点展开介绍。
这里我列举了部分与日常生活相关的智能算法,分为七大类:人脸识别,办公楼的闸机会运用此服务;入侵检测,小区运用比较多,如果发现入侵可以识别并告警;人员统计,人员有无聚集,城管场景可以运用到;安全检测,应用到火警、烟雾报警;车辆检测,检测违停、车流统计等;人体识别,人体布控、异常行为等通常应用在城市管理。
针对以上内容,我做一个总结,基于前期我们遇到的三个痛点问题:多厂家多协议、体验、成本。
第一是云端能力加持,云端、AI和存储及编解码结合。第二是全实时,媒体网络多边缘能够保障业务连续性,如果有异常,可以做到自动切换,提供断流自动邀约。第三是广覆盖,兼容多厂家,这块在一些项目中,包括海康大华、华为等主流摄像头及NVR设备已经做过对接。第四是低成本,高性价比,我们结合媒体服务网络可以做到低成本。第五是全场景,从支持场景来看,我们是全场景接入,包括安防、交通、园区、商超等都可支持。
4.场景及案例介绍
从视频接入服务来看主要场景包括智慧门店、家庭安防、智慧园区、智慧环保,交通联网。
智慧门店一般是远程巡店,客流分析;家庭安防,目前看来会成为一个趋势,家里安装摄像头观察家里情况;智慧园区,应用比较广泛,园区访客管理,车牌识别等;智慧环保,也是越来越重要的场景,后续会重点讲述固废监控的案例;交通联网也是重要的场景。
明厨亮灶和大家的生活息息相关。现在家长非常关注学生在学校里的用餐情况,这块是很大的诉求,其次是外卖越来越普及,大家希望看到食物加工过程,如果这些都安排人力监管会形成很大的人力成本,无法达到如此大的规模,所以视频存到云端通过AI分析和大数据分析,可以实现自动识别异常违规场景并呈现给相关监督管理部门。
在明厨亮灶场景里主要智能识别场景有9个:未戴口罩、未带厨师帽、玩手机、抽烟监测、赤裸上身、有害生物、摄像头遮挡、垃圾桶未盖、未戴手套。视频与AI及大数据相结合后可以很大地提升了监管效率。
慧场馆和儿童相关,现在的培训场馆越来越多,家长在陪同过程中会录制视频,这个过程中存在一个录制视频量大,翻看麻烦,通过采集场馆摄像头视频,然后在获得允许的前提下录入孩童人像,基于人像进行搜索其相关精彩时刻,通过剪辑制作相关视频推送给家长,家长收到是较精彩的画面,易查找易存储。
化工企业生产的固体材料一旦存放、运输,处置不当会导致较大的问题,最直观的盐城爆炸就是因为处置不当造成的,本地视频也丢失了。从这个角度来看,视频上云就可以杜绝视频丢失问题。这个业务场景不仅有视频应用,还有其它IoT设备联合感知,完成固废全生命周期管理,通过这种方式能够很好地监督企业,帮助企业规范生产。
5.视频接入上云的操作演示
可以看到视频上云是非常简单的,不需要写任何代码,只需要几步配置就可以完成。
6.总结
第二是视频上云为我们带来的好处:共享、开发、智能、统一管理。
第三是华为云视频接入服务本身的能力包括支持国标、RTMP、HTTP-FLV等多种协议,轻松上云。
第四是上云之后能和云端服务相结合,尤其是算法、存储、直播服务、点播服务等。
1、GB/T 28181的方案,是大家主要的接入方案吗?
GB/T 28181是中国公安部制定的,国内视频管理广泛使用这个协议。海外更多用到的接入协议有Onvif、PSIA等协议。所以GB/T 28181聚焦国内市场,它是为了解决不同厂家,不同协议导致的管理成本问题。
这是确实存在的问题,我们现在发现摄像头本身对于GB/T 28181的支持,有的还在支持很老2011的版本。GB/T 28181有两个主要版本,第一个是2011版本,这个一般是很老的摄像头在支持,新的摄像头是支持2016版本的,2016版本的协议也会更加完善一些。
华为云的视频接入服务会一直向前发展,我们会结合业务特点和客户需求,任何技术发展都是与这两点结合的,后续如果有技术需求,华为云会考虑这个问题。
4、刚才说接入协议支持GB/T 28181,像一些小设备商或以前的旧型号不支持怎么处理的?
如果真的不支持GB/T 28181,那么可以找一个NVR,因为现在来看NVR都可以支持,通过小设备先接入NVR,再接入GB/T 28181,因为NVR支持GB/T 28181,相当于做个转换。如果没有支持GB/T 28181的NVR,可以在本地网关做一个转换,这样的成本会稍微高一点。
今天讲的案例都是基于公有云交付的。今天我这里提到的云包括了公有云和私有云,上云这个动作不一定要求上公有云,私有云也可以的。
7、监控流是否可选择加密,在流媒体收到后加密,播放端解密?
GB/T 28181协议这块还要完善。可以采用国密算法进行加解密。
GB/T 28181协议本身支持两个协议,一个是UDP,一个是TCP。
从现在的项目来看,如果本地带宽足够好,上云点开视频1-2s内播放是没问题的,实时性还不错。从体验来看可以满足大部分业务场景的诉求。
10、对于大华、海康摄像机上参数的远程配置,是直接调用厂商的SDK吗?
GB/T 28181协议本身是不需要用SDK,直接登陆摄像头进行配置即可。
11、GB/T 28181协议上行有安全问题吗?听说上行容易被劫持?
如果想做到更好的安全性,可以在链路层进行安全加固,从物理通道上确保数据的安全。
12、视频接入服务支持手机实时推流?对设备终端的性能要求怎样?
华为的视频接入服务支持三个协议国标、RTMP、HTTP-FLV,可以基于RTMP进行推流,是可以实现的。一般的手机都可以满足诉求,现在大部分直播都是通过手机端进行推流的。
13、公有云的话类似老鼠检测这些能详细讲下吗?每帧都检测成本比较高,抽帧会漏检。
这个问题很好,我的团队更多聚焦在视频接入服务,老鼠检测是由另一个团队负责,我可以把这个问题带回去和EI团队进行讨论。
14、H.265的视频流传送到云端之后,H5是直接使用H.265播放还是转码成H.264?
15、刚才展示的40+种算法都是华为自己做的吗?还是和生态合作开发的呢?
主要都是华为自己做的,华为云本身EI算法和合作伙伴有很多结合,也会引进合作伙伴的算法。
17、我看有的公司现在用RTC的方案,这种实时性更高,对网络的兼容性更好,老师推荐这种方式吗?业务要求视频秒开。
有的场景比如智慧门铃推荐RTC方案,因为RTC方案时延比较低。如果对时延要求不高,没必要使用RTC方案,最终还是基于业务场景选择方案。
【声明】本内容来自华为云开发者社区博主,不代表华为云及华为云开发者社区的观点和立场。转载时必须标注文章的来源(华为云社区)、文章链接、文章作者等基本信息,否则作者和本社区有权追究责任。如果您发现本社区中有涉嫌抄袭的内容,欢迎发送邮件进行举报,并提供相关证据,一经查实,本社区将立刻删除涉嫌侵权内容,举报邮箱:
cloudbbs@huaweicloud.com
评论(0)