【大前端全栈成长计划·第一阶段】最终积分排行榜和最终考核成绩出炉!
各位进阶中的开发者们,大前端全栈成长计划
第一阶段所有学习任务都已经结束
大家心心念念的最终积分排行榜也已经出炉
我们设置学习任务的目的就是想让大家在
听课之余,用作业和心得来检验自己的学习成果
第一阶段所有学习任务打卡截止时间为:2021.07.18
最终积分排名会按照活动帖中介绍1-300名有奖
积分榜最右侧为最终排名与活动的奖品
当排名节点处出现同分时,我们的
评判标准为:微认证>沙箱实验>阶段考核>技术文章>问答官>分享转发>重点随堂测验;
根据每个项目打卡时间的先后顺序排名
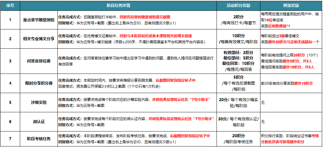
积分统计依据:

第一阶段积分1-300名可以获得我们的惊喜奖励
奖品如下↓↓↓

除了上述积分排名奖品外,我们还有幸运抽奖,直播送礼和分享有礼
这些奖品我们都已经给大家发出去啦~相信各位开发者们也已经收到了哈~
关于考核,下方是参加在规定时间内参加考核用户成绩
▶所有提交考核并打卡者(已回帖为准)都可得到本阶段电子版证书
证书领取时间:8月3日(周二)即时起-8月6日,每日规定时间领取
具体领取时间待小助手群内通知
证书领取方式:微信私信联系华为云小助手01企业微信留下你回帖时留的证书姓名即可
注意:请及时领取阶段电子证书,并好好保存,可在全阶段结束后兑换实体证书一份
请细心保存或收藏自己的电子证书哦~
▶考核成绩≥60分可额外获得3积分,60分以下没有额外积分哦
▶被老师评委本阶段成绩第1“最佳代码”的同学可以额外获得10积分
▶被老师评委本阶段成绩第2.3“最佳代码”的同学可以额外获得7积分和5积分
成绩0分者为不合规提交考核内容,不予积分和阶段考核证书,大家可详细看下下方截图成绩说明
成绩如下↓↓↓




本最终考核“最佳”得主是:Burglar_Cat 同学!最终得分:98分!
这位同学还特意把自己的操作过程做成小视频了哦,有感兴趣的宝贝可以私信小助手01寻求哦~
也恭喜zekelove和贾两位获得第2、3名哦~
ps:本阶段很多同学的成绩都非常出色,看来大家是非常认真地学习了我们的课程哦,希望大家能在我们的课程中有所收获
我们的课程是报名后无限期回看的哈,没跟上的同学可以慢慢学哦
公布我们大前端全栈成长计划第一阶段最终积分排行榜
大家看完积分觉得没错就填写下面的奖品信息回复表哈~
请在8月10日前填写好我们的信息表,奖品在之后的5个工作日内会安排发出哦
请在8月10日前填写好我们的信息表,奖品在之后的5个工作日内会安排发出哦
请在8月10日前填写好我们的信息表,奖品在之后的5个工作日内会安排发出哦
奖品回复信息表链接(电脑端请复制链接):https://devcloud.huaweicloud.cn/expertmobile/qtn?id=b09f2b67f2c24be9acbbb3af24a54a67&utm_source=frontend
手机端扫描下方二维码填写信息哦~

大前端全栈成长计划·第一阶段最终积分排行榜
其他加分项已显示在积分中,具体事宜请到各加分帖中查看
如遇礼品库存不足,直接更换成其他等价值礼物哈~
获得码豆的同学我们会安排在10个工作日内发放
码豆查看地址:https://devcloud.huaweicloud.cn/bonususer/home/costbonus






我们大前端全栈第一阶段课程全部结束啦
感谢大家一直以来的学习和陪伴
第二阶段课程(ajax/H5/微信小程序)课程内容正在更新中
请大家详见群公告内容哦~
更多精彩全栈课程请及时关注华为云社区【全栈开发者】专栏

- 点赞
- 收藏
- 关注作者
评论(0)