Flink StreamGraph生成
【摘要】 DataStreamDataStream通过Map、flatMap、filter等转换,而所有的转换在提交任务前都缓存在env的operators中(Operators将一个或多个dataStream转换成新的dataStream)代码解析以flatMap为例需要注意的是 keyBy、shuffle、rebalance不会发生datastream转换https://ci.apache.org...
DataStream
DataStream通过Map、flatMap、filter等转换,而所有的转换在提交任务前都缓存在env的operators中(Operators将一个或多个dataStream转换成新的dataStream)
代码解析
以flatMap为例


需要注意的是 keyBy、shuffle、rebalance不会发生datastream转换
https://ci.apache.org/projects/flink/flink-docs-master/dev/stream/operators/

Env中transformations结构图

transformation的继承关系

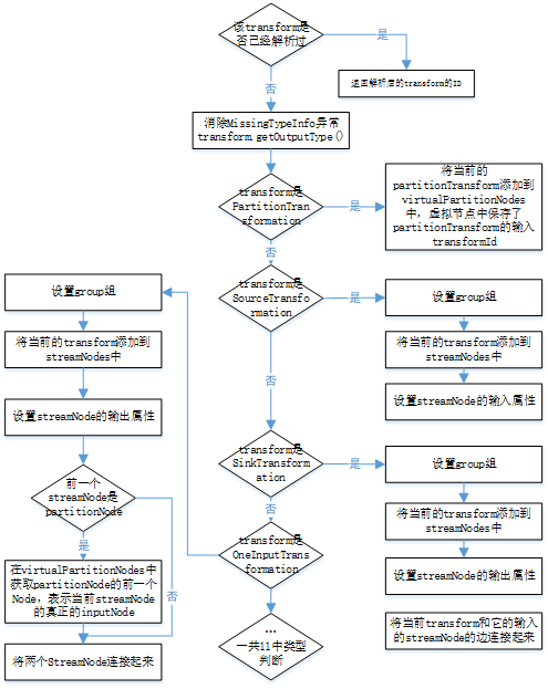
StreamGraph生成
Stream任务通过StreamExecutionEnv.execute提交任务,提交任务前会先生成StreamGraph,

而生成streamStraph中关键的是transformations的处理

StreamGraphGenerator#generate

StreamGraphGenerator#transform

至此streamGraph生成
举例(引用网上用例)

【声明】本内容来自华为云开发者社区博主,不代表华为云及华为云开发者社区的观点和立场。转载时必须标注文章的来源(华为云社区)、文章链接、文章作者等基本信息,否则作者和本社区有权追究责任。如果您发现本社区中有涉嫌抄袭的内容,欢迎发送邮件进行举报,并提供相关证据,一经查实,本社区将立刻删除涉嫌侵权内容,举报邮箱:
cloudbbs@huaweicloud.com
- 点赞
- 收藏
- 关注作者
评论(0)