Java进阶学习感悟丨【奔跑吧!JAVA】
前言
2021.05.23,编程世界的一个特殊节日。岁月更迭,距Java编程语言和平台的第一个公开alpha版本发布已经26年。时至今日,26岁的Java至今仍然活跃在各大主流的系统和框架中,历久弥新。
学习一门语言是一项系统性工程,需要不断总结,不断实践,在有限的试错纠错过程中不断提升语言知识应用技能。
Java学习更是如此,作为一种面向对象的编程语言,其在每年的世界编程语言排行榜中始终名列前茅。
学习Java语言,首先需要制定清楚的学习路线。从最基本的基础语法入手,可帮助你建立基本的编程逻辑思维;同时了解、学习面向对象的编程思想,以对象方式去编写优美的Java程序;
拓展阅读
《Java进阶(三十七)java 自动装箱与拆箱》
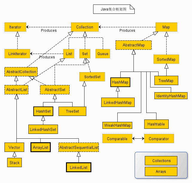
高阶数据类型方面,涉及集合操作,经典的Java集合框架图如下所示:

根据上图所展示的集合框架图可知,Java 集合框架主要包括两种类型的容器:
- 集合(Collection),存储一个元素集合;
- 图(Map),存储键/值对映射。
其中,Collection 接口又包含 3 种子类型:List、Set 和 Queue,紧接着是一些抽象类,最后是具体实现类,常用的具体实现类主要为:ArrayList、LinkedList、HashSet、LinkedHashSet、HashMap、LinkedHashMap 等。
拓展阅读
《Java进阶(三十九)Java集合类的排序,查找,替换操作》
《Java进阶(四十六)简述ArrayList、Vector与LinkedList的异同点》
《Java进阶(二十四)Java List集合add与set方法原理简介》
后期开发中涉及存储数据必备技术;
拓展阅读
《Java进阶(二十五)Java连接mysql数据库(底层实现)》
IO编程,对磁盘文件进行读取和写入基础操作;
拓展阅读
《Java进阶(二)文件读操作》
《Java进阶(二十二)使用FileOutputStream写入文件》
多线程与并发编程,提高程序效率;异常,编写代码逻辑更加健全;
拓展阅读
《Java进阶(四十二)Java中多线程使用匿名内部类的方式进行创建3种方式》
网络编程方面,可应用服务器学习基础,完成数据的远程传输;
拓展阅读
《Java进阶(三)Java安全通信:HTTPS与SSL》
《Java进阶(七)Java加密技术之非对称加密算法RSA》
若想使自己编写的Java程序高效运行,以及进行正确、高效的异常诊断,JVM是不得不谈的令一个话题。
拓展阅读
JVM进阶系列:
《JVM进阶(一)——初识JAVA栈》
…鉴于文章数量,感兴趣的朋友可以坚持阅读完本系列博文,定会让你受益匪浅。
实践出真知,只有在不断的编程实践中,才会对掌握的知识技能有更加深刻的认知!
【奔跑吧!JAVA】有奖征文火热进行中:https://bbs.huaweicloud.cn/blogs/265241
- 点赞
- 收藏
- 关注作者
评论(0)